单机模式
主从模式
优点
缺点
- master挂机,需要手动切换
Sentinel模式(哨兵模式)
逻辑架构图

参考文章
集群模式
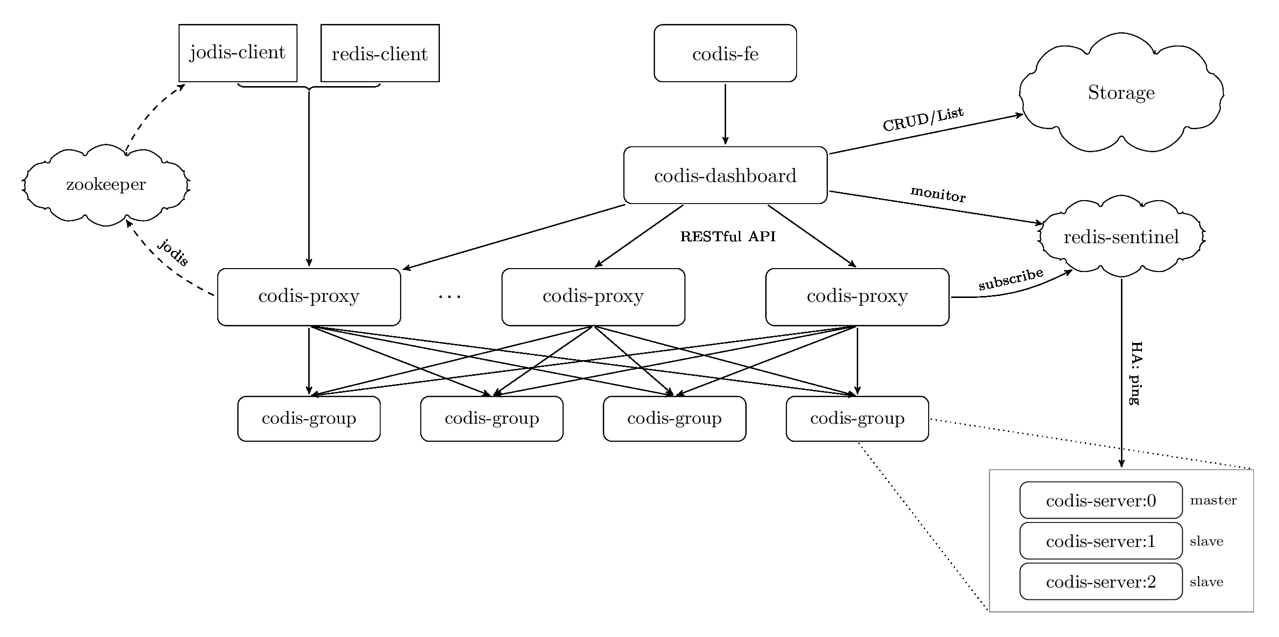
Codis
Codis 是一个分布式 Redis 解决方案, 对于上层的应用来说, 连接到 Codis Proxy 和连接原生的 Redis Server 没有显著区别 (不支持的命令列表), 上层应用可以像使用单机的 Redis 一样使用, Codis 底层会处理请求的转发, 不停机的数据迁移等工作, 所有后边的一切事情, 对于前面的客户端来说是透明的, 可以简单的认为后边连接的是一个内存无限大的 Redis 服务。
项目地址

优点
缺点
- 当redis发布新版本时候,codis才能发布新版本