赖可 发自 凹非寺
量子位 报道 | 公众号 QbitAI
做不出来的阿里数学竞赛,答案公布了。
第一轮、第二轮预选赛已经结束,成绩和决赛名单将于4月10日公布,到时将会进行邮件通知。
所有的参赛选手都可以通过登陆网络查询自己的成绩。
答案公布
相信第一轮的“张师傅扭宽面”题目让不少人记忆深刻。这是一道拓扑学问题。

来看一下答案吧。

这道题的背后是扭结理论。
可以通过理论进行推演,但是如果不熟悉理论,答案也建议可以实际操作一下,发现规律,进行归纳。
偶数n旋的圈,切开会变成两个圈;奇数n旋的圈,切开会变成一个圈。
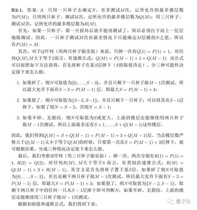
第二轮的答案也公布了:



第二题的答案,证明过程非常简短:


传送门
想获取第一第二轮的完整答案,可以在后台输入“竞赛答案”,获得完整PDF。
交卷的同学们别忘记在4月10日登陆官网,查询自己的成绩结果。届时决赛题目公布,量子位也会持续关注。The journey is reward,祝大家享受数学带来的乐趣。
—完—
@量子位 · 追踪AI技术和产品新动态
深有感触的朋友,欢迎赞同、关注、分享三连վ'ᴗ' ի ❤