边策 鱼羊 发自 凹非寺
量子位 报道 | 公众号 QbitAI
硅基生命遥不可及,但碳基电路已经来了,而且是有生命的。
原来,蛋白质也能也能造出计算机的基本单元,和硅基电路一样,这种“蛋白质电路”可以组合设计出各种负责逻辑电路。
从此,我们可以像控制电路开关一样控制蛋白质参与的生命过程。
来自华盛顿大学的研究小组,用人造蛋白质从零开始制造分子逻辑门,实现了双输入、三输入的与门、或门、与非门、或非门、异或门等等。
这项研究登上了最新一期的Science。

在硅电路里,高电平表示1,低电平表示0。被巧妙设计的蛋白质,就像一串串01信号,通过一组不同的组合实现特定的功能。
他们的最终目的却不是造出一台蛋白质计算机,而是用逻辑门去调节人T细胞内的基因表达,让基因改造后的T细胞更长寿,提高癌症细胞疗法的安全性和耐用性。
论文作者表示,新的蛋白质设计的复杂度已经接近真实蛋白质集合体。
(这项研究),是对复杂的生物电路进行编程的关键一步。
并且,据一作陈子博透露,团队已经着手研究,能否用该方法组成多级电路。
用逻辑门控制生物功能
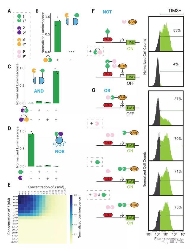
蛋白质电路的基本输入是由CIPHR(协同诱导蛋白质异二聚体)来控制。
所谓CIPHR就是两种不同蛋白质的聚合体,每种蛋白质都对应一个特定位置的输入。不同的组合相当于电路不同位置的1。
CIPHR的逻辑门具有可移植性,这也意味着我们可以用逻辑门去控制不同的生物功能。
在实验中,研究人员设计了四对异二聚体模块,构建了两种不同控制功能的逻辑门。一种用于分离荧光素酶的催化活性,另一种用于在原始人体T细胞中的基因表达。
在控制荧光素酶的系统中,他们将一种蛋白质镶嵌在对应的纳米位点上,通过体外翻译和监测发光来测试逻辑门是否开启。
而控制人体免疫T细胞基因表达的逻辑门交给了分离的TALE-KRAB抑制系统。
如果使用异二聚体,只要进入(1)就会产生抑制(0),相当于非门。
如果使用蛋白质单体,只要有任意一种蛋白质进入(1),就会破坏原来TALE-KRAB的结合,取消抑制(1),从而实现了或门的功能。

非门和或门使用来控制人体T细胞中TIM3蛋白的表达,通过流动式细胞光度进行检测。
以上只是两个输入的情形,如果将输入增加到3路也是类似。但是用到了更多二聚体,逻辑门的内部也用到的更多中的蛋白质。
对于3路的与门,共用到4对蛋白质,逻辑门内有1和2’。只有1’-4’、4-3’、3’-2同时输入,形成1:1’-4’:4-3’:3’-2:1,才能将逻辑门激活。

3输入的或门原理也类似。

虽然用蛋白质设计逻辑门早已有之,但异二聚体模块是全新的技术,利用了从头蛋白质设计的优势。
通过重新设计蛋白质模块,可以产生更多具有几乎相同整体拓扑结构的逻辑门组件。
对蛋白质氢键网络进行特异性编码,使得具有相似结构的单体之间具有广泛的结合亲和力,这反过来允许构建基于竞争性结合的更复杂的门。
因为逻辑门的设计成分是超稳定的蛋白质,不需要额外的细胞机械结构,蛋白质逻辑门不管在细胞内,还是在细胞外,都可以工作。
文章的第一作者陈子博说:“我们已经用无细胞提取物、酵母细胞和T细胞中的纯化成分证明了其功能。”
如何设计?
那么,这样的“碳基电路”具体是怎么设计的?
原则上,可以使用一组异二聚体分子从头设计各种逻辑门。
举个例子,给定异二聚体对 A 和 A’,B 和 B’,C 和 C’。通过遗传融合 A’ 和 B,以及 B’ 和 C,可以构建调节 A 和 C’ 的关联关系的与门。

其中涉及到的条件是:
首先,应该有许多相互正交的异二聚体对,这样门的复杂度就不会受到单个元素数量的限制。
第二,构件应该是模块化的,并且在结构上应相似。
第三,单个构件应该具有同多个不同的、亲和力可调节的伙伴结合的能力,以使输入能通过破坏预先存在的低亲和力相互作用,来执行取反操作。
第四,相互作用应该是协同(cooperative)的,这样,门激活对输入中化学计量的失衡就不敏感。
具体到这项研究中,为了满足条件 1,研究人员采用具有氢键网络介导特异性、相互正交设计的异二聚体集合,来进行逻辑门构建。
异二聚体接口共享相同的 4 个螺旋束拓扑,以满足条件 2。

共享的交互接口限制了异二聚体对之间的串扰数量,这样一来,绑定亲和力的层次结构能满足条件 3。
最后,通过构建单体融合体(上面例子中提到的 A’ 和 B,B’ 和 C)来满足条件 4。
以下,将 A + A’-B + B’ 这样的系统称为诱导二聚化,A 和 B’ 称为单体,A’-B 称为二聚体。

诱导二聚化系统(6个残基接头)的示意图如下。

实验中,二聚体显示出了协同结合。
于是,使用nMS,研究人员探讨了由 2 个二聚体 1’-3 和 3-2’ ,以及单体 1 和 2 作为输入,构成的双输入与门(AND)的协作性。

在实验中,研究人员仅观察到非常少量的异三聚体和异二聚体,进一步证明该方法具有高协同性。

研究人员还构造了一个 1’-4’,4-3’,3-2’ 的三输入与门,结果与量输入与门相似,完整的五聚体复合物的丰度仅在大于输入化学计量浓度的浓度下略有下降。


在此基础上,研究人员构建了多种基于 2-输入和 3-输入的 CIPHR 逻辑门。
具体方法是,各个DHD的单体通过遗传融合与目标效应蛋白相连,从而使输入(连接的异二聚体亚基)控制效应蛋白的共定位或解离。
通过设计的蛋白对之间的同源结合,和涉及多特异性相互作用的竞争性结合,来构建逻辑门。

给免疫细胞延寿
现在,我们可以用和计算机相同的运行方式在分子水平上控制生命,这对未来药物和合成生物学具有重要意义。
而华盛顿大学的研究小组已经开始了下一步的研究,准备将这项技术用在治疗癌症上。
用于治疗癌症CAR-T细胞疗法靶向疗法现在有很多困难,科学家认为是与T细胞衰竭有关。

所谓CAR-T细胞是嵌合抗原受体T细胞,嵌合抗原受体则是一种经生物工程改造的蛋白。科学家线从人体提取出T细胞,用基因技术改造让它专门瞄准癌细胞表面抗原,然后输入回患者体内。
但是转基因的T细胞只能存活较短的时间,华盛顿大学的研究小组希望,使用衰减信号响应的蛋白质逻辑门可以延长CAR-T细胞的活性。
陈子博说,用编程方法为每个患者制造长寿的T细胞,意味着将有更有效的个性化药物诞生。
关于作者
陈子博今年29岁,是加州理工学院Elowitz实验室的博士后,现在的研究方向是用蛋白质从零开始构建逻辑电路。

他本科毕业于新加坡国立大学生命科学专业,2019年在华盛顿大学获得博士学位。去年还曾入选麻省理工科技评论35岁以下35人。
通讯作者David Baker,华盛顿大学医学院生物化学教授、蛋白质设计研究所所长。

值得一提的是,David Baker还是蛋白质设计游戏Foldit的作者之一,Foldit设计的蛋白质多次被科研工作者引用,现在还被用来设计抗击新冠病毒。
论文地址:
https://science.sciencemag.org/content/368/6486/78
—完—
@量子位 · 追踪AI技术和产品新动态
深有感触的朋友,欢迎赞同、关注、分享三连վ'ᴗ' ի ❤