SSL/TLS与DTLS

3,361 阅读11分钟

一、概述

SSL最先由Netscape(网景公司)研发,后来ISOC(具体是其中的IETF)接管SSL制定工作,更名为TLS。DTLS(Datagram TLS)是基于UDP的安全传输协议,DTLS作为UDP版本的TLS,具备了同样的安全机制和防护等级,在版本上存在对应关系,如DTLS 1.2版本对应于 TLS1.2。

SSL/TLS发展时间线如下表:f

协议 时间 建议 说明
SSLv1 / / 实际从未公开发布。
SSLv2 1995 弃用 IETF已于2011年弃用。
SSLv3 1996 弃用 IETF已于2015年弃用。
TLSv1.0 1999 兼容 -
TLSv1.1 2006 兼容 -
TLSv1.2 2008 主推 目前最新可用版本
TLSv1.3 / / 2016开始草案制定

SSL/TLS在TCP/IP网络结构中所处位置(http应用层和tcp网络层之间的可选层):

SSL/TLS处于网络层和应用层之间

SSL/TLS的出现是为了解决http传输中的安全风险,包括:

  • 1).窃听风险(eavesdropping):第三方可以获知通信内容。
  • 2).篡改风险(tampering):第三方可以修改通信内容。
  • 3).冒充风险(pretending):第三方可以冒充他人身份参与通信。

SSL/TLS是为了解决上述三种风险,希望达到以下目标:

  • 1).所有信息都是加密传播,第三方无法窃听。
  • 2).具有校验机制,一旦被篡改,通信双方会立刻发现。
  • 3).配备身份证书,防止身份被冒充。

二、技术原理

0.术语

  • RSA:非对称加密,通过交换密钥来完成,目前在TLS中使用还比较多,详见RSA算法百科
  • DH:Diffie-Hellman算法,非对称加密,无需交换密钥,前向安全性更高。
    DH计算公式
  • PRF(Pseudo-Random Functions):伪随机函数,用于生成伪随机数。
  • client random: 客户端随机数,是一个 32B 的序列值,每次连接来时,都会动态生成,即,每次连接生成的值都不会一样。因为,他包含了 4B 的时间戳和 28B 的随机数。
  • server random: 服务端随机数,和 client random 一样,只是是由 server 端生成。
  • premaster secret: 客户端用公钥加密的第三个随机数,这是 48B 的 blob 数据。它能和 client & server random 通过 pseudorandom (PRF) 一起生成 session key。
  • master secret:由client random、server random、premaster secret一起产生的密钥, master_secret = PRF(pre_master_secret, "master secret", ClientHello.random + ServerHello.random)。注意master secret和session key还不是一回事,master secret是用来生成session key的。
  • session key: 对话密钥,这是 TLS/SSL最后协商的结果,用来进行对称加密,是key material的一部分。包括6个部分:client_write_MAC_key, server_write_MAC_key, client_write_key, server_write_key, client_write_IV, server_write_IV。如果加密的方法使用stream cipher,则不需要client/server_write_IV。
  • cipher suite: 用来定义 TLS 连接用到的算法。

TLS连接中常用的算法通常有 4 部分:

  1. 非对称加密 (ECDH 或 RSA)
  2. 证书验证 (证书的类型)
  3. 保密性 (对称加密算法)
  4. 数据完整性 (产生 hash 的函数)

比如 AES128-SHA 代表着:

RSA 算法进行非对称加密
RSA 进行证书验证
128bit AES 对称加密
160bit SHA 数据加密算法

比如 ECDHE-ECDSA-AES256-GCM-SHA384 代表着:

ECDHE 算法进行非对称加密
ECDSA 进行证书验证
265bit AES 对称加密
384bit SHA 数据加密算法:
  • Forward Secrey:前向保密/前向安全性,当前密钥只能保护和解密当前会话信息。如果你的 private key 能够用来破解以前通信的 session 内容,这种情况就是 non-forward-secrey。那如何做到 FS 呢? 很简单,上文也已经提到过了,使用 DH 加密方式即可。因为,最后生成的 sessionKey 和 private key 并没有直接关系,premaster secret 是通过 g(ab) mod P 得到的。
  • NPN:由server 端告诉 client,它支持什么协议,然后 client 确认支持的协议后,开始进行连接
  • ALPN:Application Layer Protocol Negotiation(应用层协议协商机制),由 client 告诉 server,它所支持的所有协议,然后开始进行连接。
  • SNI:Server Name Indication,同一服务器上不同证书的区分。
  • Session ID:server 将上一次成功连接的 session 内容存在自己的硬盘里面(并对每个session设置了过期时间)。在客户端发送session data到服务端后,服务端检查自己缓存里是否有这个session id,如果有则直接使用已有的session id。可以减少网络延迟,降低服务器计算压力。此时TLS握手流程如下图:
    利用已有的session id
  • Session Ticket:实现Session ID同样的事情,server 将最新一次的 sesion data 通过二次加密,在上一次握手结束时传递过去,然后 client 将传递过来的信息保存。 这样,利不利用缓存的 session data 这时,就取决于 client。Session Ticket的方式相对于Session ID,减少了存储空间,但增加了计算。
  • 数字证书:根证书就是CA证书,SSL/TLS中将公钥存储在数字证书中,见数字证书

1.SSL/TLS加密机制

通过公钥加密法,其中公钥存储在数字证书中防止被篡改实现信息内容加密,而公钥是使用非对称加密算法生成,由于计算量非常大,只用来加密“对话密钥”。每一次对话(session),客户端和服务器端都生成一个"对话密钥"(session key),用它来加密信息。由于"对话密钥"是对称加密,所以运算速度非常快。“公钥+对话密钥”的机制解决了安全与计算速度两个问题。

2.SSL/TLS运行机制

  • 1).客户端向服务器端索要并验证公钥。
  • 2).双方协商生成"对话密钥"。【至此为握手阶段】
  • 3).双方采用"对话密钥"进行加密通信。

三、协议详情

1.SSL/TLS协议内容

从协议内部的功能层面上来看,SSL/TLS 协议可分为两层:

  1. SSL/TLS 记录协议(SSL/TLS Record Protocol),它建立在可靠的传输层协议(如 TCP)之上,为上层协议提供数据封装、压缩、加密等基本功能。
  2. SSL/TLS 握手协议(SSL/TLS Handshake Protocol),它建立在 SSL/TLS 记录协议之上,用于在实际的数据传输开始前,通讯双方进行身份认证、协商加密算法、交换加密密钥等初始化协商功能。

2.SSL/TLS认证方式

从协议使用方式来看,又可以分成两种类型:

  1. SSL/TLS 单向认证,就是用户到服务器之间只存在单方面的认证,即客户端会认证服务器端身份,而服务器端不会去对客户端身份进行验证。首先,客户端发起握手请求,服务器收到握手请求后,会选择适合双方的协议版本和加密方式。然后,再将协商的结果和服务器端的公钥一起发送给客户端。客户端利用服务器端的公钥,对要发送的数据进行加密,并发送给服务器端。服务器端收到后,会用本地私钥对收到的客户端加密数据进行解密。然后,通讯双方都会使用这些数据来产生双方之间通讯的加密密钥。接下来,双方就可以开始安全通讯过程了。
  2. SSL/TLS 双向认证,就是双方都会互相认证,也就是两者之间将会交换证书。基本的过程和单向认证完全一样,只是在协商阶段多了几个步骤。在服务器端将协商的结果和服务器端的公钥一起发送给客户端后,会请求客户端的证书,客户端则会将证书发送给服务器端。然后,在客户端给服务器端发送加密数据后,客户端会将私钥生成的数字签名发送给服务器端。而服务器端则会用客户端证书中的公钥来验证数字签名的合法性。建立握手之后过程则和单向通讯完全保持一致。

3.SSL/TLS握手过程

SSL/TLS握手过程如下图:

SSL/TLS握手过程

1).客户端发出请求(ClientHello)

客户端在请求中包含以下信息:

(1) 支持的协议版本,比如TLS 1.0版。
(2) 一个客户端生成的随机数,稍后用于生成"对话密钥"。【注:随机数1】
(3) 支持的加密方法,比如RSA公钥加密。
(4) 支持的压缩方法。
(5) TLSv1.1中开始支持Server Name Indication扩展,用于区分同一服务器上不同网站的证书

2).服务器回应(SeverHello)

服务器的回应包括信息如下:

(1) 确认使用的加密通信协议版本,比如TLS 1.0版本。如果浏览器与服务器支持的版本不一致,服务器关闭加密通信。
(2) 一个服务器生成的随机数,稍后用于生成"对话密钥"。【注:随机数2】
(3) 确认使用的加密方法,比如RSA公钥加密。
(4) 服务器证书。
(5) 如服务端要求认证客户端身份,则在SeverHello中要求对方提供证书

3).客户端回应

客户端收到服务器回应以后,首先验证服务器证书。如果证书不是可信机构颁布、或者证书中的域名与实际域名不一致、或者证书已经过期,就会向访问者显示一个警告,由其选择是否还要继续通信。 如果证书没有问题,客户端就会从证书中取出服务器的公钥。然后,向服务器发送下面三项信息。

(1) 一个随机数。该随机数用服务器公钥加密,防止被窃听。【注:随机数3,被加密后称为Pre Master Secret】
(2) 编码改变通知,表示随后的信息都将用双方商定的加密方法和密钥发送。
(3) 客户端握手结束通知,表示客户端的握手阶段已经结束。这一项同时也是前面发送的所有内容的hash值,用来供服务器校验。
(4) 如果服务端要求了客户端证书,则此步增加客户端证书。

以上握手过程中一共注明了3个伪随机数的产生,生成伪随机数使用PRF(Pseudo-Random Function),这三个伪随机数将用约定的加密方法生成对话密钥。很显然,3个随机数的拼接会让整个对话密钥被猜测破解难度显著增大。

4).服务器最后的回应

(1)编码改变通知,表示随后的信息都将用双方商定的加密方法和密钥发送。
(2)服务器握手结束通知,表示服务器的握手阶段已经结束。这一项同时也是前面发送的所有内容的hash值,用来供客户端校验。

从此以后,双方进入正式通信阶段,所有信息都使用Master Secret加密,这个Master Secret就是对话密钥。

4.SSL/TLS中的密钥

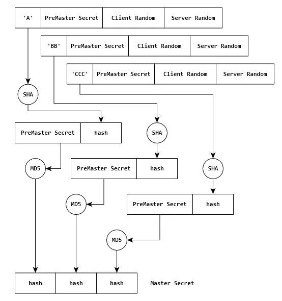
上面术语部分提到了很多密钥,其中客户端随机数、服务端随机数的产生较为简单,但premaster secret、master secret、session key的产生比较复杂。 整个SSL/TLS中密钥产生流程:

如图是网上整理的premaster secret产生master secret过程:
premaster to master

5.DTLS协议

DTLS协议中的header,与TLS协议相比增加了一些字段:

struct {

        HandshakeType msg_type;

        uint24 length;

        uint16 message_seq;  // New field,用于包序验证

        uint24 fragment_offset; // New field,握手消息分段

        uint24 fragment_length; // New field,消息分段长度

        select (HandshakeType) {

          case hello_request: HelloRequest;

          case client_hello:  ClientHello;

          case hello_verify_request: HelloVerifyRequest;  // New type,新增的服务端认证

          case server_hello:  ServerHello;

          case certificate:Certificate;

          case server_key_exchange: ServerKeyExchange;

          case certificate_request: CertificateRequest;

          case server_hello_done:ServerHelloDone;

          case certificate_verify:  CertificateVerify;

          case client_key_exchange: ClientKeyExchange;

          case finished:Finished;

        } body;

   } Handshake;

握手流程:

------                                          ------

   ClientHello             -------->                           Flight 1

                           <-------    HelloVerifyRequest      Flight 2

   ClientHello             -------->                           Flight 3

                                              ServerHello    \
                                             Certificate*     \
                                       ServerKeyExchange*      Flight 4
                                      CertificateRequest*     /
                           <--------      ServerHelloDone    /

   Certificate*                                              \
   ClientKeyExchange                                          \
   CertificateVerify*                                          Flight 5
   [ChangeCipherSpec]                                         /
   Finished                -------->                         /

                                       [ChangeCipherSpec]    \ Flight 6
                           <--------             Finished    /

可以看到整体流程与TLS一致,但增加了HelloVerifyRequest。header结构体中有包序和消息分段处理相关的字段。

与TLS协议的异同【不一定准确,汗。。。】:

特征 TLS DTLS
网络层 TCP,可靠传输 UDP,不可靠传输
自定义包序 有,握手阶段的消息含序列号
重传包检测 有,bitmap维护已收到的数据包并检测重复包
握手消息包体积限制 基本没有 小于MTU
握手消息分段
加密算法 少,不支持RC4流式加密
会话恢复
错误处理 直接丢弃连接 丢包重传,超时处理

四、应用

TLS一般都在https中,DTLS则在UDP传输协议上使用。

五、参考