Java常用的数据结构

386 阅读2分钟

自己在复习过程中的一些总结

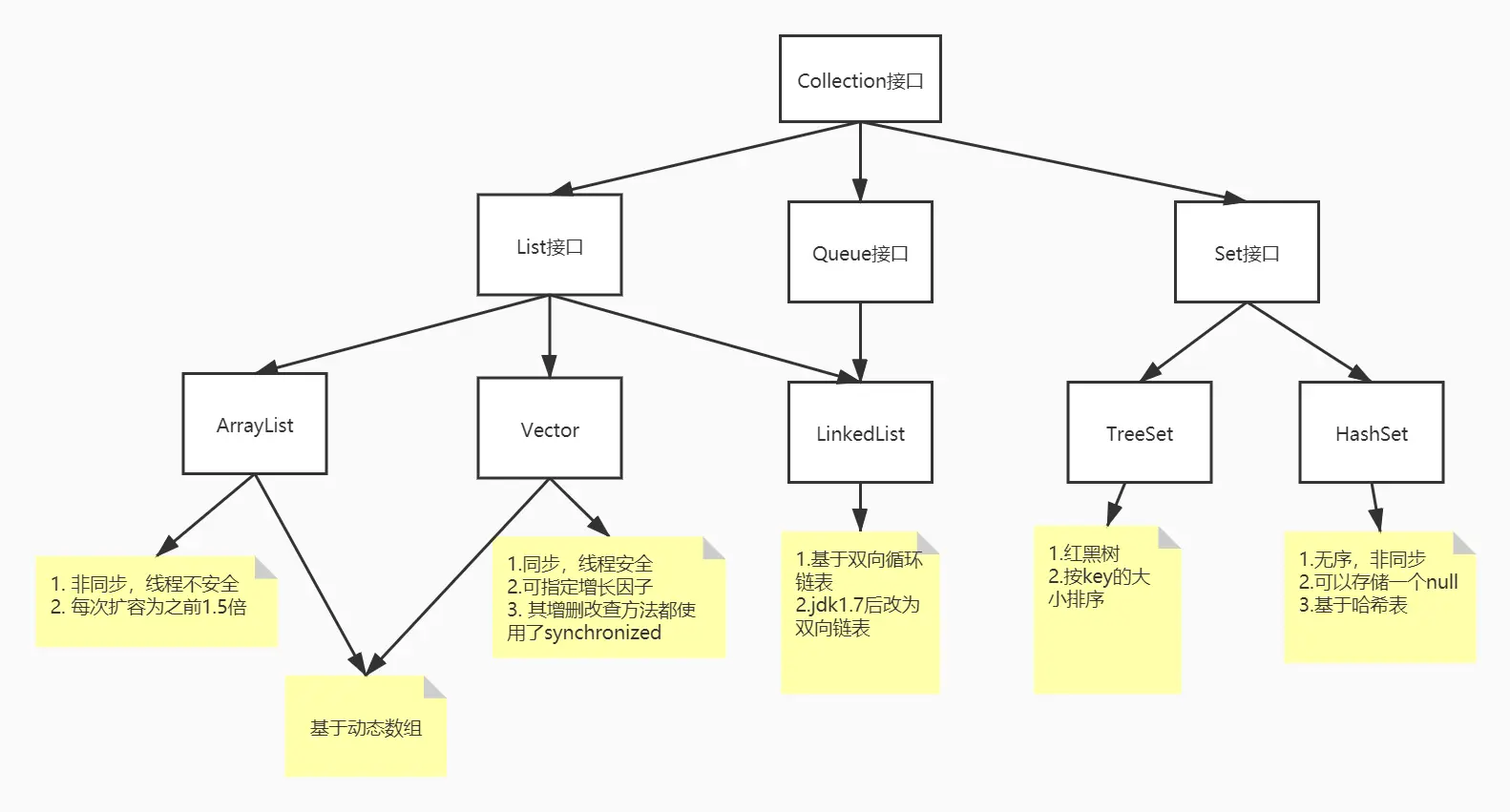
Collection接口

list(序列)、queue(队列): 存储的元素是排列有序的,可重复的 set(集):无序、不可重复

Map接口

由于大部分的集合接口实现类都是不同步的,可以使用Collections.synchronized*方法创建同步的集合类对象。如创建一个同步的List:List synList = Collections.synchronizedList(new ArrayList());其实现原理就是重新封装new出来的对象,操作对象时用关键字synchronized同步。看源码很容易理解。

一些链接:

JAVA常用数据结构及原理分析 blog.csdn.net/qq_29631809…

浅谈单链表与双链表的区别 blog.csdn.net/kangxidageg…

什么是hashmap( 小灰漫画) mp.weixin.qq.com/s?__biz=MzI…

高并发下的HashMap( 小灰漫画) mp.weixin.qq.com/s?__biz=MzI…

什么是红黑树( 小灰漫画) mp.weixin.qq.com/s?__biz=MzI…

hashmap的底层实现 lushunjian.github.io/blog/2019/0…

Hashmap的结构,1.7和1.8有哪些区别,史上最深入的分 blog.csdn.net/qq_36520235…