在画像系统的项目规划阶段需要明确好项目的开发上线流程以及项目各个阶段的时间节点、关键产出物和可能遇到的难点。
(一)开发上线流程
用户画像建设项目流程如下图。

第一阶段:目标解读
在建立用户画像前,首先需要明确用户画像服务于企业的对象,根据业务方需求,未来产品建设目标和用户画像分析之后预期效果。
一般而言,用户画像的服务对象包括运营人员、数据分析人员。不同业务方对用户画像的需求有不同的侧重点,就运营人员来说,他们需要分析用户的特征、定位用户行为偏好,做商品或内容的个性化推送以提高点击转化率,所以画像的侧重点落在用户个人行为偏好;就数据分析人员来说,他们需要分析用户行为特征,做好用户的流失预警工作,还可根据用户的消费偏好做更有针对性的精准营销。
第二阶段:任务分解与需求调研
经过第一阶段的需求调研和目标解读,我们已经明确了用户画像的服务对象与应用场景,接下来需要针对服务对象的需求侧重点,结合产品现有业务体系和“数据字典”规约实体和标签之间的关联关系,明确分析纬度。就下面将要介绍的案例而言,需要从用户属性画像、用户行为画像、用户偏好画像、用户群体偏好画像等角度去进行业务建模。
第三阶段:需求场景讨论与明确
在本阶段,数据运营人员需要根据前面与需求方的沟通结果,输出《产品用户画像需求文档》,在该文档中明确画像应用场景、最终开发出的标签内容与应用方式 ,并就该份文档与需求方反复沟通确认无误。
第四阶段:应用场景与数据口径确认
经过第三个阶段明确了需求场景与最终实现的标签纬度、标签类型后,数据运营人员需要结合业务与数据仓库中已有的相关表,明确与各业务场景相关的数据口径。在该阶段中,数据运营方需要输出《产品用户画像开发文档》,该文档需要明确应用场景、标签开发的模型、涉及到的数据库与表,应用实施流程。该份文档不需要再与运营方讨论,是面向数据运营团队内部就开发实施流程达成一致意见。
第五阶段:特征选取与模型数据落表
本阶段中数据分析挖掘人员需要根据前面明确的需求场景进行业务建模,写好HQL逻辑,将相应的模型逻辑写入临时表中,抽取数据校验是否符合业务场景需求。
第六阶段:线下模型数据验收与测试
数据仓库团队的人员将相关数据落表后,设置定时调度任务,进行定期增量更新数据。数据运营人员需要验收数仓加工的HQL逻辑是否符合需求,根据业务需求抽取查看表中数据范围是否在合理范围内,如果发现问题及时反馈给数据仓库人员调整代码逻辑和行为权重的数值。
第七阶段:程序上线与效果追踪
经过第六阶段,数据通过验收之后,通过Git进行版本管理,部署上线。使用Git进行版本管理,一方面上线后通过持续追踪标签应用效果及业务方反馈,调整优化模型及相关权重配置。
(二)各阶段关键产出
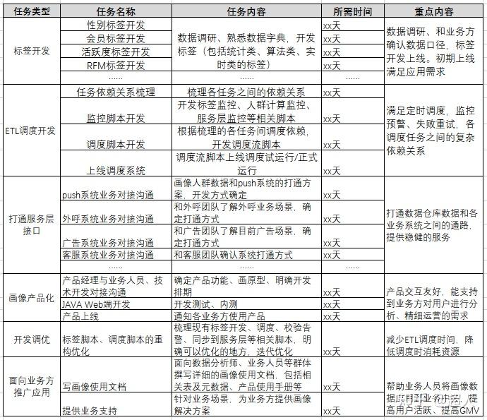
为保证上线的准时和稳定,需要规划好各阶段的任务排期和关键产出。画像的开发主要分为几个主要阶段,包括前期指标体系梳理、用户标签开发、ETL调度开发、打通数据服务层、画像产品端开发、面向业务方推广、应用,为业务方提供营销策略的解决方案,如下图所示。

- 标签开发:根据业务需求和应用场景梳理标签指标体系,调研业务上定义的数据口径,确认数据来源,开发相应的标签。标签开发在整个画像项目周期中占有较大比重;
- ETL调度开发:梳理需要调度的各任务之间依赖关系,开发调度脚本及调度监控告警脚本。上线调度系统;
- 打通服务层接口:为了让画像数据走出数据仓库,应用到用户身上,需要打通数据仓库和各业务系统的接口。
- 画像产品化:需要产品经理与业务人员、技术开发人员一起对接业务需求点和产品功能实现形式,画产品原型,开发人员确定工作排期。JAVA Web端开发完成后,需要数据开发人员向对应的库表中灌入数据;
- 开发调优:在画像的数据和产品端搭建好架构,能提供稳定服务的基础上,为了让调度任务执行更加高效,提供服务更加稳健。需要将标签计算脚本、调度脚本、数据同步脚本等相关计算任务进行重构优化。
- 面向业务方推广应用:用户画像最终的价值产出点是业务方应用画像数据进行分析用户,多渠道触达运营用户,分析ROI,提升用户活跃度或营收。因此,面向业务人员推广画像系统的使用方式、提供针对具体业务场景的解决方案显得尤为重要。在该阶段中需要撰写画像的使用文档,提供业务支持。
更多关于用户画像开发、分析和应用方案的内容详见 https://item.jd.com/12824930.html
