hello,小伙伴们大家好,最近由于疫情的影响,很多公司开始的裁员或者由于资金问题不得已倒闭,进而导致部分人员失业,不过这只是暂时性的,一段时间后,疫情过后肯定有新的机会被大家发现,福祸相依,今天给大家推荐的开源项目是一个面试宝典,这个开源项目包含阿里,腾讯,百度,美团,头条等技术面试题目,以及答案,专家出题人分析汇总,大家可以当作一个参考。
话不多说,上图。

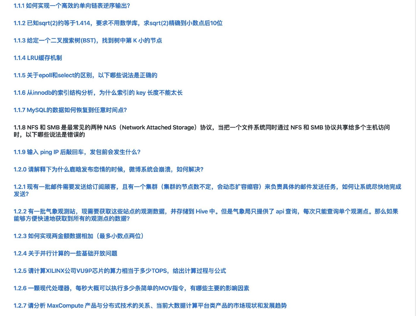
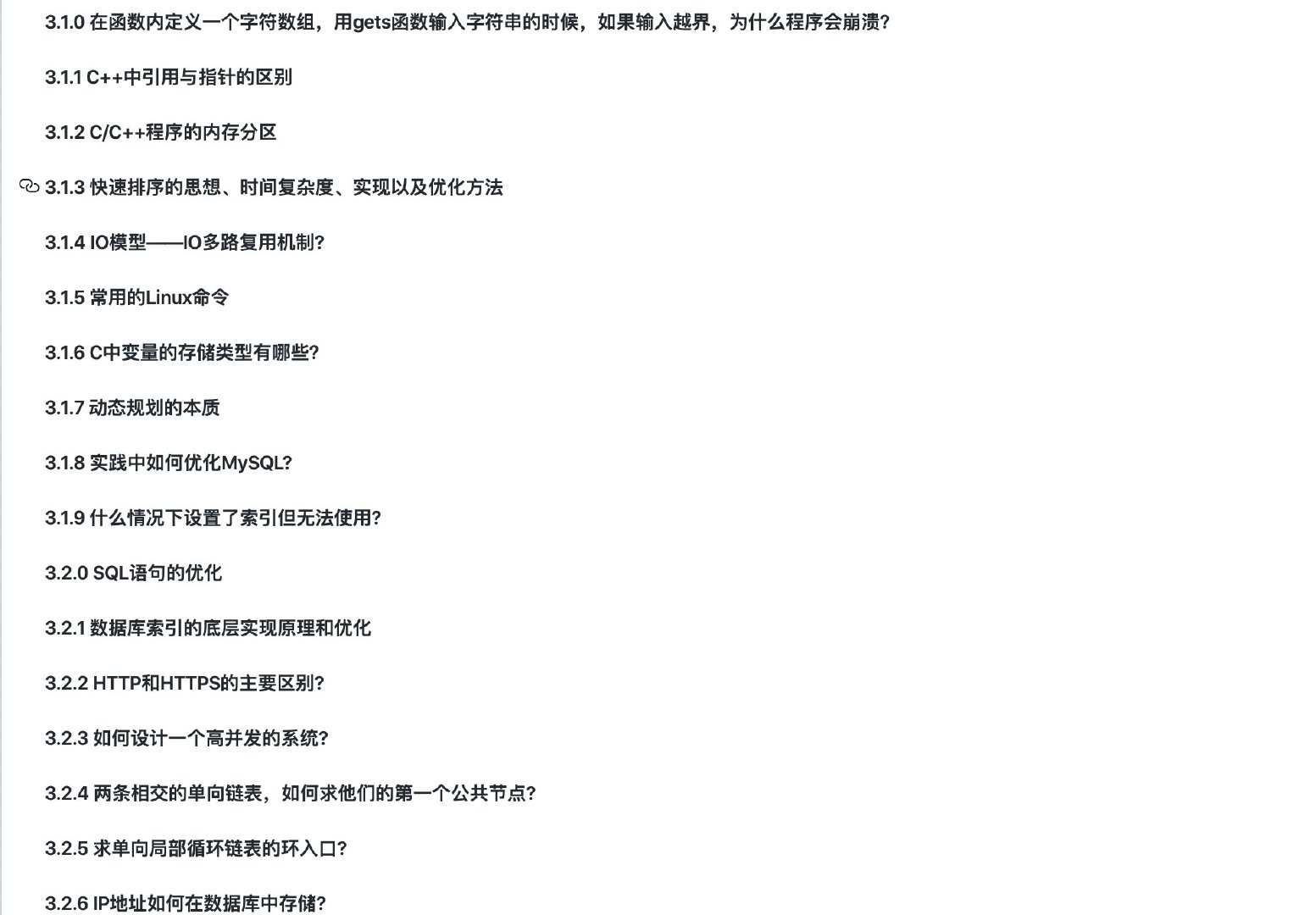
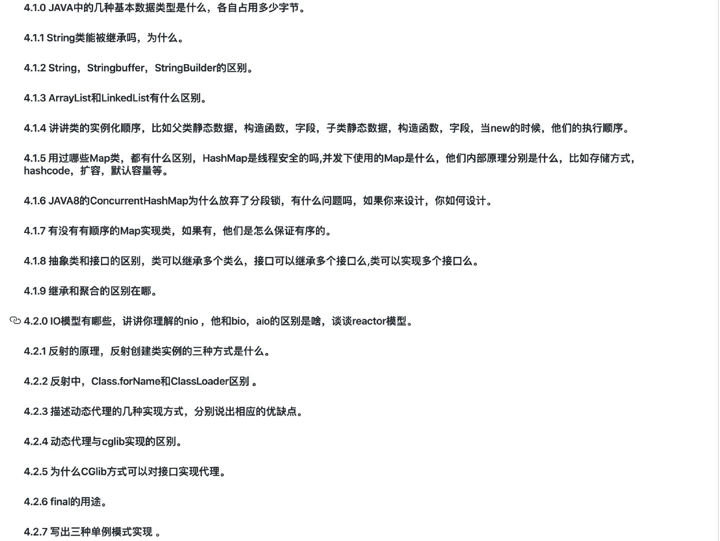
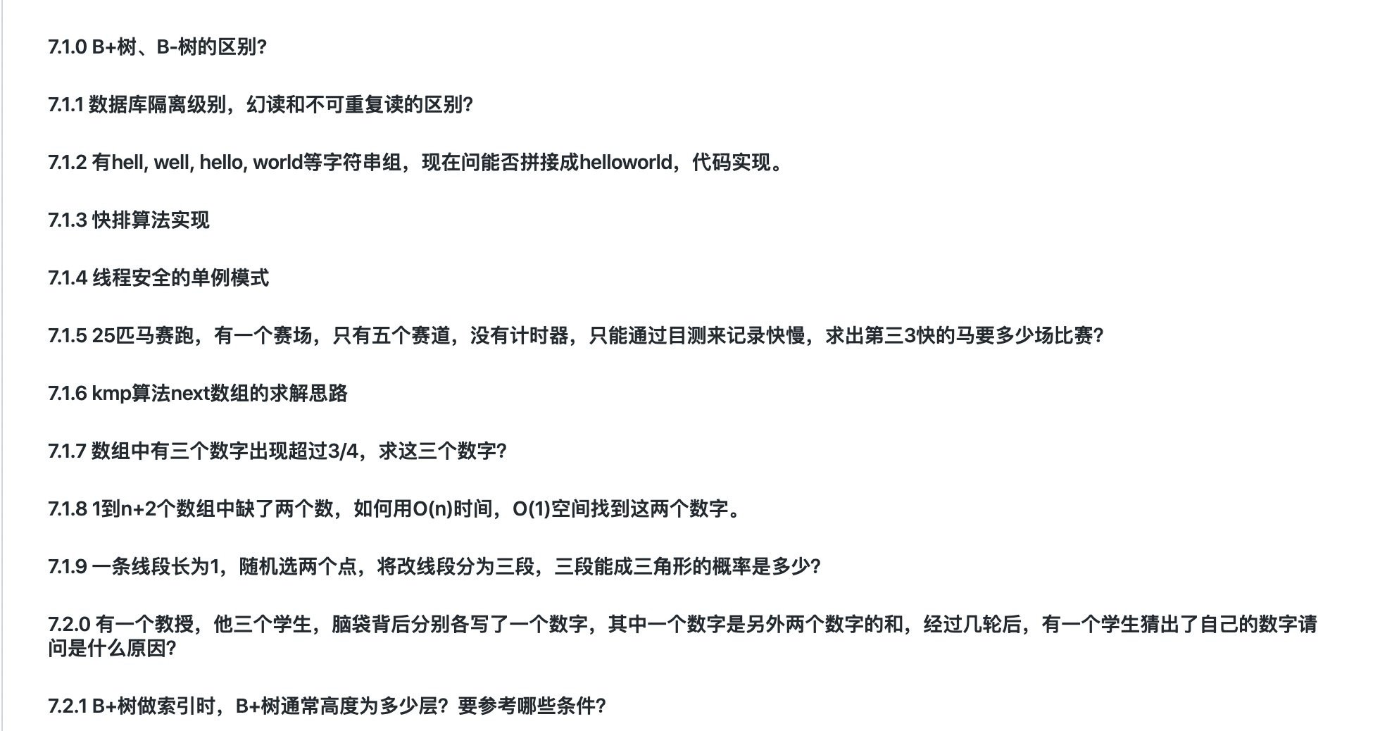
面试汇总

阿里

华为

百度

腾讯

美团

头条

滴滴

京东

数据库



这个项目包含很多面试题,可以给大家带来一个参考,或者你也可以把它当做字典,随时翻阅,查漏补缺,看看自己哪里还有一个欠缺。
项目地址:https://github.com/0voice/interview_internal_reference
今天的推荐不知道大家喜欢吗?如果你们喜欢话,请在文章底部留言或点赞,以表示对我的支持,你们的留言,点赞,转发关注是我持续更新的动力哦!
关注我的公众号回复:"1024",免费领取一大波学习资源,先到先得哦!
