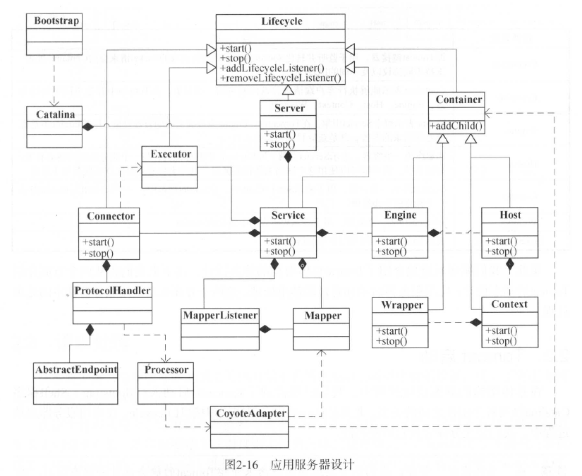
Tomcat9源码深度解析(二) - catalina相关结构图 flinkpc 2020-03-26 284 阅读1分钟 1.Tomcat 类加载器 2.Tomcat模块分层图 3.应用服务器设计 4.应用服务器启动 5.catalina 结构图 6.请求映射算法 7.Tomcat请求处理过程 8.NioEndpoint 请求处理