近两年,字节跳动的发展越来越快,导致想要进入字节跳动的应届生越来越多,竞争越来越大,所以字节跳动的面试也越来越难。对于普通本科出身的我,不得不说是一项挑战,而这项挑战能否成功的关键,就在于是否能够坚持,是否做好了充足的准备。毕竟,对于技术人员来说,技能水平远远比学历水平更重要。

在投字节跳动简历前,知道自己的短板,所以制定好了完整的计划开始恶补。大概这次恶补花了54天的时间,在这54天里,我可谓是抛头颅洒热血,最终在面试中,惊险通过,“挤进”了字节跳动抖音事业部。
注意:需要这次字节跳动面试真题答案,以及下列整理好的Java核心面试知识点、Spring、Redis、Docker等高阶学习笔记,算法题集等资料的老铁。请转发+关注,然后加我VX【tkzl6666】获得免费领取方式。
字节跳动面试题
- Http协议
- cookie session介绍一下
- session表结构怎么设计,储存在哪里?
- 你们的session cookie在项目里运用到哪里?
- 算法题:[删除链表中重复的节点]在一个排序的链表中,存在重复的节点,请删除该链表中重复的节点,重复的节点不保留,返回链表头指针.例如,链表1-2-3-3-4-4-5处理后为1-2-5
- TCP/UDP的区别介绍一下
- TCP如何保证传输的有效性。
- TCP的拥塞控制
- TCP建立连接的三次握手
- TCP四次挥手断开连接
- Java的锁机制
- 死锁产生的原因
- 三次握手和四次挥手,time_wait是什么状态
- B树 B+树区别说一下
- 数据库平时用到过什么 咱们先问MySQL MySQL索引原理知道吗,问了两种索引的区别
- 索引的分类和优缺点
- innodb和myisam的区别
- 乐观锁悲的的区别说一下
- 数据库四种隔离状态 分别有什么问题
- redis的数据结构
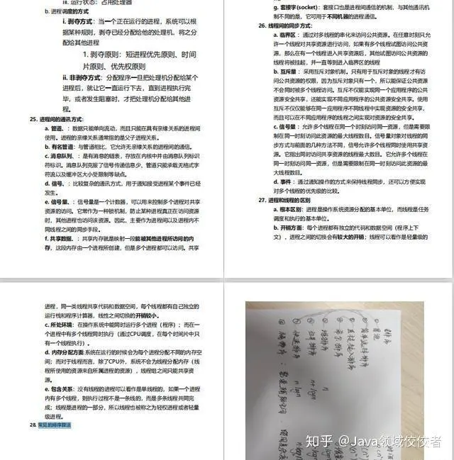
- sortset底层,原理,怎么保证有序
- 冯诺依曼计算机的结构
- 操作系统的虚拟内存
- 进程的调度
- 进程间的通讯方式
- 线程间的同步方式
- 进程和线程的区别
- 常见的排序算法
面试题答案
篇幅有限,答案整理成了文档。转发+关注,然后加我VX【tkzl6666】获得免费领取方式。


Java 核心面试知识整理
这份Java 核心面试知识整理得非常详细,涉及到的知识点非常多,包括一些基础类的、进阶类的等等。JAVA基础、Spring 原理、数据库、分布式缓存等各个方面知识点都有详解。

我的学习笔记
Redis 学习笔记:
- redis简介
- 为什么要用redis /为什么要用缓存
- 为什么要用redis而不用map/guava做缓存?
- redis和memcached的区别
- redis常见数据结构以及使用场景分析
- redis设置过期时间
- redis 内存淘汰机制(MySQL里有2000w数据,Redis中只存20w的数据,如何保证Redis中的数据都是热点数据?)
- redis 持久化机制(怎么保证 redis 挂掉之后再重启数据可以进行恢复)
- redis事务
- Redis常见异常及解决方案
- 分布式环境下常见的应用场景
- Redis集群模式
- 如何解决Redis的并发竞争Key问题
- 如何保证缓存与数据库双写时的数据一致性?

SpringIOC 笔记整理:
- 什么是Spring
- Spring-HelloWorld的步骤
- 容器中bean的配置方式
- bean属性的配置细节(字面值 & ref & 内部bean等)
- XML 配置里的 Bean 自动装配
- XML 配置里的 Bean 自动装配的缺点
- 继承 Bean 配置
- 依赖 Bean 配置
- bean 的作用域:singleton;prototype;WEB 环境作用域
- 使用外部属性文件
- Spring表达式语言:SpEL
- IOC 容器中 Bean 的生命周期
- 通过工厂方法配置bean
- 实现 FactoryBean 接口在 Spring IOC 容器中配置 Bean

Spring Boot 核心技术笔记:
- 一、Spring Boot入门
- 二、配置文件
- 三、日志
- 四、Web开发
- 五、Docker
- 六、SpringBoot与数据访问
- 七、启动配置原理
- 八、自定义starter

Docker 学习笔记:
- Docker的应用场景
- Docker 的优点
- Docker安装
- 第一个Docker化的Java应用

算法刷题
字节跳动,熟悉的朋友应该都知道,算法题肯定是少不了的,字节跳动是出了名的喜欢问算法题,所以在面试之前一定要多刷刷题,才好应对面试官。
算法刷题LeetCode肯定少不了:

算法的乐趣:

算法(第4版):

以上我自己的这些学习资料都是可以免费分享给大家的,希望大家都能够拿到自己心仪的offer,实现自己的大厂梦!