基础知识重新学习,若有不对欢迎指正,感恩。
什么是生命周期?
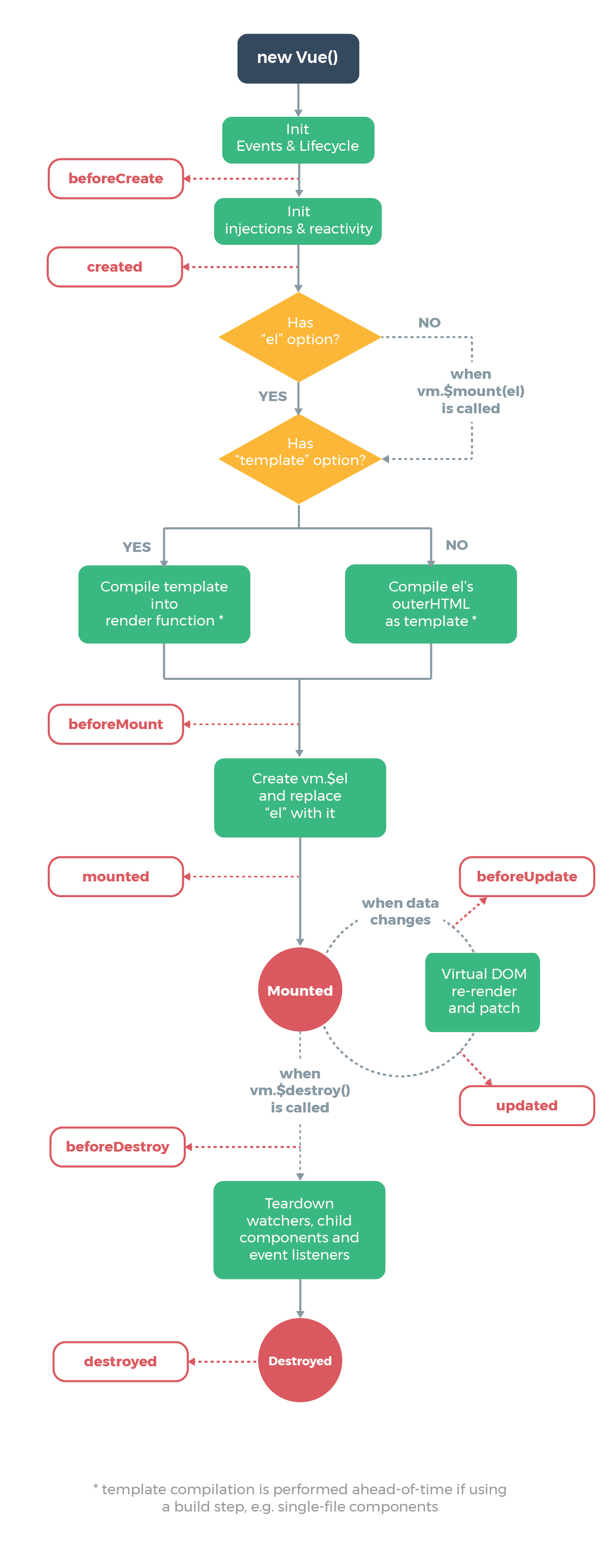
Vue实例从创建到销毁的全过程,开始创建,初始化数据,编译模板,挂载dom,渲染,更新,渲染,卸载等一系列过程,成为Vue的生命周期。
为什么需要生命周期?
在从创建到销毁的整个过程中,会提供对应的钩子函数,可以使用这些钩子函数对Vue实例化过程中,实现功能的对应逻辑。比如在mounted的时候获取ajax等等。
有哪些生命周期钩子?
beforeCreate->created->beforeMount->mounted->beforeUpdate->updated->beforeDestroy->destroyed
何时使用对应生命周期钩子?
首先在代码层面上各个生命周期是有区别的。
-
beforeCreate
挂载元素
$el和数据对象data都为undefined,还未初始化。 -
created
挂载元素
$el为undefined,数据对象data有值。 -
beforeMount
$el有值,但挂载之前为虚拟的dom节点,$el里面的message还是{{ message }},还没有被替换。 -
mounted
$el里面的值被替换成为对应data的值,vue实例挂载完成,data.message成功渲染。如果要在Vue中获取DOM元素对象,一般在这个钩子中获取; 项目中的ajax请求一般会在这里或者created里发送; -
beforeUpdate
当data变化,虚拟dom渲染和匹配之前时,会触发beforeUpdate。
-
updated
当data变化,虚拟dom渲染和匹配之后时,会触发beforeUpdate。
-
beforeDestroy
在销毁watcher和子组件和事件监听函数之前。如果页面中有定时器,我们会在这个钩子中清除定时器;
-
destroyed
销毁了watcher和子组件和事件监听函数之后。watch被移除。

生命周期图