基于antd的前端可配置化页面组件

1,303 阅读6分钟

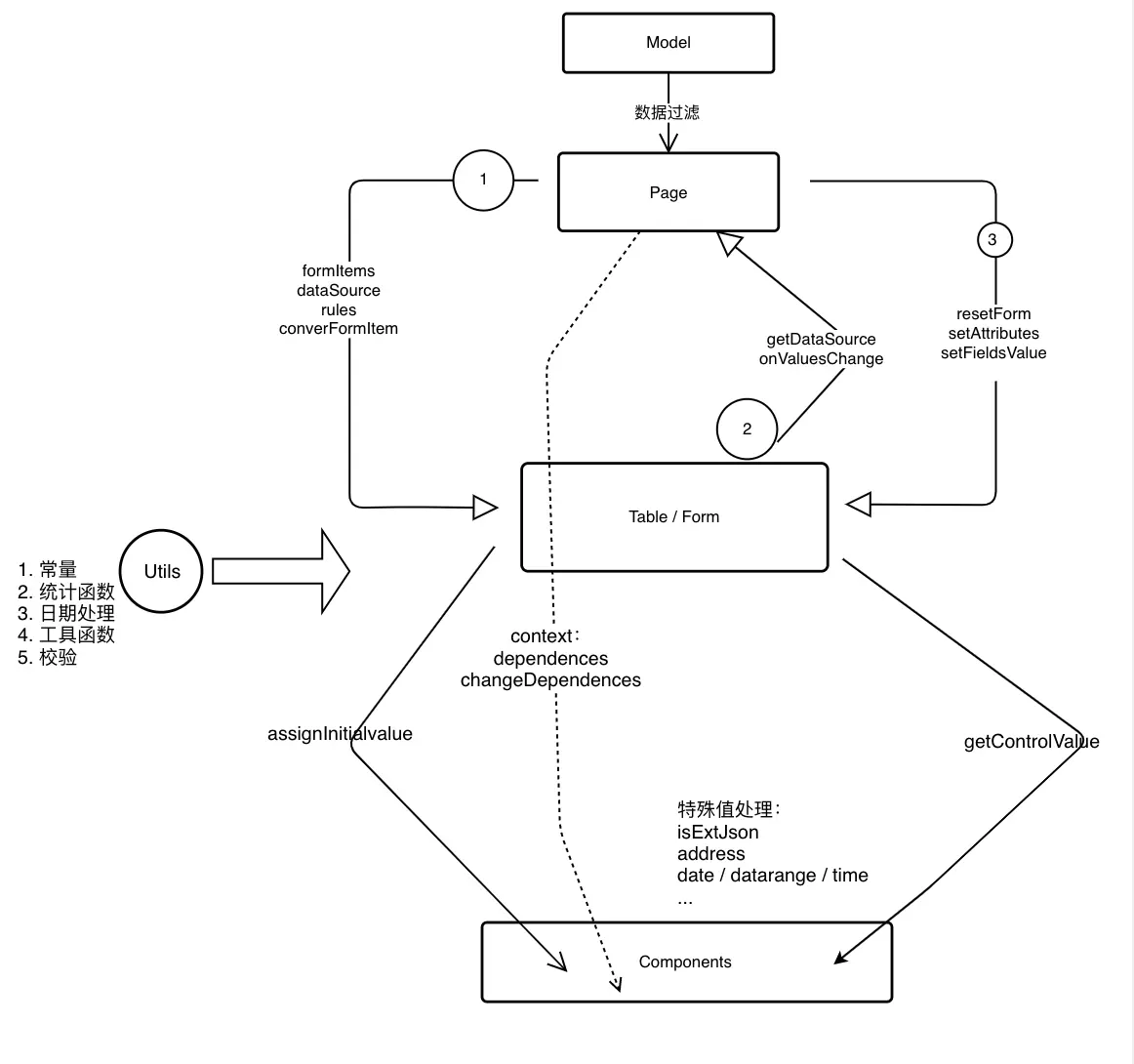
配置

页面

流程图

表单控件类型及属性

  • text

    • maxLength
  • textarea

    • maxLength
  • date

    • showTime
  • time

    • showTime
  • select

    • mode - 'multiple' | 'tags'
    • dictionaryType - 数据字典
    • reqUrl - 同autocomplete
    • reqParams - "{"pageSize":1000}"
    • rspFields - 初始数据列表
      • 不设置dictionaryType,reqUrl,直接硬编码设置值: ["铁路", "公路"] 或 [{label: 'water', name: '水路'}, {label: 'road', name: '陆路'}]
      • 使用reqUrl: {"rspKey": "consignorCode", "rspValues": ["consignorCode","consignorName"]}
    • dependencyTemplateInputUiId - 表单关联字段
      • '["carTypeRequire", "warehouse_input_order.operatorName", ":abc"]',
      • 同一模版下的字段(fieldName),不同模版下的字段(tableName.fieldName),其他脱离模版的自定义字段
  • integer

  • float

    • toFix
  • autocomplete

    • dictionaryType - "truck.length"
    • valueInOptions - 校验数据是否在列表里
    • reloadOnChange - 根据输入内容自动查询下拉列表
    • reqParams - "{"pageSize":1000}"
    • reqUrl - "/otm/iloopCar/list"
    • rspFields
      • "{"rspKey": "plateNumber", "rspValues": ["plateNumber"]}"
      • 不设置dictionaryType,reqUrl,直接硬编码设置值: ["铁路", "公路"]
    • dependencyTemplateInputUiId - 表单关联字段
      • '["carTypeRequire", "warehouse_input_order.operatorName", ":abc"]',
      • 同一模版下的字段(fieldName),不同模版下的字段(tableName.fieldName),其他脱离模版的自定义字段,
      • 自定义模版需要手动设置 this.setState({dependences:{rgroup: extra.rkey}}),其他情况不需要
  • address

    • changeOnSelect -
    • rspFields - '{"provinceName":"shipmentProvince","provinceCode":"shipmentProvinceNo","cityName":"shipmentCity","cityCode":"shipmentCityNo","regionName":"shipmentRegion","regionCode":"shipmentRegionNo"}'
  • checkbox

  • treeaddress

  • upload

    • type - picture / file
    • fileSize - 文件大小 默认10M
    • readonly - 只读
    • template - 下载模版
    • action - 上传路径
    • accept - 文件类型
    • multiple - 支持上传多个文件
    • maxLength - 上传文件个数
    • autoupload - 模版下载,导入文件
    • uploadAction - 如没有提供handleUpload手动上传方法,可设置上传地址
    • handlerProgress - 如没有提供handleUpload手动上传方法,可设置上传进度方法
    • handleUpload - 点击上传附件按钮上传, 如不传,默认Upload行为选择文件后直接上传
    • rest - Upload组件属性 返回值getDataSource获取值- (IloopUpload既可作为Form内组件,可以作为肚独立组件使用,作用独立组件使用时,用getDataSource获取值
  • plain 纯文本,用于表单里有输入框和文本多情况

  • component 非配置,前端自定义扩展组件 自定义组件的初始值应该在模版里用initialValue指定,不会像其他固定固定组件一样自动处理

NormalForm

参数 说明 类型 默认值
formType 表单的类型, search / form / detail String form
formItems 从后端返回的模版结构 Array []
dataSource 数据源 Object {}
title 标题 String ''
pageKey 页面Key String undefined
formKey 表单ID String guid()
className 表单样式 String ''
colClassName Col className String ''
trimLength 显示的组件数, 超过这个数量的控件隐藏 number undefined
style 表单样式 Object undefined
inline 内连表单还是块级表单,块级表单有 padding: 20px 24px 24px 24px, 在页面上作为独立的模块 Boolean false
rules 校验规则 Array []
canDelete 是否可以删除该行 boolean/function true
convertFormItem 改变formItems(可用于生成复合组件) function,object undefined
wrappedComponentRef 设置form ref function undefined
changeDependences 用于表单及联,关联项改变时,更新及联列表,主要用于autocomplete function undefined
onValuesChange 表单值改变的回调函数(prevFormValues - 之前表单值, currentFormValues - 改变后的表单值, extra - select/autocomplete返回的当前行) function undefined
    import NormalForm from '@/components/CreateForm/NormalForm';
    <NormalForm
      wrappedComponentRef={form => {
        this.templateSendRef = form;
      }}
      pageKey="templateSend"
      formItems={templates[1].pageTemplateInputUiList}
      dataSource={pageData.sendForm || null}
      formType={query.type === 'detail' ? 'detail' : 'form'}
      // formType="search"
      title="发货信息"
    />

TableForm

参数 说明 类型 默认值
formType 表单的类型, table/detail/form String table
formItems 从后端返回的模版结构 Array []
dataSource 数据源 Object []
title 标题 String ''
pageKey 页面Key String undefined
formKey 表单ID String guid()
className 表单样式 String ''
style 表单样式 Object undefined
fixedNumber 行数属否固定 Boolean false
defaultEmptyRow 默认显示一条空行 Boolean false
statisticCols 需要统计的字段, 设置该参数显示统计行 Array []
inline 内连表单还是块级表单,块级表单有 padding: 20px 24px 24px 24px 在页面上作为独立的模块 Boolean false
convertFormItem 改变formItems(可用于生成复合组件) function,object undefined
wrappedComponentRef 设置form ref function undefined
changeDependences 用于表单及联,关联项改变时,更新及联列表,主要用于autocomplete function undefined
onValuesChange 表单值改变的回调函数 (prevFormValues - 之前表单值, currentFormValues - 改变后的表单值, rowKey, extra - select/autocomplete返回的当前行) function undefined
doAdd 自定义默认添加方法 function undefined
    import TableForm from '@/components/CreateForm/TableForm';
    <TableForm
      className="marginButtomToFooter"
      wrappedComponentRef={form => {
        this.templateMaterialRef = form;
      }}
      pageKey="TableForm"
      formItems={templates[3].pageTemplateInputUiList}
      dataSource={pageData.materialForm || null}
      title="货物信息"
      formType={query.type === 'detail' ? 'detail' : 'table'}
    />

接口API

API 说明 参数 返回值
getDataSource 获取数据源 N/A 表单的数据源
resetForm 重置表单 N/A newDataSource N/A
setFieldsValue 设置表单值 {Key:Value} N/A
toggleFields 显示隐藏字段 fieldsName / 字段名
hidden true/false
N/A
setAttributes 设置formItems names, property, value N/A

组合控件

  1. 生成组件

class ContractPayCycle extends React.Component {
  constructor(props) {
    super(props);
    this.state = {
      value: props.value || {},
    };
  }

  triggerChange = (field, e) => {
    const targetValue = field === 'monthType' ? e : e.target.value;
    const { value } = this.state;
    const newValue = { ...value, [field]: targetValue };
    const { onChange } = this.props;
    if (
      newValue.settleStartDate &&
      newValue.settleEndDate &&
      Number(newValue.settleStartDate) > Number(newValue.settleEndDate)
    ) {
      message.error('结算起始日在结算截止日之后');
    }
    if (onChange) {
      onChange(newValue);
    }
    this.setState({ value: newValue });
  };

  render() {
    const { value } = this.state;
    const { disabled, dictionaryType } = this.props;
    return (
      <div>
        <IloopSelect
          style={{ width: '34%' }}
          disabled={disabled}
          name="monthType"
          onChange={this.triggerChange.bind(this, 'monthType')}
          dictionaryType={dictionaryType}
          value={value.monthType}
        />
        <IloopNumber
          style={{ marginLeft: '1%', width: '30%' }}
          disabled={disabled}
          addonAfter="号"
          onChange={this.triggerChange.bind(this, 'settleStartDate')}
          value={value.settleStartDate}
        />
        <span style={{ display: 'inline-block', width: '3%', marginLeft: '1%' }}>~</span>
        <IloopNumber
          style={{ width: '30%', marginLeft: '1%' }}
          disabled={disabled}
          addonAfter="号"
          onChange={this.triggerChange.bind(this, 'settleEndDate')}
          value={value.settleEndDate}
        />
      </div>
    );
  }
}

  1. 生成复合组件formitem, 设置visible = false隐藏不需要显示的项目
function createCompositComponents(Component, type, store) {
  return (formItems)=>{
    (formItems || []).forEach(it => {
        if (it.fieldName === 'monthType') {
          Object.assign(it, {
            inputType: 'component',
            posWidth: 2,
            component: Component,
            initialValue: {
              monthType: store.details.monthType,
              settleStartDate: store.details.settleStartDate,
              settleEndDate: store.details.settleEndDate,
            },
          });
        }
        if (it.fieldName === 'billGenDate') {
          Object.assign(it, {
            prefix: '每月',
            suffix: '日',
          });
        }
        if(it.fieldName === 'addValueTaxRate'){
          Object.assign(it, {
            suffix: '%',
          });
        }
        if (['settleStartDate', 'settleEndDate'].includes(it.fieldName)) {
          Object.assign(it, {
            visible: false,
          });
        }
        return it;
      });
      return formItems;
  }
}
  1. 使用convertFormItem做初始化formItems转换
<NormalForm
  wrappedComponentRef={form => {
    this.accountForm = form;
  }}
  formItems={templates.contract_save_account}
  dataSource={details}
  formType={type === 'info' ? 'detail' : 'form'}
  title=""
  inline
  convertFormItem={createCompositComponents(<ContractPayCycle />, type, store)}
/>

复合组件

  1. 用wrappedComponentRef向上传递表单数组

wrappedComponentRef={form => { if (!this.feeYfForm) { this.feeYfForm = form; this.forms.push(this.feeYfForm); } wrappedComponentRef(this); }}

  1. 用getDataSource获取复合组件值

getDataSource = () => { const feeYS = (this.feeYfForm.getDataSource() || []).map(item => { return { ...item, feeType: '运输费' }; });

const feeFYS = (this.feeQtForm.getDataSource() || []).map(item => {
  return { ...item, feeType: '非运输费' };
});
return [...feeYS, ...feeFYS];

};

/* eslint-disable compat/compat */
import React, { Component } from 'react';
import classnames from 'classnames';
import { IloopForm } from 'iloopc';
import styles from './index.less';

const { TableForm, Calculate } = IloopForm;

export default class Fees extends Component {
  constructor(props) {
    super(props);
    this.forms = [];
  }

  getDataSource = () => {
    const feeYS = (this.feeYfForm.getDataSource() || []).map(item => {
      return { ...item, feeType: '运输费' };
    });

    const feeFYS = (this.feeQtForm.getDataSource() || []).map(item => {
      return { ...item, feeType: '非运输费' };
    });
    return [...feeYS, ...feeFYS];
  };

  render() {
    const {
      templates,
      feeItemsList,
      type,
      wrappedComponentRef,
      statisticCols,
      onValuesChange,
    } = this.props;

    const ysf = ['update', 'info'].includes(type)
      ? (feeItemsList || []).filter(it => {
          return it.feeType === '运输费';
        })
      : null;

    const fysf = ['update', 'info'].includes(type)
      ? (feeItemsList || []).filter(it => {
          return it.feeType === '非运输费';
        })
      : null;

    return (
      <div className={classnames({ [styles.fees]: true })}>
        {/** 运输费 */}
        <TableForm
          className={styles.fee}
          wrappedComponentRef={form => {
            if (!this.feeYfForm) {
              this.feeYfForm = form;
              this.forms.push(this.feeYfForm);
            }
            wrappedComponentRef(this);
          }}
          pageKey="feeYf"
          formItems={templates.way_bill_stowage_fee_yf}
          dataSource={ysf}
          formType={type === 'info' ? 'detail' : 'table'}
          title=""
          statisticCols={statisticCols}
          onValuesChange={(dataSource, targetData, key, name) => {
            if (name === 'amount') {
              const total = Calculate.of((this.feeQtForm.getTotal() || {}).amount).add(
                (this.feeYfForm.getTotal() || {}).amount
              );
              if (onValuesChange) {
                onValuesChange({ amount: total });
              }
            }
          }}
        />
        {/** 非运输费 */}
        <TableForm
          className={styles.fee}
          wrappedComponentRef={form => {
            if (!this.feeQtForm) {
              this.feeQtForm = form;
              this.forms.push(this.feeQtForm);
            }
            wrappedComponentRef(this);
          }}
          pageKey="feeQt"
          formItems={templates.way_bill_stowage_fee_qt}
          dataSource={fysf}
          formType={type === 'info' ? 'detail' : 'table'}
          title=""
          statisticCols={statisticCols}
          onValuesChange={(dataSource, targetData, key, name) => {
            if (name === 'amount') {
              const total = Calculate.of((this.feeQtForm.getTotal() || {}).amount).add(
                (this.feeYfForm.getTotal() || {}).amount
              );
              if (onValuesChange) {
                onValuesChange({ amount: total });
              }
            }
          }}
        />
      </div>
    );
  }
}

校验及获取表单值

  1. 校验并获取值
validateForms(
  [
    this.basicForm, //单个的表单
    ...this.feeForm.forms, // 复合组件形成的forms
  ],
  () => {
    const dispatchOrderList = (details.dispatchOrderList || []).map(it => {
      return {
        dispatchOrderId: it.dispatchOrderId,
        orderDetailId: it.orderDetailId,
        packageNumber: it.packageNumber,
        weight: it.weight,
        volume: it.volume,
        iloopPackingList: this.packingForm[it.key].getDataSource(),
      };
    });

    const param = {
      dispatchOrderList,
      stowageOrder: this.basicForm.getDataSource()
      stowageFeeItemsList: this.feeForm.getDataSource(),
    };
  }
);
  1. 表单设置
      <NormalForm
          wrappedComponentRef={form => {
            this.basicForm = form;
          }}
          pageKey="stowageBasic"
          formItems={templates.way_bill_stowage_basic}
          // eslint-disable-next-line no-nested-ternary
          dataSource={
            // eslint-disable-next-line no-nested-ternary
            ['update', 'info'].includes(type)
              ? details.stowageOrder
              : user.currentUserInfo && user.currentUserInfo.meData
              ? { dispatcher: user.currentUserInfo.meData.name }
              : null
          }
          formType={type === 'info' ? 'detail' : 'form'}
          title=""
          onValuesChange={(prev, cur, extra) => {
            if (extra) {
              if (prev.mainDriver !== cur.mainDriver) {
                this.basicForm.setFieldsValue({
                  mainDriverPhone: extra.mobileFirst,
                  mainDriverIdcard: extra.identityCardNo,
                  carDrivingLicense: extra.roadNo,
                });
              } else if (prev.escort !== cur.escort) {
                this.basicForm.setFieldsValue({
                  escortPhone: extra.mobileFirst,
                });
              } else if (prev.secondDriver !== cur.secondDriver) {
                this.basicForm.setFieldsValue({
                  secondDriverPhone: extra.mobileFirst,
                });
              } else if (prev.carNo !== cur.carNo) {
                this.basicForm.setFieldsValue({
                  carType: extra.carType,
                  carLength: extra.length,
                  fleetName: extra.motorcadeName,
                  ownershipType: extra.ownershipType,
                  carStatus: extra.status,
                  gpsCode: extra.gpsNo,
                  trailerNo: extra.headstock,
                });
              }
            }
          }}
        />
          <Fees
            templates={templates}
            feeItemsList={details.stowageFeeItemsList}
            ref={this.feeFormRef}
            wrappedComponentRef={form => {
              if (!this.feeForm) {
                this.feeForm = form;
              }
            }}
            type={type}
          />

IloopForm 结构

  • Form NormalForm, TableForm,

  • 校验 validateForms,

  • 组件 IloopSelect, IloopAutoComplete, IloopAddress, IloopNumber, IloopTreeSelectAddress, IloopUpload,

  • 数据 fieldsname, 组件属性集 districtData, 地址数据集 responsive, 响应式布局设置

  • 公共组件 common,

  • 计算与统计 Calculate, Statistic,

  • context - 用来处理表单组件及联 dependences, DependencesContext,

数据初始化提纯

过滤掉多余数据,只返回与数据模版对应的初始化数据 common.createInitialValue( templates.logistics_order_create_tag, //元素模版 detailValue //初始化数据 ),

github地址:github.com/545682879/v…