线程池源码解析

214 阅读9分钟

线程池基本


一、优势

  • 避免频繁的创建和销毁线程
  • 提供运行效率
  • 合理设置线程池大小,避免因线程数超过硬件资源瓶颈带来的问题

二、类型

  • Executors.newFixedThreadPool() 创建固定线程长度的线程池
  • Executors.newCachedThreadPool() 创建不限个数的线程池,空闲线程会在 60s 后被回收
  • Executors.newSingleThreadExecutor() 创建只有一个线程的线程池,只有一个工作线程在工作,FIFO
  • Executors.newScheduledThreadPool() 创建一个可以指定数量的线程池,但这个带有延迟性和可以周期性执行任务的功能
  • Executors.newWorkStealingPool()

三、使用

public class Demo implements Runnable {
    @Override
    public void run() {
        System.err.println("哈哈哈哈");
    }

    public static void main(String[] args) {
        ExecutorService service = Executors.newFixedThreadPool(3);
        for (int i = 0 ; i<= 3; i++) {
            service.execute(new Demo());
        }
    }
}

四、ThreadPool 分析

public static ExecutorService newFixedThreadPool(int nThreads) {
        return new ThreadPoolExecutor(nThreads, nThreads,
                                      0L, TimeUnit.MILLISECONDS,
                                      new LinkedBlockingQueue<Runnable>());
    }
public static ExecutorService newWorkStealingPool(int parallelism) {
        return new ForkJoinPool
            (parallelism,
             ForkJoinPool.defaultForkJoinWorkerThreadFactory,
             null, true);
    }
public static ExecutorService newSingleThreadExecutor() {
        return new FinalizableDelegatedExecutorService
            (new ThreadPoolExecutor(1, 1,
                                    0L, TimeUnit.MILLISECONDS,
                                    new LinkedBlockingQueue<Runnable>()));
    }
public static ExecutorService newCachedThreadPool() {
        return new ThreadPoolExecutor(0, Integer.MAX_VALUE,
                                      60L, TimeUnit.SECONDS,
                                      new SynchronousQueue<Runnable>());
    }
public static ScheduledExecutorService newScheduledThreadPool(
            int corePoolSize, ThreadFactory threadFactory) {
        return new ScheduledThreadPoolExecutor(corePoolSize, threadFactory);
    }

我们可以发现,大部分的线程池的创建操作都是通过 new ThreadPollExecutor 进行创建的,我们找到它的构造函数

    public ThreadPoolExecutor(int corePoolSize, // 核心线程数
                              int maximumPoolSize, // 最大线程数
                              long keepAliveTime, // 线程的空闲时间,超过时间后将会被回收
                              TimeUnit unit, // 线程超时的时间单位
                              BlockingQueue<Runnable> workQueue, // 阻塞队列
                              RejectedExecutionHandler handler) { // 拒绝策略
        this(corePoolSize, maximumPoolSize, keepAliveTime, unit, workQueue,
             Executors.defaultThreadFactory(), handler);
    }
4.1 newFixedThreadPool
public static ExecutorService newFixedThreadPool(int nThreads) {
        return new ThreadPoolExecutor(nThreads, nThreads,
                                      0L, TimeUnit.MILLISECONDS,
                                      new LinkedBlockingQueue<Runnable>());
    }
  • 在构建该线程池的时候,会传递一个线程数,这个传递过来的值,代表了核心线程数和最大线程数,通过使用 LinkedBlockingQueue 队列来进行线程的存放,最大容量是 Integer.MAX_VALUE,相当于没有上限
  • 执行流程
    • 首先判断当前的工作线程是否少于核心线程数
    • 如果大于核心线程数,将其放入阻塞队列中
    • 如果少于核心线程数,则直接创建 Worker 进行执行
    • 当线程执行完毕,从阻塞队列中拉取,执行
  • 适用于负载比较大的场景,但为了资源的合理利用,要合理的设置线程数
4.2 newCachedThreadPool
public static ExecutorService newCachedThreadPool() {
        return new ThreadPoolExecutor(0, Integer.MAX_VALUE,
                                      60L, TimeUnit.SECONDS,
                                      new SynchronousQueue<Runnable>());
    }
  • cachedThreadPool ,默认创建一个可缓存的线程池,keepAliveTime 设置为 60,代表线程空闲 60S 之后,就会被回收
  • 执行流程
    • 没有核心线程,会直接将任务放到 SynchronousQueue 中
    • 如果有空闲线程则直接运行,若没有空闲线程,则新建一个
    • 执行完毕后的线程会继续接任务,如果60S后还没有接到任务,则会被直接回收
4.3 newSingleThreadExecutor

简单的创建一个 先进先出的单线程的线程池

五、执行流程

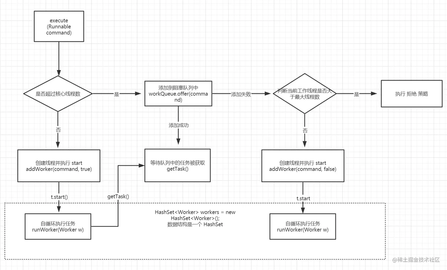
当我们调用 execute

5.1 execute
public void execute(Runnable command) {
        if (command == null)
            throw new NullPointerException();
        int c = ctl.get(); 
        if (workerCountOf(c) < corePoolSize) {
            // 如果当前的工作线程小于核心线程,则直接创建线程执行
            if (addWorker(command, true))
                return;
            c = ctl.get();
        }
        if (isRunning(c) && workQueue.offer(command)) { // 核心线程池已满,添加到队列中
            int recheck = ctl.get();
            if (! isRunning(recheck) && remove(command)) // 如果线程池已经停止运行,并将其移除队列,则执行拒绝策略
                reject(command);
            else if (workerCountOf(recheck) == 0) // 队列已满,创建非核心线程
                addWorker(null, false);
        }
        else if (!addWorker(command, false)) // 都满,拒绝
            reject(command);
    }

ctl 的话可以说是一个标记为

private final AtomicInteger ctl = new AtomicInteger(ctlOf(RUNNING, 0));
    private static final int COUNT_BITS = Integer.SIZE - 3;
    private static final int CAPACITY   = (1 << COUNT_BITS) - 1; // 右移29位-1表示最大线程容量

    // 高3位表示运行状态,
    private static final int RUNNING    = -1 << COUNT_BITS; // 接收新任务,执行队列中的任务
    private static final int SHUTDOWN   =  0 << COUNT_BITS; // 不接收新任务,执行队列中的任务
    private static final int STOP       =  1 << COUNT_BITS; // 不接收新任务,停止执行队列中的任务
    private static final int TIDYING    =  2 << COUNT_BITS; // 所有任务执行完毕,线程池工作线程数量为0,等待调用 terminated()
    private static final int TERMINATED =  3 << COUNT_BITS; // terminated() 方法执行完毕

    // Packing and unpacking ctl
    private static int runStateOf(int c)     { return c & ~CAPACITY; }
    private static int workerCountOf(int c)  { return c & CAPACITY; }
    private static int ctlOf(int rs, int wc) { return rs | wc; }

通过对 int 值进行位运算,让高3位表示线程状态,低29位表示线程数

5.2 addWorker
private boolean addWorker(Runnable firstTask, boolean core) {
        retry:
        for (;;) {
            int c = ctl.get();
            int rs = runStateOf(c);

            // 
            if (rs >= SHUTDOWN &&
                ! (rs == SHUTDOWN &&
                   firstTask == null &&
                   ! workQueue.isEmpty()))
                return false;

            for (;;) {
                int wc = workerCountOf(c); // 获得当前工作线程
                if (wc >= CAPACITY || 
                    wc >= (core ? corePoolSize : maximumPoolSize))
                    return false; // 大于最大容量,拒绝添加
                if (compareAndIncrementWorkerCount(c)) // 进行计数,失败则继续进行
                    break retry;
                c = ctl.get();  // 检查一下状态,若状态发生改变,则重新执行
                if (runStateOf(c) != rs)
                    continue retry;
            }
        }
	
        boolean workerStarted = false; // 是否成功启动
        boolean workerAdded = false;  // 是否成功添加
        Worker w = null;
        try {
            w = new Worker(firstTask); // 将当前任务封装为 工作线程(Worker)
            final Thread t = w.thread;
            if (t != null) {
                final ReentrantLock mainLock = this.mainLock;
                mainLock.lock();  // 加锁
                try {
                    int rs = runStateOf(ctl.get());

                    if (rs < SHUTDOWN ||
                        (rs == SHUTDOWN && firstTask == null)) {
                        if (t.isAlive()) // precheck that t is startable
                            throw new IllegalThreadStateException();
                        workers.add(w); // 添加到工作队列中,HashSet
                        int s = workers.size(); // 获取当前队列大小
                        if (s > largestPoolSize) // largestPoolSize 是出现过得最大数
                            largestPoolSize = s;
                        workerAdded = true; // 标记成功
                    }
                } finally {
                    mainLock.unlock();
                }
                if (workerAdded) {
                    t.start(); // 启动
                    workerStarted = true; // 标记启动成功
                }
            }
        } finally {
            if (! workerStarted)
                addWorkerFailed(w); // 添加失败
        }
        return workerStarted;
    }

主要实现两个功能:

  • 添加工作线程数,计数
  • 创建工作线程,并调用 start 方法启动
5.3 Worker
private final class Worker extends AbstractQueuedSynchronizer
        implements Runnable{
    
     final Thread thread; // 当前线程
        
     Runnable firstTask; // 首先要执行的任务
 
     volatile long completedTasks; // 计数
    
    Worker(Runnable firstTask) {
            setState(-1); // 初始状态 -1,防止在调用 runWorker() 方法前被中断
            this.firstTask = firstTask;
            this.thread = getThreadFactory().newThread(this);
     }
    
    public void run() {
            runWorker(this);
        }
}

其实这里面逻辑也比较简单,Worker 类继承了 AQS,实现了 Runnable ,最终的执行是调用 runWroker() 方法,

当新建一个 worker 的时候,首先设置一个标记为 state = -1, 通过线程工厂创建出来线程,将最初要执行的task 设置为当前 task

5.4 addWorkerFailed
   
private void addWorkerFailed(Worker w) {
        final ReentrantLock mainLock = this.mainLock;
        mainLock.lock();
        try {
            if (w != null)
                // 如果 worker 构建好了,就移除
                workers.remove(w);
            // 原子递减
            decrementWorkerCount();
            // 尝试结束线程池
            tryTerminate();
        } finally {
            mainLock.unlock();
        }
    }
5.5 runWorker
final void runWorker(Worker w) {
        Thread wt = Thread.currentThread();
        Runnable task = w.firstTask;
        w.firstTask = null;
        w.unlock(); // 解锁为了允许进行中断,因为 new Worker 默认的 state=-1,将 state 设置为0,只有为0才能进行中断
        boolean completedAbruptly = true;
        try {
            // 如果 task 等于空,通过 getTask() 从阻塞队列中取
            while (task != null || (task = getTask()) != null) {
                w.lock();
                if ((runStateAtLeast(ctl.get(), STOP) ||
                     (Thread.interrupted() &&
                      runStateAtLeast(ctl.get(), STOP))) &&
                    !wt.isInterrupted())
                    wt.interrupt(); // 中断
                try {
                    beforeExecute(wt, task); // 空实现
                    Throwable thrown = null;
                    try {
                        task.run(); // 调用 run 方法,执行
                    } catch (RuntimeException x) {
                        thrown = x; throw x;
                    } catch (Error x) {
                        thrown = x; throw x;
                    } catch (Throwable x) {
                        thrown = x; throw new Error(x);
                    } finally {
                        afterExecute(task, thrown);
                    }
                } finally {
                    task = null;// 设置为 Null , 继续从阻塞队列中取值
                    w.completedTasks++; // 计数
                    w.unlock();
                }
            }
            completedAbruptly = false;
        } finally {
            // 将 worker 移除,计数递减
            // 根据布尔值 allowCoreThreadTimeOut 来决定是否补充新的 Worker线程
            processWorkerExit(w, completedAbruptly);
        }
    }
5.6 getTask
private Runnable getTask() {
        boolean timedOut = false; // Did the last poll() time out?

        for (;;) {
            int c = ctl.get();
            int rs = runStateOf(c);

            // Check if queue empty only if necessary.
            if (rs >= SHUTDOWN && (rs >= STOP || workQueue.isEmpty())) {
                decrementWorkerCount();
                return null;
            }

            int wc = workerCountOf(c);

             // timed 变量用于判断是否需要进行超时控制。 
			// allowCoreThreadTimeOut 默认是 false,也就是核心线程不允许进行超时; 
        	// wc > corePoolSize,表示当前线程池中的线程数量大于核心线程数量; 
        	// 对于超过核心线程数量的这些线程,需要进行超时控制
            boolean timed = allowCoreThreadTimeOut || wc > corePoolSize;

            if ((wc > maximumPoolSize || (timed && timedOut))
                && (wc > 1 || workQueue.isEmpty())) {
                if (compareAndDecrementWorkerCount(c))
                    return null;
                continue;
            }

            try {
                // 如果需要控制超时,则通过 poll 进行获取
                Runnable r = timed ?
                    workQueue.poll(keepAliveTime, TimeUnit.NANOSECONDS) :
                    workQueue.take();
                if (r != null)
                    return r; //如果拿到的任务不为空,则直接返回给 worker 进行处理 
                timedOut = true;
            } catch (InterruptedException retry) {
                timedOut = false;
            }
        }
    }

其实简单来说,如果当前的工作线程大于核心线程数,并小于最大线程数,且阻塞队列已经满了,这时还是可以增加工作线程,但这时如果超时没有获取到任务,就代表阻塞队列已经空了,也就代表可以清除核心线程之外的工作线程,当getTask 为null的时候,会跳出循环,runWorker 方法执行完毕,由JVM对线程进行回收

六、拒绝策略

默认的拒绝策略为 : AbortPolicy

  • AbortPolicy : 抛出异常

  • CallerRunsPolicy : 通过当前线程,直接运行

  • DiscardOldestPolicy :丢弃阻塞队列中靠最前的任务,并执行当前任务

  • DiscardPolicy :不作为

我们可以通过实现 RejectedExecutionHandler , 实现自己的拒绝策略

七、线程池的基本操作

通过 Executors 进行线程池的创建,因为好多参数我们不需要去知道是什么意思,所以就可能会导致出现各种各样的问题,所以我们可以通过 new ThreadExecutor 的方式去进行创建

  • 当我们创建出来线程池的时候,里面是没有线程的,我们可以通过 prestartCoreThreadprestartAllCoreThread,一个初始化一个核心线程,一个初始化全部核心线程

  • 当我们要关闭线程池的时候,shutdownshutdownNow,一个调用之后,会执行完毕才会关闭,一个会停止执行,清空缓存队列,返回尚未执行完毕的任务

  • 我们可以通过 setCorePoolSize() , setMaximumPoolSize(),一个设置核心池大小,一个设置最大线程数

八、阻塞队列

workQueue 中存放待执行的任务,类型为 BlockingQueue,通常可取:

  • ArrayBlockingQueue:基于数组的先进先出队列,此队列创建时必须指定大小;

  • LinkedBlockingQueue:基于链表的先进先出队列,如果创建时没有指定此队列大小,则默 Integer.MA_VALUE;

  • SynchronousQueue:这个队列比较特殊,它不会保存提交的任务,而是将直接新建一个 线程来执行新来的任务。

九、execute 与 submit 的区别

  • execute

    • execute 接收 Runnable 类型参数
    • execute 执行报错会抛出异常
    • execute 无返回值
  • submit

    • 可以接收 Runnable 和 Callable 两种类型的参数
    • submit 执行报错不会抛出异常,除非调用 Future.get
    • 若传入的是 Callable 类型的参数,则可以获得一个 Future 类型的返回值

十、Callable 和 Future

  • 实例

        @Override
        public String call() throws Exception {
            return "hello world";
        }
    
        public static void main(String[] args) throws ExecutionException,
                InterruptedException {
            Demo callableDemo = new Demo();
            FutureTask futureTask = new FutureTask(callableDemo);
            new Thread(futureTask).start();
            System.out.println(futureTask.get());
        }
    
        public FutureTask(Callable<V> callable) {
            if (callable == null)
                throw new NullPointerException();
            this.callable = callable;
            this.state = NEW;       // ensure visibility of callable
        }
    

RunnableFuture 是一个接口,实现了 Future 和 Runnable

Future 的话表示一个任务的生命周期,并提供相关的判断,来查看线程执行的一些状态

public interface Future<V> {
	// 取消
    boolean cancel(boolean mayInterruptIfRunning);
	// 判断是否取消
    boolean isCancelled();
	// 判断是否结束
    boolean isDone();
	// 获取,如果当前线程还没执行完毕,则等待执行完毕
    V get() throws InterruptedException, ExecutionException;
	// 有超时的获取
    V get(long timeout, TimeUnit unit)
        throws InterruptedException, ExecutionException, TimeoutException;
}

FutureTask 可以说是 Future 和 Runnable 的结合,我们可以将 Runnable 看作是生产者,Future 当做是消费者,生产者通过 run 方法计算结果,消费者通过 get 获取结果

Future 有一些状态值

    private static final int NEW          = 0;// 新建状态,表示这个 FutureTask 还没有开始运行
    private static final int COMPLETING   = 1;// 完成状态,表示 FutureTask 任务已经计算完成了
    private static final int NORMAL       = 2;// 正常执行完毕
    private static final int EXCEPTIONAL  = 3;// 执行完毕,有异常
    private static final int CANCELLED    = 4;// 执行完毕,被取消
    private static final int INTERRUPTING = 5;// 执行完毕,发起了中断请求
    private static final int INTERRUPTED  = 6;// 执行完毕,已经完成中断请求
  • run

    public void run() {
        	// 如果当前不是昔年状态,且设置运行标识失败,则直接 return
        	// 保证了只有一个线程可以执行
            if (state != NEW ||
                !UNSAFE.compareAndSwapObject(this, runnerOffset,
                                             null, Thread.currentThread()))
                return;
            try {
                Callable<V> c = callable; // 设置 callable
                if (c != null && state == NEW) {
                    V result;
                    boolean ran;
                    try {
                        // 调用 callable.call()
                        result = c.call();
                        ran = true;
                    } catch (Throwable ex) {
                        result = null;
                        ran = false;
                        setException(ex); // 设置异常
                    }
                    if (ran)
                        // 结果封装
                        set(result);
                }
            } finally {
                runner = null;
                int s = state;
                if (s >= INTERRUPTING)
                    handlePossibleCancellationInterrupt(s);
            }
        }
    
  • get

        public V get() throws InterruptedException, ExecutionException {
            int s = state;
            if (s <= COMPLETING)
                s = awaitDone(false, 0L);
            return report(s);
        }
    

    get方法就是阻塞获取线程执行结果,这里主要做了两个事情

    1. 判断当前的状态,如果状态小于等于 COMPLETING,表示 FutureTask 任务还没有完结, 所以调用awaitDone方法,让当前线程等待。
      1. report返回结果值或者抛出异常
  • awaitDone

    private int awaitDone(boolean timed, long nanos)
            throws InterruptedException {
            final long deadline = timed ? System.nanoTime() + nanos : 0L;
            WaitNode q = null;
            boolean queued = false; // 节点是否添加
            for (;;) {
                // 如果被中断了,则直接移除,并抛出异常
                if (Thread.interrupted()) {
                    removeWaiter(q);
                    throw new InterruptedException();
                }
    
                int s = state;
                if (s > COMPLETING) { // 表示已经执行完毕
                    if (q != null)
                        q.thread = null; // 设置为 Null
                    return s;
                }
                else if (s == COMPLETING) // cannot time out yet
                    Thread.yield();
                else if (q == null)
                    // 构建一个 waitNode ,加入到队列中
                    q = new WaitNode();
                else if (!queued)
                    queued = UNSAFE.compareAndSwapObject(this, waitersOffset,
                                                         q.next = waiters, q);
                else if (timed) {
                    // 有超时的挂起
                    nanos = deadline - System.nanoTime();
                    if (nanos <= 0L) {
                        removeWaiter(q);
                        return state;
                    }
                    LockSupport.parkNanos(this, nanos);
                }
                else
                    // 挂起
                    LockSupport.park(this);
            }
        }
    

    run 方法执行完毕后会进行释放