容器介绍
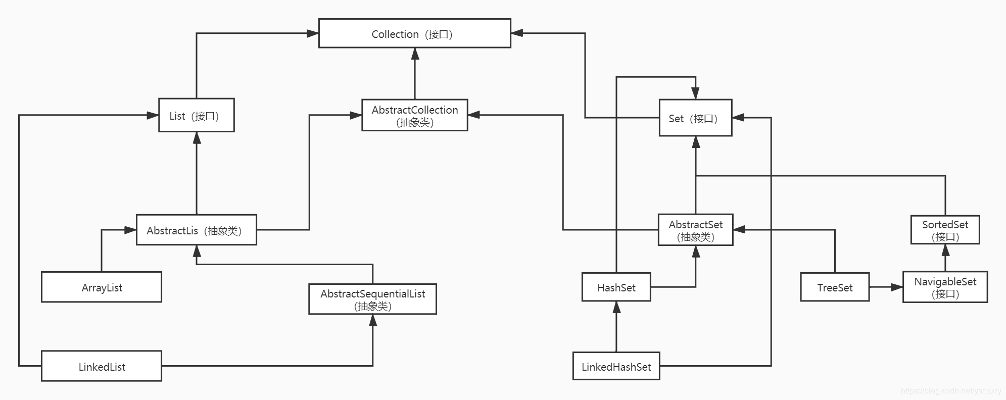
容器架构图

Map
Map自成一体,其根接口不是Collection。Map接口有两个子类HashMap和TreeMap。HashMap有一个子类LinkedHashMap.
各个容器之间继承(接口实现)关系简要介绍
- Collection是Set、List、Queue的根接口。
- Map自成一体,Collection不是其父接口。
- Iterator是迭代器,用于遍历集合。
- Comparator是比较器,用于TreeSet中的排序。
Collection常用方法
增
boolean add(E e):向集合中添加元素boolean addAll(Collection c):向集合中添加参数中的所有元素
删
boolean remove(E e):若集合中存在e元素,则删除该元素,并返回true;否则,返回falseboolean removeAll(Collection c):从集合中删除参数中的所有元素void clear():清除集合中的所有元素
判断集合中是否存在元素
boolean contains(E e):判断集合中是否存在元素eboolean containsAll(Collection c):判断集合中是否存在参数中的所有元素
判空
boolean isEmpty():判断集合是否为空,如果为空返回true;否则返回false
迭代器
Iterator iterator():获取迭代器iterator.hasNext():判断容器中的元素是否遍历完毕iterator.next():返回迭代的下一个元素;iterator.next()的输出形式:key=valueiterator.remove():删除并返回上一次next()方法返回的元素iterator.forEachRemaining(lambda表达式):这是Java8为Iterator新增的方法,可使用lambda表达式来遍历容器中的元素
交集
boolean retainAll(Collection c):将集合与c中元素的交集存入集合中,原集合中的元素会被删除
长度
int size():获取集合的元素个数
转化成数组
Object[] toArray():把集合转化成数组
Collections
介绍
Collections是集合中的一个工具类,它里面提供了一系列静态方法用来操作集合元素。
Collections工具类中适用于List的静态方法
- 复制
Collections.copy(List dest,List src):把src集合中的元素复制到dest中- 注意点
- 如果src的长度大于dest的长度,那么会抛异常,复制失败。
- 如果src的长度等于dest的长度,那么dest中的元素会被全部替换掉。
- 如果src的长度(m)小于dest的长度(n),那么dest中的前m个元素会被src的元素替换掉,后面剩余的元素不变。
- 替换
Collections.fill(List<T> list,T obj ):用obj将list中的所有元素都替换掉
- 随即调整
Collections.shuffle(List<T> list):使用默认源对集合随机调整Collections.shuffle(List<T> list,Random random)
- 排序
Collections.sort(List<T> list):根据元素的自然顺序来对集合中的元素进行递增排序
- 查找
Collections.min(List<T> list):返回经过排序后的第一个元素Collections.max(List<T> list):返回经过排序后的最后一个元素Collections.binarySearch(List<T> list,T obj):返回obj元素在list中的索引(索引从0开始计数)
Set
Set特点
元素无序且不可重复。(无序是指元素存入的顺序和元素取出的顺序是不一致的)
HashSet
HashSet存储元素时,是根据该元素的哈希码进一步计算出该元素在容器中的存储位置。而Set中不允许有重复元素,故当obj1.equals(obj2)为true时,就必须保证obj1和obj2的hashCode()是一样的。所以,自定义的类要存储到HashSet中,就必须重写equals()和hashCode()方法(两个方法必须都重写)。
TreeSet
简要介绍
TreeSet是SortedTree的实现类,所以TreeSet里面的元素需要排序。排序有两种方式:自然排序和指定排序。
自然排序
实现方式
在自定义的类对象中去继承Comparable接口,并实现compareTo(Object obj)方法;该方法比较自定义类与obj的大小,若前者大,则返回一个大于0的整数;若两者相等,则返回0;若后者大,则返回一个小于0的整数。
public class Person implements Comparable {
private String name;
private int age;
public Person() {
}
public Person(String name, int age) {
this.name = name;
this.age = age;
}
public String getName() {
return name;
}
public int getAge() {
return age;
}
public void setName(String name) {
this.name = name;
}
public void setAge(int age) {
this.age = age;
}
@Override
//重写equals方法
public boolean equals(Object obj) {
Person p = null;
if (obj instanceof Person) {
p = (Person) obj; //强转
if ((p.name.equals(this.name)) && (p.age == this.age))
return true;
}
return false;
}
@Override
// 重写hashCode方法
public int hashCode() {
int code;
code = (this.name == null ? 0 : this.name.hashCode());
code = 10 * this.age + code;
return code;
}
// 实现compareTo方法
@Override
public int compareTo(Object obj) {
// 自定义比较规则:按名字拼音排序,如果名字相同,则按年龄排序(递增排序)
Person p = null;
if (obj instanceof Person)
p = (Person) obj; //强转
Comparator comparator = Collator.getInstance(Locale.CHINA); //获取按照名字拼音排序的比较器
int result = comparator.compare(this.name, p.name);
if (result == 0) //名字相同
return this.age > p.age ? 1 : (this.age == p.age ? 0 : -1);
else
return result;
}
@Override
public String toString() {
return "Person{" +
"name='" + name + '\'' +
", age=" + age +
'}';
}
}
注意:比较大小的规则是自己定义的。
指定排序
实现方式
- 01.自定义一个比较器(即自定义一个类),让该类继承Comparator接口,并实现compare(T t1,T t2)方法。该方法比较自定义类与obj的大小,若前者大,则返回一个大于0的整数;若两者相等,则返回0;若后者大,则返回一个小于0的整数。
- 02.在创建TreeSet时,要么所使用的泛型的类已经实现了Comparable接口,要么把该比较器的实例传入TreeSet的构造方法中。否则,会报错。因为创建TreeSet时,必须有排序方式(自然排序/指定排序二选一)。
public class MyComparator implements Comparator<Student> {
@Override
//实现compare方法
public int compare(Student p1, Student p2) {
Comparator comparator = Collator.getInstance(Locale.CHINA);
int result = comparator.compare(p1.getName(), p2.getName()); //按照中文拼音顺序来比较名字
if (result == 0) { //名字相同
return p1.getAge() > p2.getAge() ? 1 : (p1.getAge() == p2.getAge() ? 0 : -1);
}
return result;
}
}
测试代码:
@Test
public void test3() {
// 使用TreeSet时,要么所使用的泛型的类已经实现了Comparable接口;
// 要么自定义一个比较器来继承Comparator接口,然后把自定义的构造器传入new TreeSet(new MyComparator())中
TreeSet<Student> treeSet = new TreeSet<>(new MyComparator());
treeSet.add(new Student("包宝宝", 20));
treeSet.add(new Student("包宝宝", 19));
treeSet.add(new Student("卞哈哈", 25));
treeSet.add(new Student("陈浩hao", 30));
treeSet.add(new Student("陈浩hao", 12));
treeSet.add(new Student("陈敏敏", 23));
treeSet.add(new Student("储玉玉", 34));
treeSet.add(new Student("许啊啊", 23));
Iterator iterator = treeSet.iterator();
while (iterator.hasNext()) {
System.out.println(iterator.next());
}
}
**注意:**在继承Comparator接口时,一定要加泛型,这样在实现compare方法时,才好比较两者大小。
List
List特点
List中的元素可以重复。
ArrayList
特点
- 顺序表,是长度可变的数组
- 允许对元素随机访问,访问速度快
- 插入、删除元素的速度慢
- ArrayList是线程不安全的,若要获取线程安全的ArrayList,则:List list=Collections.synchronizedList(new ArrayList())
ArrayList常用方法
**注意:**此处介绍的方法是ArrayList特有的,Collection接口中的“普遍”方法就不介绍了。
T get(int index):返回list中下标为index的元素int indexOf(T e):返回元素e在list中的索引List<T> subList(int startIndex,int endIndex):获取list中下标为startIndex至endIndex-1的元素(endIndex不包括),并返回一个子集合
LinkedList
特点
- LinkedList在内部采用双向循环链表实现
- 插入、删除元素速度快
- 访问元素速度慢
LinkedList常用方法
- 获取表头元素
T getFirst()T element()T peek()- **注意:**element()和peek()方法的区别在于:当链表为空时,element方法会抛异常(NoSuchElementException),而peek会返回null。
- 删除表头元素
T removeFirst()boolean remove()T poll()- **注意:**remove()和poll()方法的区别:当链表为空时,remove抛异常,而poll返回null。
- 在表尾添加元素
void addLast()void add()boolean offer()
LinkedList特有方法
- 增
addFirst()addLast()
- 删
removeFirst()removeLast()
- 获取
getFirst()getLast()
Queue
略。
Map
HashMap
简介
与HashSet一样,HashMap也是基于哈希表来存储元素的,故,在使用HashMap 存储自定义对象时,必须重写equals()和hashCode()方法。
特点
- 无序
- 线程不安全
HashMap常用方法
V get(key):取值V put(key,value):赋值boolean isEmpty():判空boolean containsKey(K key):判断map是否含有某个keyboolean containsValue(V value):判断map是否含有某个valueV remove(K key):删除key下的valueSet<K> keySet():获取所有的keyCollection<V> values():获取所有的valueSet<Map.Entry<K,V>> entrySet():获取所有的key和value;Map.Entry是Map声明的一个内部接口,此接口为泛型,定义为Entry<K,V>。它表示Map中的一个实体(一个key-value对)。接口中有getKey(),getValue()方法。int size():获取map中的元素个数map.forEach(lambda表达式):Java8为Map新增的遍历方法
HashMap的遍历方法
- 直接获取所有的value,然后遍历
for(String value:map.values()){
System.out.println(value); //该遍历方法的缺点就是不能获取key
}
- 获取所有的键,然后根据键来获取值
Set<String> keySet = map.keySet(); //获取所有的key
for(String key:keySet){
System.out.println(key+":"+map.get(key));
}
- 获取所有的键和值,遍历,然后分别获取键和值
for(Map.Entry<String,String> e:map.entrySet()){
System.out.println(e.getKey()+":"+e.getValue());
}
- 使用迭代器来遍历
// 获取迭代器
Iterator it=map.entrySet().iterator();
while(it.hasNext()){
// 同时获取key和value
Map.Entry<String,String> entry= (Map.Entry<String, String>) it.next(); //强转
System.out.println(entry.getKey()+":"+entry.getValue());
}
- 使用Java8为Map新增的forEach方法来遍历
map.forEach((key,value)-> System.out.println(key+":"+value));
TreeMap
**注意:**如果在创建TreeMap时,没有传入比较器,那么就使用自然排序。
TreeMap常用方法
Comparator comparator():返回当前map使用的比较器,若没有使用比较器(即使用的是自然排序),则返回nullK firstKey():返回map中的第一个键K lastKey():返回最后一个键SortedMap subMap(K fromKey,K endKey):返回由map中大于等于fromKey(包括),小于endKey(不包括)的元素组成的mapSortedMap tailMap(K fromKey):返回由map中大于等于fromKey(包括)的元素组成的map