类组件创建方式
ES5语法
import React from 'react'
const A = React.createClass({
render() {
return (
<div>hi</div>
)
}
})
export default A
ES6语法
import React from 'react';
class B extends React.Component {
constructor(props) {
super(props);
}
render() {
return (
<div>hi</div>
)
}
}
export default B;
ES5 VS ES6
ES 6方法更好- 如果浏览器不支持
IE 8, 可以使用webpack + babel将ES 6翻译成ES 5
props
定义
props是组件对外的数据接口
作用
接受外部数据
- 只能读取不能修改写入
- 外部数据由父组件传递
接受外部函数
- 在子组件调用外部函数
- 该函数一般为父组件的函数
代码实例
初始化props
// construtor和super可以被省略不写,或者必须写全套
class B extends React.Component {
constructor(props) {
super(props);
}
render(){}
}
// 通过初始化`props`, this.props就是外部数据对象的地址
传入props给B组件
class Parent extends React.Component {
constructor(props){
super(props)
this.state = {name:'frank'}
}
onClick = ()=>{}
render(){
return <B name={this.state.name} onClick={this.onClick}>hi</B>
}
// parent组件传入`props`给`B`组件, 外部数据被包装成为一个对象
读取props
class B extends React.Component {
constructor(props) {
super(props);
}
render(){
return
<div onClick={this.props.onClick}>
{this.props.name}
<div>
{this.props.children}
</div>
</div>
}
}
// `B`组件通过`this.props.xxx`读取`props`
子组件禁止修改写入props 理由:
- 修改
props的值,即修改外部数据的地址。例如this.props = {/*另外一个对象*/}。既然是外部数据,就应该由外部更新 - 修改
props的属性,例如this.props.xxx ='hi。既然是外部数据,就不应该从内部组件来修改值 - 外部数据就由外部数据的主人,即父组件对其进行修改
相关钩子
componentWillReceiveProps
- 当组件接受新的
props时,会触发特殊的函数,即钩子hooks - 现在更名为
UNSAFE_componentWillReceiveProps,但是已经被启用。不推荐使用该钩子
state
定义
state是组件对内的数据接口
代码实例
初始化state
class B extends React.Component {
constructor(props) {
super(props);
this.state = {
user: {name:'frank', age:18}
}
}
render() { /* ... */ }
}
读取state
this.state.user
修改state:this.setState(newState或者fn)
this.setState({x: this.state.x+1}) // 或者
this.setState((state)=>({x:state.x+1})) // 推荐这种方法
// setState是异步操作,不会立刻改变`this.state`,会等同步任务执行完,再去更新this.state
// show merge 会将新的state和旧的state进行合并
this.setState((state,props)=> newState,fn)
// 也推荐使用这种方式,更好理解,回调函数fn会在写入成功后执行
注意事项
this.state.n+=1
this.setState(this.state)
// 这种写法不会报错,但是不推荐使用。因为state为不可变数据immutable data,React不希望我们修改旧的state。所以推荐保留旧的数据的同时新建对象来操作state。例如 setState({n: state.n+1})
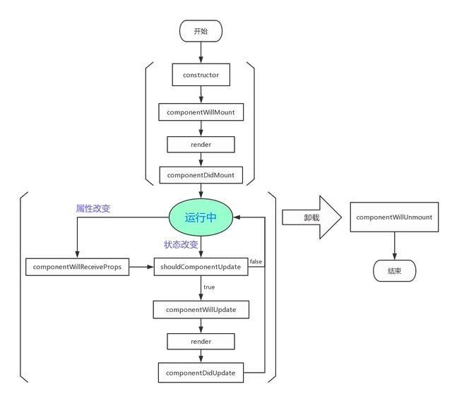
生命周期React-lifeCycle
类似原理
let div = document.createElement('div')
// div的create/construct过程
div.textContent = 'hi'
// 初始化state
document.body.appendChild(div)
// 将div mount到body里,即挂载
div.textContent ='hi2'
// div的update过程
div.remove()
// div的unmount过程,即从DOM中移除
React的组件也有这些过程,称之为生命周期
生命周期

生命周期-必学
| 生命周期函数 | 说明 |
|---|---|
| constructor | 在这里初始化state |
| shouldComponentUpdate() | 决定是否更新组件 |
| render | 创建虚拟DOM |
| componentDidMount() | 组件已被挂载在DOM |
| componentDidUpdate() | 组件已被更新 |
| componentWillUnmount() | 组件被移除DOM, 将消亡 |
constructor
用途
- 初始化
state, 但是不能在此时调用setState - 可以省略不写
- 绑定事件
constructor(){
*******
this.onClick = this.onClick.bind(this)
}
// 或者这样写
onclick = ()=>{}
constructor({
********
}
shouldComponentUpdate
用途
- 返回
true表示不阻止UI更新 - 返回
false表示阻止UI更新 - 它允许开发者手动设置判断语句,来决定组件是否进行更新。根据不同的应用场景设置不同的返回值,避免没有必要的更新
代码实例
shouldComponentUpdate(newProps, newState){
if(newState.n === this.state.n){
return false
}else{
return true
}
}
React内置的React.PureComponent会在render 之前对比新state和旧state的每一个key,以及新props和旧props的每一个key。
如果所有key的值全都一样,就不会render;如果有任何一个key的值不同,就会render
render
用途
- 渲染虚拟
DOM,展示视图 - 只能有一个根元素,如果有两个根元素需要使用
<React.Fragment></Fragment>, 可以缩写为<></>
技巧
render里面可以写if...else...render里面可以写? true: false表达式render里面不可以直接写for循环,需要用到数组render里面可以写array.map循环
componentDidMount
用途
- 首次渲染时会执行这个函数
- 在元素挂载到
DOM后执行代码 - 比如想获取
div的高度 - 比如想发起加载数据的
AJAX请求
componentDidUpdate
用途
- 首次渲染时不会执行这个函数
- 在视图更新后执行代码
- 比如在这里也可以发起更新数据的
AJAX请求,更新数据 - 不能使用
setState()会引起无线循环,除非放在条件判断语句里 - 比如
reutn false, 就不会触发这个函数
componentWillUnmount
用途
- 组件将要被移除页面时,将要被销毁时执行代码
- 被
unmount移除挂载的组件不会再次unmount移除挂载
注意事项
- 如果在
componentDidMount中监听了window scroll,那么就要在componentWillUnmount里取消监听 - 如果在
componentDidMount中创建了Timer,那么就要在componentWillUnmount里取消Timer - 如果在
componentDidMount中创建了AJAX请求,那么就要在componentWillUnmount里取消AJAX请求 - 这样做的目的是节约资源,不影响浏览器性能