前情回顾
上节中我们讲到构建敏捷环境,从办公环境、团队组员构成、敏捷推进人等构成敏捷环境的影响因素。
接下来我们讲敏捷实施,步入正文之前,先延申仆人式敏捷
虽然仆人式领导的观念是一个至少可以追溯到两千年的永恒概念,但现代仆人式领导运动是由Robert K. Greenleaf于1970年发表的,当时他发表了他的权威文章“仆人作为领袖”,他创造了这些文字。“仆人式领袖”和“仆人式领导”。
仆人式领导是一种非常社会化的领导风格。虽然传统的领导力是关于“金字塔顶端”的人积累,囤积和锻炼(通常会堕落为滥用)权力,但仆人式领导是与团队分享权力,识别,优先考虑和满足他人和帮助人们尽可能地发展和表现。
引用网络
传统型与仆人式

传统型项目管理与仆人式项目管理
仆人式的几个特性
- 承诺将自己放到最后;
- 关注他人的伟大;
- 充分尊重个体;
- 用于说出真相;
- 开放自己的缺点;
总结:Scrum Master 采用仆人式领导需要将团队的需求放在首位。仆人式领导者主要关注团队的成长和福祉:首先为他人服务,对于希望在团队成员中发挥最大作用的现代管理者来说,仆人式领导是一个强大的工具。

核心价值:提倡协助他人发挥光芒而非自身
在敏捷环境中交付
项目章程
每个项目都需要一个章程/约束,即项目目标、适应人群、利益分配。只有这些确定清楚,项目在执行构建过程中,才不会偏离目标,实现双赢。团队章程
对敏捷而言,团队需要项目章程;即人员分工、人员职责、工作流、奖惩措施、团队价值观等;只有章程明确,在实施敏捷的过程中,方可避免相互推诿、职责不明、目标不明等问题。 敏捷实践常见方法
回顾/复盘
回顾/复盘方法在制造业型企业很流行,是指每隔一段时间对产品生产过程中遇到的问题,解决方案进行回顾,旨在帮助团队学习、改进、调整生产工艺流程。
敏捷也很适用。
回顾周期:根据团队内部情况,可以是其中任意一项:几周、团队产生问题、一次交付、里程碑等。
注意点:
1.回顾不是批斗大会,对事不对人。
每日站会
时间尽量不超过15分钟,期间鼓励每个人发言,”昨天我做了什么、今天我计划完成什么、是否请求协助“。
*注意点
1.尽量确保每人都有机会主持和发言;
2.避免成为进度会议;
3.不是批斗大会;
4.收集问题而不是现场解决问题,会后组织协调资源处理问题。
5.不要等到有问题时才进行站会,要成为常态,可以充分调动组员职能思考意识。
ToDo List
有了代办事项可以让团队有组织、有目标有条不紊地开展研发工作。
*注意点:
1.限制在制WIP;
2.拆分过于庞大的故事或代办事项,按需细化粒度;
3.鼓励团队全员参与讨论、确定需求/故事,不可一言堂;
4.每周持续进行。
定期交付/展示已完成的功能,敏捷的核心价值观;
实现快速交付
持续集成:频繁地将已完成的功能模块集成到研发主干分支,并进行测试,以确保整个产品进度不会偏离。
自动化、回归、白盒、黑盒等测试方法运用。
ATDD(验收测试驱动开发):在开始前团队成员确定验收标准,完成时按标准进行测试。
TDD(测试驱动开发)与BDD(行为驱动开发):在创建产品质检就编写自动化测试,可以防范产品错误。
刺探:刺探对学习很有用,可以在诸如评估、验收标准定义以及通过产品了解用户行为的流程中使用。在团队需要学习一些关键技术或功能要素时,刺探会很有帮助。
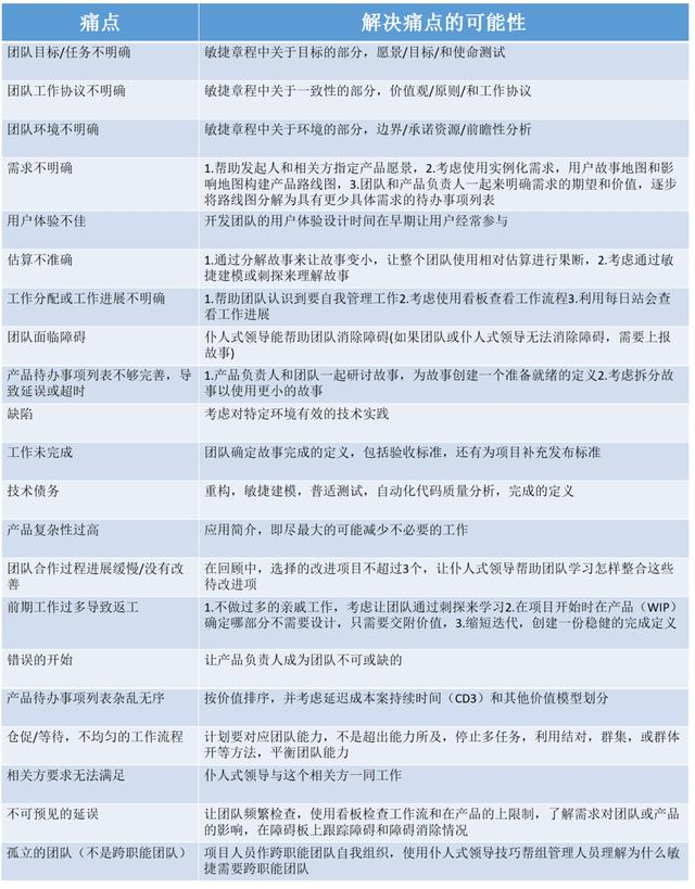
解决敏捷项目的挑战
要点:团队应该经常为反馈进行演示,并展示进度。鼓励 PMO和其他感兴趣的人观看演示, 以便决定项目组合的人能够看到实际的进展。

敏捷项目挑战