敏捷项目管理-精益产品开发

313 阅读3分钟

先了解一下制造业中的精益思想,有助于我们加深了解精益产品开发。


敏捷项目管理-精益产品开发

精益思想

精益思想五大核心原则

  • 定义价值
  • 识别价值流
  • 让价值持续流动起来
  • 用户价值拉动
  • 精益求精
  • 精益价值观

  • 挑战现状
  • 改善
  • 现地现物
  • 尊重
  • 团队协作
  • 精益生产模式


    敏捷项目管理-精益产品开发

    丰田TPS

  • 准时化:仅在需要的时间生产需要数量需要的产品,目的是灵活应对变化,消除生产过剩的浪费。
  • 自动化:自动发现异常,停止生产并现时、现地分析问题决绝根本原因,目的通过不断的发现问题、暴露问题、解决问题,让我们生产变得更加可靠,让生产系统能够更加顺畅地运作。
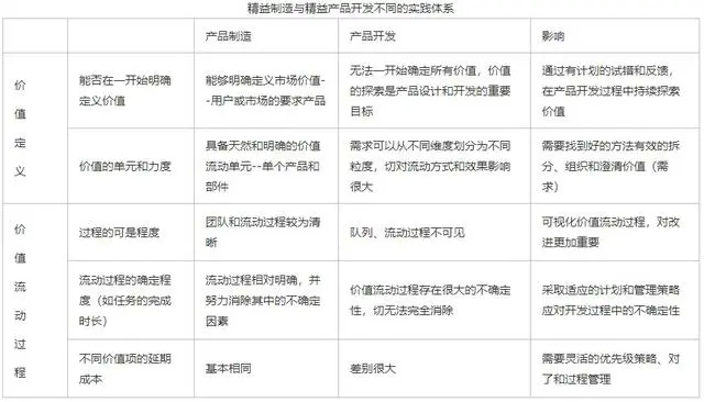
  • 精益制造与精益产品开发实践体系

  • 敏捷项目管理-精益产品开发

    旨在消除浪费增加价值

  • 精益产品开发的目标一定需要从用户的角度或者从组织外部的角度出发来定义。我们把这个目标定义成:“顺畅和高质量的交付有用的价值”。
  • 这里面有三个关键词:
    1. 顺畅,交付的过程要顺畅,也就是让价值能够持续流动起来;
    2. 高质量,交付出去的东西要符合质量要求;
    3. 有用,交付的价值必须是用户能够接收愿意买单的才能被称为有用的价值。顺畅、高质量、有用,这三者缺一不可,构成了精益产品开发的最终目标。
    • 精益产品开发的定义:最小可行产品、持续部署、AB测试、可操作指标、产品运用的迭代循环及其他策略。
    1. 最小可行性产品:新的产品语序团队已最小的努力收集关于客户的需求。以楼盘为例,各位有没注意到,大部分楼盘在建设初期会建展厅、户型模型、然后开始开放给购房者,让购买者参与进来。这么做的好处以最小的产品实现最大化的需求收集,增加价值。软件行业也是一样,通过小版本的产品放入市场,观察其市场反馈并作出响应的更改,通过不断的小产品刺探来决定产品的价值。
    2. 持续部署:消除不必要的浪费,通过不断的小版本迭代部署,快速实现软件在市场的扩张。大家可以发现,一个新的应用或系统,最初的更新是很频繁的,这么做的目的有利于提高软件质量和客户黏着度,在PV和IP为王的时代,通过持续部署来实现增加产品价值。
    3. AB测试:通过不同的版本,刺探最适合市场需求的产品价值。“尝鲜版、体验版”等大伙在APP或者应用中都不会少见。
    4. 有明确的商业指标:笔者有个朋友公司做游戏SDK研发通过收集用户行为,分析并制定推广策略来实现软件的最大利益。“杀熟”一次大家相信不陌生吧。这一些都需要真实的数据而非高大上的包装,除非一开始产品动机就不纯...例子太多不介绍了。
    5. 产品运营的迭代循环:产品开发的速度是关键因素,如何快速开发出一款基于最低可行性的产品,并投向市场?通过市场的数据分析:用户行为等来学习、改进产品或者决定产品是否继续开发。