面试:反转链表

370 阅读2分钟

题目:反转链表

要求:定义一个函数,输入一个链表的头节点,反转该链表并输出反转后链表的头节点。

示例:

输入: 1->2->3->4->5->NULL
输出: 5->4->3->2->1->NULL

限制:

0 <= 节点个数 <= 5000

解法1:简单双指针

通过双指针,遍历 head 指针,通过中间变量,逐步指向新的 head 节点,完成链表反转

/**
 * Definition for singly-linked list.
 * type ListNode struct {
 *     Val int
 *     Next *ListNode
 * }
 */
func reverseList(head *ListNode) *ListNode {
    if head == nil {
        return nil
    }

    var newHead *ListNode
    for head != nil {
        node := head.Next
        head.Next = newHead
        newHead = head
        head = node
    }

    return newHead
}

结果如下:

还有一种简化的写法,在同一步操作中,改变各个变量对应的值,可以省去中间变量,但这样阅读其实并不友好

/**
 * Definition for singly-linked list.
 * type ListNode struct {
 *     Val int
 *     Next *ListNode
 * }
 */
func reverseList(head *ListNode) *ListNode {
    if head == nil {
        return nil
    }

    var newHead *ListNode
    for head != nil {
        head, head.Next,newHead = head.Next, newHead, head
    }

    return newHead
}

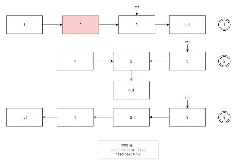
解法2:递归

整体思路是递归到最后一个节点,这个节点就是链表反转后的头节点,这里记作 ret,最终只需要返回这个 ret 指针即可,剩余的都是对中间数据进行指针反转。

具体要怎么分析呢?这样就要画个图了

/**
 * Definition for singly-linked list.
 * type ListNode struct {
 *     Val int
 *     Next *ListNode
 * }
 */
func reverseList(head *ListNode) *ListNode {
    if head == nil || head.Next == nil {
        return head
    }

    ret := reverseList(head.Next)
    head.Next.Next = head
    head.Next = nil
    return ret
}

递归去做其实不太容易理解,但也不失为一个巧妙的方法:

解法3:双头指针

这个解法是参考 leetcode 大神的题解的,跟双指针的解法有点像,但更巧妙

/**
 * Definition for singly-linked list.
 * type ListNode struct {
 *     Val int
 *     Next *ListNode
 * }
 */
func reverseList(head *ListNode) *ListNode {
    if head == nil {
        return nil
    }

    cur := head
    for head.Next != nil {
        t := head.Next.Next
        head.Next.Next = cur // 反转原指针方向
        cur = head.Next // 将新头节点移到下一位
        head.Next = t // 连接回断开的地方,继续重复上面操作
    }

    return cur
}

效果跟简单的双指针没差多少: