面试官心理分析:
其实这个也是用 MQ 的时候必问的话题,第一看看你了不了解顺序这个事儿?第二看看你有没有办法保证消息是有顺序的?这是生产系统中常见的问题。
面试题剖析 :
我举个例子,我们以前做过一个 mysql binlog 同步的系统,压力还是非常大的,日同步数据要达到上亿,就是说数据从一个 mysql 库原封不动地同步到另一个 mysql 库里面去(mysql -> mysql)。常见的一点在于说比如大数据 team,就需要同步一个 mysql 库过来,对公司的业务系统的数据做各种复杂的操作。
你在 mysql 里增删改一条数据,对应出来了增删改 3 条 binlog 日志,接着这三条 binlog 发送到 MQ里面,再消费出来依次执行,起码得保证人家是按照顺序来的吧?不然本来是:增加、修改、删除;你楞是换了顺序给执行成删除、修改、增加,不全错了么。
本来这个数据同步过来,应该最后这个数据被删除了;结果你搞错了这个顺序,最后这个数据保留下来了,数据同步就出错了。
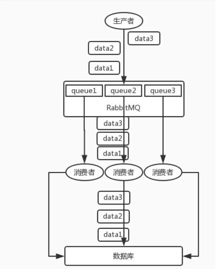
先看看顺序会错乱的俩场景: - RabbitMQ:一个 queue,多个 consumer。比如,生产者向 RabbitMQ 里发送了三条数据,顺序依次是 data1/data2/data3,压入的是 RabbitMQ 的一个内存队列。有三个消费者分别从 MQ 中消费这三条数据中的一条,结果消费者 2 先执行完操作,把 data2 存入数据库,然后是data1/data3。这不明显乱了。

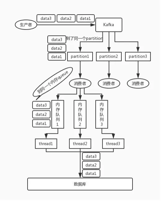
Kafka:比如说我们建了一个 topic,有三个 partition。生产者在写的时候,其实可以指定一个
key,比如说我们指定了某个订单 id 作为 key,那么这个订单相关的数据,一定会被分发到同一个partition 中去,而且这个 partition 中的数据一定是有顺序的。消费者从 partition 中取出来数据的时候,也一定是有顺序的。到这里,顺序还是 ok 的,没有错乱。接着,我们在消费者里可能会搞多个线程来并发处理消息。因为如果消费者是单线程消费处理,而处理比较耗
时的话,比如处理一条消息耗时几十 ms,那么 1 秒钟只能处理几十条消息,这吞吐量太低了。而多个线程并发跑的话,顺序可能就乱掉了。

解决方案:
RabbitMQ:
拆分多个 queue,每个 queue 一个 consumer,就是多一些 queue 而已,确实是麻烦点;或者就一个queue 但是对应一个 consumer,然后这个 consumer 内部用内存队列做排队,然后分发给底层不同的

worker 来处理。
Kafka
- 一个 topic,一个 partition,一个 consumer,内部单线程消费,单线程吞吐量太低,一般不会用这个。
- 写 N 个内存 queue,具有相同 key 的数据都到同一个内存 queue;然后对于 N 个线程,每个线程分别消费一个内存 queue 即可,这样就能保证顺序性。

推荐阅读:
2020年最新面试真题(3):如何保证消息不被重复消费?或者说如何保证消息消费的幂等性?
2020年最新面试真题(4):如何保证消息的可靠性传输?或者说,如何处理消息丢失的问题?
