首页
沸点
课程
数据标注
HOT
AI Coding
更多
直播
活动
APP
插件
直播
活动
APP
插件
搜索历史
清空
创作者中心
写文章
发沸点
写笔记
写代码
草稿箱
创作灵感
查看更多
登录
注册
图解Vue生命周期
番茄果子
2020-03-21
148
阅读1分钟
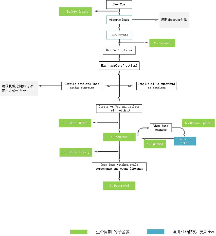
废话不多说,直接上图,解释vue的生命周期,vue实例化的具体过程:
番茄果子
攻城狮 @番茄果子
17
文章
7.6k
阅读
1
粉丝
目录
收起