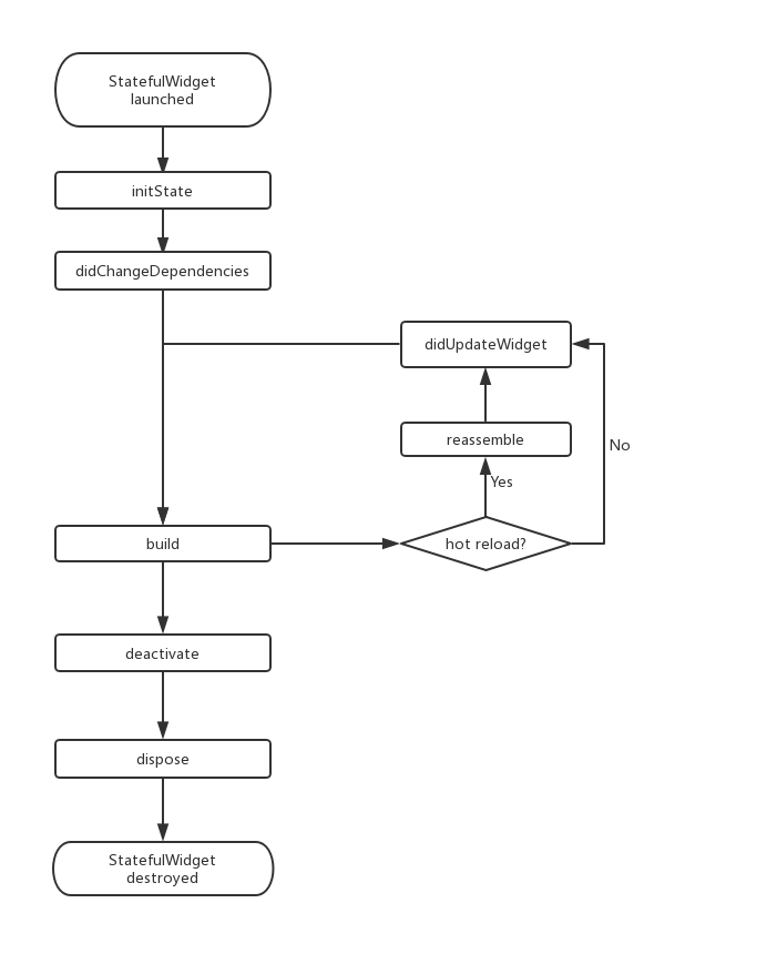
Flutter State 生命周期

import 'package:flutter/material.dart';
import 'dart:async' show Future;
import 'package:flutter/services.dart' show rootBundle;
import'package:flutter/rendering.dart';
main() => runApp(MyApp());
class MyApp extends StatelessWidget {
@override
Widget build(BuildContext context) {
return MaterialApp(
title: 'title',
home: Text('asdfasf')
);
}
}
// State 生命周期
class CounterWidget extends StatefulWidget {
CounterWidget({
Key key,
this.initValue: 0
}): super(key: key);
final int initValue;
@override
_CounterWidgetState createState() => _CounterWidgetState();
}
class _CounterWidgetState extends State<CounterWidget> {
int _counter;
/// 初始化被调用
/// initState:当Widget第一次插入到Widget树时会被调用,对于每一个State对象,Flutter framework只会调用一次该回调,所以,通常在该回调中做一些一次性的操作,如状态初始化、订阅子树的事件通知等。不能在该回调中调用BuildContext.inheritFromWidgetOfExactType(该方法用于在Widget树上获取离当前widget最近的一个父级InheritFromWidget,关于InheritedWidget我们将在后面章节介绍),原因是在初始化完成后,Widget树中的InheritFromWidget也可能会发生变化,所以正确的做法应该在在build()方法或didChangeDependencies()中调用它。
@override
void initState() {
super.initState();
_counter = widget.initValue;
print("initState");
}
/// 当State对象的依赖发生变化时会被调用
/// didChangeDependencies():当State对象的依赖发生变化时会被调用;例如:在之前build() 中包含了一个InheritedWidget,然后在之后的build() 中InheritedWidget发生了变化,那么此时InheritedWidget的子widget的didChangeDependencies()回调都会被调用。典型的场景是当系统语言Locale或应用主题改变时,Flutter framework会通知widget调用此回调
@override
void didUpdateWidget(CounterWidget oldWidget) {
super.didUpdateWidget(oldWidget);
print('didUpdateWidget');
}
/// 当State对象从树中被移除时
/// deactivate():当State对象从树中被移除时,会调用此回调。在一些场景下,Flutter framework会将State对象重新插到树中,如包含此State对象的子树在树的一个位置移动到另一个位置时(可以通过GlobalKey来实现)。如果移除后没有重新插入到树中则紧接着会调用dispose()方法。
@override
void deactivate() {
super.deactivate();
print("deactivate");
}
/// 销毁
/// dispose():当State对象从树中被永久移除时调用;通常在此回调中释放资源。
@override
void dispose() {
super.dispose();
print("dispose");
}
/// 重新渲染
/// reassemble():此回调是专门为了开发调试而提供的,在热重载(hot reload)时会被调用,此回调在Release模式下永远不会被调用。
@override
void reassemble() {
super.reassemble();
print("reassemble");
}
/// Widget重新构建
/// didUpdateWidget():在widget重新构建时,Flutter framework会调用Widget.canUpdate来检测Widget树中同一位置的新旧节点,然后决定是否需要更新,如果Widget.canUpdate返回true则会调用此回调。正如之前所述,Widget.canUpdate会在新旧widget的key和runtimeType同时相等时会返回true,也就是说在在新旧widget的key和runtimeType同时相等时didUpdateWidget()就会被调用。
@override
void didChangeDependencies() {
super.didChangeDependencies();
print("didChangeDependencies");
}
/// 构建布局调用
/// build():此回调读者现在应该已经相当熟悉了,它主要是用于构建Widget子树的,会在如下场景被调用:
/// 在调用initState()之后。
/// 在调用didUpdateWidget()之后。
/// 在调用setState()之后。
/// 在调用didChangeDependencies()之后。
/// 在State对象从树中一个位置移除后(会调用deactivate)又重新插入到树的其它位置之后。
@override
Widget build(BuildContext context) {
print("Build");
return Scaffold(
body: Center(
child: FlatButton(
child: Text('$_counter'),
onPressed: () {
//点击后计数器自增
setState(() => ++_counter);
}
)
)
);
}
}
我们运行应用并打开该路由页面,在新路由页打开后,屏幕中央就会出现一个数字0,然后控制台日志输出:
I/flutter ( 5436): initState
I/flutter ( 5436): didChangeDependencies
I/flutter ( 5436): build
可以看到,在StatefulWidget插入到Widget树时首先initState方法会被调用。
然后我们点击⚡️按钮热重载,控制台输出日志如下:
I/flutter ( 5436): reassemble
I/flutter ( 5436): didUpdateWidget
I/flutter ( 5436): build
可以看到此时initState 和didChangeDependencies都没有被调用,而此时didUpdateWidget被调用。
接下来,我们在widget树中移除CounterWidget,将路由build方法改为:
Widget build(BuildContext context) {
//移除计数器
//return CounterWidget();
//随便返回一个Text()
return Text("xxx");
}
然后热重载,日志如下:
I/flutter ( 5436): reassemble
I/flutter ( 5436): deactive
I/flutter ( 5436): dispose
我们可以看到,在CounterWidget从widget树中移除时,deactive和dispose会依次被调用。
文章出自Flutter实战