这就是你要找的分布式锁

783 阅读14分钟
原文链接: blog.csdn.net

文章目录

一、缘起

提起分布式锁,相信大家或多或少在工作中实践过,甚至按捺不住造轮子的冲动还自己动手写过。楼主的工作中也看到或用到几种实现方案,有基于zk的,也有基于redis的。最近这一年,接手的老系统中就有几种手写的基于redis的分布式锁,由于实现上逻辑不严谨,线上时不时会爆出几个死锁case。那么,问题来了,什么样的分布式锁实现,才算是比较好的方案?


二、常见分布式锁实现方案

目前,常见的分布式锁实现方案可分为下面三类,先做个简单对比:在这里插入图片描述

上面对比了几种常见的方案,最后一种基本可应付工作中分布式锁的需求。然而,当偶然看到redisson分布式锁实现方案(redisson传送门),相比上面的方案,redisson保持了简单易用、支持锁重入、支持阻塞等待、Lua脚本原子操作,不禁佩服作者精巧的构思和高超的编码能力,瞬间脑补了下面这张图。OK,话不多说,下面就来学习下redisson这个牛逼哄哄的框架,是怎么造分布式锁。
在这里插入图片描述


三、Redisson分布式锁实现

redisson这个框架重度依赖了Lua脚本和Netty,如果打算兴致勃勃撸起源码就干,建议缓一缓,因为代码是在是太精炼了,各种Future及FutureListener的异步、同步操作转换。如果不知Lua脚本为何物,先到w3c花个半小时速成下。

如果要手写一个分布式锁组件,怎么做?先战略上藐视下,上来就定义它2个接口:加锁、解锁,怎么实现我不管;大道至简,redisson的作者也是这么干的,无非在加锁和解锁的执行层面采用Lua脚本,不但逼格高,而且原子性保证啊。当然,redisson的作者毕竟不一般,加锁和解锁过程中还巧妙地利用了redis的发布订阅功能,后面会讲到。下面先对加锁和解锁Lua脚本了解下。

3.1 加锁&解锁Lua脚本

上面已经意识到,加锁、解锁Lua脚本是redisson分布式锁实现最重要的组成部分。这里先抛开代码不谈,直接把Lua脚本扒出来,看看都是什么逻辑

3.1.1 加锁Lua脚本

  • 脚本入参在这里插入图片描述

  • 脚本内容

-- 若锁不存在:则新增锁,并设置锁重入计数为1、设置锁过期时间
if (redis.call('exists', KEYS[1]) == 0) then
    redis.call('hset', KEYS[1], ARGV[2], 1);
    redis.call('pexpire', KEYS[1], ARGV[1]);
    return nil;
end;

-- 若锁存在,且唯一标识也匹配:则表明当前加锁请求为锁重入请求,故锁重入计数+1,并再次设置锁过期时间
if (redis.call('hexists', KEYS[1], ARGV[2]) == 1) then
    redis.call('hincrby', KEYS[1], ARGV[2], 1);
    redis.call('pexpire', KEYS[1], ARGV[1]);
    return nil;
end;

-- 若锁存在,但唯一标识不匹配:表明锁是被其他线程占用,当前线程无权解他人的锁,直接返回锁剩余过期时间
return redis.call('pttl', KEYS[1]);
  • 脚本解读在这里插入图片描述

Q:返回nil、返回剩余过期时间有什么目的? A:当且仅当返回nil,才表示加锁成功;客户端需要感知加锁是否成功的结果

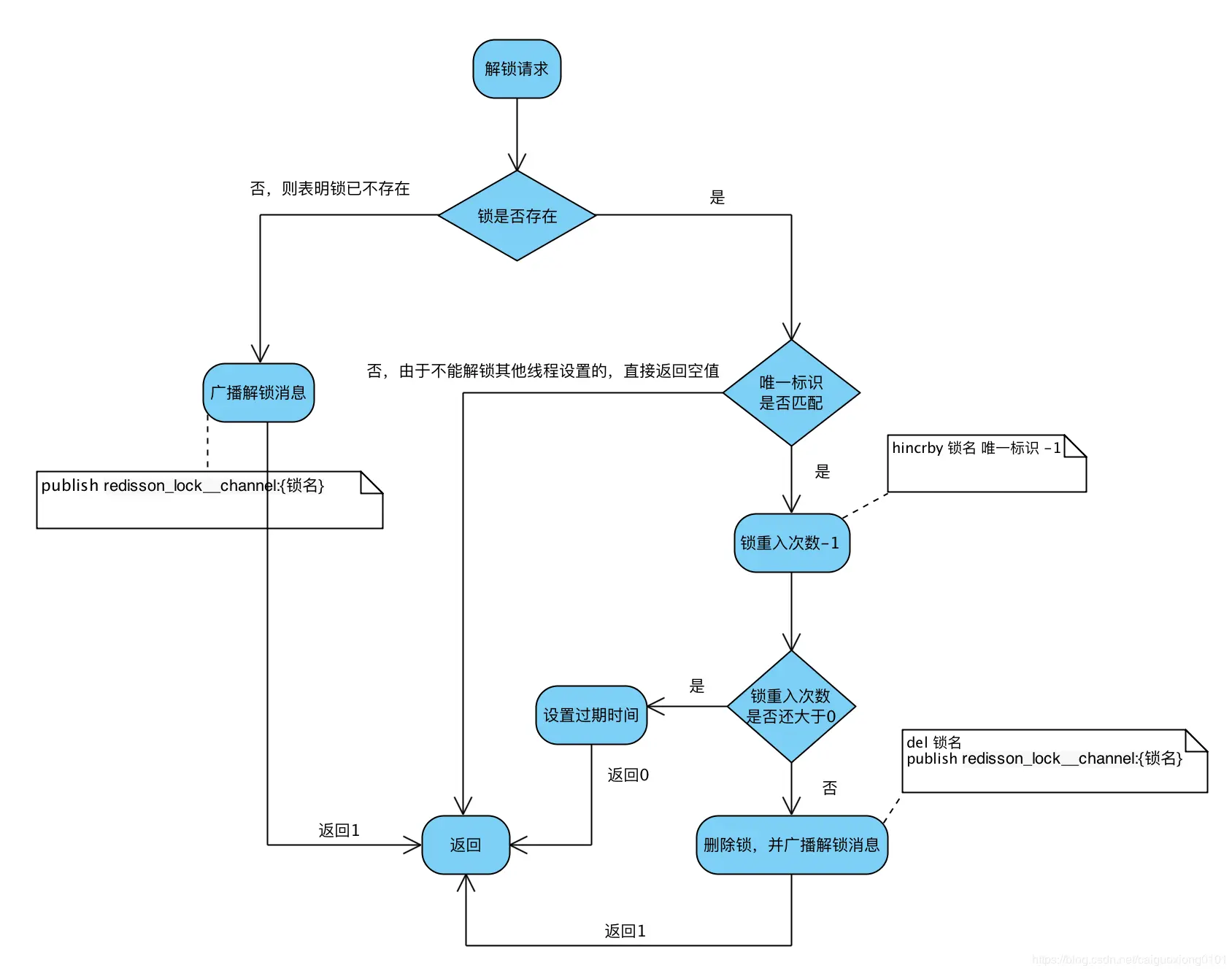
3.1.2 解锁Lua脚本

  • 脚本入参
    在这里插入图片描述

  • 脚本内容

-- 若锁不存在:则直接广播解锁消息,并返回1
if (redis.call('exists', KEYS[1]) == 0) then
    redis.call('publish', KEYS[2], ARGV[1]);
    return 1; 
end;

-- 若锁存在,但唯一标识不匹配:则表明锁被其他线程占用,当前线程不允许解锁其他线程持有的锁
if (redis.call('hexists', KEYS[1], ARGV[3]) == 0) then
    return nil;
end; 

-- 若锁存在,且唯一标识匹配:则先将锁重入计数减1
local counter = redis.call('hincrby', KEYS[1], ARGV[3], -1); 
if (counter > 0) then 
    -- 锁重入计数减1后还大于0:表明当前线程持有的锁还有重入,不能进行锁删除操作,但可以友好地帮忙设置下过期时期
    redis.call('pexpire', KEYS[1], ARGV[2]); 
    return 0; 
else 
    -- 锁重入计数已为0:间接表明锁已释放了。直接删除掉锁,并广播解锁消息,去唤醒那些争抢过锁但还处于阻塞中的线程
    redis.call('del', KEYS[1]); 
    redis.call('publish', KEYS[2], ARGV[1]); 
    return 1;
end;

return nil;
  • 脚本解读
    在这里插入图片描述

Q1:广播解锁消息有什么用? A:是为了通知其他争抢锁阻塞住的线程,从阻塞中解除,并再次去争抢锁。

Q2:返回值0、1、nil有什么不一样? A:当且仅当返回1,才表示当前请求真正触发了解锁Lua脚本;但客户端又并不关心解锁请求的返回值,好像没什么用。

3.2 源码走读

3.2.1 加锁流程源码

有了上面Lua脚本知识,看加锁源码时,直接把tryAcquire(leaseTime, unit, threadId)方法直接视为执行加锁Lua脚本,就不用跟进去看。下面直接切入org.redisson.RedissonLock#tryLock(long, long, java.util.concurrent.TimeUnit)源码

    @Override
    public boolean tryLock(long waitTime, long leaseTime, TimeUnit unit) throws InterruptedException {
        // 获取锁能容忍的最大等待时长
        long time = unit.toMillis(waitTime);
        long current = System.currentTimeMillis();
        final long threadId = Thread.currentThread().getId();

        // 【核心点1】尝试获取锁,若返回值为null,则表示已获取到锁
        Long ttl = tryAcquire(leaseTime, unit, threadId);
        // lock acquired
        if (ttl == null) {
            return true;
        }
        
        // 还可以容忍的等待时长=获取锁能容忍的最大等待时长 - 执行完上述操作流逝的时间
        time -= (System.currentTimeMillis() - current);
        if (time <= 0) {
            acquireFailed(threadId);
            return false;
        }
        
        current = System.currentTimeMillis();
        // 【核心点2】订阅解锁消息,见org.redisson.pubsub.LockPubSub#onMessage
        final RFuture<RedissonLockEntry> subscribeFuture = subscribe(threadId);
        if (!await(subscribeFuture, time, TimeUnit.MILLISECONDS)) {
            if (!subscribeFuture.cancel(false)) {
                subscribeFuture.addListener(new FutureListener<RedissonLockEntry>() {
                    @Override
                    public void operationComplete(Future<RedissonLockEntry> future) throws Exception {
                        if (subscribeFuture.isSuccess()) {
                            unsubscribe(subscribeFuture, threadId);
                        }
                    }
                });
            }
            acquireFailed(threadId);
            return false;
        }
        
        // 订阅成功
        try {
            // 还可以容忍的等待时长=获取锁能容忍的最大等待时长 - 执行完上述操作流逝的时间
            time -= (System.currentTimeMillis() - current);
            if (time <= 0) {
                // 超出可容忍的等待时长,直接返回获取锁失败
                acquireFailed(threadId);
                return false;
            }
        
            while (true) {
                long currentTime = System.currentTimeMillis();
                // 尝试获取锁;如果锁被其他线程占用,就返回锁剩余过期时间【同上】
                ttl = tryAcquire(leaseTime, unit, threadId);
                // lock acquired
                if (ttl == null) {
                    return true;
                }

                time -= (System.currentTimeMillis() - currentTime);
                if (time <= 0) {
                    acquireFailed(threadId);
                    return false;
                }

                // waiting for message
                currentTime = System.currentTimeMillis();
                
                // 【核心点3】根据锁TTL,调整阻塞等待时长;
                // 注意:这里实现非常巧妙,1、latch其实是个信号量Semaphore,调用其tryAcquire方法会让当前线程阻塞一段时间,避免了在while循环中频繁请求获取锁;2、该Semaphore的release方法,会在订阅解锁消息的监听器消息处理方法org.redisson.pubsub.LockPubSub#onMessage调用;当其他线程释放了占用的锁,会广播解锁消息,监听器接收解锁消息,并释放信号量,最终会唤醒阻塞在这里的线程。
                if (ttl >= 0 && ttl < time) {
                    getEntry(threadId).getLatch().tryAcquire(ttl, TimeUnit.MILLISECONDS);
                } else {
                    getEntry(threadId).getLatch().tryAcquire(time, TimeUnit.MILLISECONDS);
                }

                time -= (System.currentTimeMillis() - currentTime);
                if (time <= 0) {
                    acquireFailed(threadId);
                    return false;
                }
            }
        } finally {
            // 取消解锁消息的订阅
            unsubscribe(subscribeFuture, threadId);
        }
    }

接下的再具体看看解锁中获取锁的方法 tryAcquire方法实现,真的就是执行Lua脚本,没骗人!

private Long tryAcquire(long leaseTime, TimeUnit unit, long threadId) {
    // tryAcquireAsync异步执行Lua脚本,get方法同步获取返回结果
    return get(tryAcquireAsync(leaseTime, unit, threadId));
}

//  见org.redisson.RedissonLock#tryAcquireAsync
private <T> RFuture<Long> tryAcquireAsync(long leaseTime, TimeUnit unit, final long threadId) {
    if (leaseTime != -1) {
        // 实质是异步执行加锁Lua脚本
        return tryLockInnerAsync(leaseTime, unit, threadId, RedisCommands.EVAL_LONG);
    }
    RFuture<Long> ttlRemainingFuture = tryLockInnerAsync(commandExecutor.getConnectionManager().getCfg().getLockWatchdogTimeout(), TimeUnit.MILLISECONDS, threadId, RedisCommands.EVAL_LONG);
    ttlRemainingFuture.addListener(new FutureListener<Long>() {
        @Override
        public void operationComplete(Future<Long> future) throws Exception {
            if (!future.isSuccess()) {
                return;
            }

            Long ttlRemaining = future.getNow();
            // lock acquired
            if (ttlRemaining == null) {
                scheduleExpirationRenewal(threadId);
            }
        }
    });
    return ttlRemainingFuture;
}

// 见org.redisson.RedissonLock#tryLockInnerAsync
<T> RFuture<T> tryLockInnerAsync(long leaseTime, TimeUnit unit, long threadId, RedisStrictCommand<T> command) {
    internalLockLeaseTime = unit.toMillis(leaseTime);

    return commandExecutor.evalWriteAsync(getName(), LongCodec.INSTANCE, command,
              "if (redis.call('exists', KEYS[1]) == 0) then " +
                  "redis.call('hset', KEYS[1], ARGV[2], 1); " +
                  "redis.call('pexpire', KEYS[1], ARGV[1]); " +
                  "return nil; " +
              "end; " +
              "if (redis.call('hexists', KEYS[1], ARGV[2]) == 1) then " +
                  "redis.call('hincrby', KEYS[1], ARGV[2], 1); " +
                  "redis.call('pexpire', KEYS[1], ARGV[1]); " +
                  "return nil; " +
              "end; " +
              "return redis.call('pttl', KEYS[1]);",
                Collections.<Object>singletonList(getName()), internalLockLeaseTime, getLockName(threadId));
}

加锁过程小结

1、锁其实就是种资源,各线程争抢锁操作对应到redisson中就是争抢着去创建一个hash结构,谁先创建就代表谁持有锁;hash的名称为锁名,hash里面内容仅包含一条键值对,键为redisson客户端唯一标识+持有锁线程id,值为锁重入计数;给hash设置的过期时间就是锁的过期时间。放个图直观感受下:

在这里插入图片描述

2、加锁流程核心就3步
Step1:尝试获取锁,这一步是通过执行加锁Lua脚本来做;
Step2:若第一步未获取到锁,则去订阅解锁消息,当获取锁到剩余过期时间后,调用信号量方法阻塞住,直到被唤醒或等待超时
Step3:一旦持有锁的线程释放了锁,就会广播解锁消息。于是,第二步中的解锁消息的监听器会释放信号量,获取锁被阻塞的那些线程就会被唤醒,并重新尝试获取锁。

3.2.2 解锁流程源码

解锁流程相对比较简单,完全就是执行解锁Lua脚本,无额外的代码逻辑,直接看org.redisson.RedissonLock#unlock代码

   @Override
    public void unlock() {
        // 执行解锁Lua脚本,这里传入线程id,是为了保证加锁和解锁是同一个线程,避免误解锁其他线程占有的锁
        Boolean opStatus = get(unlockInnerAsync(Thread.currentThread().getId()));
        if (opStatus == null) {
            throw new IllegalMonitorStateException("attempt to unlock lock, not locked by current thread by node id: "
                    + id + " thread-id: " + Thread.currentThread().getId());
        }
        if (opStatus) {
            cancelExpirationRenewal();
        }
    }

// 见org.redisson.RedissonLock#unlockInnerAsync
protected RFuture<Boolean> unlockInnerAsync(long threadId) {
    return commandExecutor.evalWriteAsync(getName(), LongCodec.INSTANCE, RedisCommands.EVAL_BOOLEAN,
            "if (redis.call('exists', KEYS[1]) == 0) then " +
                "redis.call('publish', KEYS[2], ARGV[1]); " +
                "return 1; " +
            "end;" +
            "if (redis.call('hexists', KEYS[1], ARGV[3]) == 0) then " +
                "return nil;" +
            "end; " +
            "local counter = redis.call('hincrby', KEYS[1], ARGV[3], -1); " +
            "if (counter > 0) then " +
                "redis.call('pexpire', KEYS[1], ARGV[2]); " +
                "return 0; " +
            "else " +
                "redis.call('del', KEYS[1]); " +
                "redis.call('publish', KEYS[2], ARGV[1]); " +
                "return 1; "+
            "end; " +
            "return nil;",
            Arrays.<Object>asList(getName(), getChannelName()), LockPubSub.unlockMessage, internalLockLeaseTime, getLockName(threadId));

}

3.3 加锁&解锁流程串起来

上面结合Lua脚本和源码,分别分析了加锁流程和解锁流程。下面升级下挑战难度,模拟下多个线程争抢锁会是怎样的流程。示意图如下,比较关键的三处已用红色字体标注。
在这里插入图片描述
概括下整个流程

1、线程A和线程B两个线程同时争抢锁。线程A很幸运,最先抢到了锁。线程B在获取锁失败后,并未放弃希望,而是主动订阅了解锁消息,然后再尝试获取锁,顺便看看没有抢到的这把锁还有多久就过期,线程B就按需阻塞等锁释放。

2、线程A拿着锁干完了活,自觉释放了持有的锁,于此同时广播了解锁消息,通知其他抢锁的线程再来枪;

3、解锁消息的监听者LockPubSub收到消息后,释放自己持有的信号量;线程B就瞬间从阻塞中被唤醒了,接着再抢锁,这次终于抢到锁了!后面再按部就班,干完活,解锁。

3.4 其他料

Q1:订阅频道名称(如:redisson_lock__channel:{my_lock_name})为什么有大括号?
A:
1.在redis集群方案中,如果Lua脚本涉及多个key的操作,则需限制这些key在同一个slot中,才能保障Lua脚本执行的原子性。否则运行会报错Lua script attempted to access a non local key in a cluster node . channel
2.HashTag是用{}包裹key的一个子串,若设置了HashTag,集群会根据HashTag决定key分配到哪个slot;HashTag不支持嵌套,只有第一个左括号{和第一个右括号}里面的内容才当做HashTag参与slot计算;通常,客户端都会封装这个计算逻辑。

// 见org.redisson.cluster.ClusterConnectionManager#calcSlot
@Override
public int calcSlot(String key) {
    if (key == null) {
        return 0;
    }

    int start = key.indexOf('{');
    if (start != -1) {
        int end = key.indexOf('}');
        key = key.substring(start+1, end);
    }

    int result = CRC16.crc16(key.getBytes()) % MAX_SLOT;
    log.debug("slot {} for {}", result, key);
    return result;
}

3.在解锁Lua脚本中,操作了两个key:一个是锁名my_lock_name,一个是解锁消息发布订阅频道redisson_lock__channel:{my_lock_name},按照上面slot计算方式,两个key都会按照内容my_lock_name来计算,故能保证落到同一个slot

Q2:redisson代码几乎都是以Lua脚本方式与redis服务端交互,如何跟踪这些脚本执行过程?
A:启动一个redis客户端终端,执行monitor命令以便在终端上实时打印 redis 服务器接收到的命令;然后debug执行redisson加锁/解锁测试用例,即可看到代码运行过程中实际执行了哪些Lua脚本

eg:上面整体流程示意图的执行的Lua脚本如下:

加锁:redissonClient.getLock(“my_lock_name”).tryLock(600000, 600000); 解锁:redissonClient.getLock(“my_lock_name”).unlock();


# 线程A
## 1.1.1尝试获取锁 -> 成功
1568357723.205362 [0 127.0.0.1:56419] "EVAL" "if (redis.call('exists', KEYS[1]) == 0) then redis.call('hset', KEYS[1], ARGV[2], 1); redis.call('pexpire', KEYS[1], ARGV[1]); return nil; end; if (redis.call('hexists', KEYS[1], ARGV[2]) == 1) then redis.call('hincrby', KEYS[1], ARGV[2], 1); redis.call('pexpire', KEYS[1], ARGV[1]); return nil; end; return redis.call('pttl', KEYS[1]);" "1" "my_lock_name" "600000" "58c62432-bb74-4d14-8a00-9908cc8b828f:1"
1568357723.205452 [0 lua] "exists" "my_lock_name"
1568357723.208858 [0 lua] "hset" "my_lock_name" "58c62432-bb74-4d14-8a00-9908cc8b828f:1" "1"
1568357723.208874 [0 lua] "pexpire" "my_lock_name" "600000"


# 线程B
### 2.1.1尝试获取锁,未获取到,返回锁剩余过期时间
1568357773.338018 [0 127.0.0.1:56417] "EVAL" "if (redis.call('exists', KEYS[1]) == 0) then redis.call('hset', KEYS[1], ARGV[2], 1); redis.call('pexpire', KEYS[1], ARGV[1]); return nil; end; if (redis.call('hexists', KEYS[1], ARGV[2]) == 1) then redis.call('hincrby', KEYS[1], ARGV[2], 1); redis.call('pexpire', KEYS[1], ARGV[1]); return nil; end; return redis.call('pttl', KEYS[1]);" "1" "my_lock_name" "600000" "58c62432-bb74-4d14-8a00-9908cc8b828f:26"
1568357773.338161 [0 lua] "exists" "my_lock_name"
1568357773.338177 [0 lua] "hexists" "my_lock_name" "58c62432-bb74-4d14-8a00-9908cc8b828f:26"
1568357773.338197 [0 lua] "pttl" "my_lock_name"


## 2.1.1.3 添加订阅(非Lua脚本) -> 订阅成功
1568357799.403341 [0 127.0.0.1:56421] "SUBSCRIBE" "redisson_lock__channel:{my_lock_name}"


## 2.1.1.4 再次尝试获取锁 -> 未获取到,返回锁剩余过期时间
1568357830.683631 [0 127.0.0.1:56418] "EVAL" "if (redis.call('exists', KEYS[1]) == 0) then redis.call('hset', KEYS[1], ARGV[2], 1); redis.call('pexpire', KEYS[1], ARGV[1]); return nil; end; if (redis.call('hexists', KEYS[1], ARGV[2]) == 1) then redis.call('hincrby', KEYS[1], ARGV[2], 1); redis.call('pexpire', KEYS[1], ARGV[1]); return nil; end; return redis.call('pttl', KEYS[1]);" "1" "my_lock_name" "600000" "58c62432-bb74-4d14-8a00-9908cc8b828f:26"
1568357830.684371 [0 lua] "exists" "my_lock_name"
1568357830.684428 [0 lua] "hexists" "my_lock_name" "58c62432-bb74-4d14-8a00-9908cc8b828f:26"
1568357830.684485 [0 lua] "pttl" "my_lock_name"


# 线程A
## 3.1.1 释放锁并广播解锁消息,0代表解锁消息
1568357922.122454 [0 127.0.0.1:56420] "EVAL" "if (redis.call('exists', KEYS[1]) == 0) then redis.call('publish', KEYS[2], ARGV[1]); return 1; end;if (redis.call('hexists', KEYS[1], ARGV[3]) == 0) then return nil;end; local counter = redis.call('hincrby', KEYS[1], ARGV[3], -1); if (counter > 0) then redis.call('pexpire', KEYS[1], ARGV[2]); return 0; else redis.call('del', KEYS[1]); redis.call('publish', KEYS[2], ARGV[1]); return 1; end; return nil;" "2" "my_lock_name" "redisson_lock__channel:{my_lock_name}" "0" "30000" "58c62432-bb74-4d14-8a00-9908cc8b828f:1"
1568357922.123645 [0 lua] "exists" "my_lock_name"
1568357922.123701 [0 lua] "hexists" "my_lock_name" "58c62432-bb74-4d14-8a00-9908cc8b828f:1"
1568357922.123741 [0 lua] "hincrby" "my_lock_name" "58c62432-bb74-4d14-8a00-9908cc8b828f:1" "-1"
1568357922.123775 [0 lua] "del" "my_lock_name"
1568357922.123799 [0 lua] "publish" "redisson_lock__channel:{my_lock_name}" "0"


# 线程B
## 监听到解锁消息消息 -> 释放信号量,阻塞被解除;4.1.1.1 再次尝试获取锁  -> 获取成功
1568357975.015206 [0 127.0.0.1:56419] "EVAL" "if (redis.call('exists', KEYS[1]) == 0) then redis.call('hset', KEYS[1], ARGV[2], 1); redis.call('pexpire', KEYS[1], ARGV[1]); return nil; end; if (redis.call('hexists', KEYS[1], ARGV[2]) == 1) then redis.call('hincrby', KEYS[1], ARGV[2], 1); redis.call('pexpire', KEYS[1], ARGV[1]); return nil; end; return redis.call('pttl', KEYS[1]);" "1" "my_lock_name" "600000" "58c62432-bb74-4d14-8a00-9908cc8b828f:26"
1568357975.015579 [0 lua] "exists" "my_lock_name"
1568357975.015633 [0 lua] "hset" "my_lock_name" "58c62432-bb74-4d14-8a00-9908cc8b828f:26" "1"
1568357975.015721 [0 lua] "pexpire" "my_lock_name" "600000"

## 4.1.1.3 取消订阅(非Lua脚本)
1568358031.185226 [0 127.0.0.1:56421] "UNSUBSCRIBE" "redisson_lock__channel:{my_lock_name}"


# 线程B
## 5.1.1 释放锁并广播解锁消息
1568358255.551896 [0 127.0.0.1:56417] "EVAL" "if (redis.call('exists', KEYS[1]) == 0) then redis.call('publish', KEYS[2], ARGV[1]); return 1; end;if (redis.call('hexists', KEYS[1], ARGV[3]) == 0) then return nil;end; local counter = redis.call('hincrby', KEYS[1], ARGV[3], -1); if (counter > 0) then redis.call('pexpire', KEYS[1], ARGV[2]); return 0; else redis.call('del', KEYS[1]); redis.call('publish', KEYS[2], ARGV[1]); return 1; end; return nil;" "2" "my_lock_name" "redisson_lock__channel:{my_lock_name}" "0" "30000" "58c62432-bb74-4d14-8a00-9908cc8b828f:26"
1568358255.552125 [0 lua] "exists" "my_lock_name"
1568358255.552156 [0 lua] "hexists" "my_lock_name" "58c62432-bb74-4d14-8a00-9908cc8b828f:26"
1568358255.552200 [0 lua] "hincrby" "my_lock_name" "58c62432-bb74-4d14-8a00-9908cc8b828f:26" "-1"
1568358255.552258 [0 lua] "del" "my_lock_name"
1568358255.552304 [0 lua] "publish" "redisson_lock__channel:{my_lock_name}" "0"