业务-网贷系统总结01

469 阅读3分钟

一. 网贷系统交互系统
微信入口:接入微信端请求
手机银行入口:接入手机银行端请求
网商银行入口:计入网商银行端请求
各系统之间的交互逻辑:
【开放平台】:接入上述请求,负责对请求数据的加密解密,并且按照EBS定义的数据传输格式对数据进行透传并发送给【ESB】,【ESB】接收到数据后透传到【网贷系统】,【网贷系统】处理进行业务参数的校验,并进行业务基础校验后将客户数据传输给【大数据风控系统】进行(征信规则校验,同盾规则校验,反洗钱校验,黑白名单校验等)后,如大数据风控规则通过,【网贷系统】则向【互联网金融平台】发起客户建档并生成一个有效的额度信息。后续客户可在【网贷系统】进行用信(贷款),主动还款,到期自动批扣还款。
系统交互简图:


网贷系统定位:业务系统,主要完成的功能(授信流程的处理,用信流程处理,主动还款流程处理)。
二. 网贷系统架构与使用的技术


主要中运用技术Spring,SpringMvc,Mybatis,Dubbo,RocketMq,Redis;Spring主要框架整合SpringMvc,Dubbo,Mybatis基础框架,整合消息中间MQ,缓存中间件Redis,Zookeeper作为分布式服务注册中心。
1.聚合工程:使用Springmvc进行消息的处理,可以依赖相关的中台服务。
2.基础中台服务:使用Dubbo高性能Rpc框架进行搭建,对应自己的提供的服务不能进行相互依赖。
3.业务中台服务:可以对不同的基础中台服务,提供不同的网贷业务所需要的中台服务。
三. 数据库架构
数据库架构简图:


上图为目前数据库架构:为一主两从的设计。每个中台服务对应一个数据库中的一个schema。
四. 业务简介
简介的流程为:
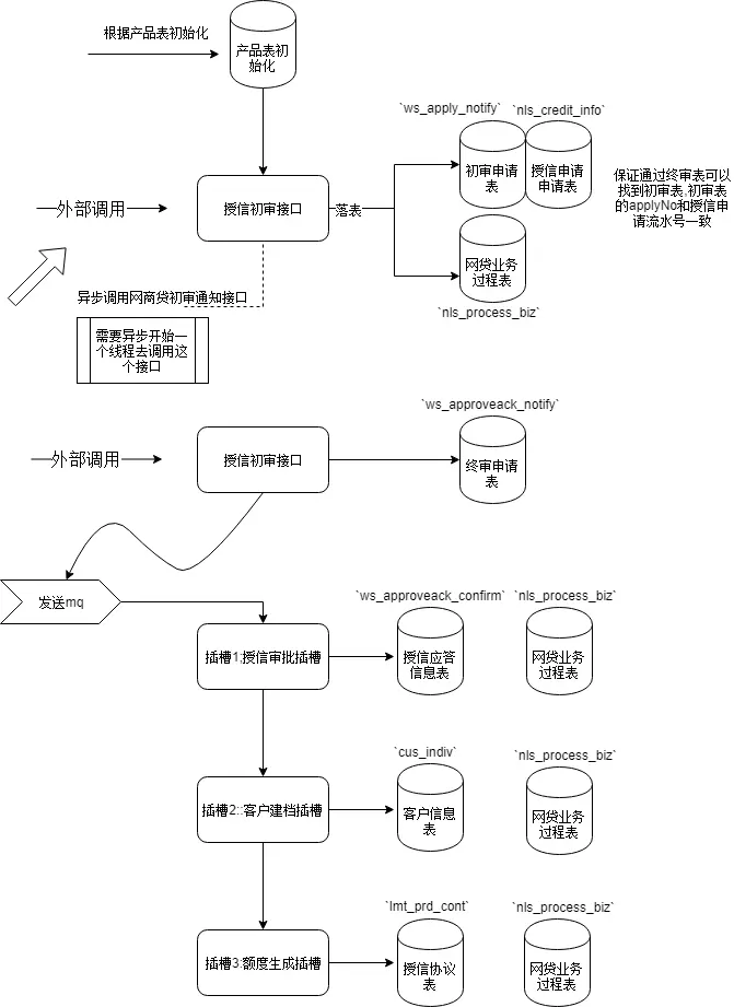
授信
1.授信申请接口:接收开放平台透传客户端数据。
2.风控审批接口:发送给大数据风控客户信息进行(同盾规则校验,反洗钱规则校验,黑名单校验,征信规则校验)。
3.客户建档插槽:在互联网金融平台进行客户信息建立,并在本地插入一条客户信息。
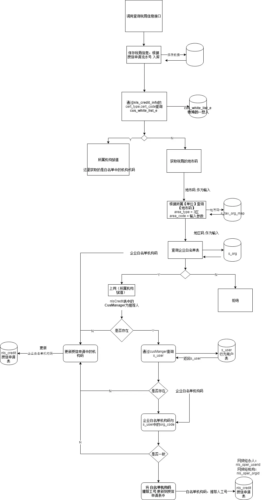
网贷规则插槽:
不同产品在规则校验后可能有不同的后续业务流程;
如产品关联税局信息,则会对税局信息进行校验;
如产品关联网商银行,则会对网商银行信息进行校验;针对联合贷产品
如产品为行内产品,则会由行内自定义规则信息校验;针对自营产品
其他规则示例:
4.额度生成插槽:在本地生成一条有效的额度信息。

授信整体流程简图:

用信流程简介: 1.用信审批接口(略)
2.风控审批接口
3.用信合同签订插槽
4.贷款开立方法插槽
5.贷款台账信息同步插槽
流程简述:

五.关键设计详解
1.插槽流程的设计: