机器学习系列之二:逻辑斯蒂回归-LR

578 阅读8分钟

理论基础

  逻辑斯蒂回归是机器学习里的一种分类模型。本节将介绍逻辑斯蒂回归相关的理论基础知识。

相关知识

  最大似然的思想:假如有一个罐子,罐子里有黑白两种颜色的球,球的数目不知,球的颜色比例也不知。这时候我们从罐子中有放回的拿出10个球,即拿出1个球,记录颜色,再放回罐中摇匀,此操作重复10次。假设记录结果显示拿出了7个白球,3个黑球。请问罐中黑白球比例最可能是多少?大部分人都会毫不犹豫的给出答案,黑:白=3:7。这背后运用到理论支持其实就是最大似然的思想。
  似然,指的就是使这种情况发生。最大似然就是使这种情况最大概率发生。接下来,我们来看看最大似然思想是如何得到这样的结果。
  假设抽到黑球的概率是P,则抽到白球的概率就是1-P。此时抽了10次,抽到了7个白球3个黑球,这种情况的概率就是P(3黑7白)=P^3(1-P)^7。为了是这种情况最大概率发生,我们可以得到:

arg\,\max_{P} P^3(1-P)^7

令导数为0,得到公式:

3P^2(1-P)^7+(-7)P^3(1-P)^6=0

解得P=0.3.故抽到黑球的比例是0.3,黑球和白球的比例就是3:7

模型特点

  • 逻辑斯蒂回归的模型能力:分类
     给定样本x的特征X=\lbrace x_1,x_2,...,x_n\rbrace,判断样本的标签Y
  • 逻辑斯蒂回归的学习方法:有监督学习
     需要有训练样本对模型进行训练。
  • 逻辑斯蒂回归的模型类型:判别式模型
     通过训练的特征X和类别Y,直接计算P(Y|X)作为模型,直接根据样本的特征X计算类别Y

模型推导

  最大似然的思想可以总结为"透过现象看本质"。根据上面黑白球的例子,现象就是抽了10个球,3黑7白,本质就是抽到黑球的概率是0.3。而类比在逻辑斯蒂回归中,现象就是训练样本的特征和标签,本质就是逻辑斯蒂回归(LR)模型的模型参数。我们的任务就是寻找一组LR模型的参数,使得训练样本的特征和标签出现的概率最大。
  假设我们有如下m个样本,每个样本有n维特征:

\lbrace x_1^{(1)},x_2^{(1)},...,x_n^{(1)},y^{(1)}\rbrace,\lbrace x_1^{(2)},x_2^{(2)},...,x_n^{(2)},y^{(2)}\rbrace,...,\lbrace x_1^{(m)},x_2^{(m)},...,x_n^{(m)},y^{(m)}\rbrace

  标签y\in \lbrace0,1\rbrace。LR模型的模型参数为\theta,根据最大似然的思想,我们认为这m个样本是已经发生的现实情况,故将问题转化为:

arg\,\max_{\theta}\prod_{x_i\in X}{P(Y=0|x_i,\theta)}^{(1-y_i)}{P(Y=1|x_i,\theta)}^{y_i}

  其中,P(Y|X,\theta)就是LR模型。
  我们可以看到,逻辑斯蒂回归模型其实是一个分类模型,并不是回归模型。那为什么会有这么一个名字呢?笔者认为逻辑斯蒂回归可以拆解为逻辑斯蒂(logistic)+线性回归。线性回归模型是一个回归模型,模型可以表示为:

y=\theta_1x_1+\theta_2x_2+...+\theta_nx_n=\mathrm{\theta}^\mathrm{T}\mathrm{x}

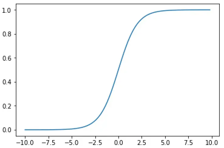
  模型的取值为-\infty\sim+\infty。那如何转化为分类问题呢,就需要一个函数映射,将-\infty\sim+\infty映射成0\sim1(概率表示)且具有连续、光滑、严格单调和关于中点中心对称。而logistic函数(sigmoid)恰好满足所有的需求。logistic函数为y=\frac{1}{1+e^{-x}}。绘制函数图像的代码如下:

import matplotlib.pyplot as plt     
import numpy as np 
import math
'''
def sigmoid(x):
    return (1/(1+math.exp(-x)))
#如果用上面的sigmoid,会导致分母溢出而报错,推荐用下面的sigmoid自定义函数
print(sigmoid(-10000000))
'''
def sigmoid(x):
    return math.exp(-np.logaddexp(0, -x))
    
x = np.arange(-10., 10., 0.2)
y = [ sigmoid(x_i) for x_i in x]
plt.plot(x, y)     
plt.show() 

  综合logistic函数和线性回归模型函数,我们可以得到逻辑斯蒂回归模型的模型函数:

y=\frac{1}{1+e^{-\mathrm{\theta}^T\mathrm{x}}}

  我们令h(\theta,x)表示LR模型的模型函数,即h(\theta,x)=\frac{1}{1+e^{-\theta^\mathrm{T}x}}。如果h(\theta,x)=0.8,我们可以认为该样本有0.8的概率是正样本,0.2的概率是负样本,即P(y=1|x,\theta) = h(\theta,x)P(y=0|x,\theta) = 1-h(\theta,x)。将LR的模型函数代回到最大似然的求解问题中,得到:

arg\,\max_{\theta}\prod_{x_i\in X}(1-h(\theta,x))^{(1-y_i)}h(\theta,x)^{y_i}

  由于是累乘,我们使用单调的算子ln(\cdot)将累乘变成累加,且不影响最终结果。得到:

arg\,\max_{\theta}\sum_{x_i\in X}(1-y_i)\ln (1-h(\theta,x))+y_i\ln h(\theta,x)

  我们令:

L(\theta)=\sum_{x_i\in X}(1-y_i)\ln (1-h(\theta,x))+y_i\ln h(\theta,x)

  若要求解上述的argmax,则需要L^\prime(\theta)=0L^{\prime\prime}(\theta)<0。根据LR模型的函数,有:

\begin{eqnarray}L(\theta)
		&=&\sum_{x_i\in X}(1-y_i)\ln (1-\frac{1}{1+e^{-\mathrm{\theta}^T\mathrm{x}}})+y_i\ln \frac{1}{1+e^{-\mathrm{\theta}^T\mathrm{x}}}\\
		&=&\sum_{x_i\in X}y_i(\mathrm{\theta}^T\mathrm{x})-\ln(1+e^{\mathrm{\theta}^T\mathrm{x}})
\end{eqnarray}

  由于L(\theta)是多变量的,故采用梯度上升法进行求解其最大值。如果要求L(\theta)的最大值,也就是等价于求-L(\theta)的最小值,此时-L(\theta)可以理解成逻辑斯蒂回归模型的损失函数。最终问题等价于用梯度下降法求解-L(\theta)的最小值。梯度下降法的参数更新过程为:

\theta_j := \theta_j - \alpha \frac{\partial L(\theta)}{\partial \theta_j} ,(j=0,...,n)

  其中\alpha为学习率。那么L(\theta)关于\theta_j的偏导数为:

\begin{eqnarray}\frac{\partial L(\theta)}{\partial \theta_j}
&=&\alpha\left(\sum_{x_i\in X}{y_ix_{ij}-x_{ij}\frac{e^{\mathrm{\theta}^T}}{1+e^{\mathrm{\theta}^T\mathrm{x}}}}\right)\\
&=&\alpha\sum_{x_i\in X}x_{ij}(y_i-h(\theta,x_i))\\
&=&\alpha\sum_{x_i\in X}x_{ij}\Delta y_i\end{eqnarray}

  上述的公式表达着这样一个道理:第j维特征上的模型参数,它的更新方向为学习率(即学习步长)\alpha乘上每个样本x_i在第j维度特征上真实值y_j和模型预测值h(\theta,x_i)的差。
简单来说,就是参数更新的方向是通过模型误差乘上学习步长进行调整的。

进阶优化

  特征离散化,将连续的特征离散化成一系列的0和1。

  1、特征容易增加或减少,特征解释性强,例如年龄这维特征X_{age},比如第一版模型中,特征是X_{age<18},这维特征可以理解成是否成年。后续第二版是可以直接增加X_{18<age<25}的特征,可以理解为是否为青年人。

  2、特征X变成0或1,y=sigmoid(\theta^TX)\theta^TX)将变成稀疏向量,其内积乘法运算速度快,计算结果方便存储,容易扩展。

  3、特征离散化后,具有极强的鲁棒性。例如年龄这维特征X_{age},特征是X_{age<18}。如果年龄数据中出现录入错误的,比如录入了身高数据175,在X_{age<18}这个特征中也仅仅是1,对结果影响没有那么大。但是如果采用的是连续特征,那么\theta_{age}X_{age}会因为X_{age}=175变得很大。导致结果偏差很大。

  4、LR模型本质上还是线性模型,本质上仍然是\theta^TX,如果不离散化,年龄特征X_{age}只会有一个系数\theta_{age},如果离散化,年龄特征可能会变成X_{age<18},X_{age<30},X_{30<age<40}等等一系列离散特征,这样每个特征前的参数都不一样,相当于对于年龄这位特征是分段线性的,提升模型的表达能力。

  5、特征离散化后,有利于进行特征交叉。如果不做离散化,可能就只有X_{age}X_{sex}的交叉,离散化之后,就可以是X_{age<18}X_{sex=F}表示女性未成年,X_{18<age<25}X_{sex=M}表示男性青年。特征A离散化为M个值,特征B离散为N个值,那么交叉之后会有M\times N个变量,进一步引入非线性,提升表达能力;

  6、特征离散化后,模型更加稳定。比如特征重要度最高的是年龄特征。离散化后为X_{30<age<40},那么年龄在30-40岁值都是一样的,不会因为年龄大了一岁,就使得最后的结果发生较大变化。

  7、特征离散化后,通过将特征分散,起到弱化特征的作用,避免某一维度特征过大,从而导致过拟合。比如年龄特征X_{age}的特征重要度\theta_{age}很大,那么模型会过分依赖这维特征。一旦X_{age}出现了微小的波动,则都会对模型结果产生巨大的影响。

工程实现

  代码中LR_classify为LR分类器模型,具体代码如下。

代码

#!/usr/bin/env python3
# -*- coding: utf-8 -*-
"""
Created on Thu Aug 23 19:52:02 2018

@author: huangzhaolong
"""

from sklearn.datasets import load_iris
import numpy as np
import random
import math

def load_data():
    
    iris = load_iris()
    X = iris.data
    Y = iris.target
    #特征离散化,多分类转二分类
    X = X[Y<=1].round()
    Y = Y[Y<=1]
    data_num = X.shape[0]
    index_list = [random.random() >= 0.2 for _ in range(data_num)] 
    train_index_list = []
    test_index_list = []
    for i in range(len(index_list)):
        if index_list[i]:
            train_index_list.append(i)
        else:
            test_index_list.append(i)
            
    X_train = X[train_index_list]
    X_test = X[test_index_list]
    Y_train = Y[train_index_list]
    Y_test = Y[test_index_list]
    
    return X_train, X_test, Y_train, Y_test

class LR_classify(object):
    
    def sigmoid(self, num_list):
        if isinstance(num_list, (int, float)):
            return 1/(1+math.exp(-num_list))
        else:
            result_list = []
            for num in num_list:
                if isinstance(num, (int, float)):
                    result_list.append(1/(1+math.exp(-num)))
                else:
                    print ("error type!")
                    return -1
            return result_list
    
    def LR_train(self, X_train, Y_train, train_step = 1000):
        #训练步数
        train_step = 10
        #初始化权重
        weights=[random.random() for _ in range(X_train.shape[1]+1)] 
        #训练集扩展为广义矩阵
        X_train = np.hstack((X_train, np.ones(X_train.shape[0]).reshape(X_train.shape[0],1)))
        #定义梯度下降的step
        learning_rate = 0.001
        #对于每个样本
        sample_num = X_train.shape[0]
        
        for step in range(train_step):
            #预测
            pred = self.sigmoid(np.dot(X_train,weights))
            for i in range(sample_num):
                error = Y_train[i]- pred[i]
                weights = weights + learning_rate * error * X_train[i]
            if step % 1 == 0:
                acc = cal_accuracy([round(z) for z in pred], Y_train)
                print("训练过程第",step,"步的准确率为:",acc)

        self.weights = weights
        
    def LR_test(self, X_test):
        X_test = np.hstack((X_test, np.ones(X_test.shape[0]).reshape(X_test.shape[0],1)))
        weights = self.weights
        pred = self.sigmoid(np.dot(X_test,weights))

        return pred
        
def cal_accuracy(pred, label):
    
    acc = list(pred-label).count(0)/len(pred-label)
    
    return acc
        
if __name__=="__main__":
    acc = 0
    
    for i in range(1):
        X_train, X_test, Y_train, Y_test = load_data()
        
        lr = LR_classify()
        
        lr.LR_train(X_train, Y_train)
        
        pred = lr.LR_test(X_test)
        
        acc += cal_accuracy([round(z) for z in pred],Y_test)
        
    acc = acc/1
    
    print("测试集准确率:",acc)

结果

训练过程第 0 步的准确率为: 0.46153846153846156
训练过程第 1 步的准确率为: 0.46153846153846156
训练过程第 2 步的准确率为: 0.46153846153846156
训练过程第 3 步的准确率为: 0.6153846153846154
训练过程第 4 步的准确率为: 0.8717948717948718
训练过程第 5 步的准确率为: 0.8717948717948718
训练过程第 6 步的准确率为: 0.9871794871794872
训练过程第 7 步的准确率为: 0.9871794871794872
训练过程第 8 步的准确率为: 1.0
训练过程第 9 步的准确率为: 1.0
测试集准确率: 1.0