个人博客
Android中ANR的触发机制-BroadcastReceiver篇
上一篇分析了Service中的ANR触发机制,这一篇来分析BroadcastReceiver的ANR触发机制。
触发机制分析
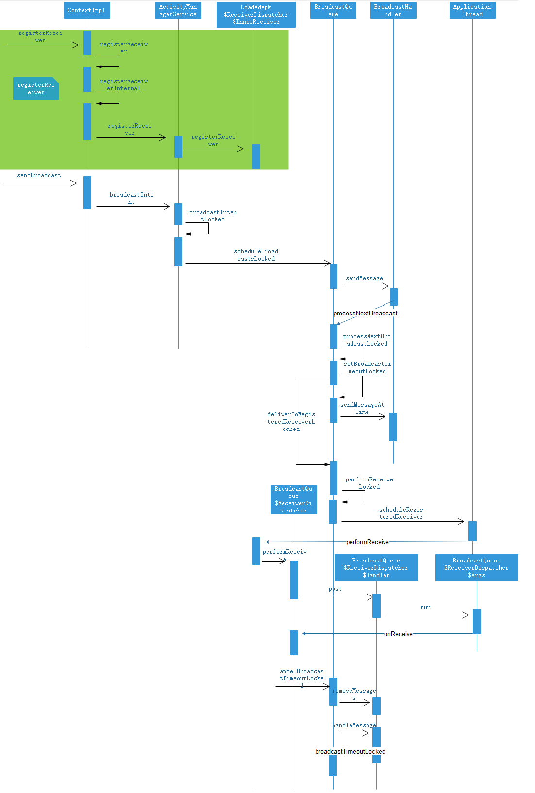
附上时序图

注册过程
要分析BroadcastReceiver的ANR机制,先来看BroadcastReceiver的register过程,静态注册这里不作分析。
不管Activity还是Service中的registerReceiver,最终都是调用ContextWrapper中的registerReceiver方法
@Override
public Intent registerReceiver(
BroadcastReceiver receiver, IntentFilter filter) {
return mBase.registerReceiver(receiver, filter);
}
看下ContextImpl的registerReceiver方法
//ContextImpl
@Override
public Intent registerReceiver(BroadcastReceiver receiver, IntentFilter filter) {
return registerReceiver(receiver, filter, null, null);
}
这个方法调用另一个重载方法
//ContextImpl
@Override
public Intent registerReceiver(BroadcastReceiver receiver, IntentFilter filter,
String broadcastPermission, Handler scheduler) {
return registerReceiverInternal(receiver, getUserId(),
filter, broadcastPermission, scheduler, getOuterContext(), 0);
}
这个方法调用registerReceiverInternal方法
//ContextImpl
private Intent registerReceiverInternal(BroadcastReceiver receiver, int userId,
IntentFilter filter, String broadcastPermission,
Handler scheduler, Context context, int flags) {
IIntentReceiver rd = null;
if (receiver != null) {
if (mPackageInfo != null && context != null) {
if (scheduler == null) {
scheduler = mMainThread.getHandler();
}
rd = mPackageInfo.getReceiverDispatcher(
receiver, context, scheduler,
mMainThread.getInstrumentation(), true);
} else {
if (scheduler == null) {
scheduler = mMainThread.getHandler();
}
rd = new LoadedApk.ReceiverDispatcher(
receiver, context, scheduler, null, true).getIIntentReceiver();
}
}
try {
//调用AMS的registerReceiver方法
final Intent intent = ActivityManager.getService().registerReceiver(
mMainThread.getApplicationThread(), mBasePackageName, rd, filter,
broadcastPermission, userId, flags);
if (intent != null) {
intent.setExtrasClassLoader(getClassLoader());
intent.prepareToEnterProcess();
}
return intent;
} catch (RemoteException e) {
throw e.rethrowFromSystemServer();
}
}
调用AMS的registerReceiver方法,这里传入了LoadedAPK$ReceiverDispatcher类型的对象
//AMS
public Intent registerReceiver(IApplicationThread caller, String callerPackage,
IIntentReceiver receiver, IntentFilter filter, String permission, int userId,
int flags) {
//...
ReceiverList rl = mRegisteredReceivers.get(receiver.asBinder());
if (rl == null) {
rl = new ReceiverList(this, callerApp, callingPid, callingUid,
userId, receiver);
if (rl.app != null) {
final int totalReceiversForApp = rl.app.receivers.size();
if (totalReceiversForApp >= MAX_RECEIVERS_ALLOWED_PER_APP) {
throw new IllegalStateException("Too many receivers, total of "
+ totalReceiversForApp + ", registered for pid: "
+ rl.pid + ", callerPackage: " + callerPackage);
}
rl.app.receivers.add(rl);
} else {
try {
receiver.asBinder().linkToDeath(rl, 0);
} catch (RemoteException e) {
return sticky;
}
rl.linkedToDeath = true;
}
mRegisteredReceivers.put(receiver.asBinder(), rl);
}
//...
}
在这里将信息保存
发送广播过程
在ContextImpl中调用sendBroadcast方法
//ContextImpl
@Override
public void sendBroadcast(Intent intent) {
warnIfCallingFromSystemProcess();
String resolvedType = intent.resolveTypeIfNeeded(getContentResolver());
try {
intent.prepareToLeaveProcess(this);
ActivityManager.getService().broadcastIntent(
mMainThread.getApplicationThread(), intent, resolvedType, null,
Activity.RESULT_OK, null, null, null, AppOpsManager.OP_NONE, null, false, false,
getUserId());
} catch (RemoteException e) {
throw e.rethrowFromSystemServer();
}
}
这个方法中调用AMS的broadcastIntent方法
//AMS
public final int broadcastIntent(IApplicationThread caller,
Intent intent, String resolvedType, IIntentReceiver resultTo,
int resultCode, String resultData, Bundle resultExtras,
String[] requiredPermissions, int appOp, Bundle bOptions,
boolean serialized, boolean sticky, int userId) {
enforceNotIsolatedCaller("broadcastIntent");
synchronized(this) {
intent = verifyBroadcastLocked(intent);
final ProcessRecord callerApp = getRecordForAppLocked(caller);
final int callingPid = Binder.getCallingPid();
final int callingUid = Binder.getCallingUid();
final long origId = Binder.clearCallingIdentity();
int res = broadcastIntentLocked(callerApp,
callerApp != null ? callerApp.info.packageName : null,
intent, resolvedType, resultTo, resultCode, resultData, resultExtras,
requiredPermissions, appOp, bOptions, serialized, sticky,
callingPid, callingUid, userId);
Binder.restoreCallingIdentity(origId);
return res;
}
}
这个方法调用broadcastIntentLocked:
//AMS
@GuardedBy("this")
final int broadcastIntentLocked(ProcessRecord callerApp,
String callerPackage, Intent intent, String resolvedType,
IIntentReceiver resultTo, int resultCode, String resultData,
Bundle resultExtras, String[] requiredPermissions, int appOp, Bundle bOptions,
boolean ordered, boolean sticky, int callingPid, int callingUid, int userId) {
//...
queue.scheduleBroadcastsLocked();
//...
}
调用BroadcastQueue的scheduleBroadcastsLocked方法
//BroadcastQueue
public void scheduleBroadcastsLocked() {
if (DEBUG_BROADCAST) Slog.v(TAG_BROADCAST, "Schedule broadcasts ["
+ mQueueName + "]: current="
+ mBroadcastsScheduled);
if (mBroadcastsScheduled) {
return;
}
mHandler.sendMessage(mHandler.obtainMessage(BROADCAST_INTENT_MSG, this));
mBroadcastsScheduled = true;
}
这个方法里通过BroadcastHandler发送了一个BROADCAST_INTENT_MSG消息
//BroadcastQueue
private final class BroadcastHandler extends Handler {
public BroadcastHandler(Looper looper) {
super(looper, null, true);
}
@Override
public void handleMessage(Message msg) {
switch (msg.what) {
case BROADCAST_INTENT_MSG: {
if (DEBUG_BROADCAST) Slog.v(
TAG_BROADCAST, "Received BROADCAST_INTENT_MSG");
processNextBroadcast(true);
} break;
//...
}
}
}
在handleMessage方法中调用processNextBroadcast方法
//BroadcastQueue
final void processNextBroadcast(boolean fromMsg) {
synchronized (mService) {
processNextBroadcastLocked(fromMsg, false);
}
}
这个方法调用processNextBroadcastLocked方法:
//BroadcastQueue
final void processNextBroadcastLocked(boolean fromMsg, boolean skipOomAdj) {
//...
setBroadcastTimeoutLocked(timeoutTime);
//...
deliverToRegisteredReceiverLocked(r, filter, r.ordered, recIdx);
//...
cancelBroadcastTimeoutLocked();
}
首先调用setBroadcastTimeoutLocked方法来设置超时时间
BroadcastReceiver超时时间,前台广播10秒,后台广播60秒。
// How long we allow a receiver to run before giving up on it.
static final int BROADCAST_FG_TIMEOUT = 10*1000;
static final int BROADCAST_BG_TIMEOUT = 60*1000;
//BroadcastQueue
final void setBroadcastTimeoutLocked(long timeoutTime) {
if (! mPendingBroadcastTimeoutMessage) {
Message msg = mHandler.obtainMessage(BROADCAST_TIMEOUT_MSG, this);
mHandler.sendMessageAtTime(msg, timeoutTime);
mPendingBroadcastTimeoutMessage = true;
}
}
在handleMessage中,如果执行超时,则会回调
@Override
public void handleMessage(Message msg) {
switch (msg.what) {
//...
case BROADCAST_TIMEOUT_MSG: {
synchronized (mService) {
broadcastTimeoutLocked(true);
}
} break;
}
}
设置超时的部分,先看到这里。接下来看deliverToRegisteredReceiverLocked
//BroadcastQueue
private void deliverToRegisteredReceiverLocked(BroadcastRecord r,
BroadcastFilter filter, boolean ordered, int index) {
//...
performReceiveLocked(filter.receiverList.app, filter.receiverList.receiver,
new Intent(r.intent), r.resultCode, r.resultData,
r.resultExtras, r.ordered, r.initialSticky, r.userId);
//...
}
这个方法会调用performReceiveLocked方法
//BroadcastQueue
void performReceiveLocked(ProcessRecord app, IIntentReceiver receiver,
Intent intent, int resultCode, String data, Bundle extras,
boolean ordered, boolean sticky, int sendingUser) throws RemoteException {
// Send the intent to the receiver asynchronously using one-way binder calls.
if (app != null) {
if (app.thread != null) {
// If we have an app thread, do the call through that so it is
// correctly ordered with other one-way calls.
try {
app.thread.scheduleRegisteredReceiver(receiver, intent, resultCode,
data, extras, ordered, sticky, sendingUser, app.repProcState);
// TODO: Uncomment this when (b/28322359) is fixed and we aren't getting
// DeadObjectException when the process isn't actually dead.
//} catch (DeadObjectException ex) {
// Failed to call into the process. It's dying so just let it die and move on.
// throw ex;
} catch (RemoteException ex) {
// Failed to call into the process. It's either dying or wedged. Kill it gently.
synchronized (mService) {
Slog.w(TAG, "Can't deliver broadcast to " + app.processName
+ " (pid " + app.pid + "). Crashing it.");
app.scheduleCrash("can't deliver broadcast");
}
throw ex;
}
} else {
// Application has died. Receiver doesn't exist.
throw new RemoteException("app.thread must not be null");
}
} else {
receiver.performReceive(intent, resultCode, data, extras, ordered,
sticky, sendingUser);
}
}
调用Activity中的ApplicationThread的scheduleRegisteredReceiver方法
//ActivityThread$ApplicationThread
public void scheduleRegisteredReceiver(IIntentReceiver receiver, Intent intent,
int resultCode, String dataStr, Bundle extras, boolean ordered,
boolean sticky, int sendingUser, int processState) throws RemoteException {
updateProcessState(processState, false);
receiver.performReceive(intent, resultCode, dataStr, extras, ordered,
sticky, sendingUser);
}
调用BroadcastQueue的ReceiverDispatcher的InnerReceiver的performReceive方法
//BroadcastQueue$ReceiverDispatcher$InnerReceiver
@Override
public void performReceive(Intent intent, int resultCode, String data,
Bundle extras, boolean ordered, boolean sticky, int sendingUser) {
final LoadedApk.ReceiverDispatcher rd;
if (intent == null) {
Log.wtf(TAG, "Null intent received");
rd = null;
} else {
rd = mDispatcher.get();
}
if (ActivityThread.DEBUG_BROADCAST) {
int seq = intent.getIntExtra("seq", -1);
Slog.i(ActivityThread.TAG, "Receiving broadcast " + intent.getAction()
+ " seq=" + seq + " to " + (rd != null ? rd.mReceiver : null));
}
if (rd != null) {
rd.performReceive(intent, resultCode, data, extras,
ordered, sticky, sendingUser);
} else {
// The activity manager dispatched a broadcast to a registered
// receiver in this process, but before it could be delivered the
// receiver was unregistered. Acknowledge the broadcast on its
// behalf so that the system's broadcast sequence can continue.
if (ActivityThread.DEBUG_BROADCAST) Slog.i(ActivityThread.TAG,
"Finishing broadcast to unregistered receiver");
IActivityManager mgr = ActivityManager.getService();
try {
if (extras != null) {
extras.setAllowFds(false);
}
mgr.finishReceiver(this, resultCode, data, extras, false, intent.getFlags());
} catch (RemoteException e) {
throw e.rethrowFromSystemServer();
}
}
}
调用BroadcastQueue的ReceiverDispatcher的performReceive方法
//BroadcastQueue$ReceiverDispatcher
public void performReceive(Intent intent, int resultCode, String data,
Bundle extras, boolean ordered, boolean sticky, int sendingUser) {
final Args args = new Args(intent, resultCode, data, extras, ordered,
sticky, sendingUser);
if (intent == null) {
Log.wtf(TAG, "Null intent received");
} else {
if (ActivityThread.DEBUG_BROADCAST) {
int seq = intent.getIntExtra("seq", -1);
Slog.i(ActivityThread.TAG, "Enqueueing broadcast " + intent.getAction()
+ " seq=" + seq + " to " + mReceiver);
}
}
if (intent == null || !mActivityThread.post(args.getRunnable())) {
if (mRegistered && ordered) {
IActivityManager mgr = ActivityManager.getService();
if (ActivityThread.DEBUG_BROADCAST) Slog.i(ActivityThread.TAG,
"Finishing sync broadcast to " + mReceiver);
args.sendFinished(mgr);
}
}
}
这里调用了ReceiverDispatcher的Handler类型的mActivityThread的post方法,将一个runnable发送出去。
public final Runnable getRunnable() {
return () -> {
//...
try {
ClassLoader cl = mReceiver.getClass().getClassLoader();
intent.setExtrasClassLoader(cl);
intent.prepareToEnterProcess();
setExtrasClassLoader(cl);
receiver.setPendingResult(this);
//回调onReceive
receiver.onReceive(mContext, intent);
} catch (Exception e) {
if (mRegistered && ordered) {
if (ActivityThread.DEBUG_BROADCAST) Slog.i(ActivityThread.TAG,
"Finishing failed broadcast to " + mReceiver);
sendFinished(mgr);
}
if (mInstrumentation == null ||
!mInstrumentation.onException(mReceiver, e)) {
Trace.traceEnd(Trace.TRACE_TAG_ACTIVITY_MANAGER);
throw new RuntimeException(
"Error receiving broadcast " + intent
+ " in " + mReceiver, e);
}
}
if (receiver.getPendingResult() != null) {
finish();
}
Trace.traceEnd(Trace.TRACE_TAG_ACTIVITY_MANAGER);
};
}
在这里回调onReceive
接下来看cancelBroadcastTimeoutLocked
//BroadcastQueue
final void cancelBroadcastTimeoutLocked() {
if (mPendingBroadcastTimeoutMessage) {
mHandler.removeMessages(BROADCAST_TIMEOUT_MSG, this);
mPendingBroadcastTimeoutMessage = false;
}
}
移除了超时检测的消息,ANR不会触发。
如果没有在规定时间完成,则会处理BROADCAST_TIMEOUT_MSG消息
//BroadcastQueue$Handler
@Override
public void handleMessage(Message msg) {
switch (msg.what) {
//...
case BROADCAST_TIMEOUT_MSG: {
synchronized (mService) {
broadcastTimeoutLocked(true);
}
} break;
}
}
调用broadcastTimeoutLocked,触发ANR
final void broadcastTimeoutLocked(boolean fromMsg) {
//...
if (!debugging && anrMessage != null) {
// Post the ANR to the handler since we do not want to process ANRs while
// potentially holding our lock.
mHandler.post(new AppNotResponding(app, anrMessage));
}
}