深入理解JavaScript事件循环机制

369 阅读5分钟

转载:  www.cnblogs.com/yugege/p/95…

前言

众所周知,JavaScript 是一门单线程语言,虽然在 html5 中提出了 Web-Worker ,但这并未改变 JavaScript 是单线程这一核心。可看HTML规范中的这段话:

To coordinate events, user interaction, scripts, rendering, networking, and so forth, user agents must use event loops as described in this section. There are two kinds of event loops: those for browsing contexts, and those for workers.

为了协调事件、用户交互、脚本、UI 渲染和网络处理等行为,用户引擎必须使用 event loops。Event Loop 包含两类:一类是基于 Browsing Context ,一种是基于 Worker ,二者是独立运行的。 下面本文用一个例子,着重讲解下基于 Browsing Context 的事件循环机制。

来看下面这段 JavaScript 代码:

console.log('script start');

setTimeout(function() {
  console.log('setTimeout');
}, 0);

Promise.resolve().then(function() {
  console.log('promise1');
}).then(function() {
  console.log('promise2');
});

console.log('script end');

先猜测一下这段代码的输出顺序是什么,再去浏览器控制台输入一下,看看实际输出的顺序和你猜测出的顺序是否一致,如果一致,那就说明,你对 JavaScript 的事件循环机制还是有一定了解的,继续往下看可以巩固下你的知识;而如果实际输出的顺序和你的猜测不一致,那么本文下面的部分会为你答疑解惑。

任务队列

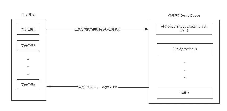
所有的任务可以分为同步任务和异步任务,同步任务,顾名思义,就是立即执行的任务,同步任务一般会直接进入到主线程中执行;而异步任务,就是异步执行的任务,比如ajax网络请求,setTimeout 定时函数等都属于异步任务,异步任务会通过任务队列( Event Queue )的机制来进行协调。具体的可以用下面的图来大致说明一下:

同步和异步任务分别进入不同的执行环境,同步的进入主线程,即主执行栈,异步的进入 Event Queue 。主线程内的任务执行完毕为空,会去 Event Queue 读取对应的任务,推入主线程执行。 上述过程的不断重复就是我们说的 Event Loop (事件循环)。

在事件循环中,每进行一次循环操作称为tick,通过阅读规范可知,每一次 tick 的任务处理模型是比较复杂的,其关键的步骤可以总结如下:

  1. 在此次 tick 中选择最先进入队列的任务( oldest task ),如果有则执行(一次)
  2. 检查是否存在 Microtasks ,如果存在则不停地执行,直至清空Microtask Queue
  3. 更新 render
  4. 主线程重复执行上述步骤

可以用一张图来说明下流程:

这里相信有人会想问,什么是 microtasks ?规范中规定,task分为两大类, 分别是 Macro Task (宏任务)和 Micro Task(微任务), 并且每个宏任务结束后, 都要清空所有的微任务,这里的 Macro Task也是我们常说的 task ,有些文章并没有对其做区分,后面文章中所提及的task皆看做宏任务( macro task)。

(macro)task 主要包含:script( 整体代码)、setTimeout、setInterval、I/O、UI 交互事件、setImmediate(Node.js 环境)

microtask主要包含:Promise、MutaionObserver、process.nextTick(Node.js 环境)

setTimeout/Promise 等API便是任务源,而进入任务队列的是由他们指定的具体执行任务。来自不同任务源的任务会进入到不同的任务队列。其中 setTimeout 与 setInterval 是同源的。

分析示例代码

千言万语,不如就着例子讲来的清楚。下面我们可以按照规范,一步步执行解析下上面的例子,先贴一下例子代码(免得你往上翻)。

console.log('script start');

setTimeout(function() {
  console.log('setTimeout');
}, 0);

Promise.resolve().then(function() {
  console.log('promise1');
}).then(function() {
  console.log('promise2');
});

console.log('script end');
  1. 整体 script 作为第一个宏任务进入主线程,遇到 console.log,输出 script start
  2. 遇到 setTimeout,其回调函数被分发到宏任务 Event Queue 中
  3. 遇到 Promise,其 then函数被分到到微任务 Event Queue 中,记为 then1,之后又遇到了 then 函数,将其分到微任务 Event Queue 中,记为 then2
  4. 遇到 console.log,输出 script end

至此,Event Queue 中存在三个任务,如下表:

宏任务微任务
setTimeoutthen1
-then2
  1. 执行微任务,首先执行then1,输出 promise1, 然后执行 then2,输出 promise2,这样就清空了所有微任务
  2. 执行 setTimeout 任务,输出 setTimeout 至此,输出的顺序是:script start, script end, promise1, promise2, setTimeout

so,你猜对了吗?

看看你掌握了没

再来一个题目,来做个练习:

console.log('script start');

setTimeout(function() {
  console.log('timeout1');
}, 10);

new Promise(resolve => {
    console.log('promise1');
    resolve();
    setTimeout(() => console.log('timeout2'), 10);
}).then(function() {
    console.log('then1')
})

console.log('script end');

这个题目就稍微有点复杂了,我们再分析下:

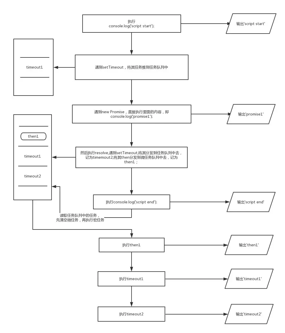
首先,事件循环从宏任务 (macrotask) 队列开始,最初始,宏任务队列中,只有一个 scrip t(整体代码)任务;当遇到任务源 (task source) 时,则会先分发任务到对应的任务队列中去。所以,就和上面例子类似,首先遇到了console.log,输出 script start; 接着往下走,遇到 setTimeout 任务源,将其分发到任务队列中去,记为 timeout1; 接着遇到 promise,new promise 中的代码立即执行,输出 promise1, 然后执行 resolve ,遇到 setTimeout ,将其分发到任务队列中去,记为 timemout2, 将其 then 分发到微任务队列中去,记为 then1; 接着遇到 console.log 代码,直接输出 script end 接着检查微任务队列,发现有个 then1 微任务,执行,输出then1 再检查微任务队列,发现已经清空,则开始检查宏任务队列,执行 timeout1,输出 timeout1; 接着执行 timeout2,输出 timeout2 至此,所有的都队列都已清空,执行完毕。其输出的顺序依次是:script start, promise1, script end, then1, timeout1, timeout2

用流程图看更清晰:

总结

有个小 tip:从规范来看,microtask 优先于 task 执行,所以如果有需要优先执行的逻辑,放入microtask 队列会比 task 更早的被执行。

最后的最后,记住,JavaScript 是一门单线程语言,异步操作都是放到事件循环队列里面,等待主执行栈来执行的,并没有专门的异步执行线程。