王炸帮网友内推美团简历10秒被Pass,为何?该如何写简历

897 阅读3分钟

最近每天一打开电脑就被这样一条信息轰炸:

您在招聘系统中尚有xxx个简历等待处理...(要求写推荐关系,为什么要推荐此人)

这里我要吐槽一下:公司系统为何每天轰炸我,不处理的简历就是不推了,每天提醒我一次,有点焦虑。

为啥这些简历推不出去?

HR想要看到哪些信息?看公司内推系统页面便知。

各位做开发的小哥哥小姐姐,input标签红色星号必填功能代码都会写吧。没有这些必填信息提交不了哦

填完这些基本信息推出去就ok了吗?

流程卡在「HR查看」后石沉大海

我点开小哥的简历一看

简历4✅学校不错!

✅学历没有问题!

✅CS专业加分!

❌ 问题出在我没找到项目经验,也没有其他简历附件📎(吐槽下,是不是系统没有提示上传简历附件,或者提醒不明显)反正也没人找我质问,后台看不到一份完整的简历。

没写项目经验,这样一来白瞎老哥的CS专业和3年开发经验,本来可以把自己卖个好价钱。

我问过HR了,类似这样的简历被PASS只需要2秒2秒,看一份简历好不好,HR说也就10秒,最多30s,如果还没看到关键字就下一个了。

技术岗,该如何正确写简历?

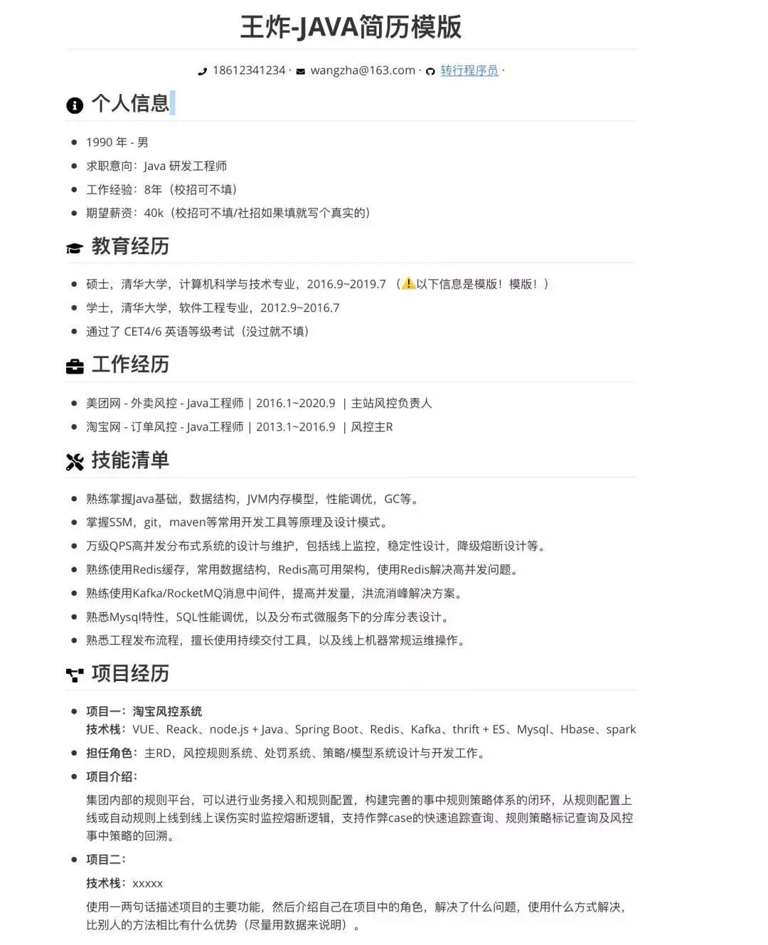
基本信息必填,写在显眼的位置。

  1. 我的简历库中有不写电话只写邮箱的
  2. 有不写学校的
  3. 还有社招不写工作经历的
  4. 最重要的是项目经验和技术栈,简历不写项目经验的你是等HR主动联系你你电话里说吗?

一个正确的简约而不简单的简历模版

⚠️注意事项:

  1. 简简单单,内容控制在2页内,**不要超过两页!不要超过两页!不要超过两页!**Hr不会翻完你五六页的小论文。
  2. 技能清单写的尽量全面且写你会的,有网友写上很多技术,但是面试官一问回答我不会,这不给自己挖坑呢嘛。
  3. 项目经历!项目经历!项目经历!
  4. 项目经历突出技术栈。
  5. 最后,自我评价,你的爱好,亮点,擅长的技术领域,截图里我没有截图。

HR眼里合适的候选人是怎样的?

合适的候选人:

  1. 系统业务场景,过去使用技术框架匹配度高,很多时候不是你不行,只是不太匹配。
  2. 能否胜任岗位工作-技术基础扎实
  3. 你的直属领导是否愿意和你一起工作,多方面,性格,沟通,积极主动 - 面试中了解。
  4. 你能否在这个企业长久的工作 - 离职原因

网络一线牵,珍惜这段缘,找网友内推要认真写简历哦。

Tip:公众号回复【模板】获取简历模板

下期预告:

技术面试分几轮,每一轮面试官重点问什么方向。

内推: 公众号回复“微信”,可以帮你内推美团哦。

很多人的学校还是非常不错的,其实BAT里会有一部分学校好的,但是大部分干活的,也就是写代码的工具人(像王炸一样)都不是985,211,没拿到Offer不是你学校问题,本科就足够了,专业不是计算机也不是问题,我身边一半以上的同事都不是CS专业,没收到面试邀约多看看是不是自己简历写的不太对,面试过程中不顺利也正常,要多看看面试题,多看看面试题,这才是最重要的

最后,拒绝白嫖,给个【在看】+【转发】吧