Apache Flink 基础架构与概念

576 阅读21分钟

cxhfuujust
www.cnblogs.com/cxhfuujust/…

Apache Flink是一个面向分布式数据流处理和批量数据处理的开源计算平台,它能够基于同一个Flink运行时(Flink Runtime),提供支持流处理和批处理两种类型应用的功能。现有的开源计算方案,会把流处理和批处理作为两种不同的应用类型,因为他们它们所提供的SLA是完全不相同的:流处理一般需要支持低延迟、Exactly-once保证,而批处理需要支持高吞吐、高效处理,所以在实现的时候通常是分别给出两套实现方法,或者通过一个独立的开源框架来实现其中每一种处理方案。例如,实现批处理的开源方案有MapReduce、Tez、Crunch、Spark,实现流处理的开源方案有Samza、Storm。

Flink在实现流处理和批处理时,与传统的一些方案完全不同,它从另一个视角看待流处理和批处理,将二者统一起来:Flink是完全支持流处理,也就是说作为流处理看待时输入数据流是无界的;批处理被作为一种特殊的流处理,只是它的输入数据流被定义为有界的。基于同一个Flink运行时(Flink Runtime),分别提供了流处理和批处理API,而这两种API也是实现上层面向流处理、批处理类型应用框架的基础。

基本特性

关于Flink所支持的特性,我这里只是通过分类的方式简单做一下梳理,涉及到具体的一些概念及其原理会在后面的部分做详细说明。

流处理特性

  • 支持高吞吐、低延迟、高性能的流处理
  • 支持带有事件时间的窗口(Window)操作
  • 支持有状态计算的Exactly-once语义
  • 支持高度灵活的窗口(Window)操作,支持基于time、count、session,以及data-driven的窗口操作
  • 支持具有Backpressure功能的持续流模型
  • 支持基于轻量级分布式快照(Snapshot)实现的容错
  • 一个运行时同时支持Batch on Streaming处理和Streaming处理
  • Flink在JVM内部实现了自己的内存管理
  • 支持迭代计算
  • 支持程序自动优化:避免特定情况下Shuffle、排序等昂贵操作,中间结果有必要进行缓存

API支持

  • 对Streaming数据类应用,提供DataStream API
  • 对批处理类应用,提供DataSet API(支持Java/Scala)

Libraries支持

  • 支持机器学习(FlinkML)
  • 支持图分析(Gelly)
  • 支持关系数据处理(Table)
  • 支持复杂事件处理(CEP)

整合支持

  • 支持Flink on YARN
  • 支持HDFS
  • 支持来自Kafka的输入数据
  • 支持Apache HBase
  • 支持Hadoop程序
  • 支持Tachyon
  • 支持ElasticSearch
  • 支持RabbitMQ
  • 支持Apache Storm
  • 支持S3
  • 支持XtreemFS

基本概念

Stream & Transformation & Operator

用户实现的Flink程序是由Stream和Transformation这两个基本构建块组成,其中Stream是一个中间结果数据,而Transformation是一个操作,它对一个或多个输入Stream进行计算处理,输出一个或多个结果Stream。当一个Flink程序被执行的时候,它会被映射为Streaming Dataflow。一个Streaming Dataflow是由一组Stream和Transformation Operator组成,它类似于一个DAG图,在启动的时候从一个或多个Source Operator开始,结束于一个或多个Sink Operator。

下面是一个由Flink程序映射为Streaming Dataflow的示意图,如下所示:

上图中,FlinkKafkaConsumer是一个Source Operator,map、keyBy、timeWindow、apply是Transformation Operator,RollingSink是一个Sink Operator。

Parallel Dataflow

在Flink中,程序天生是并行和分布式的:一个Stream可以被分成多个Stream分区(Stream Partitions),一个Operator可以被分成多个Operator Subtask,每一个Operator Subtask是在不同的线程中独立执行的。一个Operator的并行度,等于Operator Subtask的个数,一个Stream的并行度总是等于生成它的Operator的并行度。

有关Parallel Dataflow的实例,如下图所示:

上图Streaming Dataflow的并行视图中,展现了在两个Operator之间的Stream的两种模式:

  • One-to-one模式

比如从Source[1]到map()[1],它保持了Source的分区特性(Partitioning)和分区内元素处理的有序性,也就是说map()[1]的Subtask看到数据流中记录的顺序,与Source[1]中看到的记录顺序是一致的。

  • Redistribution模式

这种模式改变了输入数据流的分区,比如从map()[1]、map()[2]到keyBy()/window()/apply()[1]、keyBy()/window()/apply()[2],上游的Subtask向下游的多个不同的Subtask发送数据,改变了数据流的分区,这与实际应用所选择的Operator有关系。

另外,Source Operator对应2个Subtask,所以并行度为2,而Sink Operator的Subtask只有1个,故而并行度为1。

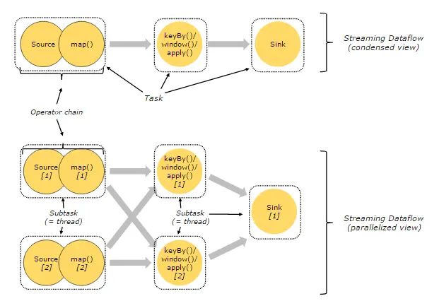
Task & Operator Chain

在Flink分布式执行环境中,会将多个Operator Subtask串起来组成一个Operator Chain,实际上就是一个执行链,每个执行链会在TaskManager上一个独立的线程中执行,如下图所示:

上图中上半部分表示的是一个Operator Chain,多个Operator通过Stream连接,而每个Operator在运行时对应一个Task;图中下半部分是上半部分的一个并行版本,也就是对每一个Task都并行化为多个Subtask。

Time & Window

Flink支持基于时间窗口操作,也支持基于数据的窗口操作,如下图所示:

上图中,基于时间的窗口操作,在每个相同的时间间隔对Stream中的记录进行处理,通常各个时间间隔内的窗口操作处理的记录数不固定;而基于数据驱动的窗口操作,可以在Stream中选择固定数量的记录作为一个窗口,对该窗口中的记录进行处理。

有关窗口操作的不同类型,可以分为如下几种:倾斜窗口(Tumbling Windows,记录没有重叠)、滑动窗口(Slide Windows,记录有重叠)、会话窗口(Session Windows),具体可以查阅相关资料。

在处理Stream中的记录时,记录中通常会包含各种典型的时间字段,Flink支持多种时间的处理,如下图所示:

上图描述了在基于Flink的流处理系统中,各种不同的时间所处的位置和含义,其中,Event Time表示事件创建时间,Ingestion Time表示事件进入到Flink Dataflow的时间 ,Processing Time表示某个Operator对事件进行处理事的本地系统时间(是在TaskManager节点上)。这里,谈一下基于Event Time进行处理的问题,通常根据Event Time会给整个Streaming应用带来一定的延迟性,因为在一个基于事件的处理系统中,进入系统的事件可能会基于Event Time而发生乱序现象,比如事件来源于外部的多个系统,为了增强事件处理吞吐量会将输入的多个Stream进行自然分区,每个Stream分区内部有序,但是要保证全局有序必须同时兼顾多个Stream分区的处理,设置一定的时间窗口进行暂存数据,当多个Stream分区基于Event Time排列对齐后才能进行延迟处理。所以,设置的暂存数据记录的时间窗口越长,处理性能越差,甚至严重影响Stream处理的实时性。

有关基于时间的Streaming处理,可以参考官方文档,在Flink中借鉴了Google使用的WaterMark实现方式,可以查阅相关资料。

基本架构

Flink系统的架构与Spark类似,是一个基于Master-Slave风格的架构,如下图所示:

Flink集群启动时,会启动一个JobManager进程、至少一个TaskManager进程。在Local模式下,会在同一个JVM内部启动一个JobManager进程和TaskManager进程。当Flink程序提交后,会创建一个Client来进行预处理,并转换为一个并行数据流,这是对应着一个Flink Job,从而可以被JobManager和TaskManager执行。在实现上,Flink基于Actor实现了JobManager和TaskManager,所以JobManager与TaskManager之间的信息交换,都是通过事件的方式来进行处理。

如上图所示,Flink系统主要包含如下3个主要的进程:

JobManager

JobManager是Flink系统的协调者,它负责接收Flink Job,调度组成Job的多个Task的执行。同时,JobManager还负责收集Job的状态信息,并管理Flink集群中从节点TaskManager。JobManager所负责的各项管理功能,它接收到并处理的事件主要包括:

RegisterTaskManager

在Flink集群启动的时候,TaskManager会向JobManager注册,如果注册成功,则JobManager会向TaskManager回复消息AcknowledgeRegistration。

SubmitJob

Flink程序内部通过Client向JobManager提交Flink Job,其中在消息SubmitJob中以JobGraph形式描述了Job的基本信息。

CancelJob

请求取消一个Flink Job的执行,CancelJob消息中包含了Job的ID,如果成功则返回消息CancellationSuccess,失败则返回消息CancellationFailure。

UpdateTaskExecutionState

TaskManager会向JobManager请求更新ExecutionGraph中的ExecutionVertex的状态信息,更新成功则返回true。

RequestNextInputSplit

运行在TaskManager上面的Task,请求获取下一个要处理的输入Split,成功则返回NextInputSplit。

JobStatusChanged

ExecutionGraph向JobManager发送该消息,用来表示Flink Job的状态发生的变化,例如:RUNNING、CANCELING、FINISHED等。

TaskManager

TaskManager也是一个Actor,它是实际负责执行计算的Worker,在其上执行Flink Job的一组Task。每个TaskManager负责管理其所在节点上的资源信息,如内存、磁盘、网络,在启动的时候将资源的状态向JobManager汇报。TaskManager端可以分成两个阶段:

注册阶段

TaskManager会向JobManager注册,发送RegisterTaskManager消息,等待JobManager返回AcknowledgeRegistration,然后TaskManager就可以进行初始化过程。

可操作阶段

该阶段TaskManager可以接收并处理与Task有关的消息,如SubmitTask、CancelTask、FailTask。如果TaskManager无法连接到JobManager,这是TaskManager就失去了与JobManager的联系,会自动进入“注册阶段”,只有完成注册才能继续处理Task相关的消息。

Client

当用户提交一个Flink程序时,会首先创建一个Client,该Client首先会对用户提交的Flink程序进行预处理,并提交到Flink集群中处理,所以Client需要从用户提交的Flink程序配置中获取JobManager的地址,并建立到JobManager的连接,将Flink Job提交给JobManager。Client会将用户提交的Flink程序组装一个JobGraph, 并且是以JobGraph的形式提交的。一个JobGraph是一个Flink Dataflow,它由多个JobVertex组成的DAG。其中,一个JobGraph包含了一个Flink程序的如下信息:JobID、Job名称、配置信息、一组JobVertex等。

组件栈

Flink是一个分层架构的系统,每一层所包含的组件都提供了特定的抽象,用来服务于上层组件。Flink分层的组件栈如下图所示:

下面,我们自下而上,分别针对每一层进行解释说明:

Deployment层

该层主要涉及了Flink的部署模式,Flink支持多种部署模式:本地、集群(Standalone/YARN)、云(GCE/EC2)。Standalone部署模式与Spark类似,这里,我们看一下Flink on YARN的部署模式,如下图所示:

了解YARN的话,对上图的原理非常熟悉,实际Flink也实现了满足在YARN集群上运行的各个组件:Flink YARN Client负责与YARN RM通信协商资源请求,Flink JobManager和Flink TaskManager分别申请到Container去运行各自的进程。通过上图可以看到,YARN AM与Flink JobManager在同一个Container中,这样AM可以知道Flink JobManager的地址,从而AM可以申请Container去启动Flink TaskManager。待Flink成功运行在YARN集群上,Flink YARN Client就可以提交Flink Job到Flink JobManager,并进行后续的映射、调度和计算处理。

Runtime层

Runtime层提供了支持Flink计算的全部核心实现,比如:支持分布式Stream处理、JobGraph到ExecutionGraph的映射、调度等等,为上层API层提供基础服务。

API层

API层主要实现了面向无界Stream的流处理和面向Batch的批处理API,其中面向流处理对应DataStream API,面向批处理对应DataSet API。

Libraries层

该层也可以称为Flink应用框架层,根据API层的划分,在API层之上构建的满足特定应用的实现计算框架,也分别对应于面向流处理和面向批处理两类。面向流处理支持:CEP(复杂事件处理)、基于SQL-like的操作(基于Table的关系操作);面向批处理支持:FlinkML(机器学习库)、Gelly(图处理)。

内部原理

容错机制

Flink基于Checkpoint机制实现容错,它的原理是不断地生成分布式Streaming数据流Snapshot。在流处理失败时,通过这些Snapshot可以恢复数据流处理。理解Flink的容错机制,首先需要了解一下Barrier这个概念: Stream Barrier是Flink分布式Snapshotting中的核心元素,它会作为数据流的记录被同等看待,被插入到数据流中,将数据流中记录的进行分组,并沿着数据流的方向向前推进。每个Barrier会携带一个Snapshot ID,属于该Snapshot的记录会被推向该Barrier的前方。因为Barrier非常轻量,所以并不会中断数据流。带有Barrier的数据流,如下图所示:

基于上图,我们通过如下要点来说明:

  • 出现一个Barrier,在该Barrier之前出现的记录都属于该Barrier对应的Snapshot,在该Barrier之后出现的记录属于下一个Snapshot
  • 来自不同Snapshot多个Barrier可能同时出现在数据流中,也就是说同一个时刻可能并发生成多个Snapshot
  • 当一个中间(Intermediate)Operator接收到一个Barrier后,它会发送Barrier到属于该Barrier的Snapshot的数据流中,等到Sink Operator接收到该Barrier后会向Checkpoint Coordinator确认该Snapshot,直到所有的Sink Operator都确认了该Snapshot,才被认为完成了该Snapshot

这里还需要强调的是,Snapshot并不仅仅是对数据流做了一个状态的Checkpoint,它也包含了一个Operator内部所持有的状态,这样才能够在保证在流处理系统失败时能够正确地恢复数据流处理。也就是说,如果一个Operator包含任何形式的状态,这种状态必须是Snapshot的一部分。

Operator的状态包含两种:一种是系统状态,一个Operator进行计算处理的时候需要对数据进行缓冲,所以数据缓冲区的状态是与Operator相关联的,以窗口操作的缓冲区为例,Flink系统会收集或聚合记录数据并放到缓冲区中,直到该缓冲区中的数据被处理完成;另一种是用户自定义状态(状态可以通过转换函数进行创建和修改),它可以是函数中的Java对象这样的简单变量,也可以是与函数相关的Key/Value状态。

对于具有轻微状态的Streaming应用,会生成非常轻量的Snapshot而且非常频繁,但并不会影响数据流处理性能。Streaming应用的状态会被存储到一个可配置的存储系统中,例如HDFS。在一个Checkpoint执行过程中,存储的状态信息及其交互过程,如下图所示:

在Checkpoint过程中,还有一个比较重要的操作——Stream Aligning。当Operator接收到多个输入的数据流时,需要在Snapshot Barrier中对数据流进行排列对齐,如下图所示:

具体排列过程如下:

  • Operator从一个incoming Stream接收到Snapshot Barrier n,然后暂停处理,直到其它的incoming Stream的Barrier n(否则属于2个Snapshot的记录就混在一起了)到达该Operator
  • 接收到Barrier n的Stream被临时搁置,来自这些Stream的记录不会被处理,而是被放在一个Buffer中
  • 一旦最后一个Stream接收到Barrier n,Operator会emit所有暂存在Buffer中的记录,然后向Checkpoint Coordinator发送Snapshot n
  • 继续处理来自多个Stream的记录

基于Stream Aligning操作能够实现Exactly Once语义,但是也会给流处理应用带来延迟,因为为了排列对齐Barrier,会暂时缓存一部分Stream的记录到Buffer中,尤其是在数据流并行度很高的场景下可能更加明显,通常以最迟对齐Barrier的一个Stream为处理Buffer中缓存记录的时刻点。在Flink中,提供了一个开关,选择是否使用Stream Aligning,如果关掉则Exactly Once会变成At least once。

调度机制

在JobManager端,会接收到Client提交的JobGraph形式的Flink Job,JobManager会将一个JobGraph转换映射为一个ExecutionGraph,如下图所示:

通过上图可以看出:

JobGraph是一个Job的用户逻辑视图表示,将一个用户要对数据流进行的处理表示为单个DAG图(对应于JobGraph),DAG图由顶点(JobVertex)和中间结果集(IntermediateDataSet)组成,其中JobVertex表示了对数据流进行的转换操作,比如map、flatMap、filter、keyBy等操作,而IntermediateDataSet是由上游的JobVertex所生成,同时作为下游的JobVertex的输入。

而ExecutionGraph是JobGraph的并行表示,也就是实际JobManager调度一个Job在TaskManager上运行的逻辑视图,它也是一个DAG图,是由ExecutionJobVertex、IntermediateResult(或IntermediateResultPartition)组成,ExecutionJobVertex实际对应于JobGraph图中的JobVertex,只不过在ExecutionJobVertex内部是一种并行表示,由多个并行的ExecutionVertex所组成。另外,这里还有一个重要的概念,就是Execution,它是一个ExecutionVertex的一次运行Attempt,也就是说,一个ExecutionVertex可能对应多个运行状态的Execution,比如,一个ExecutionVertex运行产生了一个失败的Execution,然后还会创建一个新的Execution来运行,这时就对应这个2次运行Attempt。每个Execution通过ExecutionAttemptID来唯一标识,在TaskManager和JobManager之间进行Task状态的交换都是通过ExecutionAttemptID来实现的。

下面看一下,在物理上进行调度,基于资源的分配与使用的一个例子,来自官网,如下图所示:

说明如下:

  • 左上子图:有2个TaskManager,每个TaskManager有3个Task Slot
  • 左下子图:一个Flink Job,逻辑上包含了1个data source、1个MapFunction、1个ReduceFunction,对应一个JobGraph
  • 左下子图:用户提交的Flink Job对各个Operator进行的配置——data source的并行度设置为4,MapFunction的并行度也为4,ReduceFunction的并行度为3,在JobManager端对应于ExecutionGraph
  • 右上子图:TaskManager 1上,有2个并行的ExecutionVertex组成的DAG图,它们各占用一个Task Slot
  • 右下子图:TaskManager 2上,也有2个并行的ExecutionVertex组成的DAG图,它们也各占用一个Task Slot
  • 在2个TaskManager上运行的4个Execution是并行执行的

迭代机制

机器学习和图计算应用,都会使用到迭代计算,Flink通过在迭代Operator中定义Step函数来实现迭代算法,这种迭代算法包括Iterate和Delta Iterate两种类型,在实现上它们反复地在当前迭代状态上调用Step函数,直到满足给定的条件才会停止迭代。下面,对Iterate和Delta Iterate两种类型的迭代算法原理进行说明:

Iterate

Iterate Operator是一种简单的迭代形式:每一轮迭代,Step函数的输入或者是输入的整个数据集,或者是上一轮迭代的结果,通过该轮迭代计算出下一轮计算所需要的输入(也称为Next Partial Solution),满足迭代的终止条件后,会输出最终迭代结果,具体执行流程如下图所示:

www.aboutyun.com/data/attach…

Step函数在每一轮迭代中都会被执行,它可以是由map、reduce、join等Operator组成的数据流。下面通过官网给出的一个例子来说明Iterate Operator,非常简单直观,如下图所示:

上面迭代过程中,输入数据为1到5的数字,Step函数就是一个简单的map函数,会对每个输入的数字进行加1处理,而Next Partial Solution对应于经过map函数处理后的结果,比如第一轮迭代,对输入的数字1加1后结果为2,对输入的数字2加1后结果为3,直到对输入数字5加1后结果为变为6,这些新生成结果数字2~6会作为第二轮迭代的输入。迭代终止条件为进行10轮迭代,则最终的结果为11~15。

Delta Iterate

Delta Iterate Operator实现了增量迭代,它的实现原理如下图所示:

基于Delta Iterate Operator实现增量迭代,它有2个输入,其中一个是初始Workset,表示输入待处理的增量Stream数据,另一个是初始Solution Set,它是经过Stream方向上Operator处理过的结果。第一轮迭代会将Step函数作用在初始Workset上,得到的计算结果Workset作为下一轮迭代的输入,同时还要增量更新初始Solution Set。如果反复迭代知道满足迭代终止条件,最后会根据Solution Set的结果,输出最终迭代结果。 比如,我们现在已知一个Solution集合中保存的是,已有的商品分类大类中购买量最多的商品,而Workset输入的是来自线上实时交易中最新达成购买的商品的人数,经过计算会生成新的商品分类大类中商品购买量最多的结果,如果某些大类中商品购买量突然增长,它需要更新Solution Set中的结果(原来购买量最多的商品,经过增量迭代计算,可能已经不是最多),最后会输出最终商品分类大类中购买量最多的商品结果集合。更详细的例子,可以参考官网给出的“Propagate Minimum in Graph”,这里不再累述。

Backpressure监控

Backpressure在流式计算系统中会比较受到关注,因为在一个Stream上进行处理的多个Operator之间,它们处理速度和方式可能非常不同,所以就存在上游Operator如果处理速度过快,下游Operator处可能机会堆积Stream记录,严重会造成处理延迟或下游Operator负载过重而崩溃(有些系统可能会丢失数据)。因此,对下游Operator处理速度跟不上的情况,如果下游Operator能够将自己处理状态传播给上游Operator,使得上游Operator处理速度慢下来就会缓解上述问题,比如通过告警的方式通知现有流处理系统存在的问题。

Flink Web界面上提供了对运行Job的Backpressure行为的监控,它通过使用Sampling线程对正在运行的Task进行堆栈跟踪采样来实现,具体实现方式如下图所示:

JobManager会反复调用一个Job的Task运行所在线程的Thread.getStackTrace(),默认情况下,JobManager会每间隔50ms触发对一个Job的每个Task依次进行100次堆栈跟踪调用,根据调用调用结果来确定Backpressure,Flink是通过计算得到一个比值(Radio)来确定当前运行Job的Backpressure状态。在Web界面上可以看到这个Radio值,它表示在一个内部方法调用中阻塞(Stuck)的堆栈跟踪次数,例如,radio=0.01,表示100次中仅有1次方法调用阻塞。Flink目前定义了如下Backpressure状态:

  • OK: 0 <= Ratio <= 0.10
  • LOW: 0.10 < Ratio <= 0.5
  • HIGH: 0.5 < Ratio <= 1

另外,Flink还提供了3个参数来配置Backpressure监控行为:

通过上面个定义的Backpressure状态,以及调整相应的参数,可以确定当前运行的Job的状态是否正常,并且保证不影响JobManager提供服务。

参考链接

学习资料分享

收集了 12 套 微服务、Spring Boot、Spring Cloud 核心技术资料,这是部分资料目录:

  • Spring Security 认证与授权
  • Spring Boot 项目实战(中小型互联网公司后台服务架构与运维架构)
  • Spring Boot 项目实战(企业权限管理项目))
  • Spring Cloud 微服务架构项目实战(分布式事务解决方案)
  • Spring Cloud + Spring Boot + Docker 全套视频教程
  • Spring Cloud 网站项目实战(房产销售)
  • Spring Cloud 微服务项目实战(大型电商架构系统)
  • 单点登陆基础到实战
  • Spring Boot 项目实战(企业微信点餐系统)(初级实战)
  • Spring Cloud 互联网应用项目实战(天气预报系统)
  • Spring 源码深度解析 + 注解开发全套视频教程
  • Spring Boot 项目实战(理财产品系统)

目录截图:

公众号后台回复arch028获取资料: