Linux文件、目录与磁盘格式
文件权限与目录配置
- 用户与群组
ls -al指令ls是list的意思,-al表示列出所有文件(包含隐藏文档)


- 第一栏代表这个文件的属性,共有10个属性

- 第一个属性代表这个文件是目录、文件或链接文件:

- 接下来的属性3个为一组;r代表可读,w代表可写,x代表可执行

若有一个文件为-rwxr-xr--,则说明:
- 这个文档为一个常规文件
- 拥有人的权限为可读、可写、可执行
- 同群组用户权限为可读可执行,但不可写入
- 其他用户权限仅为可读
- 在linux系统中,一个文件是否能执行,是藉由是否具有x这个属性来决定,跟后缀名没有绝对的关系。
-
第二栏表示链接占用的节点(i-node)(若为目录,通常与该目录下有多少子目录有关)
-
第三栏表示这个文件(或目录)的“拥有者”
-
第四栏表示拥有者的群组;在linux中,你的id(root或test等账号均是所谓的id)即是你的身份,而且附属在一个或多个群组之下。
-
第五栏为这个文件的大小
-
第六栏为这个文件的建档日期或最近的修改日期,分别为月份、日期及时间。若默认的语言是中文,可能会显示乱码。需要修改
/etc/sysconfig/i18n文件,将
-
第七栏为这个文件的文件名。

文件属性的重要性:每一个文件都附加了很多属性,尤其是群组的概念,基本上,最大的用处是“安全性”。如果文件权限设定不正确,就有可能造成其他人在你的系统上乱搞。
如何改变文件权限
- 改变群组chgrp
chgrp: change group,注意,改变的目标群组名称必须在/etc/group中存在,否则会显示错误。

- 改变拥有者chown
-chown命令,文件拥有者必须已存在于系统中,即拥有者名称在/etc/passwd文件中存在才能改变


- 改变权限chmod
- chmod :
数字类型改变文件权限:

符号类型改变文件权限:(其中u表示user,g表示group,o表示others)

linux支持的文件格式与文件种类
- 文件格式:操作系统用来存取数据的格式
- 文件种类:最前面的标志(d或-)代表文件或目录,linux主要有一下几种文件种类:
- 正规文件(regular file):就是一般雷丁的文件,即由ls -al显示出的文件中其第一个属性为【-】的文件,另外,依照文件的内容,又可以将其细分为下列两种:
- 纯文本文件(asc2):这是unix系统中最多的一种类型,我们可以用来设定的文件几乎都属于这一种
- 二进制文件(binary):通常除了脚本(文字型批处理文件)之外,执行文件就是这种文件格式
- 目录(directory):就是目录,其第一个属性为【d】
- 链接文件(link):类似windows下的快捷方式,其第一个属性为【l】
- 设备文件(device):与系统外设相关的文件,通常都几种在
/dev目录下,通常又分为两种:
- 块(block)设备文件:就是用于储存数据以提供系统存取的接口设备,简单地说就是硬盘。例如你的主硬盘代码是`/dev/hde1`,这类文件的第一个属性为【b】
- 字符(character)设备文件:即一些串行端口的接口设备,例如键盘、鼠标等,这类文件的第一个属性为【c】
linux文件的后缀名
- 基本上,linux文件的后缀名没有意义。一个文件能不能被执行,与其第一栏10个属性有关,与文件名没有关系。西面为几种常见后缀名
- 批处理文档(脚本):通常以*.sh代表(因为批处理文档使用shell写成,所以后缀名为.sh)
- 打包或压缩文档:通常后缀名为
*.Z,*.tar,*.tar.gz,*.zip,*.tgz等,这是因为压缩软件分别为gunzip,tar等,其后缀名因不同的压缩软件而不同 - 网页文件:通常使用
*.html与*.php等后缀名,分别代表html语法与php语法的网页文件。这种文件可以使用网页浏览器打开。
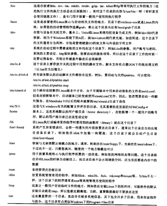
目录配置
较完整的linux树状目录:



需要注意的目录:


通常情况下,一般的大型主机都不会将所有的数据放置在一个硬盘分区中(就是只有一个‘/’根目录),有以下几个原因:
- 安全考虑:系统文件在/usr/中,个人数据在/home中,启动数据在/etc中。
- 便利性:置于不同的分区,进行升级或者一些系统变量时,将比较灵活。