react生命周期

243 阅读1分钟

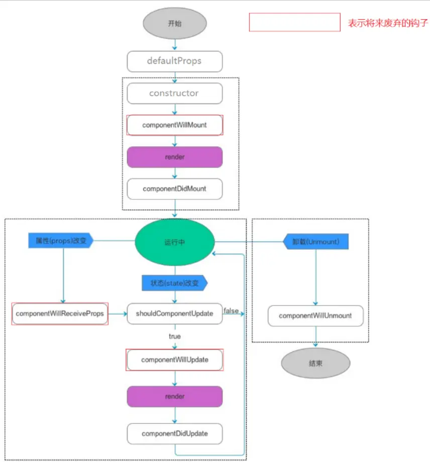
一、组件生命周期概述

1.初始化

在组件初始化阶段会执行

  1. constructor
  2. static getDerivedStateFromProps()
  3. componentWillMount() / UNSAFE_componentWillMount()废弃
  4. render()
  5. componentDidMount()

2.更新阶段

props或state的改变可能会引起组件的更新,组件重新渲染的过程中会调用以下方法:

  1. componentWillReceiveProps() / UNSAFE_componentWillReceiveProps()废弃
  2. static getDerivedStateFromProps()
  3. shouldComponentUpdate(nextProps,nextState)
  4. componentWillUpdate() / UNSAFE_componentWillUpdate()废弃
  5. render()
  6. getSnapshotBeforeUpdate()
  7. componentDidUpdate()

3.卸载阶段

componentWillUnmount()

4.错误处理

componentDidCatch()

旧版的生命周期钩子函数

新版的生命周期函数

交互式展示

不常用的钩子函数

getDerivedStateFromProps()

  • getDerivedStateFromProps 会在调用 render 方法之前调用,并且在初始挂载及后续更新时都会被调用。它应返回一个对象来更新 state,如果返回 null 则不更新任何内容
  • 不管原因是什么,都会在每次渲染前触发此方法

shouldComponentUpdate()

  • 根据 shouldComponentUpdate() 的返回值,判断 React 组件的输出是否受当前 state 或 props 更改的影响。默认行为是 state 每次发生变化组件都会重新渲染
  • 当 props 或 state 发生变化时,shouldComponentUpdate() 会在渲染执行之前被调用。返回值默认为 true

getSnapshotBeforeUpdate()

  • getSnapshotBeforeUpdate() 在最近一次渲染输出(提交到 DOM 节点)之前调用。它使得组件能在发生更改之前从 DOM 中捕获一些信息(例如,滚动位置)。此生命周期的任何返回值将作为参数传递给 componentDidUpdate()
  • 此用法并不常见,但它可能出现在 UI 处理中,如需要以特殊方式处理滚动位置的聊天线程等