扫码登录(Nodejs+Vue+Uniapp)

2,638 阅读3分钟

1:仿微信,QQ,微博扫码登录

一直都感觉扫码登录很神奇啊!!然后谷歌一搜思路一看,发现还真是挺简单的,所以自己写个玩玩,代码里面的实现方式和思路可以借鉴。不要问为什么不用PHP,Java,我不会告诉你Node.js写起来更简单更方便,至于用什么后端语言实现这个不是关键,看你个人爱好。

项目地址:gitee.com/bmycode/Sca…

哦,对了。这里实现的是扫码登录的一整套代码,看懂了拿过去改改封装一下就可以在项目中使用了。这其中包含服务端(NodeServer),App端(UniAppMobile),Web端(VueQRCode),可以直接部署跑起来哦。 不过你要先准备好以下环境才能愉快玩耍哦:

  • Nodejs
  • Mysql
  • Redis
  • Uni-app
  • Socket
  • Express
  • Vue.js

来自大佬 尤雨溪 的鼓励:

在这里插入图片描述

无图无真相,下面请接招:

效果图:

1.1 Web端未扫码:

在这里插入图片描述

1.2 Web端二维码失效:

在这里插入图片描述
1.3 Web端扫码成功:
在这里插入图片描述

1.4 App端首页

在这里插入图片描述

1.5 App端扫码页面

在这里插入图片描述

1.6 App端确认登录

在这里插入图片描述

2:实现的功能

额,类似你用过的QQ微信微博扫码登录的那些功能,简单说下:

  • web端从服务器获取二维码和uuid
  • web端处理二维码失效,重复扫码等
  • redis控制key的超时时间,前端二维码超时样式控制
  • App端扫码成功后,web端的样式控制和用户信息显示
  • App端首页扫码,login页面确认登录
  • 二维码失效后,可以点击重新获取
  • 等...

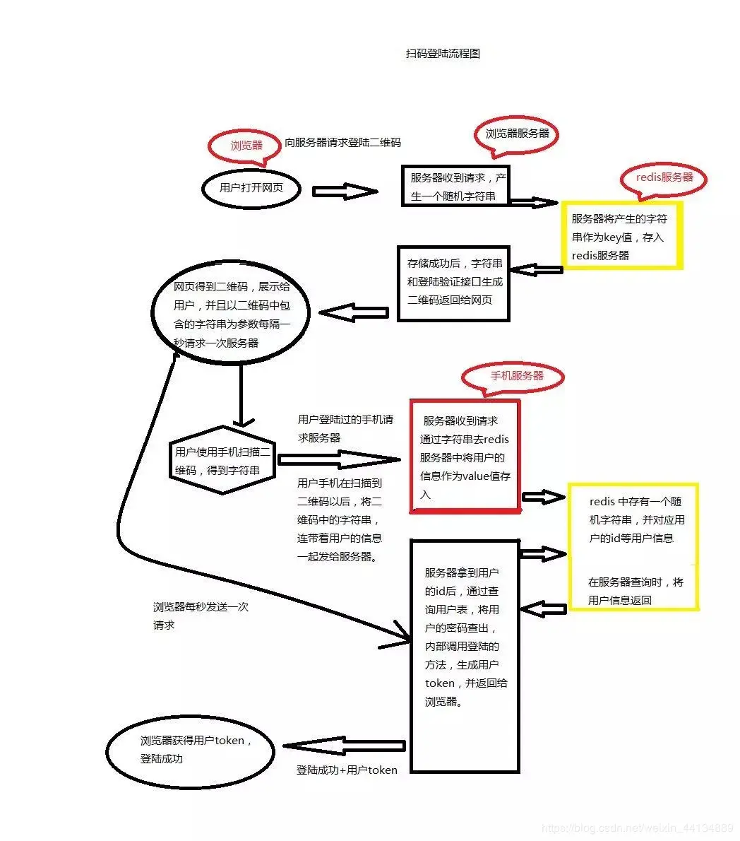
3 实现思路

在这里插入图片描述

4:项目结构

下面先看下项目的基本结构,后面再说实现思路。

4.1 NodeServer - 服务端

主要用Node.js实现后端,通过socket.io+redis实现web端的二维码生成,uuid等,同时还实现了android端的扫码登录的接口等。具体看下面目录结构

├── BroadcastChannel  # 广播频道,主要为了让在socket.io中能及时知道 redis 订阅key的失效事件
│   └── index.js
├── app.js            # express 框架的启动入口文件
├── bin               # express 框架的启动脚本文件
│   └── www
├── mysql             # mysql的封装,主要使用了我自己开发的npm插件"yn-mysql-utils"
│   └── index.js
├── node_modules      # 依赖包,没什么好说的
├── package.json      # 项目依赖配置文件,没什么好说的
├── redis             # redis 的简单封装
│   └── index.js
├── routes            # 路由接口
│   ├── index.js        # 这里面实现的接口主要给APP端使用
│   └── socket.js       # 实现socket.io,主要给Vue的web端使用
└── utils             # 工具类的封装
    ├── index.js

4.2 UniAppMobile - Android App端

使用uni-app开发的android端,主要为了实现扫码然后把App上已登录的用户信息GET传到redis中。没什么,很简单。主要逻辑在:

  • pages/index/index.vue
  • pages/login/login.vue

如果uni-app不会,请自行看官方文档学习:

uni-app

4.3 VueQRCode - Vue web端

主要使用Vue写的Web,代码里面注释很多,看看就明白了。主要的代码逻辑都在这个web端中。

5 关于我

一个热爱编程喜欢折腾的人,一个曾经的后端但如今迷失在前端技术中的人,一个喜欢各种技术的人,更多开源项目请看: