线程池源码-任务提交

318 阅读5分钟

线程池在工程中扮演着不可或缺的角色,话不多说,今天就来看看它底层的运行原理。

初始化参数

关于这个问题也经常被问到,线程池创建都有哪些参数,它们都有什么含义,我们先从构造参数开始入手

public ThreadPoolExecutor(int corePoolSize,
int maximumPoolSize,
long keepAliveTime,
TimeUnit unit,
BlockingQueue<Runnable> workQueue,
RejectedExecutionHandler handler) {
// 省略代码
}
  • corePoolSize,核心线程数量,可以理解为这些线程是线程池的「中流砥柱」,线程池实现线程复用很大程度是依赖于这个核心线程数
  • maximumPoolSize,最大线程数量,核心线程忙不过来的情况下,会额外创建非核心线程来分担任务,它用来限制线程池能够创建的有效线程数量
  • keepAliveTime,超时时间,线程池发现某些非核心线程「游手好闲」太久了,认为它光领工资不干活,空闲时间到了keepAliveTime 之后会把它干掉,必要时候核心线程也会受这个超时时间影响,通过设置 allowCoreThreadTimeOut = true
  • unit,keepAliveTime 的时间单位
  • workQueue, 存放任务的队列,很多时候线程池没有办法马上就处理刚提交的任务,因此需要将其存放在任务队列中,等待后续处理
  • handler,如果前面说的线程数量已经到达上限,并且都忙得不可开交,任务队列的任务也放满了,这个时候线程池会认为人手不够,会使用预先设置的拒绝策略拒绝掉后续提交的任务。

讲完了线程池的构造参数,相信你对线程池已经有了大体的认识,趁热打铁,接着往下。

主流程

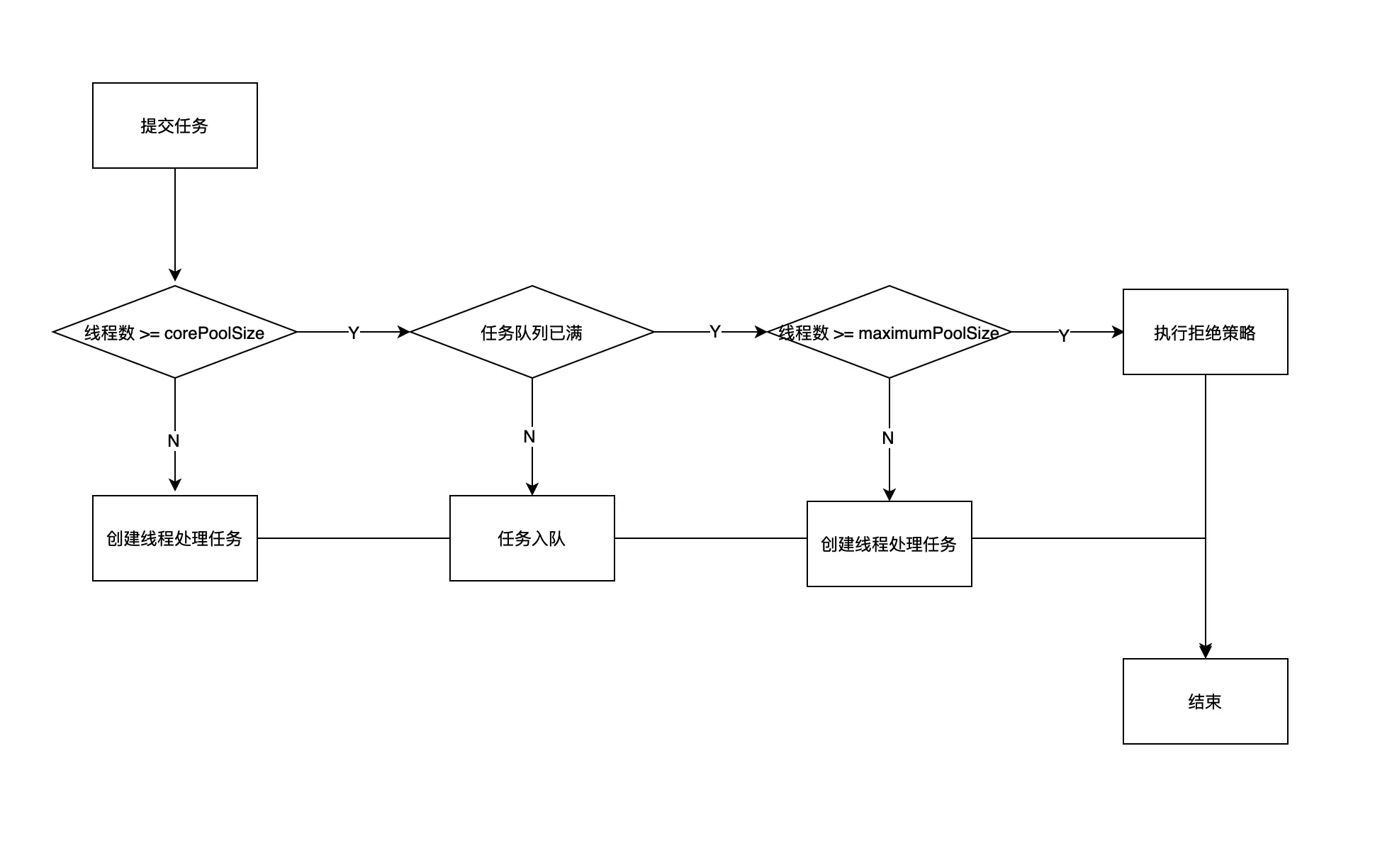
先来看一下任务处理的主流程,找到 execute() 方法,这是我们提交任务常用的方法。

  1. 如果当前线程的数量少于核心线程数,尝试创建一个核心线程来运行任务
  2. 如果上一步条件不成立,尝试把当前任务存放到任务队列,如果能够成功入队,还需要进行 double-check,防止这个时候线程池刚好被 shutdown 或者有线程挂掉了,必要时候会对已经入队的任务进行回滚,或是创建一条新的 worker 线程来处理已经入队的任务
  3. 如果上面条件都不成立,同时线程数量已经达到上限,会采用拒绝策略来处理任务
public void execute(Runnable command) {
  	// 省略代码
    int c = ctl.get();
  
  	1.判断是否需要创建核心线程来处理任务
    if (workerCountOf(c) < corePoolSize) {
        if (addWorker(command, true))
            return;
        c = ctl.get();
    }
  
  	2.判断任务是放入任务队列,或者是创建非核心线程进行处理
    if (isRunning(c) && workQueue.offer(command)) {
        int recheck = ctl.get();
        if (! isRunning(recheck) && remove(command))
            reject(command);
        else if (workerCountOf(recheck) == 0)
            addWorker(null, false);
    }
  
  	3.必要时候拒绝掉当前提交任务
    else if (!addWorker(command, false))
        reject(command);
}

流程图如下:

了解了任务处理的流程之后,接下来我们来看一些细节上的实现。

提交任务

从上面的流程可知,线程池很多时候需要创建工作线程来处理提交的任务,主要看到 addWorker() 这个方法,方法比较长,我们拆分成几部分来讲。

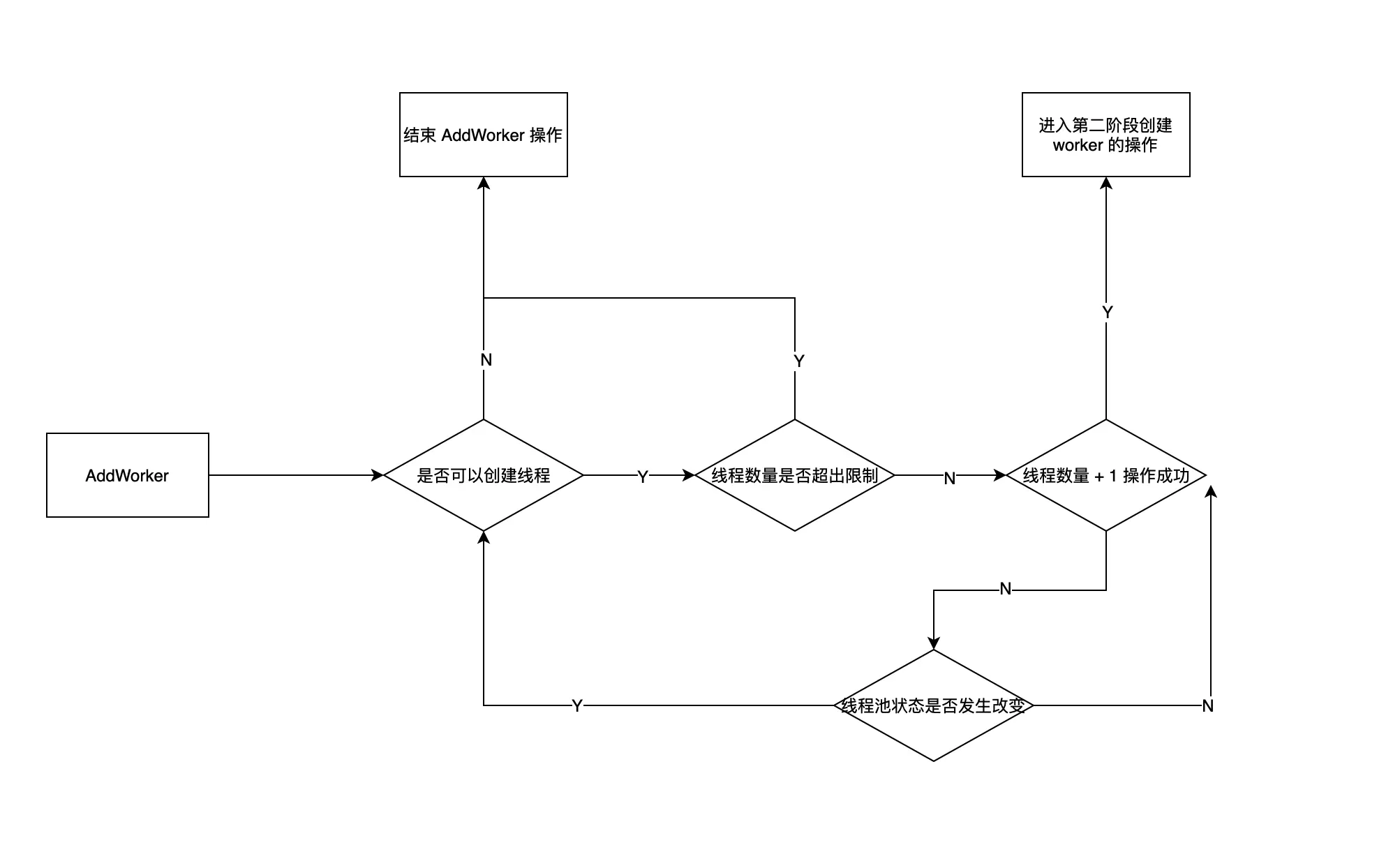
第一部分:前置条件判定

  1. 判断是否可以创建线程
  2. 判断当前线程数量是否超出限制
  3. 采用 CAS 的方式对线程数量进行 +1 操作
  4. 如果中途线程池状态发生改变,重新进行最外层的条件判断,是否需要创建线程
private boolean addWorker(Runnable firstTask, boolean core) {
    retry:
    for (;;) {
        int c = ctl.get();
        int rs = runStateOf(c);
      	
      	1.判断是否可以创建线程
        条件1:线程池不是 RUNNING 状态
        条件2-1:线程池状态为 STOP,TIDYING,TERMINATED中的一种,这时候意味着不再处理任务,结束创建线程操作
        条件2-2:线程池状态为 SHUTDOWN,firstTask 参数不为空,此时线程池不再接受新任务,结束创建线程操作
        条件2-3:线程池状态为 SHUTDOWN,firstTask 参数为空,如果任务队列也为空,结束创建线程操作
        if (rs >= SHUTDOWN &&
            ! (rs == SHUTDOWN &&
               firstTask == null &&
               ! workQueue.isEmpty()))
            return false;

        for (;;) {
            int wc = workerCountOf(c);
          
          	2.判断当前线程数量是否超出限制
            如果创建核心线程,则和 corePoolSize 比较
            如果创建非核心线程,则和 maximumPoolSize 比较
            if (wc >= CAPACITY ||
                wc >= (core ? corePoolSize : maximumPoolSize))
                return false;
          
          	3.采用 CAS 的方式对线程数量进行 +1 操作
            if (compareAndIncrementWorkerCount(c))
                break retry;
            c = ctl.get();  // Re-read ctl
          	
          	4.如果中途线程池状态发生改变,重新进行最外层的条件判断,是否需要创建线程
            if (runStateOf(c) != rs)
                continue retry;
            // else CAS failed due to workerCount change; retry inner loop
        }
    }
}

流程图如下:

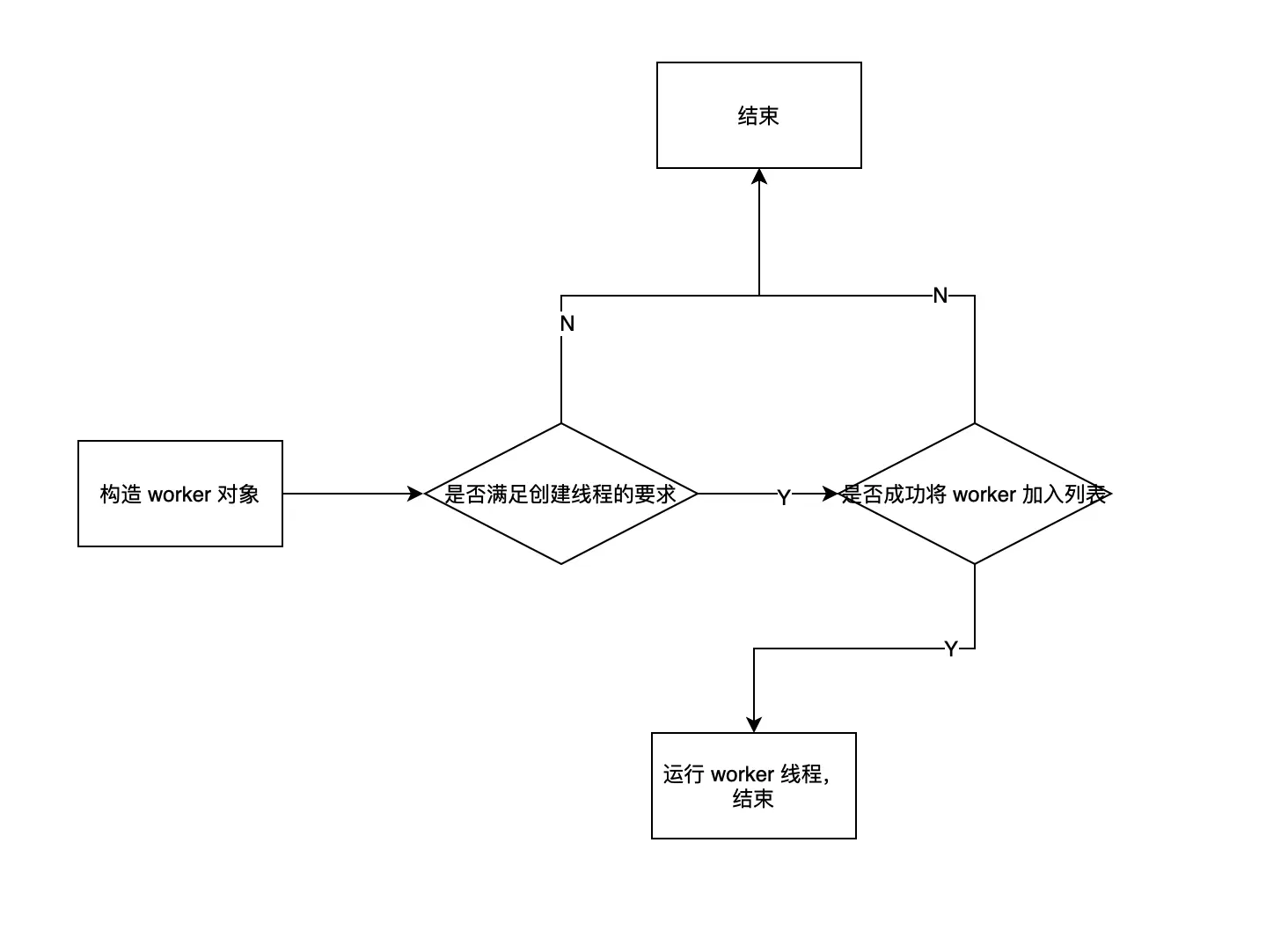
第二部分:创建 worker 线程

  1. 构造 worker 对象
  2. 重新检查是否满足创建线程的要求
  3. 将 worker 对象加入列表中,更新线程池线程数量
  4. 开启 worker 线程
        boolean workerStarted = false;
        boolean workerAdded = false;
        Worker w = null;
        try {
          	1.构造 worker 对象
            w = new Worker(firstTask);
            final Thread t = w.thread;
            if (t != null) {
                final ReentrantLock mainLock = this.mainLock;
                mainLock.lock();
                try {
                    int rs = runStateOf(ctl.get());
                  	
                  	2.重新检查是否满足创建线程的要求
                    如果线程池不是 RUNNING 状态,则不创建线程
                    如果线程池为 SHUTDOWN 状态,并且 firstTask 不为空,此时不进行新任务的处理,不创建线程
                    如果线程池状态为 STOP,TIDYING,TERMINATED,也不创建线程
                    if (rs < SHUTDOWN ||
                        (rs == SHUTDOWN && firstTask == null)) {
                        if (t.isAlive()) // precheck that t is startable
                            throw new IllegalThreadStateException();
                      	
                      	3.将 worker 对象加入列表中,更新线程池线程数量
                        workers.add(w);
                        int s = workers.size();
                        if (s > largestPoolSize)
                            largestPoolSize = s;
                        workerAdded = true;
                    }
                } finally {
                    mainLock.unlock();
                }
                if (workerAdded) {
                  	4.开启 worker 线程
                    t.start();
                    workerStarted = true;
                }
            }
        } finally {
            if (! workerStarted)
                addWorkerFailed(w);
        }
        return workerStarted;

流程图如下:

总结

通过这篇文章,我们了解了:

  • 线程池的构造参数
  • 线程池的任务提交流程

大家可能对线程池任务执行机制还留有疑问,考虑到篇幅有限,打算将这一部分拆分到下一次分享,如果内容对大家有帮助,记得点赞哦。