什么是事件
- 可能是由用户发起的,比如鼠标事件,键盘事件,窗口事件,表单事件
- 也有可能是页面加载资源过程中的事件。常见的事件比如:click, dbclick, keydown, keypress, keyup, mousemove, wheel, scroll, focus, blur, load, unload, abort, error, resize, change, select, submit, 大概这些及其相关的。

事件传播机制

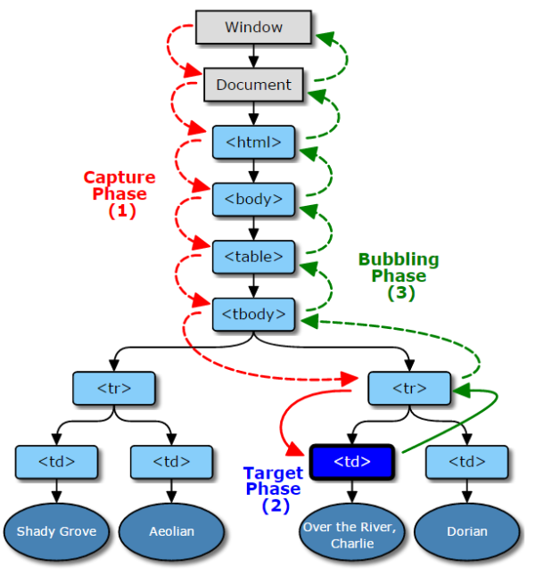
事件传播分为三个阶段:这种三阶段的传播模型,使得同一个事件会在多个节点上触发(捕获一次冒泡一次全看usercapture)。
1. 事件捕获阶段(capture phase),就是事件从window开始一层一层向目标传递的阶段
2. 目标阶段(target phase),当事件到达事件发生现场的阶段
3. 事件冒泡阶段(bubble phase),和事件捕获阶段相反,事件从目标到window传递的阶段事件委托/代理
有个提到比较多的就是事件委托。因为事件有冒泡机制,我们可以不在目标元素监听事件,而在它的父元素监听。一个比较经典的例子,一个拥有很多子项的无序列表,需要监听子项上的点击事件。此时,我们将监听绑定在父元素ul上,当点击li元素时,由于事件的冒泡机制,ul层也能触发点击事件。但是如何判断你点击的就是你想要的li元素,而不是ul元素本身,用事件对象event的目标元素属性target来判断就好了,即event.target。
这样做的优点有:提高性能,从监听多个事件减少到监听一个事件,效率肯定得到提升;能动态地自适应,比如再在ul元素内加一个li子元素,传统的方法就需要再增加一个监听事件,而利用事件委托就可以以不变应万变。(li也是ul一部分,点击li和ul的事件对象是不一样的但是是属于ul的)
jquery就很简单可以监听子元素不用判断target或者path
var ul = document.querySelector('ul');
ul.addEventListener('click', function (event) {
if (event.target.tagName.toLowerCase() === 'li') {
// some code
}
});
e.path. find(el => el.classList && el.ctassList.contains('box) )//判断path来筛选节点
因为window和html没有class所以还要加一个ctassList.contains('box)
事件实现方式
浏览器的事件模型,就是通过监听函数(listener)对事件做出反应。事件发生后,浏览器监听到了这个事件,就会执行对应的监听函数。这是事件驱动编程模式(event-driven)的主要编程方式。
JavaScript 有三种方法,可以为事件绑定监听函数。
HTML 的 on- 属性,元素节点的事件属性,addEventListener()
原始事件实现方式(DOM0)
document.onclick=function(){} //绑定
document.onlick = null; //移除
注意:内部的this对象总是指向触发事件的那个节点。
标准事件实现方式(DOM2)
EventTarget.addEventListener()
EventTarget.addEventListener()用于在当前节点或对象上,定义一个特定事件的监听函数。一旦这个事件发生,就会执行监听函数。该方法没有返回值。
target.addEventListener(type, listener[, useCapture]);
该方法接受三个参数。
type:事件名称,大小写敏感。listener:监听函数。事件发生时,会调用该监听函数。useCapture:布尔值,表示监听函数是否在捕获阶段(capture)触发(参见后文《事件的传播》部分),默认为false(监听函数只在冒泡阶段被触发)。该参数可选。其次,第三个参数除了布尔值
useCapture,还可以是一个属性配置对象。该对象有以下属性。capture:布尔值,表示该事件是否在捕获阶段触发监听函数。once:布尔值,表示监听函数是否只触发一次,然后就自动移除。
passive:布尔值,表示监听函数不会调用事件的preventDefault方法。如果监听函数调用了,浏览器将忽略这个要求,并在监控台输出一行警告。
document.removeEventListner
注意,removeEventListener方法移除的监听函数,必须是addEventListener方法添加的那个监听函数,而且必须在同一个元素节点,否则无效。
div.addEventListener('click', function (e) {}, false);
div.removeEventListener('click', function (e) {}, false);
上面代码中,removeEventListener方法无效,因为监听函数不是同一个匿名函数。
element.addEventListener('mousedown', handleMouseDown, true);
element.removeEventListener("mousedown", handleMouseDown, false);
上面代码中,removeEventListener方法也是无效的,因为第三个参数不一样。
注意:内部的this对象总是指向触发事件的那个节点。
EventTarget.dispatchEvent
EventTarget.dispatchEvent方法在当前节点上触发指定事件,从而触发监听函数的执行。该方法返回一个布尔值
para.addEventListener('click', hello, false);
var event = new Event('click');
para.dispatchEvent(event);
click事件。事件对象
事件发生以后,会产生一个事件对象,作为参数传给监听函数。浏览器原生提供一个Event对象,所有的事件都是这个对象的实例,或者说继承了Event.prototype对象。Event构造函数接受两个参数。第一个参数type是字符串,表示事件的名称;第二个参数options是一个对象,表示事件对象的配置。该对象主要有下面两个属性。
bubbles:布尔值,可选,默认为false,表示事件对象是否冒泡。cancelable:布尔值,可选,默认为false,表示事件是否可以被取消,即能否用Event.preventDefault()取消这个事件。一旦事件被取消,就好像从来没有发生过,不会触发浏览器对该事件的默认行为。
事件常见属性
我们已经知道,事件的回调函数中有个事件对象的参数。从第一部分,我们已经看到Event对象的继承关系,比如我们最常见的鼠标事件或者键盘事件,MouseEvent继承自UIEvent,UIEvent继承自Event。
一般比如target,preventDefalut,stopPropagation,type,以及坐标的属性比较常用吧。
Event.preventDefault方法取消浏览器对当前事件的默认行为。比如点击链接后,浏览器默认会跳转到另一个页面,使用这个方法以后,就不会跳转了;再比如,按一下空格键,页面向下滚动一段距离,使用这个方法以后也不会滚动了。该方法只是取消事件对当前元素的默认影响,不会阻止事件的传播。如果要阻止传播,可以使用stopPropagation()或stopImmediatePropagation()方法。
由于浏览器的历史原因,关于鼠标坐标的属性真是好多对:
属性描述x, y在整个浏览器窗口所处的位置screenX, screenY在整个屏幕中所处于位置clientX, clientY在整个浏览器窗口所处的位置,与x, y属性相同layerX, layerY在整个元素的区域鼠标的位置(但算上了scroll的距离),当不随页面滚动而变化pageX, pageY在整个页面所处的位置,当不随页面滚动而变化offsetX, offsetY在整个元素的区域,鼠标的位置,当不随页面滚动而变化movementX, movementY两个事件之间鼠标的位移差最好使用W3C规范里面的两对属性,是最安全和最保险的选择,screenX, screenY, clientX, clientY。
stopPropagation方法。
// 事件传播到 p 元素后,就不再向下传播了
p.addEventListener('click', function (event) {
event.stopPropagation();
}, true);
// 事件冒泡到 p 元素后,就不再向上冒泡了
p.addEventListener('click', function (event) {
event.stopPropagation();
}, false);
上面代码中,stopPropagation方法分别在捕获阶段和冒泡阶段,阻止了事件的传播。
stopPropagation方法只会阻止事件的传播,不会阻止该事件触发<p>节点的其他click事件的监听函数。也就是说,不是彻底取消click事件
p.addEventListener('click', function (event) {
event.stopPropagation();
console.log(1);
});
p.addEventListener('click', function(event) {
// 会触发
console.log(2);
});
上面代码中,p元素绑定了两个click事件的监听函数。stopPropagation方法只能阻止这个事件的传播,不能取消这个事件,因此,第二个监听函数会触发。输出结果会先是1,然后是2。
stopImmediatePropagation方法可以彻底取消这个事件,使得后面绑定的所有click监听函数都不再触发。所以,只会输出1,不会输出2。
自定义事件
我们可以利用自定义事件去实现我们自己想要的发布订阅模式。
// 新建事件实例
var event = new Event('build');
// 添加监听函数
child.addEventListener('build', function (e) {
console.log(' custom event build');
}, false);
// 触发事件
child.dispatchEvent(event);