在前两篇文章 Gin 源码学习(一)丨请求中 URL 的参数是如何解析的? 和 Gin 源码学习(二)丨请求体中的参数是如何解析的? 中,都是围绕着对请求中所携带参数的解析来对 Gin 的源码进行学习的。
在这一篇文章中,将讲解前两篇文章中的实现前提,也是 Gin 的核心功能之一,路由。
那么,带着 "Gin 中路由是如何构建的" 和 "Gin 是如何进行路由匹配的" 这两个问题,来开始 Gin 源码学习的第三篇:路由是如何构建和匹配的?
Go 版本:1.14
Gin 版本:v1.5.0
目录
- 路由结构
- 路由的构建
- 路由的匹配
- 小结
路由结构
router := gin.Default()
router := gin.New()
在使用 Gin 的时候,我们一般会使用以上两种方式中的其中一种来创建 Gin 的引擎 gin.Engine,那么,这个引擎,到底是个什么东西呢?我们一起来看一下 gin.Engine 结构体的定义以及 gin.Default() 和 gin.New() 函数:
type Engine struct {
RouterGroup
trees methodTrees
// 省略多数无相关属性
}
func Default() *Engine {
debugPrintWARNINGDefault()
engine := New()
engine.Use(Logger(), Recovery())
return engine
}
func New() *Engine {
debugPrintWARNINGNew()
engine := &Engine{
RouterGroup: RouterGroup{
Handlers: nil,
basePath: "/",
root: true,
},
FuncMap: template.FuncMap{},
RedirectTrailingSlash: true,
RedirectFixedPath: false,
HandleMethodNotAllowed: false,
ForwardedByClientIP: true,
AppEngine: defaultAppEngine,
UseRawPath: false,
UnescapePathValues: true,
MaxMultipartMemory: defaultMultipartMemory,
trees: make(methodTrees, 0, 9),
delims: render.Delims{Left: "{{", Right: "}}"},
secureJsonPrefix: "while(1);",
}
engine.RouterGroup.engine = engine
engine.pool.New = func() interface{} {
return engine.allocateContext()
}
return engine
}
此处省略 gin.Engine 中的许多与我们主题无相关的属性,如:重定向配置 RedirectTrailingSlash 和 RedirectFixedPath,无路由处理函数切片 noRoute 和 allNoRoute,HTML templates 相关渲染配置 delims 和 HTMLRender 等。
从上面的 gin.Engine 结构体中,可以发现其嵌入了一个 RouterGroup 结构体,以及还有一个 methodTrees 类型的属性 trees。
在 gin.Default() 函数内部调用了 gin.New() 函数来创建 Gin 的路由引擎,然后为该引擎添加了 Logger() 和 Recovery() 两个中间件。
gin.New() 函数用于创建 Gin 路由引擎,其主要用于为该即将被创建的引擎做一些初始化配置。
接下来我们来看一下 gin.Engine 结构体中所引用到的 RouterGroup 和 methodTree 的结构定义:
// RouterGroup is used internally to configure router, a RouterGroup is associated with
// a prefix and an array of handlers (middleware).
type RouterGroup struct {
Handlers HandlersChain
basePath string
engine *Engine
root bool
}
// HandlersChain defines a HandlerFunc array.
type HandlersChain []HandlerFunc
// HandlerFunc defines the handler used by gin middleware as return value.
type HandlerFunc func(*Context)
type methodTrees []methodTree
type methodTree struct {
method string
root *node
}
从源代码中给的注释,我们可以知道 RouterGroup 在 Gin 内部用于配置路由器,其与前缀和处理函数(中间件)数组相关联。
Handlers 是一个类型为 HandlersChain 的属性,而 HandlersChain 类型定义的是一个 HandlerFunc 类型的切片,最后 HandlerFunc 类型则是 Gin 中间件使用的处理函数,即其为 Gin 的处理函数对象,所以 RouterGroup.Handlers 为 Gin 的处理函数(中间件)切片;
basePath 则表示该 RouterGroup 所对应的路由前缀;
engine 则是该 RouterGroup 对应 gin.Engine 的引用;
root 表示该 RouterGroup 是否为根,在路由的构建中说明。
接下来是 methodTrees 类型,是一种 methodTree 类型的切片,而 methodTree 含有两个属性 method 和 root,这是位于 Gin 路由结构顶端的方法树,其 method 属性表示请求的方法类型,如:GET,POST,PUT 等,而 root 属性则指向对应路由树的根节点。
下面我们来看一下这个 node 结构体的结构定义:
type node struct {
path string
indices string
children []*node
handlers HandlersChain
priority uint32
nType nodeType
maxParams uint8
wildChild bool
fullPath string
}
const (
static nodeType = iota // default
root
param
catchAll
)
在 Gin 内部,使用查找树 Trie 存储路由结构,所以 node 也满足查找树 Trie 节点的表示结构。
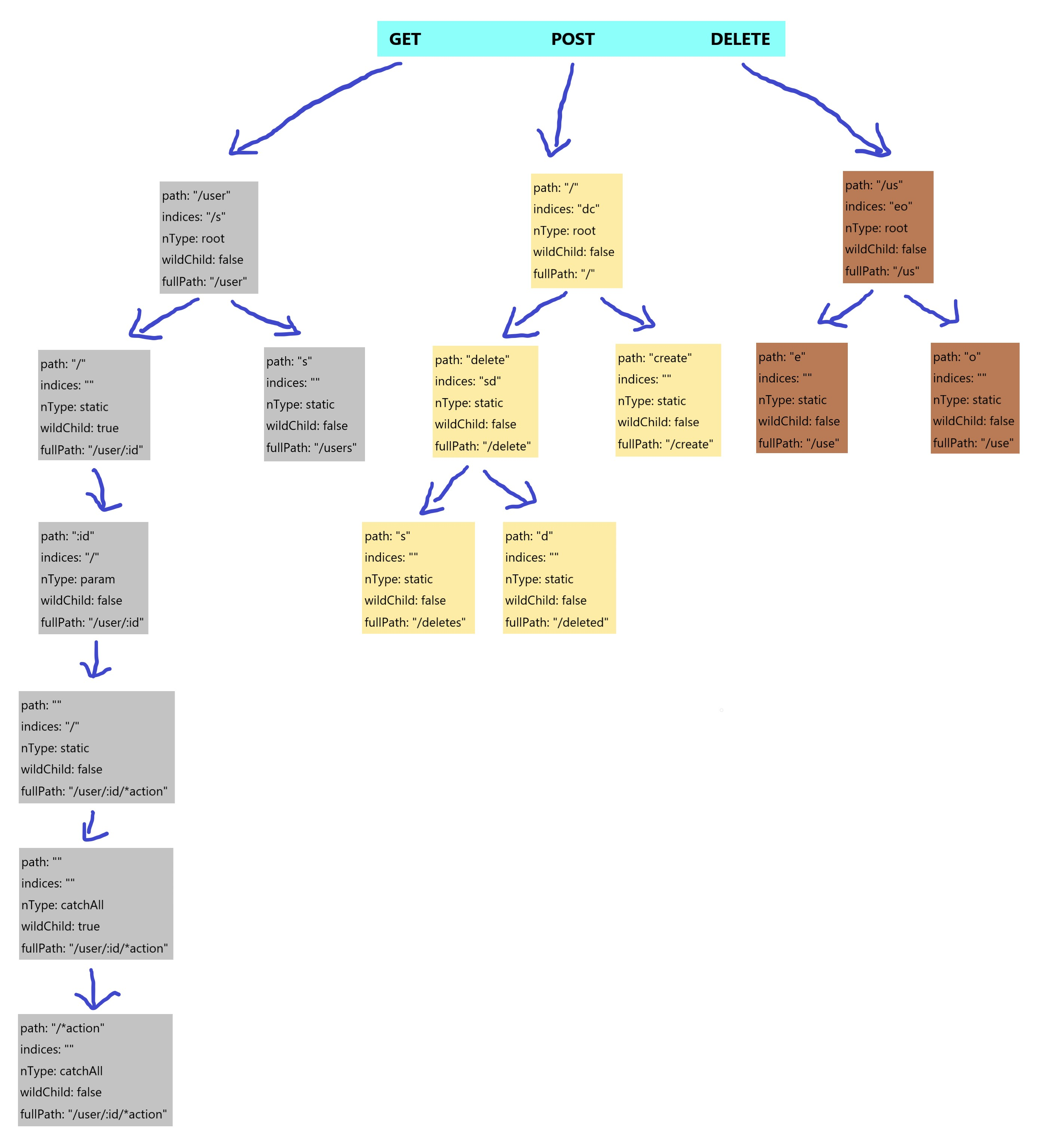
假如创建了两个请求方法类型相同的路由 /use 和 /uso,以该方法树的根节点为例,path 表示当前节点的前缀路径,此处为 /us;indices 表示当前节点的孩子节点索引,此处为 eo;children 则用于保存当前节点的孩子节点切片,此处存储了 path 为 e 和 o 的两个节点;handlers 保存当前 path 的处理函数切片,此处由于没有创建针对 /us 的处理函数,因此为 nil;priority 表示当前节点的优先级,孩子节点数量越多,优先级越高,用于调整索引和孩子节点切片顺序,提高查找效率;nType 表示当前节点的类型,Gin 定义了四种类型,static,root,param 和 catchAll,static 表示普通节点,root 表示根节点,param 表示通配符节点,匹配以 : 开头的参数,catchAll 同为通配符节点,匹配以 /* 开头的参数,与 param 不同之处在于 catchAll 会匹配 /* 后的所有内容;maxParams 表示该路由可匹配到参数的最多数量;wildChild 用于判断当前节点的孩子节点是否为通配符节点;fullPath 表示当前节点对应的完整路径。
下面以一个具体例子结合图片来看一下这个路由树的结构:
func main() {
router := gin.Default()
router.GET("/users", func(c *gin.Context) {})
router.GET("/user/:id", func(c *gin.Context) {})
router.GET("/user/:id/*action", func(c *gin.Context) {})
router.POST("/create", func(c *gin.Context) {})
router.POST("/deletes", func(c *gin.Context) {})
router.POST("/deleted", func(c *gin.Context) {})
router.DELETE("/use", func(c *gin.Context) {})
router.DELETE("/uso", func(c *gin.Context) {})
router.Run(":8000")
}

比较有疑惑的地方,可能是 GET 方法的路由树的第4~6层,为什么会有两个 path 为 "" 的节点以及两个 nType 为 catchAll 的节点呢?带着这个问题,我们来学习 Gin 是如何构建路由树的。
路由的构建
我们先来看一下上面源代码中的 router.GET(relativePath, handlers),router.POST(relativePath, handlers) 和 router.DELETE(relativePath, handlers) 函数:
func (group *RouterGroup) GET(relativePath string, handlers ...HandlerFunc) IRoutes {
return group.handle("GET", relativePath, handlers)
}
func (group *RouterGroup) POST(relativePath string, handlers ...HandlerFunc) IRoutes {
return group.handle("POST", relativePath, handlers)
}
func (group *RouterGroup) DELETE(relativePath string, handlers ...HandlerFunc) IRoutes {
return group.handle("DELETE", relativePath, handlers)
}
从源代码中可以发现它们实际上都是对 group.handle(httpMethod, relativePath, handlers) 函数的调用,只不过传入的 httpMethod 不同,我们来看一下 group.handle(httpMethod, relativePath, handlers) 函数相关的源代码:
func (group *RouterGroup) handle(httpMethod, relativePath string, handlers HandlersChain) IRoutes {
absolutePath := group.calculateAbsolutePath(relativePath)
handlers = group.combineHandlers(handlers)
group.engine.addRoute(httpMethod, absolutePath, handlers)
return group.returnObj()
}
func (group *RouterGroup) calculateAbsolutePath(relativePath string) string {
return joinPaths(group.basePath, relativePath)
}
func (group *RouterGroup) combineHandlers(handlers HandlersChain) HandlersChain {
finalSize := len(group.Handlers) + len(handlers)
if finalSize >= int(abortIndex) {
panic("too many handlers")
}
mergedHandlers := make(HandlersChain, finalSize)
copy(mergedHandlers, group.Handlers)
copy(mergedHandlers[len(group.Handlers):], handlers)
return mergedHandlers
}
首先以传递进来的相对路径 relativePath 作为参数,调用 group.calculateAbsolutePath(relativePath) 函数计算并获取绝对路径 absolutePath,在 group.calculateAbsolutePath(relativePath) 函数中使用该 RouterGroup 的 basePath 结合传递进来的相对路径参数 relativePath 调用 joinPaths(absolutePath, relativePath) 函数进行路径合并操作。
然后以传递进来的处理函数切片 handlers 作为参数,调用 group.combineHandlers(handlers) 函数,合并处理函数,在 group.combineHandlers(handlers) 函数中使用该 RouterGroup 自身的 Handlers 的长度与传递进来的 handlers 的长度创建新的处理函数切片,并先将 group.Handlers 复制到新创建的处理函数切片中,再将 handlers 复制进去,最后将合并后的处理函数切片返回并重新赋值给 handlers。
对一个处理函数切片来说,一般除了最后一个处理函数之外的其他处理函数都为中间件,如果使用 gin.Default() 创建路由引擎,那么此处的 Handlers 正常情况下包括 Logger() 和 Recovery() 两个中间件。
接下来看一下核心的 group.engine.addRoute(method, path, handlers) 函数的源代码:
func (engine *Engine) addRoute(method, path string, handlers HandlersChain) {
assert1(path[0] == '/', "path must begin with '/'")
assert1(method != "", "HTTP method can not be empty")
assert1(len(handlers) > 0, "there must be at least one handler")
debugPrintRoute(method, path, handlers)
root := engine.trees.get(method)
if root == nil {
root = new(node)
root.fullPath = "/"
engine.trees = append(engine.trees, methodTree{method: method, root: root})
}
root.addRoute(path, handlers)
}
首先是对传进来的三个参数 method,path 和 handlers 进行断言,分别是 path 要以 "/" 为前缀,method 不能为空字符串,handlers 切片的长度必须大于 0;
然后是通过传进来的 method 参数,即 HTTP 方法类型,作为参数来获取对应方法树的根节点,如果获取到的根节点为 nil,则表示不存在该方法树,这时创建一个新的根节点作为新方法树的根节点,并将该新的方法树追加至该引擎的方法树切片中,最后使用传递进来的 path 和 handlers 作为参数,调用该根节点内置的 addRoute(path, handlers) 函数,下面,我们来看一下该函数的源代码:
func (n *node) addRoute(path string, handlers HandlersChain) {
fullPath := path
n.priority++
// 根据 path 中的 "/" 和 "*" 计算 param 数量
numParams := countParams(path)
parentFullPathIndex := 0
// non-empty tree
if len(n.path) > 0 || len(n.children) > 0 {
walk:
for {
// Update maxParams of the current node
if numParams > n.maxParams {
n.maxParams = numParams
}
// Find the longest common prefix.
// This also implies that the common prefix contains no ':' or '*'
// since the existing key can't contain those chars.
// 计算 path 与 n.path 的公共前缀长度
// 假如 path="/user/:id", n.path="/users"
// 则他们的公共前缀 i=5
i := 0
max := min(len(path), len(n.path))
for i < max && path[i] == n.path[i] {
i++
}
// Split edge
// 如果 i < n.path,表示需要进行节点分裂
// 假如 path="/user/:id", n.path="/users"
// 由于 i=5 < len(n.path), 则对 n 进行分裂, 为其添加 path="s" 的孩子节点
if i < len(n.path) {
child := node{
path: n.path[i:],
wildChild: n.wildChild,
indices: n.indices,
children: n.children, // 将 n 节点中的所有 children 转移至 child.children 中
handlers: n.handlers,
priority: n.priority - 1,
fullPath: n.fullPath,
}
// Update maxParams (max of all children)
// 更新该 child 节点的 maxParams
for i := range child.children {
if child.children[i].maxParams > child.maxParams {
child.maxParams = child.children[i].maxParams
}
}
// 修改 n 中的 children 仅为当前创建的 child 节点
n.children = []*node{&child}
// []byte for proper unicode char conversion, see #65
// 修改 n 中的索引 indices 为分裂节点的首字符
n.indices = string([]byte{n.path[i]})
// 修改 n.path 为分裂位置之前的路径值
n.path = path[:i]
n.handlers = nil
n.wildChild = false
n.fullPath = fullPath[:parentFullPathIndex+i]
}
// Make new node a child of this node
// 将新节点添加至 n 的子节点
// 假设 n{path: "/", fullPath: "/user/:id", wildChild: true}, path="/:id/*action"
// 则 i=1, i < path
// 这时 n 不需要分裂子节点, 并且新节点将成为 n 的子孙节点
if i < len(path) {
// 同样以 n{path: "/", fullPath: "/user/:id", wildChild: true}, path="/:id/*action" 为例
// path=":id/*action"
path = path[i:]
// 如果 n 为通配符节点, 即 nType 为 param 或 catchAll 的上一个节点
if n.wildChild {
// 无需再对 n 进行匹配, 直接移动当前父节点完整路径游标
parentFullPathIndex += len(n.path)
// 将 n 设置为 n 的子节点 (通配符节点只会有一个子节点)
n = n.children[0]
// 增加新的 n 的优先级
n.priority++
// Update maxParams of the child node
// 更新新的 n 的最大可匹配参数值 maxParams
if numParams > n.maxParams {
n.maxParams = numParams
}
// 由于已遇到通配符节点, 因此当前要添加 path 的 numParams 减 1
numParams--
// Check if the wildcard matches
// 检查通配符是否匹配
// 如当前 n.path 已匹配至 ":id"
// 而 path 为 ":id/*action"
// 此时 n.path=":id" == path[:len(n.path)]=":id"
if len(path) >= len(n.path) && n.path == path[:len(n.path)] {
// check for longer wildcard, e.g. :name and :names
// 继续检查更长的通配符
if len(n.path) >= len(path) || path[len(n.path)] == '/' {
continue walk
}
}
pathSeg := path
if n.nType != catchAll {
pathSeg = strings.SplitN(path, "/", 2)[0]
}
prefix := fullPath[:strings.Index(fullPath, pathSeg)] + n.path
panic("'" + pathSeg +
"' in new path '" + fullPath +
"' conflicts with existing wildcard '" + n.path +
"' in existing prefix '" + prefix +
"'")
}
c := path[0]
// slash after param
// 假设 n={path: ":id", fullPath: "/user/:id", indices: "/", nType=param}, path="/:post/*action", fullPath="/user/:id/:post/*action"
// 如果 n 还存在孩子节点, 则将 n 修改为其孩子节点, 从该孩子节点继续为 path 匹配合适位置
if n.nType == param && c == '/' && len(n.children) == 1 {
parentFullPathIndex += len(n.path)
n = n.children[0]
n.priority++
continue walk
}
// Check if a child with the next path byte exists
// 检查 n 中是否存在符合 path 的索引, 若存在则将该索引对应的节点赋值给 n, 从该节点继续为 path 匹配合适位置
// 假设 n={path: "/user", fullPath: "/user", indices: "/s"}, path="/:id/*action", c="/"
for i := 0; i < len(n.indices); i++ {
if c == n.indices[i] {
parentFullPathIndex += len(n.path)
i = n.incrementChildPrio(i)
n = n.children[i]
continue walk
}
}
// Otherwise insert it
// 假设 n={path: "/user", fullPath: "/user"}, path="/:id", fullPath="/user/:id"
// 那么直接将该 path 为 "/:id", fullPath 为 "/user/:id" 的新节点添加至 n 的子节点中
if c != ':' && c != '*' {
// []byte for proper unicode char conversion, see #65
n.indices += string([]byte{c})
child := &node{
maxParams: numParams,
fullPath: fullPath,
}
n.children = append(n.children, child)
// 增加 n 孩子节点的优先级
n.incrementChildPrio(len(n.indices) - 1)
n = child
}
// 将该 path 添加至 n 的孩子节点中
n.insertChild(numParams, path, fullPath, handlers)
return
} else if i == len(path) { // Make node a (in-path) leaf
if n.handlers != nil {
panic("handlers are already registered for path '" + fullPath + "'")
}
n.handlers = handlers
}
return
}
} else { // Empty tree
// 当前树为空, 直接将该 path 添加至 n 的孩子节点中
n.insertChild(numParams, path, fullPath, handlers)
// 设置该节点为 root 节点
n.nType = root
}
}
该部分的源代码内容有点多,而且有点绕,建议配合第一部分末尾给出的路由树图观看,其中 n.incrementChildPrio(post) 函数用于为新组合的子节点添加优先级,并且在必要时,对索引以及子节点切片进行重新排序,n.insertChild(numParams, path, fullPath, handlers) 函数用于创建新节点,同时设置其节点类型,处理函数等,并将其插入至 n 的子节点中。
以上是 Gin 路由树的构建过程,该部分稍微比较复杂,且需要对查找树 Trie 有一定了解。
路由的匹配
讲完路由的构建,我们来看看 Gin 是如何实现路由匹配的,看一下下面的这段代码:
func main() {
router := gin.Default()
router.GET("/users", func(c *gin.Context) {})
router.GET("/user/:id", func(c *gin.Context) {})
router.GET("/user/:id/*action", func(c *gin.Context) {})
router.POST("/create", func(c *gin.Context) {})
router.POST("/deletes", func(c *gin.Context) {})
router.POST("/deleted", func(c *gin.Context) {})
router.DELETE("/use", func(c *gin.Context) {})
router.DELETE("/uso", func(c *gin.Context) {})
router.Run(":8000")
}
func (engine *Engine) Run(addr ...string) (err error) {
defer func() { debugPrintError(err) }()
address := resolveAddress(addr)
debugPrint("Listening and serving HTTP on %s\n", address)
err = http.ListenAndServe(address, engine)
return
}
从源代码中可以发现,Gin 内部实际上调用了 Go 自带函数库 net/http 库中的 http.ListenAndServe(addr, handler) 函数,并且该函数的 handler 为 Handler 接口类型,其源代码如下:
type Handler interface {
ServeHTTP(ResponseWriter, *Request)
}
由此,我们可以知道,在 Gin 的 Engine 结构中,实现了该接口,所以,我们只需把关注点放到 Gin 实现 Handler 接口的 ServeHTTP(ResponseWriter, *Request) 函数中即可,下面我们来看一下 Gin 对该接口的实现源代码:
func (engine *Engine) ServeHTTP(w http.ResponseWriter, req *http.Request) {
c := engine.pool.Get().(*Context)
c.writermem.reset(w)
c.Request = req
c.reset()
engine.handleHTTPRequest(c)
engine.pool.Put(c)
}
首先是从引擎的对象池中获取一个 Gin 的上下文对象,并对其属性进行重置操作,至于 Gin 上下文的内容这里不做展开讨论,在本系列的后续文章中,会与 Go 自带函数库中的 context 库结合讨论。
然后以该 Context 对象作为参数调用 engine.handleHTTPRequest(c) 函数对请求进行处理,最后再将该 Context 重新放入该 Gin 引擎的对象池中。下面来看一下该函数的源代码,在本系列的第一篇文章 Gin 源码学习(一)丨请求中 URL 的参数是如何解析的? 中有对其稍微介绍过,所以我们这里同样,只针对路由匹配的内容来对其进行讲解:
func (engine *Engine) handleHTTPRequest(c *Context) {
httpMethod := c.Request.Method
rPath := c.Request.URL.Path
// 省略部分代码
// Find root of the tree for the given HTTP method
t := engine.trees
for i, tl := 0, len(t); i < tl; i++ {
// 遍历方法树切片, 获取与请求方法相同的方法树的根节点
if t[i].method != httpMethod {
continue
}
root := t[i].root
// Find route in tree
// 根据请求 URI 从该方法树中进行路由匹配并获取请求参数
value := root.getValue(rPath, c.Params, unescape)
// 如果获取到的 value.handlers 不为 nil, 表示路由树中存在处理该 URI 的路由
if value.handlers != nil {
c.handlers = value.handlers
c.Params = value.params
c.fullPath = value.fullPath
c.Next()
c.writermem.WriteHeaderNow()
return
}
// 如果无匹配路由, 并且请求方法不为 "CONNECT", 请求的 URI 不为 "/"
// 则判断是否开启重定向配置, 若开启, 则进行重定向操作
if httpMethod != "CONNECT" && rPath != "/" {
if value.tsr && engine.RedirectTrailingSlash {
redirectTrailingSlash(c)
return
}
if engine.RedirectFixedPath && redirectFixedPath(c, root, engine.RedirectFixedPath) {
return
}
}
break
}
// 如果开启 HandleMethodNotAllowed, 则在其他请求类型的方法树中进行匹配
if engine.HandleMethodNotAllowed {
for _, tree := range engine.trees {
if tree.method == httpMethod {
continue
}
// 如果在其他请求类型的方法树中能够匹配到该请求 URI, 并且处理函数切片不为空, 则返回 405 错误
if value := tree.root.getValue(rPath, nil, unescape); value.handlers != nil {
c.handlers = engine.allNoMethod
serveError(c, http.StatusMethodNotAllowed, default405Body)
return
}
}
}
// 返回 404 错误
c.handlers = engine.allNoRoute
serveError(c, http.StatusNotFound, default404Body)
}
从上面源代码中,我们可以发现,路由的匹配操作,是在 root.getValue(rPath, po, unescape) 函数中进行的,下面我们来看一下该函数的源代码并结合具体实例来对其进行分析,该函数同样在本系列的第一篇文章中出现过,此处仅对路由匹配的内容进行讲解:
func (n *node) getValue(path string, po Params, unescape bool) (value nodeValue) {
value.params = po
walk: // Outer loop for walking the tree
// 使用 for 循环进行节点访问匹配操作
for {
// 判断当前请求的 path 长度是否比当前节点的 n.path 长
// 如果是, 则使用当前节点的 n.path 与 path 进行匹配
if len(path) > len(n.path) {
// 判断当前路由节点的 path 与请求的 path 前缀是否完全一致
if path[:len(n.path)] == n.path {
// 对请求的 path 进行重新截取, 去除与当前节点完全匹配的前缀部分
path = path[len(n.path):]
// If this node does not have a wildcard (param or catchAll)
// child, we can just look up the next child node and continue
// to walk down the tree
// 如果当前节点不为通配符节点
if !n.wildChild {
// 获取请求 path 的第一个字符
c := path[0]
// 遍历当前路由节点的 indices, 判断是否存在与请求 path 匹配的索引
for i := 0; i < len(n.indices); i++ {
if c == n.indices[i] {
// 如果存在, 将当前路由节点修改为该子节点
n = n.children[i]
// 跳转至 walk, 开始下一轮匹配
continue walk
}
}
// Nothing found.
// We can recommend to redirect to the same URL without a
// trailing slash if a leaf exists for that path.
value.tsr = path == "/" && n.handlers != nil
return
}
// handle wildcard child
// 当前节点为通配符节点
// 表示其仅有一个子节点, 且节点类型为 param 或者 catchAll
n = n.children[0]
switch n.nType {
case param: // 如果当前路由节点类型为 param
// find param end (either '/' or path end)
end := 0
for end < len(path) && path[end] != '/' {
end++
}
// save param value
if cap(value.params) < int(n.maxParams) {
value.params = make(Params, 0, n.maxParams)
}
i := len(value.params)
value.params = value.params[:i+1] // expand slice within preallocated capacity
value.params[i].Key = n.path[1:]
val := path[:end]
if unescape {
var err error
if value.params[i].Value, err = url.QueryUnescape(val); err != nil {
value.params[i].Value = val // fallback, in case of error
}
} else {
value.params[i].Value = val
}
// we need to go deeper!
// 如果用于匹配参数的 end 下标小于当前请求 path 的长度
if end < len(path) {
// 如果当前路由节点存在孩子节点
if len(n.children) > 0 {
// 对当前请求 path 进行重新截取
path = path[end:]
// 获取当前路由节点的孩子节点
n = n.children[0]
// 跳转至 walk, 开始下一轮匹配
continue walk
}
// ... but we can't
value.tsr = len(path) == end+1
return
}
// 如果当前的 handlers 不为空, 则返回
if value.handlers = n.handlers; value.handlers != nil {
value.fullPath = n.fullPath
return
}
// 如果当前路由节点有一个子节点
if len(n.children) == 1 {
// No handle found. Check if a handle for this path + a
// trailing slash exists for TSR recommendation
// 没有找到处理该请求 path 的处理函数
// 如果当前路由节点的子节点的 path 为 "/" 且存在处理函数
// 则设置 value.tsr 为true
n = n.children[0]
value.tsr = n.path == "/" && n.handlers != nil
}
return
case catchAll: // 如果当前路由节点的类型为 catchAll
// 直接将当前的请求 path 存储至 value.params 中
// save param value
if cap(value.params) < int(n.maxParams) {
value.params = make(Params, 0, n.maxParams)
}
i := len(value.params)
value.params = value.params[:i+1] // expand slice within preallocated capacity
value.params[i].Key = n.path[2:]
if unescape {
var err error
if value.params[i].Value, err = url.QueryUnescape(path); err != nil {
value.params[i].Value = path // fallback, in case of error
}
} else {
value.params[i].Value = path
}
value.handlers = n.handlers
value.fullPath = n.fullPath
return
default:
panic("invalid node type")
}
}
} else if path == n.path { // 如果当前请求的 path 与当前节点的 path 相同
// We should have reached the node containing the handle.
// Check if this node has a handle registered.
// 由于路由已匹配完成, 因此只需检查当前已创建的路由节点中是否存在处理函数
// 如果存在处理函数, 则直接返回
if value.handlers = n.handlers; value.handlers != nil {
value.fullPath = n.fullPath
return
}
// 如果当前匹配的路由节点中不存在处理函数
// 且当前请求的 path 为 "/", 并且当前节点的子节点为 param 节点或 catchAll 节点, 且当前节点不为 root 节点
// 则设置 tsr(trailing slash redirect, 尾部斜线重定向) 为 true, 并返回
if path == "/" && n.wildChild && n.nType != root {
value.tsr = true
return
}
// No handle found. Check if a handle for this path + a
// trailing slash exists for trailing slash recommendation
// 没有找到匹配路由的处理函数
// 检查该路由节点是否存在 path 仅为 "/" 且处理函数不为空的子节点, 或者节点类型为 catchAll 且处理函数不为空的子节点, 若存在, 则设置 tsr 为 true, 并返回
for i := 0; i < len(n.indices); i++ {
if n.indices[i] == '/' {
n = n.children[i]
value.tsr = (len(n.path) == 1 && n.handlers != nil) ||
(n.nType == catchAll && n.children[0].handlers != nil)
return
}
}
return
}
// Nothing found. We can recommend to redirect to the same URL with an
// extra trailing slash if a leaf exists for that path
// 当前请求的 path 的长度比当前路由节点的 path 的长度短
// 尝试在请求的 path 尾部添加 "/", 如果添加后的请求 path 与当前路由节点的 path 相同, 且当前路由节点存在处理函数, 则设置 tsr 为 true, 并返回
value.tsr = (path == "/") ||
(len(n.path) == len(path)+1 && n.path[len(path)] == '/' &&
path == n.path[:len(n.path)-1] && n.handlers != nil)
return
}
}
例如,一个 URI 为 /user/1/send 的 GET 请求的匹配过程,如下图所示:

小结
这篇文章讲解了 Gin 路由的结构、构建以及匹配过程,Gin 内部使用查找树 Trie 来存储路由节点。
第一部分讲解了 Gin 的路由结构,其中包括 Gin 引擎中使用到的属性结构以及 Gin 的方法树,节点结构等。
第二部分讲解了 Gin 路由的构建过程,其中最核心的是 n.addRoute(path, handlers) 函数,要看懂其实现,需对查找树 Trie 有一定了解,否则可能会稍微有点吃力。
第三部分讲解了 Gin 路由的匹配过程,其匹配过程也与查找树查找字典类似。
本系列的下一篇文章将对 Gin 的工作机制进行讲解,至此,Gin 源码学习的第三篇也就到此结束了,感谢大家对本文的阅读~~