什么是生命周期?
生命周期是一个组件从创建到销毁的过程。react会在不同的时间点注入相应的钩子函数,以便于开发者进行更灵活的数据处理。
生命周期只存在于类组件中,函数组件没有生命周期。但是在后来的新版本
react提供了hook用于管理函数组件的状态。
生命周期分三个阶段
- 初始化阶段;
- 更新阶段;
- 销毁阶段。
初始化阶段:

constructor(props)函数:- 只会执行一次,用于初始化数据;
- 无法使用
setState,页面还未挂载。
componentWillMount函数:- 挂载数据之前执行,只会执行一次;
- 可以使用
setState,但是很容易导致bug,不建议在这里使用; - 新版的react已经移除该钩子函数。
render函数:- 每次渲染都会运行;
- 将返回数据挂载在虚拟dom中,然后会构建真实的dom渲染页面;
- 不能调用
setState方法,会造成无限递归内存泄露。
componentDidMount函数:- 挂载完成阶段,可以在这里开启定时器,发送ajax请求业务数据等。
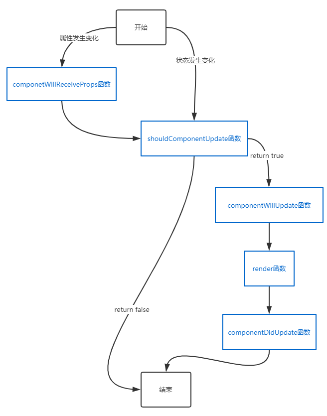
更新阶段:属性(props)发生变化或者状态(state)发生变化

componentWillReceiveProps(nextProps)函数:- 接受新的属性值;
- 使用该函数很容易导致一些bug,不建议使用。
- 新版的react已经移除该钩子函数。
shouldComponentUpdate(nextProps, nextState)函数:- 必须返回一个布尔值,返回
true执行render函数,返回false不执行render函数; - 用于减少不必要的渲染,做页面性能优化。
- 必须返回一个布尔值,返回
componentWillUpdate(nextProps, nextState)函数:- 组件即将被重新渲染;
- 新版的react已经移除该钩子函数。
componentDidUpdate(prevProps, prevState, snapshot)函数:- 有时会在该函数中操作真实dom元素。
销毁阶段:
componentWillUnmount()函数:- 只执行一次,在组件销毁前执行;
- 通常在该函数中做一些清理计时器,中断请求的事情。
新版生命周期(16.3以上版本)
官方图解已经画的很清楚了,这里不在赘述,主要说一下区别。
移除钩子函数
componentWillMount函数- 有一些bug难以解决,所以被移除。
componentWillReceiveProps函数- 防止用户滥用,导致数据来源混乱不可控,类似手表定律。一个页面的值要么来自属性要么来自状态,必须是单一的,否则是一种反模式的写法,容易造成bug。
componentWillUpdate函数- 使用场景不多,所以被移除。
新增钩子函数
getDerivedStateFromProps(props, state)函数- 是一个静态函数,使用是要加
static关键字; - 在render之前调用;
- 返回的值替换原来的state,返回null不改变state的值;
- 多用于受控组件编写。
- 是一个静态函数,使用是要加
getSnapshotBeforeUpdate(prevProps, prevState)函数- 真实的dom发生改变,但是还没渲染到页面中,可以进行一些dom操作;
- 通常和
componentDidUpdate(prevProps, prevState, snapshot)连用,返回的值作为该函数的第三个参数传入。
setState是异步的吗?
- 可能是异步的,当
setSate在dom事件处理函数中调用时就是异步的; - 异步会导致当前的状态更新不准确的问题。
举个例子:
import React, {Component} from 'react'
export default class index extends Component{
state = {
count: 0
}
//点击一次count加2
hanldeClick = () => {
this.setState({
count: this.state.count + 1
})
this.setState({
count: this.state.count + 1
})
}
render(){
return (
<div onClick={this.hanldeClick}>{this.state.count}</div>
)
}
}
根据上述代码,在点击div之后,按道理,count的值应该变成2,但实际显示的确是1。
解决办法:给setState传入一个函数更新数据。
//点击一次count加2
hanldeClick = () => {
//使用这种方式获取的上一个state是最新的
this.setState(function(state, props) {
return {
count: state.count + 2
};
})
}
为什么会造成这种现象?
react团队觉得,dom事件处理函数中状态处理会比较复杂,setState的次数比较多,如果每次setState就去更新页面,会影响页面渲染效率,所以会将事件中的多个setState合并成同一个。