APT和AOP在android那些事情
业务背景
apt
大家对eventbus应该不会陌生吧,eventbus是一个非常优秀的事件总线框架,在设计模式中,有点类似观察者模式,只不过一个升级版本的观察者模式,并且发送跟接收是切割的,解决很多让人头疼的内存泄漏问。其中eventbus所用到的技术就是apt,如果大家在项目中有使用到观察者模式,不妨用eventbus来改善一下。
aop
想象一个业务场景,业务要统计activity的启动耗时,也就是oncreate,onstart这些生命周期方法的耗时,一种原始的方式就是在每个activity的生命周期中添加重复的代码,比如:
@Override
protected void onCreate(Bundle savedInstanceState) {
long start=System.currentTimeMillis();
super.onCreate(savedInstanceState); //1
setContentView(R.layout.activity_main);
long spend=System.currentTimeMillis()-start; //2
}
想想一个activity那么多生命周期,一个android项目那么多activity,是不是很繁琐呢。这时候aop就出场了,为什么不用谷歌亲儿子apt呢,因为apt一个比较大的局限性是:无法在当前类添加删除代码,只能创建一个新的类。简单点概括就是aop是一个比apt更强大的代码生成框架。
简介
- APT:(Annotation Processing Tool)即注解处理器,是一种注解处理的工具,用来在编译器扫描以及处理注解。以注解作为桥梁,通过预先设定好的代码规则来生成对应的Java代码
- AOP:AOP为Aspect Oriented Programming的缩写,意为:面向切面编程。所以这里所代表的其实是一种思想,实现这个思想的技术有:ASPECTJ,ASM,JAVASIST,主要是这三个派系
## 对比
| 能力 | APT | AOP |
|---|---|---|
| 创建新类 | y | y |
| 修改当前类 | n | y |
| 实现技术 | AutoService | ASPECTJ,ASM,JAVASIST |
| 注解 | y | y |
| sdk代码修改 | n | y |
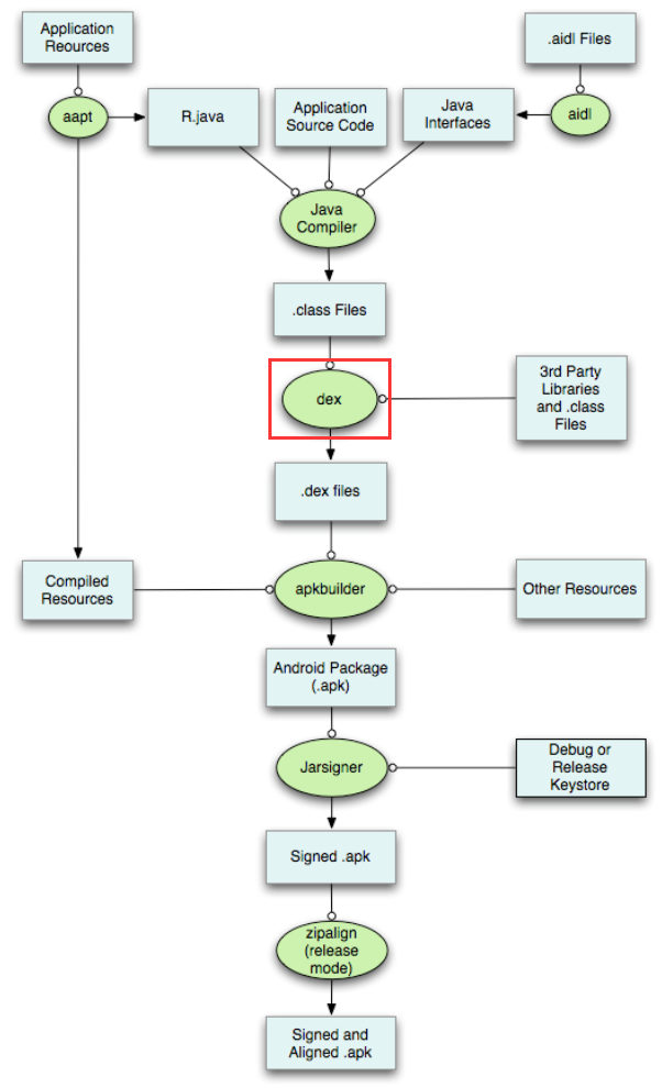
android打包流程
上一张图中,compilers阶段其实是有很多个transform组成的
其中apt,aop都是作用于compilers阶段apt作用于class -->.dex阶段,aop作用于class-->.dex或者jar-->.dex阶段。可以进一步看到aop更加强大
使用小建议
apt,aop虽然能够减少很多重复代码量,代码结构优化,但是也看出来了,没有源代码,不利于排查问题,所以使用者一定要克制,不是这两个技术很黑科技就喜欢去使用,否则就是给自己的项目埋下风险。同学编写这些apt,aop代码的同学一定要留够足够的调试信息,方便后续的问题追踪
细讲apt
其实网络上已经有很多优秀apt的案例,就不想重复的编写这个demo.贴一个推荐的案例
apt案例
细讲aop
asm实现
用来动态生成类或者增强既有类的功能,ASM是可以直接产生二进制 class 文件,也可以在类被加载入 Java 虚拟机之前动态改变类行为,底层字节码框架,操纵的级别是底层JVM的汇编指令级别,这要求ASM使用者要对class组织结构和JVM汇编指令有一定的了解。
总体思路讲解
- 注册transform,接收编译阶段代码的输入,这里主要有class和jar包
- 使用java的jarfile接口解析jar包,并且获得jar包里面的class文件
JarFile jarFile = new JarFile(inFile)
Enumeration<JarEntry> entries = jarFile.entries()
- 使用asm借口解析jar包里面的class,更改自己想要的代码操作,建议使用asm5版本,gradle默认会有这个sdk,无需集成,示例:
ClassReader reader = new ClassReader(entryBytes)
ClassWriter classWriter = new ClassWriter(reader, ClassWriter.COMPUTE_MAXS);
ClassVisitor visitor = new MyClassVisitor(classWriter)
- 无论更改与否jar包或者class,都要将文件拷贝到下一个输入位置,参考示例:
File outFile = transformInvocation.outputProvider.getContentLocation(
jarInput.file.absolutePath,
jarInput.contentTypes,
jarInput.scopes,
Format.JAR)
FileUtils.copyFile(jarInput.file, outFile)
网上有一个非常好的讲解,并且有示例源码:
案例
aspectj实现
aspectj是通过注解来实现aop的切面方案,也是最容易上手的一个方案
案例
javassit实现
总结
上面的讲究都是引用了其他人的讲解成果,后面会输出个人编写demo的文章,更加细致的讲解aop这块,当然估计可能没有我现在所引用的案例优秀,透彻。
希望我的文字能给你带来帮助,同时也欢迎关注个人公众号,我的所有文章第一手信息回优先发布这里。
个人公众号:河边的小黑屋
