dubbo-go 中如何实现远程配置管理

2,248 阅读8分钟

之前在 Apache/dubbo-go(以下简称 dubbo-go )社区中,有同学希望配置文件不仅可以放于本地,还可以放于配置管理中心里。那么,放在本地和配置管理中心究竟有哪些不一样呢?

放在本地,每次更新需要重启,配置文件管理困难,无法做到实时更新即刻生效。此外,本地文件还依赖人工版本控制,在微服务的场景下,大大的增加了运维的成本与难度。

而配置管理中心提供了统一的配置文件管理,支持文件更新、实时同步、统一版本控制、权限管理等功能。

目标

基于以上几个背景,可以总结出以下 目标

  • 与 Dubbo 现有的配置中心内的配置文件兼容,降低新增语言栈的学习成本;
  • 支持多种配置文件格式;
  • 支持主流配置中心,适应不一样的使用场景,实现高扩展的配置下发;

配置中心

配置中心在 dubbo-go 中主要承担以下场景的职责:

  • 作为外部化配置中心,即存储 dubbo.properties 配置文件,此时,key 值通常为文件名如 dubbo.properties , value 则为配置文件内容。
  • 存储单个配置项,如各种开关项、常量值等。
  • 存储服务治理规则,此时 key 通常按照 “服务名 + 规则类型” 的格式来组织,而 value 则为具体的治理规则。

dubbo-go 应支持 dubbo 中所有支持的各种开源配置中心,包括:

  • Apollo :携程框架部门研发的分布式配置中心,能够集中化管理应用不同环境、不同集群的配置,配置修改后能够实时推送到应用端,并且具备规范的权限、流程治理等特性,适用于微服务配置管理场景。
  • zookeeper :一个分布式的,开放源码的分布式应用程序协调服务,是 Google 的 Chubby 一个开源的实现,是 Hadoop 和 Hbase 的重要组件。它是一个为分布式应用提供一致性服务的软件,提供的功能包括:配置维护、域名服务、分布式同步、组服务等。
  • nacos : Alibaba 开源的配置管理组件,提供了一组简单易用的特性集,帮助您实现动态服务发现、服务配置管理、服务及流量管理。

而考虑到某些公司内部有自身的研发的配置中心,又或者当前流行而 Dubbo 尚未支持的配置中心,如 etcd,我们的核心在于设计一套机制,允许我们,也包括用户,可以通过扩展接口新的实现,来快速接入不同的配置中心。

那在 dubbo-go 中究竟怎么实现呢?我们的答案是:基于动态的插件机制在启动时按需加载配置中心的不同实现。

实现该部分功能放置于一个独立的子项目中,见:github.com/apache/dubb…

dubbo-go设计

原逻辑为:启动时读取本地配置文件,将其加载进内存,通过配置文件中的配置读取注册中心的信息获取服务提供者,注册服务消费者。

有些读者会有点困惑,不是说好了使用配置中心的,为什么现在又要读取本地配置呢?答案就是,读取的这部分信息分成两部分:

  • 使用什么作为配置中心;

  • 该配置中心的元数据,比如说使用 zookeeper 作为配置中心,那么 zookeeper 的链接信息就是元数据,毕竟我们只有在知道了链接信息之后才能连上 zookeeper;

在改造的时候,需要考虑以下的问题:

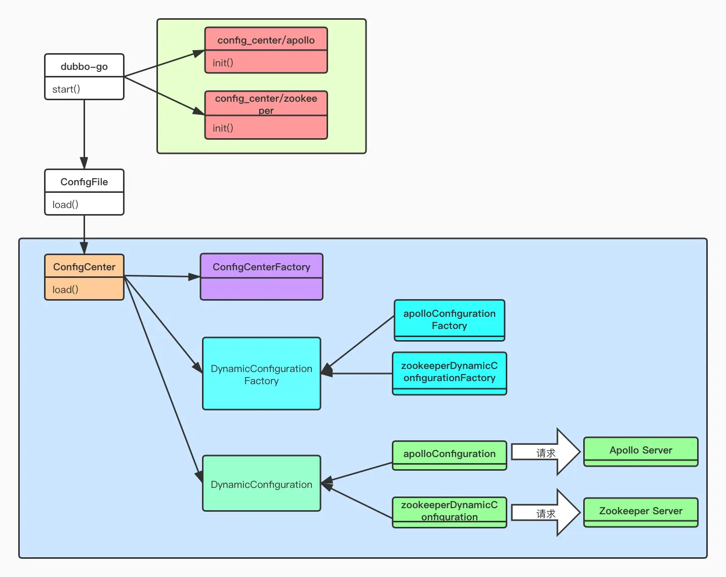
  1. 如何实现支持多个配置中心?如何实现按需加载?

通过抽象 DynamicConfiguration 让开发者可以快速支持多个配置中心。

使用者导入指定的组件包后,在启动阶段将需要的组件加载进内存中,以便给程序按需调用,如下图绿色部分。

  1. 配置中心的配置加载阶段在什么时候?

应在读取配置文件阶段后,读取并解析本地配置文件中配置中心信息。初始化配置中心链接,读取 /dubbo/config/dubbo/dubbo.properties 与 /dubbo/config/dubbo/应用名/dubbo.properties ,并将其加载到内存之中覆盖原有配置,监听其变更,实时更新至内存,如下图蓝色部分。

ConfigCenterFactory

使用者加载对应配置中心模块后,在初始化阶段加入各配置中心模块往其中注册其初始化类。

DynamicConfigurationFactory

整个动态配置中心的关键点就在 DynamicConfigurationFactory 上,其中通过解析内部自定义的 URL ,获取其协议类型,反射其参数,用于创建配置中心的链接。

如:

配置文件中配置

config_center:
  protocol: zookeeper
  address: 127.0.0.1:2181
  namespace: test

dubbo-go 内部会解析为

zookeeper://127.0.0.1:2181?namespace=test

在内部传递,用于初始化配置中心链接。

PS:在 dubbo-go 中到处可见这种内部协议,透彻理解这个内部协议对阅读 dubbo-go 代码很有帮助。

DynamicConfiguration

该接口规定了各个配置中心需要实现的功能:

  • 配置数据反序列化方式:目前只有 properties 反序列化,参见: DefaultConfigurationParser 。
  • 增加监听器:用于增加监听数据变化后增加特定逻辑(受限于配置中心 client 端实现)。
  • 删除监听器:删除已有监听器(受限于配置中心 client 端实现,目前所知 nacos client 没有提供该方法)。
  • 获取路由配置:获取路由表配置。
  • 获取应用级配置:获取应用层级配置,如:协议类型配置等。

实现

优先考虑与现有 dubbo 设计兼容,从而降低使用者的学习成本,dubbo-admin 作为服务提供者实现应用级配置管理, dubbo-go 作为消费端实现配置下发管理功能。以 zookeeper 为例,对服务提供者与服务消费者进行整体流程分析。

如何存储配置管理

dubbo-admin 配置管理中增加 global 配置,zookeeper 中会自动生成其对应配置节点,内容均为 dubbo-admin 中设置的配置。

  • /dubbo/config/dubbo/dubbo.properties 对应全局配置文件。
  • /dubbo/config/dubbo/ 应用名 /dubbo.properties 对应指定应用配置文件。

节点路径

上图展示了 dubbo.properties 文件在 zookeeper 和 Apollo 中的存储结构:

zookeeper

  • 命名空间 namespace 都为: dubbo

  • 分组 group :全局级别为 dubbo , 所有应用共享;应用级别为应用名 demo-provider ,只对该应用生效

  • key : dubbo.properties

Apollo

  • app_id : 自由指定,默认: dubbo ,最好与 zookeeper namespace 一致

  • cluster : 自由指定,最好与 zookeeper group 一致

  • 命名空间 namespace : dubbo.properties

zookeeper 与 Apollo 最大的不一样就在于 dubbo.properties 所在的节点。

实现配置管理中心支持

以 Apollo 为例,简单的介绍,如何实现支持一个新的配置管理中心。

选择配置管理中心 Client / SDK

本例中使用的 Apollo Go Client 为:github.com/zouyx/agoll…

PS: 如没找到,自己实现也是可以的哦。

节点路径

因为每个配置管理中心的存储结构各有特点,导致 dubbo 在使用外部配置管理中心时,存储配置节点的结构不一样。在 dubbo-configcenter 找到希望支持的配置管理中心,而本例中 Apollo 则在 ApolloDynamicConfiguration.java

注释中表明,Apollo namespace = governance (governance .properties) 用于治理规则,namespace = dubbo (dubbo.properties) 用于配置文件。

实现 DynamicConfiguration

新建创建客户端方法,最好客户端保持为单例。

以下为必须实现的方法,以下方法用于获取配置中心配置。

  • GetInternalProperty:在配置文件(Apollo 为 namespace)中,根据 key 获取对应 value;
  • GetRule:获取治理配置文件(Apollo 为 namespace);
  • GetProperties:获取整个配置文件(Apollo 为 namespace);

可选择实现的方法,如不实现,则不能动态更新 dubbo-go 中配置信息。

  • RemoveListener
  • AddListener

而 Parser & SetParser 使用默认实现即可,默认为 Properties 转换器。

更多信息,参考:dubbo-go-apollo

使用方法

从上面的设计里面,也能大概猜到怎么使用了:

很显然,使用配置中心并不复杂,只需要把对应的依赖引入进来。在包初始化的时候,会创建出来对应的配置中心的实现。比如说加载 ZooKeeper 或者 Apollo 作为配置中心:

zookeeper

_ "github.com/apache/dubbo-go/config_center/zookeeper"

Apollo

_ "github.com/apache/dubbo-go/config_center/apollo"

当然仅仅加载还不够,比如说虽然我加载了 zookeeper,但是我还需要知道怎么连上这个配置中心,即前面提到的配置中心的元数据,这部分信息是需要在本地配置出来的。比如说:

zookeeper

config_center:
  protocol: "zookeeper"
  address: "127.0.0.1:2181"

Apollo

如果需要使用 Apollo 作为配置中心,请提前创建 namespace : dubbo.properties ,用于配置管理。

config_center:
  protocol: "apollo"
  address: "127.0.0.1:8070"
  app_id: test_app
  cluster: dev

总结

更加具体的实现,我就不详细论述,大家可以去看源码,欢迎大家持续关注,或者贡献代码。

整个配置中心的功能,麻雀虽小,但五脏俱全。目前并不算是十分完善,但是整个框架层面上来说,是走在了正确的路上。从扩展性来说,是比较便利。目前支持的配置中心还不够丰富,只有 zookeeper 与 Apollo ,支持的配置文件格式也只有 properties ,虽然能满足基本使用场景,距离完善还有还长远的路。

未来计划:

  1. nacos(已有 PR , 正在 review )
  2. etcd(未支持)
  3. consul(未支持)
  4. 丰富的文件配置格式,如: yml , xml 等

欢迎大家关注或者贡献代码,github.com/apache/dubb…