cocos creator 基础一文通(八)--label

1,246 阅读2分钟

一. label标签组件

1.添加标签的方法
①. 直接创建label组件
②. 组件上创建label组件

二. label按钮属性

三. 使用自定义字库

1.自定义字库
将自定义字库生成ttf文件 引入字体属性卡 中
2.位图字库 //方便轻量,但有限
字模文件包括2个部分 :字符精灵图(png) 字符配置文件(fnt)
把fnt文件托入font 就可以用了

四. 文字调整

  1. 通过控制锚点控制文字扩展方向

五. 代码使用cc.Label

1.获得组件
①关联至属性面板
cc.Class({
    extends: cc.Component,
    properties: {
        bmp_font:{
            type:cc.Label,
            default:null
        }
    },
    start () {
        this.bmp_font.string="hahaha";        
    },
});
②代码中获取组件
start () {
        var find_label1=this.node.getChildByName("label_1").getComponent(cc.Label);
        find_label1.string="gegegege";   
    }

六. 富文本 //适合图文混排.样式混排,但不适于代码修改

1. 简介
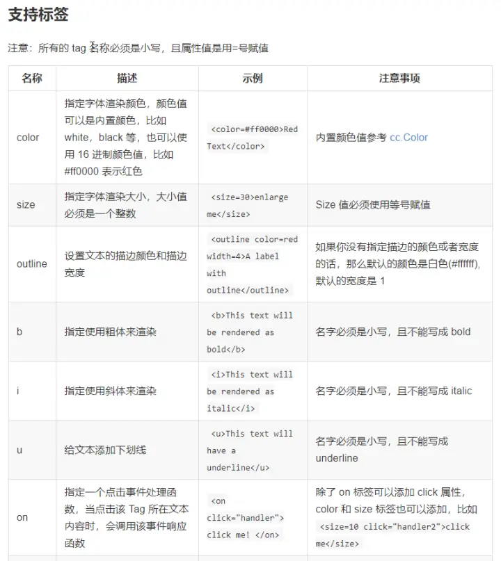
RichText 组件用来显示一段带有不同样式效果的文字,你可以通过一些简单的 BBCode 标签来设置文字的样式。 目前支持的样式有:颜色(color),字体大小(size),字体描边(outline),加粗(b),斜体(i),下划线(u),换行(br),图片(img)和点击事件(on),并且不同的 BBCode 标签是可以支持相互嵌套的。
2.BBCode 标签格式 //类似于HTML

基本格式

目前支持的标签类型有:size,color, b, i, u, img 和 on,分别用来定制字体大小,字体颜色, 加粗,斜体,下划线,图片和点击事件。 每一个标签都有一个起始标签和一个结束标签,起始标签的名字和属性格式必要符合要求,且全部为小写。 结束标签的名字不做任何检查,只需要满足结束标签的定义即可。
下面分别是应用 size 和 color 标签的一个例子:
<color=green>你好</color>,<size=50>Creator</>
注意: //富文本的局限性!!!
富文本组件全部由 JS 层实现,采用底层的 Label 节点拼装而成,并且在上层做排版逻辑。 这意味着,你新建一个复杂的富文本,底层可能有十几个 label 节点,而这些 label 节点都是采用系统字体渲染的,
所以,一般情况下,你不应该在游戏的主循环里面频繁地修改富文本的文本内容, 这可能会导致性能比较低。
另外,如果能不使用富文本组件,就尽量使用普通的文本组件,并且 BMFont 的效率是最高的。