慢慢的就要去上班了,给自己写一份长期的简历来应对不时之需,是非常有必要的。马上迎来了金三银四,不知道今年的情况会好许多吗。今天就将我写简历的方式给看官们展示一下吧。不管有没有工作的都可以看一下哦。
简历模板是死的,内容是活的。抄袭别人的简历,相当于给自己面试挖坑。
文章后面会给一份比较通用的模板。如果有用的小伙伴。可以点赞关注三连哦。 往期回顾:
如果不知道内容怎么填写可以看我上一篇文章:
前言
本文是使用markdown来做简历的。最后的效果是pdf哦。
那么,开始吧。
选择好平台
打开一些markdown编写文章的写作网站,都是有提供pdf导出的。这里我推荐一个网址:
这是一个专门写简历的markdown网站。具体的站点随意。
个人资料
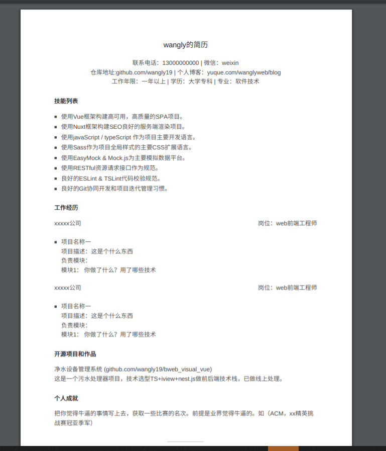
一般开头都是写这个。我的排版是这样的。




教育经历(选填,如果你是双一流的话是加分项)


技能列表
自己不熟悉的技术就千万不要写上去了,标准的无序列表结构,清晰明了。这是我的。当然你可以用默认的。




工作经历&项目经验
这个可以参考教育经历,类似的。哪家公司?什么岗位?多久?什么项目,完成了什么?其实默认的经历模板就很好了。为了保密。我就不贴自己的项目经历了


开源项目
这个纯粹是选填,如果你有好的项目。不妨写上去。如果只是一些Demo级的项目。如xxx课程xxx项目,xxxDemo就算了。贴上github链接。github仓库中尽量潇洒。简介中带上线上地址。是一个妥妥的加分项。没必要做太多的描述。因为面试官如果觉得不错。绝对会问你。那么面试就带入你的主场。因为项目是你做的。所以讲起来也不会过分的紧张。


个人成就
将你最具有含金量的东西写进去,计算机等级证书就不用写了。四六级,ACM等等可以写进去。内容少建议汇集在个人信息里。节省空间啦。

最后导出为PDF格式就好了。这样你就有一份非常简洁普通的简历了


结尾
现在在准备复习篇章了。2020年开始维护自己的内容库。毕竟按照正常的加薪酬速度。是没有跳槽快的。当然,找到一家心满意足的公司也不容易。各位斟酌。如果链接失效可以扫码哦。 各位需要的模板下载地址来了:
也可以扫二维码进入:

