转自:www.jianshu.com/p/e50a84893…
前两篇已经简介了Spring及其IoC容器,本篇介绍IoC容器最基础的实现BeanFactory,其XmlBeanFactory实现类将作为分析的入口(
虽然该类已经被标记为过期,但是这不妨碍我们作为分析IoC的入口类BeanFactory简介
IoC容器的顶级接口,是IoC容器的最基础实现,也是访问Spring容器的根接口,负责对bean的创建,访问等工作。
接下来要介绍的类比较多,对于初看Spring源码的同学,只要知道BeanFactory的作用即可。
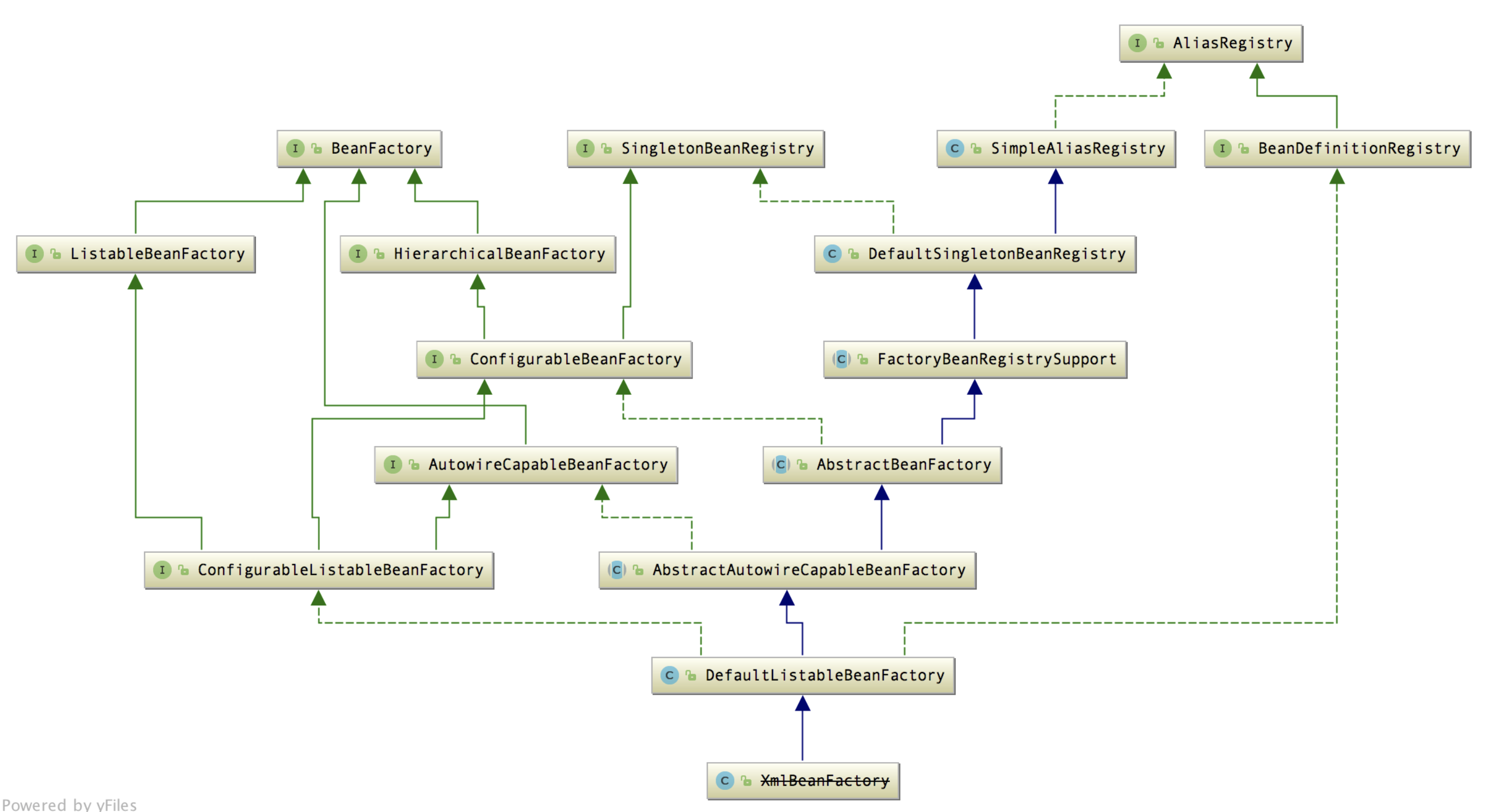
类图关系
- IDEA查看类图-->光标定位到类或接口-->右键

- XmlBeanFactory类图结构

蓝色的实线表示类与类之间的继承关系绿色的实线表示接口与接口之间的继承关系绿色的虚线表示类与接口之间的继承关系XmlBeanFactory的继承体系比较复杂,但是在分析源码之间,了解一下类的继承关系将助于我们对源码的分析
从图中可以看到,顶级接口分别是BeanFactory,SingletonBeanRegistry,AliasRegistry
1.BeanFactory
//SpringIoC容器顶级接口
public interface BeanFactory {
// 区分是获取FactoryBean还是FactoryBean的createBean创建的实例.如果&开始则获取FactoryBean;否则获取createBean创建的实例.
String FACTORY_BEAN_PREFIX = "&";
Object getBean(String name) throws BeansException;
<T> T getBean(String name, Class<T> requiredType) throws BeansException;
Object getBean(String name, Object... args) throws BeansException;
<T> T getBean(Class<T> requiredType) throws BeansException;
<T> T getBean(Class<T> requiredType, Object... args) throws BeansException;
<T> ObjectProvider<T> getBeanProvider(Class<T> requiredType);
<T> ObjectProvider<T> getBeanProvider(ResolvableType requiredType);
boolean containsBean(String name);
boolean isSingleton(String name) throws NoSuchBeanDefinitionException;
boolean isPrototype(String name) throws NoSuchBeanDefinitionException;
boolean isTypeMatch(String name, ResolvableType typeToMatch) throws NoSuchBeanDefinitionException;
boolean isTypeMatch(String name, Class<?> typeToMatch) throws NoSuchBeanDefinitionException;
@Nullable
Class<?> getType(String name) throws NoSuchBeanDefinitionException;
String[] getAliases(String name);
}
1.1 ListableBeanFactory-->BeanFactory
//扩展了BeanFactory接口,提供了对bean的枚举能力,
//即可以返回bean的实例集合,而不用像BeanFactory只能返回单个bean的实例
//注意:如果存在父容器的话该接口不会考虑父容器中的bean,只会返回当前容器中的bean
public interface ListableBeanFactory extends BeanFactory {
boolean containsBeanDefinition(String beanName);
int getBeanDefinitionCount();
String[] getBeanDefinitionNames();
String[] getBeanNamesForType(ResolvableType type);
String[] getBeanNamesForType(@Nullable Class<?> type);
String[] getBeanNamesForType(@Nullable Class<?> type, boolean includeNonSingletons, boolean allowEagerInit);
<T> Map<String, T> getBeansOfType(@Nullable Class<T> type) throws BeansException;
<T> Map<String, T> getBeansOfType(@Nullable Class<T> type, boolean includeNonSingletons, boolean allowEagerInit) throws BeansException;
String[] getBeanNamesForAnnotation(Class<? extends Annotation> annotationType);
Map<String, Object> getBeansWithAnnotation(Class<? extends Annotation> annotationType) throws BeansException;
@Nullable
<A extends Annotation> A findAnnotationOnBean(String beanName, Class<A> annotationType) throws NoSuchBeanDefinitionException;
}
1.2 HierarchicalBeanFactory--> BeanFactory
//扩展了BeanFactory接口,提供了对父容器的访问功能
public interface HierarchicalBeanFactory extends BeanFactory {
@Nullable
BeanFactory getParentBeanFactory();
boolean containsLocalBean(String name);
}
1.3 AutowireCapableBeanFactory --> BeanFactory
//扩展了BeanFactory,主要提供了自动装配能力
public interface AutowireCapableBeanFactory extends BeanFactory {
//无自动装配
int AUTOWIRE_NO = 0;
//by-name装配
int AUTOWIRE_BY_NAME = 1;
//by-type装配
int AUTOWIRE_BY_TYPE = 2;
//constructor构造函数装配
int AUTOWIRE_CONSTRUCTOR = 3;
//自动装配,已被标记为过时
@Deprecated
int AUTOWIRE_AUTODETECT = 4;
//-------------------------------------------------------------------------
// 创建和填充外部bean实例的典型方法
//-------------------------------------------------------------------------
<T> T createBean(Class<T> beanClass) throws BeansException;
void autowireBean(Object existingBean) throws BeansException;
Object configureBean(Object existingBean, String beanName) throws BeansException;
//-------------------------------------------------------------------------
// 用于细粒度控制bean生命周期的方法
//-------------------------------------------------------------------------
Object createBean(Class<?> beanClass, int autowireMode, boolean dependencyCheck) throws BeansException;
Object autowire(Class<?> beanClass, int autowireMode, boolean dependencyCheck) throws BeansException;
void autowireBeanProperties(Object existingBean, int autowireMode, boolean dependencyCheck) throws BeansException;
void applyBeanPropertyValues(Object existingBean, String beanName) throws BeansException;
Object initializeBean(Object existingBean, String beanName) throws BeansException;
Object applyBeanPostProcessorsBeforeInitialization(Object existingBean, String beanName) throws BeansException;
Object applyBeanPostProcessorsAfterInitialization(Object existingBean, String beanName) throws BeansException;
void destroyBean(Object existingBean);
//-------------------------------------------------------------------------
// 委托方法解决注入点
//-------------------------------------------------------------------------
<T> NamedBeanHolder<T> resolveNamedBean(Class<T> requiredType) throws BeansException;
@Nullable
Object resolveDependency(DependencyDescriptor descriptor, @Nullable String requestingBeanName) throws BeansException;
@Nullable
Object resolveDependency(DependencyDescriptor descriptor, @Nullable String requestingBeanName,@Nullable Set<String> autowiredBeanNames,@Nullable TypeConverter typeConverter) throws BeansException;
}
ListableBeanFactory,HierarchicalBeanFactory,AutowireCapableBeanFactory是BeanFactory的直接子接口,分别提供了对bean的枚举能力,对父容器的访问能力,对bean的自动装配能力
1.4 ConfigurableBeanFactory--> HierarchicalBeanFactory-->BeanFactory
//扩展了HierarchicalBeanFactory,SingletonBeanRegistry,主要提供了对BeanFactory的配置能力
//该接口扩展的内容较多,比如类加载器,类型转化,属性编辑器,BeanPostProcessor,
//作用域,bean定义,处理bean依赖关系,合并其他ConfigurableBeanFactory,bean如何销毁等
public interface ConfigurableBeanFactory extends HierarchicalBeanFactory, SingletonBeanRegistry {
标准单例范围的范围标识符:“singleton”。
String SCOPE_SINGLETON = "singleton";
//标准原型范围的范围标识符:“prototype”。
String SCOPE_PROTOTYPE = "prototype";
//设置父工厂,注意:不能更改父级工厂
void setParentBeanFactory(BeanFactory parentBeanFactory) throws IllegalStateException;
//设置类加载器以用于加载bean类。默认是线程上下文类加载器。
void setBeanClassLoader(@Nullable ClassLoader beanClassLoader);
//返回该工厂的类加载器
@Nullable
ClassLoader getBeanClassLoader();
//指定用于类型匹配目的的临时ClassLoader。
void setTempClassLoader(@Nullable ClassLoader tempClassLoader);
//获取用于类型匹配目的的临时ClassLoader。
@Nullable
ClassLoader getTempClassLoader();
//设置是否缓存bean元数据,例如给定的bean定义(以合并方式)和已解析的bean类。默认打开。
//关闭此标志以启用bean定义对象的热刷新,特别是bean类。如果此标志关闭,则任何bean实例的创建都将为新解析的类重新查询bean类加载器。
void setCacheBeanMetadata(boolean cacheBeanMetadata);
//返回是否缓存bean元数据
boolean isCacheBeanMetadata();
//为bean定义值中的表达式指定解析策略。
//默认情况下,BeanFactory中没有活动表达式支持。ApplicationContext通常会在此处设置标准表达式策略,支持Unified EL兼容样式中的“#{...}”表达式。
void setBeanExpressionResolver(@Nullable BeanExpressionResolver resolver);
//返回bean定义值中表达式的解析策略。
@Nullable
BeanExpressionResolver getBeanExpressionResolver();
//指定用于转换属性值的Spring 3.0 ConversionService,作为JavaBeans PropertyEditors的替代方法。
void setConversionService(@Nullable ConversionService conversionService);
//返回关联的ConversionService(如果有)。
@Nullable
ConversionService getConversionService();
//添加PropertyEditorRegistrar以应用于所有bean创建过程。
void addPropertyEditorRegistrar(PropertyEditorRegistrar registrar);
//为给定类型的所有属性注册给定的自定义属性编辑器。在工厂配置期间调用。
void registerCustomEditor(Class<?> requiredType, Class<? extends PropertyEditor> propertyEditorClass);
//使用已在此BeanFactory中注册的自定义编辑器初始化给定的PropertyEditorRegistry。
void copyRegisteredEditorsTo(PropertyEditorRegistry registry);
//设置此BeanFactory应用于转换bean属性值,构造函数参数值等的自定义类型转换器。
//这将覆盖默认的PropertyEditor机制,因此使任何自定义编辑器或自定义编辑器注册表都无关紧要。
void setTypeConverter(TypeConverter typeConverter);
//获取此BeanFactory使用的类型转换器。这可能是每次调用的新实例,因为TypeConverters通常不是线程安全的。
//如果默认的PropertyEditor机制处于活动状态,则返回的TypeConverter将知道已注册的所有自定义编辑器。
TypeConverter getTypeConverter();
//为嵌入值(例如注释属性)添加String解析器。
void addEmbeddedValueResolver(StringValueResolver valueResolver);
//确定是否已通过此Bean工厂注册了嵌入值解析程序resolveEmbeddedValue(String)。
boolean hasEmbeddedValueResolver();
//解析给定的嵌入值,例如注释属性。
@Nullable
String resolveEmbeddedValue(String value);
//添加一个新的BeanPostProcessor,它将应用于此工厂创建的bean。在工厂配置期间调用。
void addBeanPostProcessor(BeanPostProcessor beanPostProcessor);
//返回已注册的BeanPostProcessors的当前数量(如果有)。
int getBeanPostProcessorCount();
//注册给定范围,由给定的Scope实现支持。
void registerScope(String scopeName, Scope scope);
//返回所有当前注册的范围的名称。
String[] getRegisteredScopeNames();
//返回给定范围名称的Scope实现(如果有)。
@Nullable
Scope getRegisteredScope(String scopeName);
//提供与此工厂相关的安全访问控制上下文。
AccessControlContext getAccessControlContext();
//复制给定其他工厂的所有相关配置。
//应包括所有标准配置设置以及BeanPostProcessors,Scopes和工厂特定的内部设置。不应包含实际bean定义的任何元数据,例如BeanDefinition对象和bean名称别名。
void copyConfigurationFrom(ConfigurableBeanFactory otherFactory);
//给定bean名称,创建别名。
void registerAlias(String beanName, String alias) throws BeanDefinitionStoreException;
//解析在此工厂中注册的所有别名目标名称和别名,将给定的StringValueResolver应用于它们。
//例如,值解析器可以解析目标bean名称中的占位符,甚至可以解析别名中的占位符。
void resolveAliases(StringValueResolver valueResolver);
//返回给定bean名称的合并BeanDefinition,如果需要,将子bean定义与其父bean合并。也考虑祖先工厂中的bean定义。
BeanDefinition getMergedBeanDefinition(String beanName) throws NoSuchBeanDefinitionException;
//确定具有给定名称的bean是否为FactoryBean。
boolean isFactoryBean(String name) throws NoSuchBeanDefinitionException;
//显式控制指定bean的当前创建状态。仅限容器内部使用。
void setCurrentlyInCreation(String beanName, boolean inCreation);
//确定指定的bean当前是否正在创建。
boolean isCurrentlyInCreation(String beanName);
//为给定的bean注册一个依赖bean,在销毁给定bean之前销毁它。
void registerDependentBean(String beanName, String dependentBeanName);
//返回依赖于指定bean的所有bean的名称(如果有)。
String[] getDependentBeans(String beanName);
//返回指定bean所依赖的所有bean的名称(如果有)。
String[] getDependenciesForBean(String beanName);
//根据bean的定义,销毁给定的bean实例(通常是从这个工厂获得的原型实例)。
void destroyBean(String beanName, Object beanInstance);
//销毁当前目标作用域中指定的作用域bean(如果有)。
void destroyScopedBean(String beanName);
销毁此工厂中的所有单例bean,包括已注册为一次性的内部bean。
void destroySingletons();
}
1.5 ConfigurableListableBeanFactory
ConfigurableListableBeanFactory--> ListableBeanFactory-->BeanFactory
ConfigurableListableBeanFactory--> AutowireCapableBeanFactory-->BeanFactory
ConfigurableListableBeanFactory--> ConfigurableBeanFactory-->HierarchicalBeanFactory-->BeanFactory
ConfigurableListableBeanFactory继承了三个接口,并扩展了忽略依赖,自动装配判断,冻结bean的定义,枚举所有bean名称的功能
public interface ConfigurableListableBeanFactory extends ListableBeanFactory, AutowireCapableBeanFactory, ConfigurableBeanFactory {
//忽略给定的自动装配依赖关系接口。
void ignoreDependencyType(Class<?> type);
//忽略给定的自动装配依赖关系接口。
void ignoreDependencyInterface(Class<?> ifc);
//使用相应的自动装配值注册特殊依赖关系类型。
void registerResolvableDependency(Class<?> dependencyType, @Nullable Object autowiredValue);
//确定指定的bean是否有资格作为autowire候选者,注入到声明匹配类型依赖关系的其他bean中。
boolean isAutowireCandidate(String beanName, DependencyDescriptor descriptor) throws NoSuchBeanDefinitionException;
//返回指定bean的已注册BeanDefinition,允许访问其属性值和构造函数参数值(可以在bean工厂后处理期间修改)。
BeanDefinition getBeanDefinition(String beanName) throws NoSuchBeanDefinitionException;
//返回所有bean名称的迭代对象
Iterator<String> getBeanNamesIterator();
//清除合并的bean定义缓存,删除尚未被认为有资格进行完整元数据缓存的bean条目。
void clearMetadataCache();
//冻结所有bean定义,表明注册的bean定义不会被修改或进一步后处理。
void freezeConfiguration();
//返回是否冻结此工厂的bean定义
boolean isConfigurationFrozen();
//确保所有非lazy-init单例都被实例化
void preInstantiateSingletons() throws BeansException;
}
1.6 BeanFactory总结
分析了从BeanFactory到ConfigurableListableBeanFactory接口的概要功能
- BeanFactory-->
SpringIoC容器顶级接口,定义了对单个bean的获取,对bean的作用域判断,获取bean类型,获取bean别名的功能 - ListableBeanFactory-->
扩展了BeanFactory接口,并提供了对bean的枚举能力 - HierarchicalBeanFactory-->
扩展了BeanFactory接口,并提供了访问父容器的能力 - AutowireCapableBeanFactory-->
扩展了BeanFactory接口,并提供了自动装配能力 - ConfigurableBeanFactory-->
扩展了HierarchicalBeanFactory,并提供了对容器的配置能力 - ConfigurableListableBeanFactory-->
扩展了ListableBeanFactory, AutowireCapableBeanFactory, ConfigurableBeanFactory接口,并提供了忽略依赖,自动装配判断,冻结bean的定义,枚举所有bean名称的功能
以上介绍BeanFactory接口的分支,下面介绍AliasRegistry接口的分支,该分支下大部分都是实现类,代码较多,也较为复杂,其中细节,留在以后分析,下面只说下类的主要作用
2. AliasRegistry接口及其实现类简介
- AliasRegistry-->定义bean的别名管理
- SimpleAliasRegistry-->实现别名管理接口
- SingletonBeanRegistry-->提供单例注册,查询服务
- DefaultSingletonBeanRegistry-->实现单例与DisposableBean的生命周期管理(创建,维护,销毁)
- FactoryBeanRegistrySupport-->添加工厂方式创建类FactoryBean的支持
本篇主要从概念和功能上让大家对BeanFactory有所了解,接下来几篇介绍IoC容器的初始化及bean的获取