目录

基础

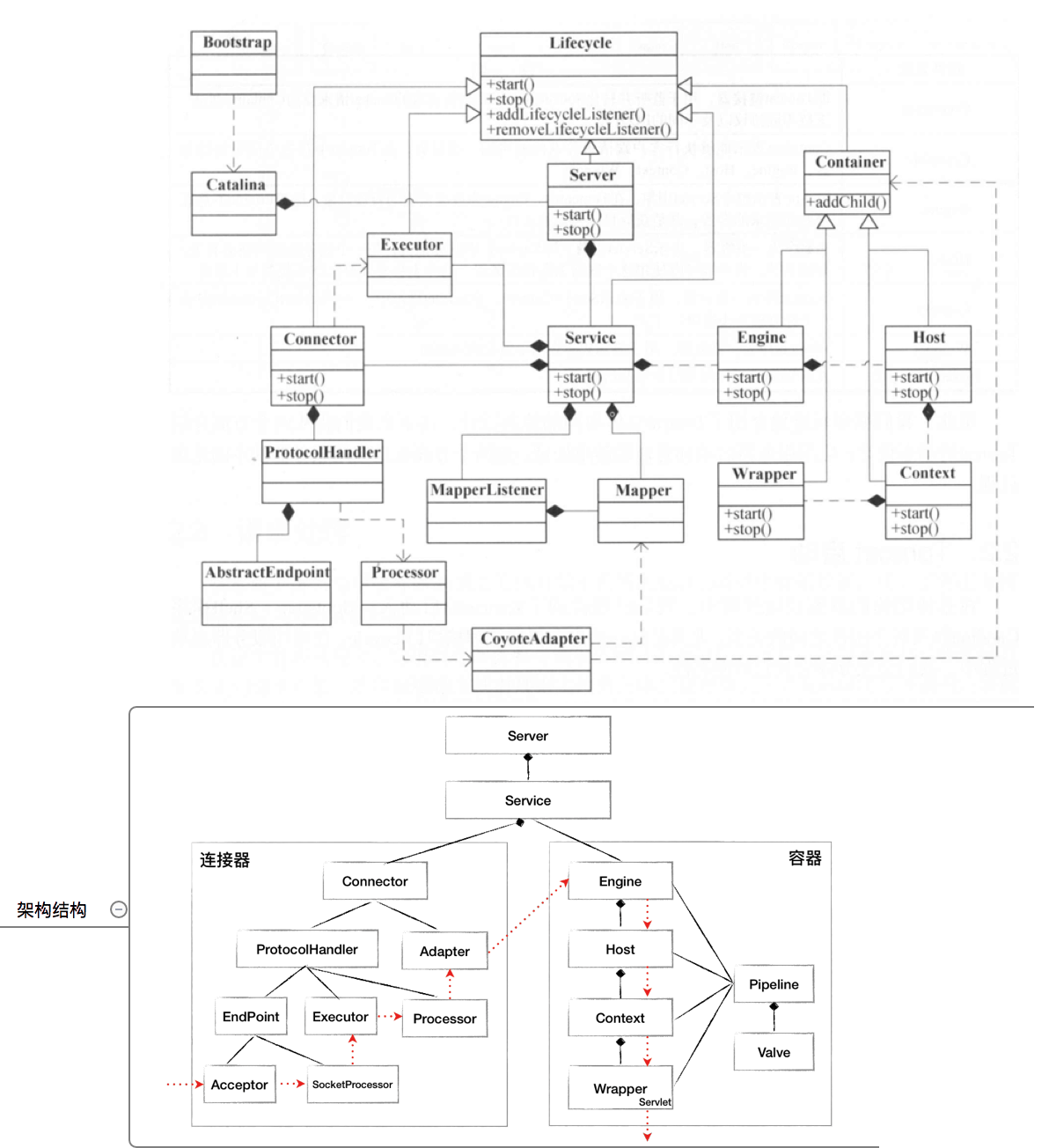
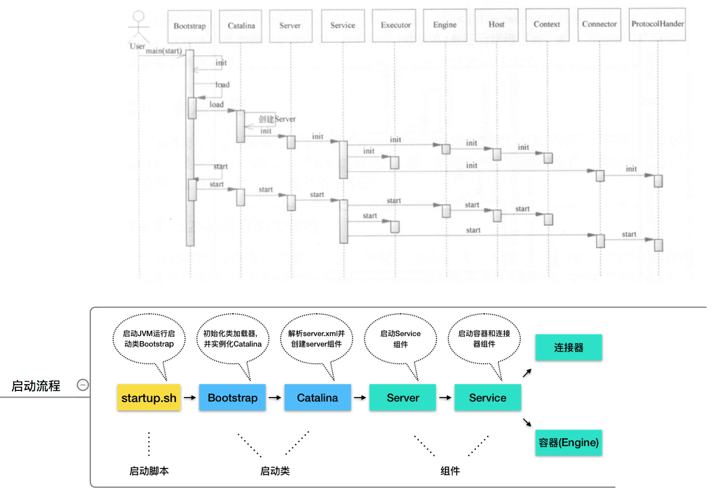
Tomcat架构




Jetty架构


其他





对Tomcat的一些看法
作为一个Servlet容器,Tomcat的核心功能就是维护网络请求,将客户端的请求分解处理,分发到对应的具体处理逻辑中,然后获取响应结果包装返回给客户端。
但是个人感觉Tomcat的设计还是太重了,它并没有Jetty的架构灵活简单。Tomcat的架构设计简洁明了,但是查看源码实现并不简洁。Tomcat虽然能够嵌入式自启动,但是支持多个Host虚拟主机、Engine这些特性在微服务成为趋势的今天显得冗余。
公众号
coding 笔记、点滴记录,以后的文章也会同步到公众号(Coding Insight)中,希望大家关注^_^
