并发队列之PriorityBlockingQueue

142 阅读10分钟
原文链接: www.toutiao.com

这一篇说一下PriorityBlockingQueue,引用书中的一句话:这就是带优先级的无界阻塞队列,每次出队都返回优先级最高或者最低的元素(这里规则可以自己制定),内部是使用平衡二叉树实现的,遍历不保证有序;

其实也比较容易,就是基于数组实现的一个平衡二叉树,不了解平衡二叉树的可以先了解一下,别想的太难,原理跟链表差不多,只不过链表中指向下一个节点的只有一个,而平衡二叉树中有两个,一个左,一个右,还有左边的节点的值小于当前节点的值,右边节点的值大于当前节点的值;看看平衡二叉树的增删改查即可;

一.认识PriorityBlockingQueue

底层是以数组实现的,我们看看几个重要的属性:

//队列默认初始化容量private static final int DEFAULT_INITIAL_CAPACITY = 11;//数组最大容量private static final int MAX_ARRAY_SIZE = Integer.MAX_VALUE - 8;//底层实现还是数组private transient Object[] queue;//队列容量private transient int size;//一个比较器,比较元素大小private transient Comparator<? super E> comparator;//一个独占锁,控制同时只有一个线程在入队和出队private final ReentrantLock lock;//如果队列是空的,还有线程来队列取数据,就阻塞//这里只有一个条件变量,因为这个队列是无界的,向队列中插入数据的话就用CAS操作就行了private final Condition notEmpty;//一个自旋锁,CAS使得同时只有一个线程可以进行扩容,0表示没有进行扩容,1表示正在进行扩容private transient volatile int allocationSpinLock;

简单看看构造器:

//默认数组大小是11public PriorityBlockingQueue() {    this(DEFAULT_INITIAL_CAPACITY, null);}//可以指定数组大小public PriorityBlockingQueue(int initialCapacity) {    this(initialCapacity, null);}//初始化数组、锁、条件变量还有比较器public PriorityBlockingQueue(int initialCapacity,                                Comparator<? super E> comparator) {    if (initialCapacity < 1)        throw new IllegalArgumentException();    this.lock = new ReentrantLock();    this.notEmpty = lock.newCondition();    this.comparator = comparator;    this.queue = new Object[initialCapacity];}//这个构造器也可以传入一个集合public PriorityBlockingQueue(Collection<? extends E> c) {    this.lock = new ReentrantLock();    this.notEmpty = lock.newCondition();    boolean heapify = true; // true if not known to be in heap order    boolean screen = true;  // true if must screen for nulls    if (c instanceof SortedSet<?>) {        SortedSet<? extends E> ss = (SortedSet<? extends E>) c;        this.comparator = (Comparator<? super E>) ss.comparator();        heapify = false;    }    else if (c instanceof PriorityBlockingQueue<?>) {        PriorityBlockingQueue<? extends E> pq =            (PriorityBlockingQueue<? extends E>) c;        this.comparator = (Comparator<? super E>) pq.comparator();        screen = false;        if (pq.getClass() == PriorityBlockingQueue.class) // exact match            heapify = false;    }    Object[] a = c.toArray();    int n = a.length;    // If c.toArray incorrectly doesn't return Object[], copy it.    if (a.getClass() != Object[].class)        a = Arrays.copyOf(a, n, Object[].class);    if (screen && (n == 1 || this.comparator != null)) {        for (int i = 0; i < n; ++i)            if (a[i] == null)                throw new NullPointerException();    }    this.queue = a;    this.size = n;    if (heapify)        heapify();}

有兴趣的可以看看下面这个图,说的更详细,个人觉得看重要的地方就行了;

并发队列之PriorityBlockingQueue

二.offer方法

在队列中插入一个元素,由于是无界队列,所以一直返回true;

public boolean offer(E e) {    //如果传入的是null,就抛异常    if (e == null)        throw new NullPointerException();    final ReentrantLock lock = this.lock;    //获取锁    lock.lock();    int n, cap;    Object[] array;    //[1]当前数组中实际数据总数>=数组容量,就进行扩容    while ((n = size) >= (cap = (array = queue).length))        //扩容        tryGrow(array, cap);    try {        Comparator<? super E> cmp = comparator;        //[2]默认比较器为空时        if (cmp == null)            siftUpComparable(n, e, array);        else        //[3]默认比较器不为空就用我们传进去的默认比较器            siftUpUsingComparator(n, e, array, cmp);        //数组实际数量加一        size = n + 1;        //唤醒notEmpty条件队列中的线程        notEmpty.signal();    } finally {        //释放锁        lock.unlock();    }    return true;}

上面的代码中,我们就关注那三个地方就行了,首先是[1]中扩容:

private void tryGrow(Object[] array, int oldCap) {    //首先释放获取的锁,这里不释放也行,只是扩容有的时候很慢,需要花时间,此时入队和出队操作就不能进行了,极大地降低了并发性    lock.unlock(); // must release and then re-acquire main lock    Object[] newArray = null;    //自旋锁为0表示队列此时没有进行扩容,然后用CAS将自旋锁从0该为1    if (allocationSpinLock == 0 && UNSAFE.compareAndSwapInt(this, allocationSpinLockOffset, 0, 1)) {        try {            //用这个算法确定扩容后的数组容量,可以看到如果当前数组容量小于64,新数组容量就是2n+2,大于64,新的容量就是3n/2            int newCap = oldCap + ((oldCap < 64) ? (oldCap + 2) : (oldCap >> 1));            //判断新的数组容量是不是超过了最大容量,如果超过了,就尝试在老的数组容量加一,如果还是大于最大容量,就抛异常了            if (newCap - MAX_ARRAY_SIZE > 0) {    // possible overflow                int minCap = oldCap + 1;                if (minCap < 0 || minCap > MAX_ARRAY_SIZE)                    throw new OutOfMemoryError();                newCap = MAX_ARRAY_SIZE;            }            if (newCap > oldCap && queue == array)                newArray = new Object[newCap];        } finally {            //扩容完毕就将自旋锁变为0            allocationSpinLock = 0;        }    }    //第一个线程在上面的if中执行CAS成功之后,第二个线程就会到这里,然后执行yield方法让出CPU,尽量让第一个线程执行完毕;    if (newArray == null) // back off if another thread is allocating        Thread.yield();    //前面释放锁了,这里要获取锁    lock.lock();    //将原来的数组中的元素复制到新数组中    if (newArray != null && queue == array) {        queue = newArray;        System.arraycopy(array, 0, newArray, 0, oldCap);    }}

再看[2]中的默认的比较器:

//这里k表示数组中实际数量,x表示要插入到数组中的数据,array表示存放数据的数组private static <T> void siftUpComparable(int k, T x, Object[] array) {    //由此可知,我们要放进数组中的数据类型,必须要是实现了Comparable接口的    Comparable<? super T> key = (Comparable<? super T>) x;    //这里判断数组中有没有数据,第一次插入数据的时候,k=0,不满足这个循环条件,那就直接走最下面设置array[0] = key    //满足这个条件的话,首先获取父节点的索引,然后取出值,再比较该值和需要插入值的大小,决定是跳出循环还是继续循环    //这里比较重要,这个循环就是不断的调整二叉树平衡的,下面我们画图看看    while (k > 0) {        int parent = (k - 1) >>> 1;        Object e = array[parent];        if (key.compareTo((T) e) >= 0)            break;        array[k] = e;        k = parent;    }    array[k] = key;}


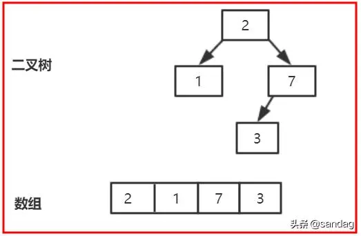
随便举个例子看看怎么把平衡二叉树中的元素放到数组中,节点中的数据类型就以Integer了,其实就是将每一层从做到右一次放到数组中存起来,很明显,在数组中不是从小到大的顺序的;

这里注意一点,平衡二叉树的存放顺序不是唯一的,有很多种情况,跟你的存放顺序有关!

并发队列之PriorityBlockingQueue

所以我们看看siftUpComparable方法中的while循环是怎么进行的?假设第一次调用offer(3),也就是调用siftUpComparable(0,3,array),这里假设array有足够的大小,不考虑扩容,那么第一次会走到while循环后面执行array[0]=3,下图所示:

并发队列之PriorityBlockingQueue

第二次调用offer(1),也就是调用siftUpComparable(1,1,array),k=1,parent=0,所以父节点此时应该是3,然后1<3,不满足if语句,设置array[1]=3,k=0,然后继续循环不满足条件,执行array[0]=1,下图所示:

并发队列之PriorityBlockingQueue

第三次调用offer(7),也就是调用siftUpComparable(2,7,array),k=2,parent=0,父节点为索引0的位置也就是1,因为7>1满足if语句,所以break跳出循环,执行array[2]=7,下图所示:

并发队列之PriorityBlockingQueue

第四次调用offer(2),也就是调用siftUpComparable(3,2,array),k=3,parent=(k-1)>>>1=1,所以父节点表示索引为1的位置,也就是3,因为2<3,不满足if语句,所以设置array[3]=3,k=1,再进行一次循环,parent=0,此时父节点的值是1,2<3,不满足if,设置array[1]=1,k=0;再继续循环不满足循环条件,跳出循环,设置array[0] = 2

并发队列之PriorityBlockingQueue

还是很容易的,有兴趣的话再多试试添加几个节点啊!其实还有[3]中使用我们自定义的比较器进行比较,其实i和上面代码一样的,另外put方法就是调用的offer方法,这里就不多说了

三.poll方法

poll方法的作用是获取并删除队列内部二叉树的根节点,如果队列为空,就返回nul;

public E poll() {    final ReentrantLock lock = this.lock;    //获取独占锁,说明此时不能有其他线程进行入队和出队操作,但是可以进行扩容    lock.lock();    try {        //获取并删除根节点,方法如下        return dequeue();    } finally {        //释放独占锁        lock.unlock();    }}//这个方法可以好好看看,很有意思private E dequeue() {    int n = size - 1;    //如果队列为空,就返回null    if (n < 0)        return null;    else {        //否则就先取到数组        Object[] array = queue;        //取到第0个元素,这个也就是要返回的根节点        E result = (E) array[0];        //获取队列实际数量的最后一个元素,并把该位置赋值为null        E x = (E) array[n];        array[n] = null;        Comparator<? super E> cmp = comparator;        if (cmp == null)            //默认的比较器,这里是真正的移除根节点,然后调整在整个平衡二叉树,使得达到平衡            siftDownComparable(0, x, array, n);        else            //我们传入的自定义比较器            siftDownUsingComparator(0, x, array, n, cmp);        //然后数量减一        size = n;        //返回根节点        return result;    }}private static <T> void siftDownComparable(int k, T x, Object[] array, int n) {    if (n > 0) {        Comparable<? super T> key = (Comparable<? super T>)x;        //[1]        int half = n >>> 1;           // loop while a non-leaf        //[2]        while (k < half) {            int child = (k << 1) + 1; // assume left child is least            Object c = array[child];            int right = child + 1;            //[3]            if (right < n &&((Comparable<? super T>) c).compareTo((T) array[right]) > 0)                c = array[child = right];            //[4]            if (key.compareTo((T) c) <= 0)                break;            array[k] = c;            k = child;        }        array[k] = key;    }}

所以我们主要的是看看siftDownComparable方法中是怎么将一个去掉了根节点的平衡二叉树调整平衡的;比如现在有如下所示的平衡二叉树:

并发队列之PriorityBlockingQueue

调用poll方法,先是把最后一个元素保存起来x=3,然后将最后一个位置设置为null,此时实际调用的是siftDownComparable(0,3,array,3),key=3,half=1,k=0,n=3,满足[2],于是child=1,c=1,right=2,不满足[3],不满足[4],设置array[0]=1,k=1;继续循环,不满足循环条件,跳出循环,直接设置array[1]=3,最后poll方法返回的时2,下图所示:

并发队列之PriorityBlockingQueue

其实可以简单的说说,最开始将数组中最后一个值X保存起来在适当时机插入到二叉树中,什么时候是适当时机呢?首先去掉根节点之后,得到根节点左子节点和右子节点的值leftVal和rightVal,如果X比leftVal小,那就直接把X放入到根节点的位置,整个平衡二叉树就平衡了!如果X比leftVal大,那就将leftVal的值设置到根节点中,再以左子节点做递归,继续比较X和左子节点的左节点的大小!仔细看看也没啥。

四.take方法

这个方法作用是获取二叉树中的根节点,也就是数组的第一个节点,队列为空,就阻塞;

public E take() throws InterruptedException {    //获取锁,可中断    final ReentrantLock lock = this.lock;    lock.lockInterruptibly();    E result;    try {        //如果二叉树为空了,那么dequeue方法就会返回null,然后这里就会阻塞        while ( (result = dequeue()) == null)            notEmpty.await();    } finally {        //释放锁        lock.unlock();    }    return result;}//这个方法前面说过,就是删除根节点,然后调整平衡二叉树private E dequeue() {    int n = size - 1;    if (n < 0)        return null;    else {        Object[] array = queue;        E result = (E) array[0];        E x = (E) array[n];        array[n] = null;        Comparator<? super E> cmp = comparator;        if (cmp == null)            siftDownComparable(0, x, array, n);        else            siftDownUsingComparator(0, x, array, n, cmp);        size = n;        return result;    }}

五.一个简单的例子

前面看了这个多方法,那就说说怎么使用吧,看看PriorityBlockingQueue这个阻塞队列怎么使用;

package com.example.demo.study;import java.util.Random;import java.util.concurrent.PriorityBlockingQueue;import lombok.Data;public class Study0208 {        @Data    static class MyTask implements Comparable<MyTask>{        private int priority=0;                private String taskName;                @Override        public int compareTo(MyTask o) {            if (this.priority>o.getPriority()) {                return 1;            }            return -1;        }        }        public static void main(String[] args) {        PriorityBlockingQueue<MyTask> queue = new PriorityBlockingQueue<MyTask>();        Random random = new Random();        //往队列中放是个任务,从TaskName是按照顺序放进去的,优先级是随机的        for (int i = 1; i < 11; i++) {            MyTask task = new MyTask();            task.setPriority(random.nextInt(10));            task.setTaskName("taskName"+i);            queue.offer(task);        }                //从队列中取出任务,这里是按照优先级去拿出来的,相当于是根据优先级做了一个排序        while(!queue.isEmpty()) {            MyTask pollTask = queue.poll();            System.out.println(pollTask.toString());        }            }}
并发队列之PriorityBlockingQueue