我们都知道,Prometheus 是一个监控和可观察性的一个标准解决方案。这里呢,我也不准备去介绍 Prometheus 是什么,我们直接切入到我们主题。我们怎么使用 Cortex 实现Prometheus 的多租户的管理的一个平台的搭建,下一章,主要讲我们怎么使用 API 去实现对 Cortex 的管理控制。
Prometheus
安装 Prometheus
首先我们下载好我们的 Prometheus 之后,老夫下载的是: prometheus-2.13.0.linux-amd64.tar.gz . 解压到指定的目录:
tar -zxvf prometheus-2.13.0.linux-amd64.tar.gz -C /opt/module
执行:
./prometheus
这样,一个简单的 Prometheus 服务就启动了。
配置 监控服务
这里,当我们需要监控某一个服务时,我们需要在配置文件中进行一下配置。这里我们监控一下:
scrape_configs:
# The job name is added as a label `job=<job_name>` to any timeseries scraped from this config.
- job_name: 'prometheus'
static_configs:
- targets: ['192.168.1.111:9090']
labels:
instance: prometheus
这里,我们重新启动一下 Prometheus 服务,为了验证一下,我们需要在浏览器中输入地址: http://192.168.1.111:9090/
然后我们看到的是这个:

按照图中的红色框框,我们可以看到的是这个:

我们看最后一个,最后一个是我配置的 Prometheus 的配置。 他的 state 是 up , 表示当前的监控是 OK 的。上面的三个暂时不管,我有 exporter 没有启动。看到 up 之后,就表示我们的这个服务是正常的。
配置 远程存储
这里我们要将数据写入到 Cortex 中 ,这里,我们是将 Cortex 作为 Prometheus 的一个远程存储点。所以我们需要在 Prometheus 配置中针对这个 远程存储进行配置。
remote_write:
- url: http://192.168.50.178:8088/api/prom/push
basic_auth:
username: "sunyang_2"
password: "sunyang"
这里,我们的这个 basic_auth 会在请求的 Header 里面添加 Authorization 。 这里的url 是我们的 cortex 服务的地址,可以是你自己的的代理地址,也可以是 cortex 原地址。下面是 cortex 的地址。
remote_write:
- url: http://localhost:9009/api/prom/push
启动 Prometheus
Cortex
安装 Cortex
这里安装 Cortex ,主要看个人的网速。首先,我们需要先克隆 cortex 下来:
git clone https://github.com/cortexproject/cortex.git
进入 cortex 的根目录:
go build ./cmd/cortex
这里,只要不出问题,那就没问题。出了问题,就只好跟着错误信息进行排除了。
启动 Cortex
./cortex -config.file=./docs/configuration/single-process-config.yaml
Grafana
安装 Grafana
老夫这个安装的是 Windows 版本的。 Linux 版本中,我们的安装也很简单:
Ubuntu & Debian
sudo apt-get install -y adduser libfontconfig1
wget https://dl.grafana.com/oss/release/grafana_6.6.2_amd64.deb
sudo dpkg -i grafana_6.6.2_amd64.deb
Standalone Linux Binaries
wget https://dl.grafana.com/oss/release/grafana-6.6.2.linux-amd64.tar.gz
tar -zxvf grafana-6.6.2.linux-amd64.tar.gz
Redhat & Centos
wget https://dl.grafana.com/oss/release/grafana-6.6.2-1.x86_64.rpm
sudo yum localinstall grafana-6.6.2-1.x86_64.rpm
配置DataSource
我们在 浏览器中 输入 "http://ip:3000" , 默认的账号密码是 : admin / admin
我们进去之后,首先创建一个 数据源,这里,我们需要创建的数据源是 Prometheus ,但是我们的真实地址在 Cortex 。现在他们的这个流程是这样的:

我们这里添加两个数据源,一个是 cortex , 一个是 prometheus .
这里我给大家看一下这两个数据源的配置后:
这里特别注意: cortex 中的 URL : "http://192.168.1.111:9009/api/prom"
我们在配置好数据源后,就开始添加我们的 DashBoard .

这里可以看到,我们的Prometheus , Cortex 添加的 DashBoard 都是有东西的,虽然我们的这个DashBoard 还是初始化的状态。但这说明,我们的DashBoard 是正常的。现在,我们就要来配置我们的 Query .
配置 Query
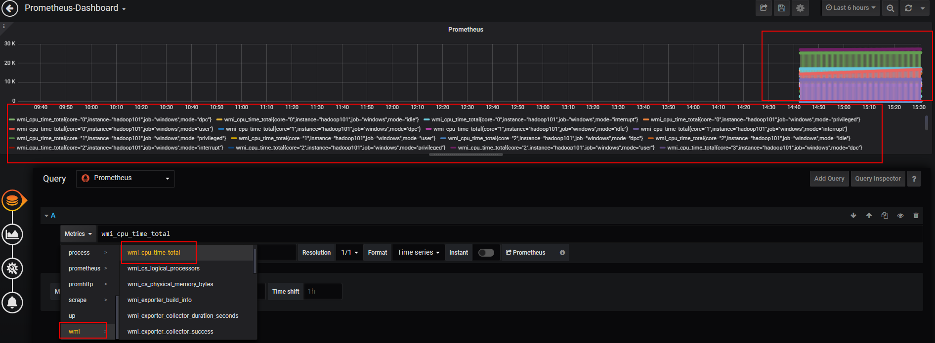
首先配置我们的 Prometheus-Dashboard .
我们选择 "Edit"

按照我的配置来:

这里我选择的 "metrics" 是 wmicputime_total , 这个大家可以随意 , 大家可以直接填 "up" . 我这里的是对我的 Windows 系统做的监控。然后,我们保存:
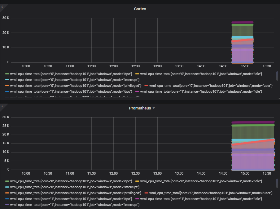
配置完Prometheus ,我们配置我们的 Cortex-Dashboard

这里,我为了方便查看 Cortex 和 Prometheus , 我把监控放在了一起。

两边都有了数据,说明我们的配置成功。