作者:吃饭睡觉撸代码
来源:fangjian0423.github.io/2017/05/10/…
前言
Spring容器创建之后,会调用它的refresh方法,refresh的时候会做很多事情:比如完成配置类的解析、各种BeanFactoryPostProcessor和BeanPostProcessor的注册、国际化配置的初始化、web内置容器的构造等等。
我们来分析一下这个refresh过程。
还是以web程序为例,那么对应的Spring容器为AnnotationConfigEmbeddedWebApplicationContext。它的refresh方法调用了父类AbstractApplicationContext的refresh方法:
public void refresh() throws BeansException, IllegalStateException {
// refresh过程只能一个线程处理,不允许并发执行
synchronized (this.startupShutdownMonitor) {
prepareRefresh();
ConfigurableListableBeanFactory beanFactory = obtainFreshBeanFactory();
prepareBeanFactory(beanFactory);
try {
postProcessBeanFactory(beanFactory);
invokeBeanFactoryPostProcessors(beanFactory);
registerBeanPostProcessors(beanFactory);
initMessageSource();
initApplicationEventMulticaster();
onRefresh();
registerListeners();
finishBeanFactoryInitialization(beanFactory);
finishRefresh();
}
catch (BeansException ex) {
if (logger.isWarnEnabled()) {
logger.warn("Exception encountered during context initialization - " +
"cancelling refresh attempt: " + ex);
}
destroyBeans();
cancelRefresh(ex);
throw ex;
}
finally {
resetCommonCaches();
}
}
}
prepareRefresh方法
表示在真正做refresh操作之前需要准备做的事情:
- 设置Spring容器的启动时间,撤销关闭状态,开启活跃状态。
- 初始化属性源信息(Property)
- 验证环境信息里一些必须存在的属性
prepareBeanFactory方法
从Spring容器获取BeanFactory(Spring Bean容器)并进行相关的设置为后续的使用做准备:
- 设置classloader(用于加载bean),设置表达式解析器(解析bean定义中的一些表达式),添加属性编辑注册器(注册属性编辑器)
- 添加ApplicationContextAwareProcessor这个BeanPostProcessor。取消ResourceLoaderAware、ApplicationEventPublisherAware、MessageSourceAware、ApplicationContextAware、EnvironmentAware这5个接口的自动注入。因为ApplicationContextAwareProcessor把这5个接口的实现工作做了
- 设置特殊的类型对应的bean。BeanFactory对应刚刚获取的BeanFactory;ResourceLoader、ApplicationEventPublisher、ApplicationContext这3个接口对应的bean都设置为当前的Spring容器
- 注入一些其它信息的bean,比如environment、systemProperties等
postProcessBeanFactory方法
BeanFactory设置之后再进行后续的一些BeanFactory操作。
不同的Spring容器做不同的操作。比如GenericWebApplicationContext容器会在BeanFactory中添加ServletContextAwareProcessor用于处理ServletContextAware类型的bean初始化的时候调用setServletContext或者setServletConfig方法(跟ApplicationContextAwareProcessor原理一样)。
AnnotationConfigEmbeddedWebApplicationContext对应的postProcessBeanFactory方法:
@Override
protected void postProcessBeanFactory(ConfigurableListableBeanFactory beanFactory) {
// 调用父类EmbeddedWebApplicationContext的实现
super.postProcessBeanFactory(beanFactory);
// 查看basePackages属性,如果设置了会使用ClassPathBeanDefinitionScanner去扫描basePackages包下的bean并注册
if (this.basePackages != null && this.basePackages.length > 0) {
this.scanner.scan(this.basePackages);
}
// 查看annotatedClasses属性,如果设置了会使用AnnotatedBeanDefinitionReader去注册这些bean
if (this.annotatedClasses != null && this.annotatedClasses.length > 0) {
this.reader.register(this.annotatedClasses);
}
}
父类EmbeddedWebApplicationContext的实现:
@Override
protected void postProcessBeanFactory(ConfigurableListableBeanFactory beanFactory) {
beanFactory.addBeanPostProcessor(
new WebApplicationContextServletContextAwareProcessor(this));
beanFactory.ignoreDependencyInterface(ServletContextAware.class);
}
invokeBeanFactoryPostProcessors方法
在Spring容器中找出实现了BeanFactoryPostProcessor接口的processor并执行。Spring容器会委托给PostProcessorRegistrationDelegate的invokeBeanFactoryPostProcessors方法执行。
介绍两个接口:
- BeanFactoryPostProcessor:用来修改Spring容器中已经存在的bean的定义,使用ConfigurableListableBeanFactory对bean进行处理
- BeanDefinitionRegistryPostProcessor:继承BeanFactoryPostProcessor,作用跟BeanFactoryPostProcessor一样,只不过是使用BeanDefinitionRegistry对bean进行处理
基于web程序的Spring容器AnnotationConfigEmbeddedWebApplicationContext构造的时候,会初始化内部属性AnnotatedBeanDefinitionReader reader,这个reader构造的时候会在BeanFactory中注册一些post processor,包括BeanPostProcessor和BeanFactoryPostProcessor(比如ConfigurationClassPostProcessor、AutowiredAnnotationBeanPostProcessor):
AnnotationConfigUtils.registerAnnotationConfigProcessors(this.registry);
invokeBeanFactoryPostProcessors方法处理BeanFactoryPostProcessor的逻辑如下:
从Spring容器中找出BeanDefinitionRegistryPostProcessor类型的bean(这些processor是在容器刚创建的时候通过构造AnnotatedBeanDefinitionReader的时候注册到容器中的),然后按照优先级分别执行,优先级的逻辑如下:
- 实现PriorityOrdered接口的BeanDefinitionRegistryPostProcessor先全部找出来,然后排序后依次执行
- 实现Ordered接口的BeanDefinitionRegistryPostProcessor找出来,然后排序后依次执行
- 没有实现PriorityOrdered和Ordered接口的BeanDefinitionRegistryPostProcessor找出来执行并依次执行
接下来从Spring容器内查找BeanFactoryPostProcessor接口的实现类,然后执行(如果processor已经执行过,则忽略),这里的查找规则跟上面查找BeanDefinitionRegistryPostProcessor一样,先找PriorityOrdered,然后是Ordered,最后是两者都没。
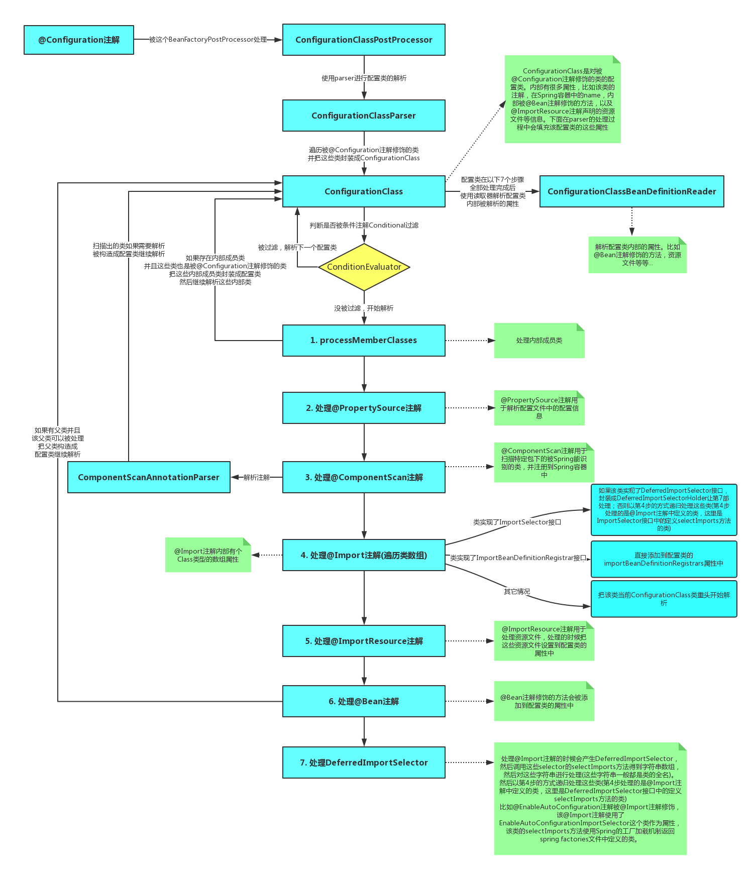
这里需要说明的是ConfigurationClassPostProcessor这个processor是优先级最高的被执行的processor(实现了PriorityOrdered接口)。这个ConfigurationClassPostProcessor会去BeanFactory中找出所有有@Configuration注解的bean,然后使用ConfigurationClassParser去解析这个类。ConfigurationClassParser内部有个Map<ConfigurationClass, ConfigurationClass>类型的configurationClasses属性用于保存解析的类,ConfigurationClass是一个对要解析的配置类的封装,内部存储了配置类的注解信息、被@Bean注解修饰的方法、@ImportResource注解修饰的信息、ImportBeanDefinitionRegistrar等都存储在这个封装类中。
这里ConfigurationClassPostProcessor最先被处理还有另外一个原因是如果程序中有自定义的BeanFactoryPostProcessor,那么这个PostProcessor首先得通过ConfigurationClassPostProcessor被解析出来,然后才能被Spring容器找到并执行。(ConfigurationClassPostProcessor不先执行的话,这个Processor是不会被解析的,不会被解析的话也就不会执行了)。
在我们的程序中,只有主类RefreshContextApplication有@Configuration注解(@SpringBootApplication注解带有@Configuration注解),所以这个配置类会被ConfigurationClassParser解析。解析过程如下:
- 处理@PropertySources注解:进行一些配置信息的解析
- 处理@ComponentScan注解:使用ComponentScanAnnotationParser扫描basePackage下的需要解析的类(@SpringBootApplication注解也包括了@ComponentScan注解,只不过basePackages是空的,空的话会去获取当前@Configuration修饰的类所在的包),并注册到BeanFactory中(这个时候bean并没有进行实例化,而是进行了注册。具体的实例化在finishBeanFactoryInitialization方法中执行)。对于扫描出来的类,递归解析
- 处理@Import注解:先递归找出所有的注解,然后再过滤出只有@Import注解的类,得到@Import注解的值。比如查找@SpringBootApplication注解的@Import注解数据的话,首先发现@SpringBootApplication不是一个@Import注解,然后递归调用修饰了@SpringBootApplication的注解,发现有个@EnableAutoConfiguration注解,再次递归发现被@Import(EnableAutoConfigurationImportSelector.class)修饰,还有@AutoConfigurationPackage注解修饰,再次递归@AutoConfigurationPackage注解,发现被@Import(AutoConfigurationPackages.Registrar.class)注解修饰,所以@SpringBootApplication注解对应的@Import注解有2个,分别是@Import(AutoConfigurationPackages.Registrar.class)和@Import(EnableAutoConfigurationImportSelector.class)。找出所有的@Import注解之后,开始处理逻辑:
- 遍历这些@Import注解内部的属性类集合
- 如果这个类是个ImportSelector接口的实现类,实例化这个ImportSelector,如果这个类也是DeferredImportSelector接口的实现类,那么加入ConfigurationClassParser的deferredImportSelectors属性中让第6步处理。否则调用ImportSelector的selectImports方法得到需要Import的类,然后对这些类递归做@Import注解的处理
- 如果这个类是ImportBeanDefinitionRegistrar接口的实现类,设置到配置类的importBeanDefinitionRegistrars属性中
- 其它情况下把这个类入队到ConfigurationClassParser的importStack(队列)属性中,然后把这个类当成是@Configuration注解修饰的类递归重头开始解析这个类
- 处理@ImportResource注解:获取@ImportResource注解的locations属性,得到资源文件的地址信息。然后遍历这些资源文件并把它们添加到配置类的importedResources属性中
- 处理@Bean注解:获取被@Bean注解修饰的方法,然后添加到配置类的beanMethods属性中
- 处理DeferredImportSelector:处理第3步@Import注解产生的DeferredImportSelector,进行selectImports方法的调用找出需要import的类,然后再调用第3步相同的处理逻辑处理
这里@SpringBootApplication注解被@EnableAutoConfiguration修饰,@EnableAutoConfiguration注解被@Import(EnableAutoConfigurationImportSelector.class)修饰,所以在第3步会找出这个@Import修饰的类EnableAutoConfigurationImportSelector,这个类刚好实现了DeferredImportSelector接口,接着就会在第6步被执行。第6步selectImport得到的类就是自动化配置类。
EnableAutoConfigurationImportSelector的selectImport方法会在spring.factories文件中找出key为EnableAutoConfiguration对应的值,有81个,这81个就是所谓的自动化配置类(XXXAutoConfiguration)。
ConfigurationClassParser解析完成之后,被解析出来的类会放到configurationClasses属性中。然后使用ConfigurationClassBeanDefinitionReader去解析这些类。
这个时候这些bean只是被加载到了Spring容器中。下面这段代码是ConfigurationClassBeanDefinitionReader的解析bean过程:
public void loadBeanDefinitions(Set<ConfigurationClass> configurationModel) {
TrackedConditionEvaluator trackedConditionEvaluator = new TrackedConditionEvaluator();
for (ConfigurationClass configClass : configurationModel) {
// 对每一个配置类,调用loadBeanDefinitionsForConfigurationClass方法
loadBeanDefinitionsForConfigurationClass(configClass, trackedConditionEvaluator);
}
}
private void loadBeanDefinitionsForConfigurationClass(ConfigurationClass configClass,
TrackedConditionEvaluator trackedConditionEvaluator) {
// 使用条件注解判断是否需要跳过这个配置类
if (trackedConditionEvaluator.shouldSkip(configClass)) {
// 跳过配置类的话在Spring容器中移除bean的注册
String beanName = configClass.getBeanName();
if (StringUtils.hasLength(beanName) && this.registry.containsBeanDefinition(beanName)) {
this.registry.removeBeanDefinition(beanName);
}
this.importRegistry.removeImportingClassFor(configClass.getMetadata().getClassName());
return;
}
if (configClass.isImported()) {
// 如果自身是被@Import注释所import的,注册自己
registerBeanDefinitionForImportedConfigurationClass(configClass);
}
// 注册方法中被@Bean注解修饰的bean
for (BeanMethod beanMethod : configClass.getBeanMethods()) {
loadBeanDefinitionsForBeanMethod(beanMethod);
}
// 注册@ImportResource注解注释的资源文件中的bean
loadBeanDefinitionsFromImportedResources(configClass.getImportedResources());
// 注册@Import注解中的ImportBeanDefinitionRegistrar接口的registerBeanDefinitions
loadBeanDefinitionsFromRegistrars(configClass.getImportBeanDefinitionRegistrars());
}
invokeBeanFactoryPostProcessors方法总结来说就是从Spring容器中找出BeanDefinitionRegistryPostProcessor和BeanFactoryPostProcessor接口的实现类并按照一定的规则顺序进行执行。 其中ConfigurationClassPostProcessor这个BeanDefinitionRegistryPostProcessor优先级最高,它会对项目中的@Configuration注解修饰的类(@Component、@ComponentScan、@Import、@ImportResource修饰的类也会被处理)进行解析,解析完成之后把这些bean注册到BeanFactory中。需要注意的是这个时候注册进来的bean还没有实例化。
下面这图就是对ConfigurationClassPostProcessor后置器的总结:

registerBeanPostProcessors方法
从Spring容器中找出的BeanPostProcessor接口的bean,并设置到BeanFactory的属性中。之后bean被实例化的时候会调用这个BeanPostProcessor。
该方法委托给了PostProcessorRegistrationDelegate类的registerBeanPostProcessors方法执行。这里的过程跟invokeBeanFactoryPostProcessors类似:
- 先找出实现了PriorityOrdered接口的BeanPostProcessor并排序后加到BeanFactory的BeanPostProcessor集合中
- 找出实现了Ordered接口的BeanPostProcessor并排序后加到BeanFactory的BeanPostProcessor集合中
- 没有实现PriorityOrdered和Ordered接口的BeanPostProcessor加到BeanFactory的BeanPostProcessor集合中
这些已经存在的BeanPostProcessor在postProcessBeanFactory方法中已经说明,都是由AnnotationConfigUtils的registerAnnotationConfigProcessors方法注册的。这些BeanPostProcessor包括有AutowiredAnnotationBeanPostProcessor(处理被@Autowired注解修饰的bean并注入)、RequiredAnnotationBeanPostProcessor(处理被@Required注解修饰的方法)、CommonAnnotationBeanPostProcessor(处理@PreDestroy、@PostConstruct、@Resource等多个注解的作用)等。
如果是自定义的BeanPostProcessor,已经被ConfigurationClassPostProcessor注册到容器内。
这些BeanPostProcessor会在这个方法内被实例化(通过调用BeanFactory的getBean方法,如果没有找到实例化的类,就会去实例化)。
initMessageSource方法
在Spring容器中初始化一些国际化相关的属性。
initApplicationEventMulticaster方法
在Spring容器中初始化事件广播器,事件广播器用于事件的发布。
在SpringBoot源码分析之SpringBoot的启动过程中分析过,EventPublishingRunListener这个SpringApplicationRunListener会监听事件,其中发生contextPrepared事件的时候EventPublishingRunListener会把事件广播器注入到BeanFactory中。
所以initApplicationEventMulticaster不再需要再次注册,只需要拿出BeanFactory中的事件广播器然后设置到Spring容器的属性中即可。如果没有使用SpringBoot的话,Spring容器得需要自己初始化事件广播器。
onRefresh方法
一个模板方法,不同的Spring容器做不同的事情。
比如web程序的容器AnnotationConfigEmbeddedWebApplicationContext中会调用createEmbeddedServletContainer方法去创建内置的Servlet容器。
目前SpringBoot只支持3种内置的Servlet容器:
- Tomcat
- Jetty
- Undertow
registerListeners方法
把Spring容器内的时间监听器和BeanFactory中的时间监听器都添加的事件广播器中。
然后如果存在early event的话,广播出去。
finishBeanFactoryInitialization方法
实例化BeanFactory中已经被注册但是未实例化的所有实例(懒加载的不需要实例化)。
比如invokeBeanFactoryPostProcessors方法中根据各种注解解析出来的类,在这个时候都会被初始化。
实例化的过程各种BeanPostProcessor开始起作用。
finishRefresh方法
refresh做完之后需要做的其他事情。
- 初始化生命周期处理器,并设置到Spring容器中(LifecycleProcessor)
- 调用生命周期处理器的onRefresh方法,这个方法会找出Spring容器中实现了SmartLifecycle接口的类并进行start方法的调用
- 发布ContextRefreshedEvent事件告知对应的ApplicationListener进行响应的操作
- 调用LiveBeansView的registerApplicationContext方法:如果设置了JMX相关的属性,则就调用该方法
- 发布EmbeddedServletContainerInitializedEvent事件告知对应的ApplicationListener进行响应的操作
总结
Spring容器的refresh过程就是上述11个方法的介绍。内容还是非常多的,本文也只是说了个大概,像bean的实例化过程没有具体去分析,这方面的内容以后会看情况去做分析。
这篇文章也是为之后的文章比如内置Servlet容器的创建启动、条件注解的使用等打下基础。
如果大家喜欢我的文章,可以关注个人订阅号。欢迎随时留言、交流。
