[动画leetcode高频面试之链表系列]4 合并有序链表

496 阅读2分钟

这是我的面试经历以及整理的相关面试高频题目,希望对大家有帮助。面试集锦

老规矩,不白嫖,点赞再看!

本文涉及知识点 

1 哨兵结点的运用
2 链表数据结构中哨兵的作用在之前详细阐述了[leetcode链表系列]2 删除链表中的节点,忘记了的小伙伴复习后再看效果一定翻倍哟!

一 题目

将两个有序链表合并为一个新的有序链表并返回。新链表是通过拼接给定的两个链表的所有节点组成的。

示例

示例1:

输入:1->2->4, 1->3->4

输出:1->1->2->3->4->4

1 leetcode连接

原题连接

小蓝希望大家在此思考1分钟,

效果更好哈!

2 题目解析

  • 思路

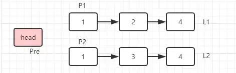
1 为了方便返回合并后的链表,我们使用head为头结点,p1,p2分别跟踪两链表L1,L2.如下图。

在这里插入图片描述
在这里插入图片描述

2 如果p1当前值小于p2的值,我们就将p1的值直接连接在pre后面并移动p1。同样如果p1当前值大于p2的值,我们将p2的值连接在pre后面并移动p2。

在这里插入图片描述
在这里插入图片描述

3 动画演示

不好意思哈,因为支持视频只支持b站,腾讯视频,可是我还没上传,我就放我公众号的外链吧。

手机端
B站

4 代码实现

  • c++版本
    在这里插入图片描述
    在这里插入图片描述
  • python版本
    在这里插入图片描述
    在这里插入图片描述
  • java版本
    在这里插入图片描述
    在这里插入图片描述

4 收尾

系列算法题均采用三种不同的语言实现,满足不同小伙伴的需求。如有不对的地方希望小伙伴指出,感谢!

❤️ 看完三件事:如果您看完有一点点收获,快速迎娶白富美方式:
1 关注公众号「我是程序员小贱」,第一时间阅读最新的文章,公众号后台回复 [小天使] 送你 最新的编程技术资料。
此公众号定位

  • 一起学习面试中的高频算法
  • 一起学习如何和面试官掰扯
  • 一起学习简历的编写
  • 海量资源共享(书籍/经典视频教程/大厂面经)
  • 一起更快的了解行业新技术
  • 当然还有小伙伴的大厂经历分享和内推
  • 还有不少小哥哥小姐姐,谁来谁知道!
    在这里插入图片描述
    在这里插入图片描述

    2 点赞,让更多的人也能看到这篇内容(收藏不点赞,都是耍流氓 -_-)