转载请注明原创出处,谢谢!
1、Map
Map 是一个接口,代表的是 key-value 键值对,Map 中不能包含重复的 key,一个 key 最多对应一个值。有一些 Map 的实现允许 null 值,一些则不允许 null 值。
2、HashMap
基于哈希表的 Map 接口实现。除了未实现同步并允许 null 值,HashMap 和 HashTable 大致一样,不过 HashTable 基本上已经废弃了,如果需要同步,可以使用 CurrentHashMap 作为更好的代替。
下面来看一些 HashMap 中核心代码
/**
* Returns a power of two size for the given target capacity.
*/
/*
这个方法是基于给定的 size 计算一个不小于 size 的 2^n,实际上相当于把 cap - 1 的
最高位及其后面所有的低位都置为 1,得到 2^n - 1,最后结果 +1 得到 tableSize.
*/
static final int tableSizeFor(int cap) {
int n = cap - 1;
n |= n >>> 1;
n |= n >>> 2;
n |= n >>> 4;
n |= n >>> 8;
n |= n >>> 16;
return (n < 0) ? 1 : (n >= MAXIMUM_CAPACITY) ? MAXIMUM_CAPACITY : n + 1;
}
HashMap 底层哈希表的 size 的大小总是 2 的倍数,这是 HashMap 在效率上的一个优化:当底层数组的 length 为 2^n 时, h & (length - 1) 就相当于对 length 取模,其效率要比直接取模高得多。
// 查找哈希值为 hash,key 为 key 的节点
final Node<K,V> getNode(int hash, Object key) {
Node<K,V>[] tab; Node<K,V> first, e; int n; K k;
/*
第一步,判断表是否为空,如果为空,直接返回null值
若不为空,通过 hash 值对 table.length 取模( (n - 1) & hash )得到该节点在 table 中的下标
*/
if ((tab = table) != null && (n = tab.length) > 0 &&
(first = tab[(n - 1) & hash]) != null) {
// 若该下标处有值,比较该位置的第一个元素的 hash 和 key 是否相等
if (first.hash == hash && // always check first node
((k = first.key) == key || (key != null && key.equals(k))))
return first;
// 这之后的代码就是解决哈希冲突了,不过一般来说不大会走下面的代码
if ((e = first.next) != null) {
/*
如果有哈希冲突,就接着往后面找
如果哈希冲突较多,使用的是红黑树处理哈希冲突,进行红黑树查找
*/
if (first instanceof TreeNode)
return ((TreeNode<K,V>)first).getTreeNode(hash, key);
// 否则就是简单的链表查找
do {
if (e.hash == hash &&
((k = e.key) == key || (key != null && key.equals(k))))
return e;
} while ((e = e.next) != null);
// 遍历完也没找到,说明确实不存在,返回null值
}
}
return null;
}
// 往 HashMap 中存放哈希值为 hash,key 为 key 的节点
final V putVal(int hash, K key, V value, boolean onlyIfAbsent,
boolean evict) {
Node<K,V>[] tab; Node<K,V> p; int n, i;
if ((tab = table) == null || (n = tab.length) == 0)
// 如果哈希表是空的,就初始化(这里的 resize 其实就是初始化的作用)
n = (tab = resize()).length;
if ((p = tab[i = (n - 1) & hash]) == null)
// 如果该位置没有值,直接放在改位置上
tab[i] = newNode(hash, key, value, null);
else {
Node<K,V> e; K k;
if (p.hash == hash &&
((k = p.key) == key || (key != null && key.equals(k))))
// 如果该位置有值并且 key 一样,把 p 的引用赋给 e
e = p;
else if (p instanceof TreeNode)
// 如果该节点是 TreeNode(说明哈希冲突较多),则执行树的插入算法
e = ((TreeNode<K,V>)p).putTreeVal(this, tab, hash, key, value);
else {
for (int binCount = 0; ; ++binCount) {
// 否则就是从链表里继续找,直到找到相同的 key 或者链表的最后
if ((e = p.next) == null) {
p.next = newNode(hash, key, value, null);
if (binCount >= TREEIFY_THRESHOLD - 1) // -1 for 1st
// 当链表的元素超过一个阀值是时,将链表转换为红黑树
treeifyBin(tab, hash);
break;
}
if (e.hash == hash &&
((k = e.key) == key || (key != null && key.equals(k))))
break;
p = e;
}
}
if (e != null) { // existing mapping for key
// 如果不是 putIfAbsent ,则替换原来的值,并且返回原来的值
V oldValue = e.value;
if (!onlyIfAbsent || oldValue == null)
e.value = value;
afterNodeAccess(e);
return oldValue;
}
}
++modCount;
if (++size > threshold)
resize();
afterNodeInsertion(evict);
return null;
}
另一个值得注意的是 HashMap 的 resize 方法,这个方法会在初始化和扩展容量的时候使用。当扩展容量时,HashMap 的容量会扩充为原来的 2 倍,同时,原来的所有元素需要重新计算哈希值,位置也会发生相应的变化,这是比较耗性能的,如果事先知道 Map 的 size,可以在一开始就创建大小适用的 Map 以减去 resize 的开销。
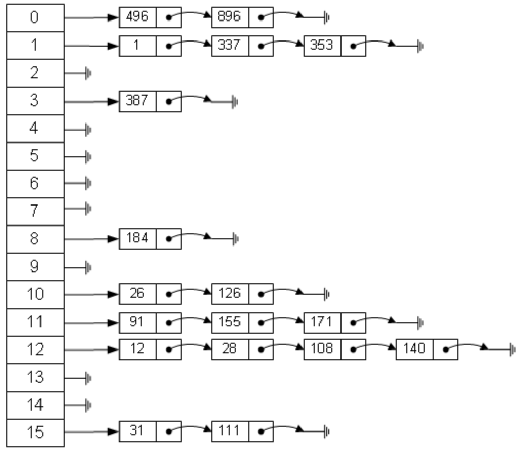
从上面的代码可以看出来:HashMap 是基于散列表,并且用拉链法来解决哈希冲突的。所以 HashMap 的底层数据结构是 "数组 + 链表",即元素是链表的数组。不过当链表的元素个数超过一个阀值(static final int TREEIFY_THRESHOLD = 8;)的时候,会将链表转换为红黑树,所以如果哈希冲突多的话,数组的元素将会是红黑树。
拉链法解决哈希冲突示意图:

3、LinkedHashMap
LinkedHashMap 拥有 HashMap 的所有特性,它比 HashMap 多维护了一个双向链表,因此可以按照插入的顺序从头部或者从尾部迭代,是有序的,不过因为比 HashMap 多维护了一个双向链表,它的内存相比而言要比 HashMap 大,并且性能会差一些,但是如果需要考虑到元素插入的顺序的话,LinkedHashMap 不失为一种好的选择。
4、SortedMap
SortedMap 是一个有序的 Map 接口,按照自然排序,也可以按照传入的 comparator 进行排序,与 Map 相比,SortedMap 提供了 subMap(K fromKey, K toKey),headMap(K toKey),tailMap(K fromKey) 等额外的方法,用于获取与元素顺序相关的值。
5、TreeMap
SortedMap 的一种实现,与 HashMap 不同,TreeMap 的底层就是一颗红黑树,它的 containsKey , get , put and remove 方法的时间复杂度是 log(n) ,并且它是按照 key 的自然顺序(或者指定排序)排列,与 LinkedHashMap 不同,LinkedHashMap 保证了元素是按照插入的顺序排列。
最后,参考 stackoverflow 上面的一张图片总结一下 HashMap,LinkedHashMap,TreeMap 之间的区别:

参考资料:
(1)Difference between HashMap, LinkedHashMap and TreeMap
(2)JDK 1.8 文档