前言
上一篇文章《MyBatis源码解析(一)—构造篇》提到了MyBatis是如何构建配置类的,也说了MyBatis在运行过程中主要分为两个阶段,第一是构建,第二就是执行,所以这篇文章会带大家来了解一下MyBatis是如何从构建完毕,到执行我们的第一条SQL语句的。
入口(代理对象的生成)
public static void main(String[] args) throws Exception {
/******************************构造******************************/
String resource = "mybatis-config.xml";
InputStream inputStream = Resources.getResourceAsStream(resource);
//创建SqlSessionFacory
SqlSessionFactory sqlSessionFactory = new SqlSessionFactoryBuilder().build(inputStream);
/******************************分割线******************************/
/******************************执行******************************/
//SqlSession是帮我们操作数据库的对象
SqlSession sqlSession = sqlSessionFactory.openSession();
//获取Mapper
DemoMapper mapper = sqlSession.getMapper(DemoMapper.class);
Map<String,Object> map = new HashMap<>();
map.put("id","123");
System.out.println(mapper.selectAll(map));
sqlSession.close();
sqlSession.commit();
}
首先在没看源码之前希望大家可以回忆起来,我们在使用原生MyBatis的时候(不与Spring进行整合),操作SQL的只需要一个对象,那就是SqlSession对象,这个对象就是专门与数据库进行交互的。
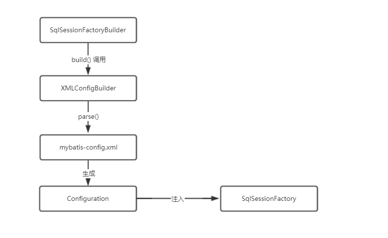
我们在构造篇有提到,Configuration对象是在SqlSessionFactoryBuilder中的build方法中调用了XMLConfigBuilder的parse方法进行解析的,但是我们没有提到这个Configuration最终的去向。讲这个之前我们可以思考一下,这个Configuration生成之后,会在哪个环节被使用?毋庸置疑,它作为一个配置文件的整合,里面包含了数据库连接相关的信息,SQL语句相关信息等,在查询的整个流程中必不可少,而刚才我们又说过,SqlSession实际上是我们操作数据库的一个真实对象,所以可以得出这个结论:Configuration必然和SqlSession有所联系。
源码:
public SqlSessionFactory build(InputStream inputStream, String environment, Properties properties) {
try {
//解析config.xml(mybatis解析xml是用的 java dom) dom4j sax...
XMLConfigBuilder parser = new XMLConfigBuilder(inputStream, environment, properties);
//parse(): 解析config.xml里面的节点
return build(parser.parse());
} catch (Exception e) {
throw ExceptionFactory.wrapException("Error building SqlSession.", e);
} finally {
ErrorContext.instance().reset();
try {
inputStream.close();
} catch (IOException e) {
// Intentionally ignore. Prefer previous error.
}
}
}
public SqlSessionFactory build(Configuration config) {
//注入到SqlSessionFactory
return new DefaultSqlSessionFactory(config);
}
public DefaultSqlSessionFactory(Configuration configuration) {
this.configuration = configuration;
}
实际上我们从源码中可以看到,Configuration是SqlSessionFactory的一个属性,而SqlSessionFactoryBuilder在build方法中实际上就是调用XMLConfigBuilder对xml文件进行解析,然后注入到SqlSessionFactory中。

明确了这一点我们就接着往下看。
根据主线我们现在得到了一个SqlSessionFactory对象,下一步就是要去获取SqlSession对象,这里会调用SqlSessionFactory.openSession()方法来获取,而openSession中实际上就是对SqlSession做了进一步的加工封装,包括增加了事务、执行器等。
private SqlSession openSessionFromDataSource(ExecutorType execType, TransactionIsolationLevel level, boolean autoCommit) {
Transaction tx = null;
try {
//对SqlSession对象进行进一步加工封装
final Environment environment = configuration.getEnvironment();
final TransactionFactory transactionFactory = getTransactionFactoryFromEnvironment(environment);
tx = transactionFactory.newTransaction(environment.getDataSource(), level, autoCommit);
final Executor executor = configuration.newExecutor(tx, execType);
//构建SqlSession对象
return new DefaultSqlSession(configuration, executor, autoCommit);
} catch (Exception e) {
closeTransaction(tx); // may have fetched a connection so lets call close()
throw ExceptionFactory.wrapException("Error opening session. Cause: " + e, e);
} finally {
ErrorContext.instance().reset();
}
}
到这里可以得出的小结论是,SqlSessionFactory对象中由于存在Configuration对象,所以它保存了全局配置信息,以及初始化环境和DataSource,而DataSource的作用就是用来开辟链接,当我们调用openSession方法时,就会开辟一个连接对象并传给SqlSession对象,交给SqlSession来对数据库做相关操作。
接着往下,现在我们获取到了一个SqlSession对象,而执行过程就是从这里开始的。
我们可以开始回忆了,平时我们使用MyBatis的时候,我们写的DAO层应该长这样:
public interface DemoMapper {
public List<Map<String,Object>> selectAll(Map<String,Object> map);
}
实际上它是一个接口,而且并没有实现类,而我们却可以直接对它进行调用,如下:
DemoMapper mapper = sqlSession.getMapper(DemoMapper.class);
Map<String,Object> map = new HashMap();
map.put("id","123");
System.out.println(mapper.selectAll(map));
可以猜测了,MyBatis底层一定使用了动态代理,来对这个接口进行代理,我们实际上调用的是MyBatis为我们生成的代理对象。
我们在获取Mapper的时候,需要调用SqlSession的getMapper()方法,那么就从这里深入。
//getMapper方法最终会调用到这里,这个是MapperRegistry的getMapper方法
@SuppressWarnings("unchecked")
public <T> T getMapper(Class<T> type, SqlSession sqlSession) {
//MapperProxyFactory 在解析的时候会生成一个map map中会有我们的DemoMapper的Class
final MapperProxyFactory<T> mapperProxyFactory = (MapperProxyFactory<T>) knownMappers.get(type);
if (mapperProxyFactory == null) {
throw new BindingException("Type " + type + " is not known to the MapperRegistry.");
}
try {
return mapperProxyFactory.newInstance(sqlSession);
} catch (Exception e) {
throw new BindingException("Error getting mapper instance. Cause: " + e, e);
}
}
可以看到这里mapperProxyFactory对象会从一个叫做knownMappers的对象中以type为key取出值,这个knownMappers是一个HashMap,存放了我们的DemoMapper对象,而这里的type,就是我们上面写的Mapper接口。那么就有人会问了,这个knownMappers是在什么时候生成的呢?实际上这是我上一篇漏讲的一个地方,在解析的时候,会调用parse()方法,相信大家都还记得,这个方法内部有一个bindMapperForNamespace方法,而就是这个方法帮我们完成了knownMappers的生成,并且将我们的Mapper接口put进去。
public void parse() {
//判断文件是否之前解析过
if (!configuration.isResourceLoaded(resource)) {
//解析mapper文件
configurationElement(parser.evalNode("/mapper"));
configuration.addLoadedResource(resource);
//这里:绑定Namespace里面的Class对象*
bindMapperForNamespace();
}
//重新解析之前解析不了的节点
parsePendingResultMaps();
parsePendingCacheRefs();
parsePendingStatements();
}
private void bindMapperForNamespace() {
String namespace = builderAssistant.getCurrentNamespace();
if (namespace != null) {
Class<?> boundType = null;
try {
boundType = Resources.classForName(namespace);
} catch (ClassNotFoundException e) {
}
if (boundType != null) {
if (!configuration.hasMapper(boundType)) {
configuration.addLoadedResource("namespace:" + namespace);
//这里将接口class传入
configuration.addMapper(boundType);
}
}
}
}
public <T> void addMapper(Class<T> type) {
if (type.isInterface()) {
if (hasMapper(type)) {
throw new BindingException("Type " + type + " is already known to the MapperRegistry.");
}
boolean loadCompleted = false;
try {
//这里将接口信息put进konwMappers。
knownMappers.put(type, new MapperProxyFactory<>(type));
MapperAnnotationBuilder parser = new MapperAnnotationBuilder(config, type);
parser.parse();
loadCompleted = true;
} finally {
if (!loadCompleted) {
knownMappers.remove(type);
}
}
}
}
所以我们在getMapper之后,获取到的是一个Class,之后的代码就简单了,就是生成标准的代理类了,调用newInstance()方法。
public T newInstance(SqlSession sqlSession) {
//首先会调用这个newInstance方法
//动态代理逻辑在MapperProxy里面
final MapperProxy<T> mapperProxy = new MapperProxy<>(sqlSession, mapperInterface, methodCache);
//通过这里调用下面的newInstance方法
return newInstance(mapperProxy);
}
@SuppressWarnings("unchecked")
protected T newInstance(MapperProxy<T> mapperProxy) {
//jdk自带的动态代理
return (T) Proxy.newProxyInstance(mapperInterface.getClassLoader(), new Class[] { mapperInterface }, mapperProxy);
}
到这里,就完成了代理对象(MapperProxy)的创建,很明显的,MyBatis的底层就是对我们的接口进行代理类的实例化,从而操作数据库。
但是,我们好像就得到了一个空荡荡的对象,调用方法的逻辑呢?好像根本就没有看到,所以这也是比较考验Java功底的地方。
我们知道,一个类如果要称为代理对象,那么一定需要实现InvocationHandler接口,并且实现其中的invoke方法,进行一波推测,逻辑一定在invoke方法中。
于是就可以点进MapperProxy类,发现其的确实现了InvocationHandler接口,这里我将一些用不到的代码先删除了,只留下有用的代码,便于分析
/**
* @author Clinton Begin
* @author Eduardo Macarron
*/
public class MapperProxy<T> implements InvocationHandler, Serializable {
public MapperProxy(SqlSession sqlSession, Class<T> mapperInterface, Map<Method, MapperMethod> methodCache) {
//构造
this.sqlSession = sqlSession;
this.mapperInterface = mapperInterface;
this.methodCache = methodCache;
}
@Override
public Object invoke(Object proxy, Method method, Object[] args) throws Throwable {
//这就是一个很标准的JDK动态代理了
//执行的时候会调用invoke方法
try {
if (Object.class.equals(method.getDeclaringClass())) {
//判断方法所属的类
//是不是调用的Object默认的方法
//如果是 则不代理,不改变原先方法的行为
return method.invoke(this, args);
} else if (method.isDefault()) {
//对于默认方法的处理
//判断是否为default方法,即接口中定义的默认方法。
//如果是接口中的默认方法则把方法绑定到代理对象中然后调用。
//这里不详细说
if (privateLookupInMethod == null) {
return invokeDefaultMethodJava8(proxy, method, args);
} else {
return invokeDefaultMethodJava9(proxy, method, args);
}
}
} catch (Throwable t) {
throw ExceptionUtil.unwrapThrowable(t);
}
//如果不是默认方法,则真正开始执行MyBatis代理逻辑。
//获取MapperMethod代理对象
final MapperMethod mapperMethod = cachedMapperMethod(method);
//执行
return mapperMethod.execute(sqlSession, args);
}
private MapperMethod cachedMapperMethod(Method method) {
//动态代理会有缓存,computeIfAbsent 如果缓存中有则直接从缓存中拿
//如果缓存中没有,则new一个然后放入缓存中
//因为动态代理是很耗资源的
return methodCache.computeIfAbsent(method,
k -> new MapperMethod(mapperInterface, method, sqlSession.getConfiguration()));
}
}
在方法开始代理之前,首先会先判断是否调用了Object类的方法,如果是,那么MyBatis不会去改变其行为,直接返回,如果是默认方法,则绑定到代理对象中然后调用(不是本文的重点),如果都不是,那么就是我们定义的mapper接口方法了,那么就开始执行。
执行方法需要一个MapperMethod对象,这个对象是MyBatis执行方法逻辑使用的,MyBatis这里获取MapperMethod对象的方式是,首先去方法缓存中看看是否已经存在了,如果不存在则new一个然后存入缓存中,因为创建代理对象是十分消耗资源的操作。总而言之,这里会得到一个MapperMethod对象,然后通过MapperMethod的excute()方法,来真正地执行逻辑。
执行逻辑
-
语句类型判断
这里首先会判断SQL的类型:SELECT|DELETE|UPDATE|INSERT,我们这里举的例子是SELECT,其它的其实都差不多,感兴趣的同学可以自己去看看。判断SQL类型为SELECT之后,就开始判断返回值类型,根据不同的情况做不同的操作。然后开始获取参数--》执行SQL。
//execute() 这里是真正执行SQL的地方 public Object execute(SqlSession sqlSession, Object[] args) { //判断是哪一种SQL语句 Object result; switch (command.getType()) { case INSERT: { Object param = method.convertArgsToSqlCommandParam(args); result = rowCountResult(sqlSession.insert(command.getName(), param)); break; } case UPDATE: { Object param = method.convertArgsToSqlCommandParam(args); result = rowCountResult(sqlSession.update(command.getName(), param)); break; } case DELETE: { Object param = method.convertArgsToSqlCommandParam(args); result = rowCountResult(sqlSession.delete(command.getName(), param)); break; } case SELECT: //我们的例子是查询 //判断是否有返回值 if (method.returnsVoid() && method.hasResultHandler()) { //无返回值 executeWithResultHandler(sqlSession, args); result = null; } else if (method.returnsMany()) { //返回值多行 这里调用这个方法 result = executeForMany(sqlSession, args); } else if (method.returnsMap()) { //返回Map result = executeForMap(sqlSession, args); } else if (method.returnsCursor()) { //返回Cursor result = executeForCursor(sqlSession, args); } else { Object param = method.convertArgsToSqlCommandParam(args); result = sqlSession.selectOne(command.getName(), param); if (method.returnsOptional() && (result == null || !method.getReturnType().equals(result.getClass()))) { result = Optional.ofNullable(result); } } break; case FLUSH: result = sqlSession.flushStatements(); break; default: throw new BindingException("Unknown execution method for: " + command.getName()); } if (result == null && method.getReturnType().isPrimitive() && !method.returnsVoid()) { throw new BindingException("Mapper method '" + command.getName() + " attempted to return null from a method with a primitive return type (" + method.getReturnType() + ")."); } return result; } //返回值多行 这里调用这个方法 private <E> Object executeForMany(SqlSession sqlSession, Object[] args) { //返回值多行时执行的方法 List<E> result; //param是我们传入的参数,如果传入的是Map,那么这个实际上就是Map对象 Object param = method.convertArgsToSqlCommandParam(args); if (method.hasRowBounds()) { //如果有分页 RowBounds rowBounds = method.extractRowBounds(args); //执行SQL的位置 result = sqlSession.selectList(command.getName(), param, rowBounds); } else { //如果没有 //执行SQL的位置 result = sqlSession.selectList(command.getName(), param); } // issue #510 Collections & arrays support if (!method.getReturnType().isAssignableFrom(result.getClass())) { if (method.getReturnType().isArray()) { return convertToArray(result); } else { return convertToDeclaredCollection(sqlSession.getConfiguration(), result); } } return result; } /** * 获取参数名的方法 */ public Object getNamedParams(Object[] args) { final int paramCount = names.size(); if (args == null || paramCount == 0) { //如果传过来的参数是空 return null; } else if (!hasParamAnnotation && paramCount == 1) { //如果参数上没有加注解例如@Param,且参数只有一个,则直接返回参数 return args[names.firstKey()]; } else { //如果参数上加了注解,或者参数有多个。 //那么MyBatis会封装参数为一个Map,但是要注意,由于jdk的原因,我们只能获取到参数下标和参数名,但是参数名会变成arg0,arg1. //所以传入多个参数的时候,最好加@Param,否则假设传入多个String,会造成#{}获取不到值的情况 final Map<String, Object> param = new ParamMap<>(); int i = 0; for (Map.Entry<Integer, String> entry : names.entrySet()) { //entry.getValue 就是参数名称 param.put(entry.getValue(), args[entry.getKey()]); //如果传很多个String,也可以使用param1,param2.。。 // add generic param names (param1, param2, ...) final String genericParamName = GENERIC_NAME_PREFIX + String.valueOf(i + 1); // ensure not to overwrite parameter named with @Param if (!names.containsValue(genericParamName)) { param.put(genericParamName, args[entry.getKey()]); } i++; } return param; } } -
SQL执行(二级缓存)
执行SQL的核心方法就是selectList,即使是selectOne,底层实际上也是调用了selectList方法,然后取第一个而已。
@Override public <E> List<E> selectList(String statement, Object parameter, RowBounds rowBounds) { try { //MappedStatement:解析XML时生成的对象, 解析某一个SQL 会封装成MappedStatement,里面存放了我们所有执行SQL所需要的信息 MappedStatement ms = configuration.getMappedStatement(statement); //查询,通过executor return executor.query(ms, wrapCollection(parameter), rowBounds, Executor.NO_RESULT_HANDLER); } catch (Exception e) { throw ExceptionFactory.wrapException("Error querying database. Cause: " + e, e); } finally { ErrorContext.instance().reset(); } }在这里我们又看到了上一篇构造的时候提到的,MappedStatement对象,这个对象是解析Mapper.xml配置而产生的,用于存储SQL信息,执行SQL需要这个对象中保存的关于SQL的信息,而selectList内部调用了Executor对象执行SQL语句,这个对象作为MyBatis四大对象之一,一会会说。
public <E> List<E> query(MappedStatement ms, Object parameterObject, RowBounds rowBounds, ResultHandler resultHandler) throws SQLException { //获取sql语句 BoundSql boundSql = ms.getBoundSql(parameterObject); //生成一个缓存的key //这里是-1181735286:4652640444:com.DemoMapper.selectAll:0:2147483647:select * from test WHERE id =?:2121:development CacheKey key = createCacheKey(ms, parameterObject, rowBounds, boundSql); return query(ms, parameterObject, rowBounds, resultHandler, key, boundSql); } @Override //二级缓存查询 public <E> List<E> query(MappedStatement ms, Object parameterObject, RowBounds rowBounds, ResultHandler resultHandler, CacheKey key, BoundSql boundSql) throws SQLException { //二级缓存的Cache Cache cache = ms.getCache(); if (cache != null) { //如果Cache不为空则进入 //如果有需要的话,就刷新缓存(有些缓存是定时刷新的,需要用到这个) flushCacheIfRequired(ms); //如果这个statement用到了缓存(二级缓存的作用域是namespace,也可以理解为这里的ms) if (ms.isUseCache() && resultHandler == null) { ensureNoOutParams(ms, boundSql); @SuppressWarnings("unchecked") //先从缓存拿 List<E> list = (List<E>) tcm.getObject(cache, key); if (list == null) { //如果缓存的数据等于空,那么查询数据库 list = delegate.query(ms, parameterObject, rowBounds, resultHandler, key, boundSql); //查询完毕后将数据放入二级缓存 tcm.putObject(cache, key, list); // issue #578 and #116 } //返回 return list; } } //如果cache根本就不存在,那么直接查询一级缓存 return delegate.query(ms, parameterObject, rowBounds, resultHandler, key, boundSql); }首先MyBatis在查询时,不会直接查询数据库,而是会进行二级缓存的查询,由于二级缓存的作用域是namespace,也可以理解为一个mapper,所以还会判断一下这个mapper是否开启了二级缓存,如果没有开启,则进入一级缓存继续查询。
-
SQL查询(一级缓存)
//一级缓存查询 @Override public <E> List<E> query(MappedStatement ms, Object parameter, RowBounds rowBounds, ResultHandler resultHandler, CacheKey key, BoundSql boundSql) throws SQLException { ErrorContext.instance().resource(ms.getResource()).activity("executing a query").object(ms.getId()); if (closed) { throw new ExecutorException("Executor was closed."); } if (queryStack == 0 && ms.isFlushCacheRequired()) { clearLocalCache(); } List<E> list; try { //查询栈+1 queryStack++; //一级缓存 list = resultHandler == null ? (List<E>) localCache.getObject(key) : null; if (list != null) { //对于存储过程有输出资源的处理 handleLocallyCachedOutputParameters(ms, key, parameter, boundSql); } else { //如果缓存为空,则从数据库拿 list = queryFromDatabase(ms, parameter, rowBounds, resultHandler, key, boundSql); } } finally { //查询栈-1 queryStack--; } if (queryStack == 0) { for (DeferredLoad deferredLoad : deferredLoads) { deferredLoad.load(); } // issue #601 deferredLoads.clear(); if (configuration.getLocalCacheScope() == LocalCacheScope.STATEMENT) { // issue #482 clearLocalCache(); } } //结果返回 return list; }如果一级缓存查到了,那么直接就返回结果了,如果一级缓存没有查到结果,那么最终会进入数据库进行查询。
-
SQL执行(数据库查询)
//数据库查询 private <E> List<E> queryFromDatabase(MappedStatement ms, Object parameter, RowBounds rowBounds, ResultHandler resultHandler, CacheKey key, BoundSql boundSql) throws SQLException { List<E> list; //先往一级缓存中put一个占位符 localCache.putObject(key, EXECUTION_PLACEHOLDER); try { //调用doQuery方法查询数据库 list = doQuery(ms, parameter, rowBounds, resultHandler, boundSql); } finally { localCache.removeObject(key); } //往缓存中put真实数据 localCache.putObject(key, list); if (ms.getStatementType() == StatementType.CALLABLE) { localOutputParameterCache.putObject(key, parameter); } return list; } //真实数据库查询 @Override public <E> List<E> doQuery(MappedStatement ms, Object parameter, RowBounds rowBounds, ResultHandler resultHandler, BoundSql boundSql) throws SQLException { Statement stmt = null; try { Configuration configuration = ms.getConfiguration(); //封装,StatementHandler也是MyBatis四大对象之一 StatementHandler handler = configuration.newStatementHandler(wrapper, ms, parameter, rowBounds, resultHandler, boundSql); //#{} -> ? 的SQL在这里初始化 stmt = prepareStatement(handler, ms.getStatementLog()); //参数赋值完毕之后,才会真正地查询。 return handler.query(stmt, resultHandler); } finally { closeStatement(stmt); } }在真正的数据库查询之前,我们的语句还是这样的:
select * from test where id = ?,所以要先将占位符换成真实的参数值,所以接下来会进行参数的赋值。-
参数赋值
因为MyBatis底层封装的就是java最基本的jdbc,所以赋值一定也是调用jdbc的putString()方法。
/********************************参数赋值部分*******************************/ //由于是#{},所以使用的是prepareStatement,预编译SQL private Statement prepareStatement(StatementHandler handler, Log statementLog) throws SQLException { Statement stmt; //拿连接对象 Connection connection = getConnection(statementLog); //初始化prepareStatement stmt = handler.prepare(connection, transaction.getTimeout()); //获取了PrepareStatement之后,这里给#{}赋值 handler.parameterize(stmt); return stmt; } /** * 预编译SQL进行put值 */ @Override public void setParameters(PreparedStatement ps) { ErrorContext.instance().activity("setting parameters").object(mappedStatement.getParameterMap().getId()); //参数列表 List<ParameterMapping> parameterMappings = boundSql.getParameterMappings(); if (parameterMappings != null) { for (int i = 0; i < parameterMappings.size(); i++) { ParameterMapping parameterMapping = parameterMappings.get(i); if (parameterMapping.getMode() != ParameterMode.OUT) { Object value; //拿到xml中#{} 参数的名字 例如 #{id} propertyName==id String propertyName = parameterMapping.getProperty(); if (boundSql.hasAdditionalParameter(propertyName)) { // issue #448 ask first for additional params value = boundSql.getAdditionalParameter(propertyName); } else if (parameterObject == null) { value = null; } else if (typeHandlerRegistry.hasTypeHandler(parameterObject.getClass())) { value = parameterObject; } else { //metaObject存储了参数名和参数值的对应关系 MetaObject metaObject = configuration.newMetaObject(parameterObject); value = metaObject.getValue(propertyName); } TypeHandler typeHandler = parameterMapping.getTypeHandler(); JdbcType jdbcType = parameterMapping.getJdbcType(); if (value == null && jdbcType == null) { jdbcType = configuration.getJdbcTypeForNull(); } try { //在这里给preparedStatement赋值,通过typeHandler,setParameter最终会调用一个叫做setNonNullParameter的方法。代码贴在下面了。 typeHandler.setParameter(ps, i + 1, value, jdbcType); } catch (TypeException | SQLException e) { throw new TypeException("Could not set parameters for mapping: " + parameterMapping + ". Cause: " + e, e); } } } } } //jdbc赋值 public void setNonNullParameter(PreparedStatement ps, int i, String parameter, JdbcType jdbcType) throws SQLException { //这里就是最最原生的jdbc的赋值了 ps.setString(i, parameter); } /********************************参数赋值部分*******************************/ -
正式执行
当参数赋值完毕后,SQL就可以执行了,在上文中的代码可以看到当参数赋值完毕后,直接通过hanler.query()方法进行数据库查询。
@Override public <E> List<E> query(Statement statement, ResultHandler resultHandler) throws SQLException { //通过jdbc进行数据库查询。 PreparedStatement ps = (PreparedStatement) statement; ps.execute(); //处理结果集 resultSetHandler 也是MyBatis的四大对象之一 return resultSetHandler.handleResultSets(ps); }可以很明显看到,这里实际上也就是调用我们熟悉的原生jdbc对数据库进行查询。
-
-
执行阶段总结
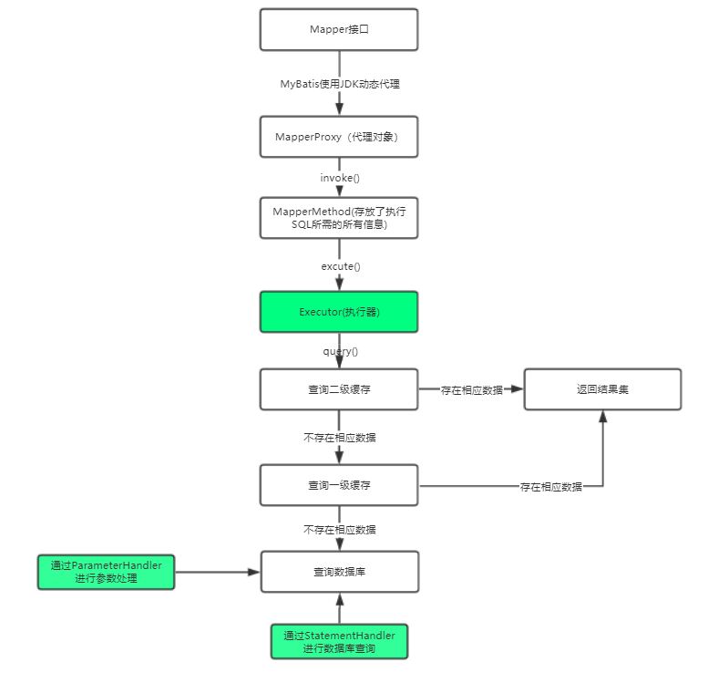
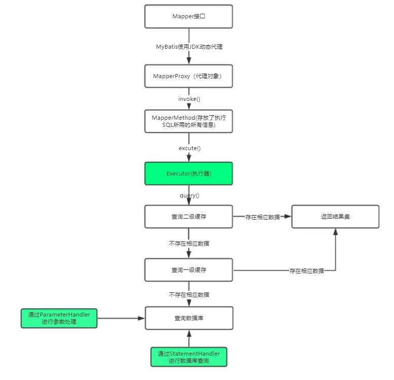
到这里,MyBatis的执行阶段从宏观角度看,一共完成了两件事:
- 代理对象的生成
- SQL的执行
而SQL的执行用了大量的篇幅来进行分析,虽然是根据一条查询语句的主线来进行分析的,但是这么看下来一定很乱,所以这里我会话一个流程图来帮助大家理解:

-
结果集处理
在SQL执行阶段,MyBatis已经完成了对数据的查询,那么现在还存在最后一个问题,那就是结果集处理,换句话来说,就是将结果集封装成对象。在不用框架的时候我们是使用循环获取结果集,然后通过getXXXX()方法一列一列地获取,这种方法劳动强度太大,看看MyBatis是如何解决的。
@Override public List<Object> handleResultSets(Statement stmt) throws SQLException { ErrorContext.instance().activity("handling results").object(mappedStatement.getId()); //resultMap可以通过多个标签指定多个值,所以存在多个结果集 final List<Object> multipleResults = new ArrayList<>(); int resultSetCount = 0; //拿到当前第一个结果集 ResultSetWrapper rsw = getFirstResultSet(stmt); //拿到所有的resultMap List<ResultMap> resultMaps = mappedStatement.getResultMaps(); //resultMap的数量 int resultMapCount = resultMaps.size(); validateResultMapsCount(rsw, resultMapCount); //循环处理每一个结果集 while (rsw != null && resultMapCount > resultSetCount) { //开始封装结果集 list.get(index) 获取结果集 ResultMap resultMap = resultMaps.get(resultSetCount); //传入resultMap处理结果集 rsw 当前结果集(主线) handleResultSet(rsw, resultMap, multipleResults, null); rsw = getNextResultSet(stmt); cleanUpAfterHandlingResultSet(); resultSetCount++; } String[] resultSets = mappedStatement.getResultSets(); if (resultSets != null) { while (rsw != null && resultSetCount < resultSets.length) { ResultMapping parentMapping = nextResultMaps.get(resultSets[resultSetCount]); if (parentMapping != null) { String nestedResultMapId = parentMapping.getNestedResultMapId(); ResultMap resultMap = configuration.getResultMap(nestedResultMapId); handleResultSet(rsw, resultMap, null, parentMapping); } rsw = getNextResultSet(stmt); cleanUpAfterHandlingResultSet(); resultSetCount++; } } //如果只有一个结果集,那么从多结果集中取出第一个 return collapseSingleResultList(multipleResults); } //处理结果集 private void handleResultSet(ResultSetWrapper rsw, ResultMap resultMap, List<Object> multipleResults, ResultMapping parentMapping) throws SQLException { //处理结果集 try { if (parentMapping != null) { handleRowValues(rsw, resultMap, null, RowBounds.DEFAULT, parentMapping); } else { if (resultHandler == null) { //判断resultHandler是否为空,如果为空建立一个默认的。 //结果集处理器 DefaultResultHandler defaultResultHandler = new DefaultResultHandler(objectFactory); //处理行数据 handleRowValues(rsw, resultMap, defaultResultHandler, rowBounds, null); multipleResults.add(defaultResultHandler.getResultList()); } else { handleRowValues(rsw, resultMap, resultHandler, rowBounds, null); } } } finally { // issue #228 (close resultsets) //关闭结果集 closeResultSet(rsw.getResultSet()); } }上文的代码,会创建一个处理结果集的对象,最终调用handleRwoValues()方法进行行数据的处理。
//处理行数据 public void handleRowValues(ResultSetWrapper rsw, ResultMap resultMap, ResultHandler<?> resultHandler, RowBounds rowBounds, ResultMapping parentMapping) throws SQLException { //是否存在内嵌的结果集 if (resultMap.hasNestedResultMaps()) { ensureNoRowBounds(); checkResultHandler(); handleRowValuesForNestedResultMap(rsw, resultMap, resultHandler, rowBounds, parentMapping); } else { //不存在内嵌的结果集 handleRowValuesForSimpleResultMap(rsw, resultMap, resultHandler, rowBounds, parentMapping); } } //没有内嵌结果集时调用 private void handleRowValuesForSimpleResultMap(ResultSetWrapper rsw, ResultMap resultMap, ResultHandler<?> resultHandler, RowBounds rowBounds, ResultMapping parentMapping) throws SQLException { DefaultResultContext<Object> resultContext = new DefaultResultContext<>(); //获取当前结果集 ResultSet resultSet = rsw.getResultSet(); skipRows(resultSet, rowBounds); while (shouldProcessMoreRows(resultContext, rowBounds) && !resultSet.isClosed() && resultSet.next()) { //遍历结果集 ResultMap discriminatedResultMap = resolveDiscriminatedResultMap(resultSet, resultMap, null); //拿到行数据,将行数据包装成一个Object Object rowValue = getRowValue(rsw, discriminatedResultMap, null); storeObject(resultHandler, resultContext, rowValue, parentMapping, resultSet); } }这里的代码主要是通过每行的结果集,然后将其直接封装成一个Object对象,那么关键就是在于getRowValue()方法,如何让行数据变为Object对象的。
private Object getRowValue(ResultSetWrapper rsw, ResultMap resultMap, String columnPrefix) throws SQLException { //创建一个空的Map存值 final ResultLoaderMap lazyLoader = new ResultLoaderMap(); //创建一个空对象装行数据 Object rowValue = createResultObject(rsw, resultMap, lazyLoader, columnPrefix); if (rowValue != null && !hasTypeHandlerForResultObject(rsw, resultMap.getType())){ //通过反射操作返回值 //此时metaObject.originalObject = rowValue final MetaObject metaObject = configuration.newMetaObject(rowValue); boolean foundValues = this.useConstructorMappings; if (shouldApplyAutomaticMappings(resultMap, false)) { //判断是否需要自动映射,默认自动映射,也可以通过resultMap节点上的autoMapping配置是否自动映射 //这里是自动映射的操作。 foundValues = applyAutomaticMappings(rsw, resultMap, metaObject, columnPrefix) || foundValues; } foundValues = applyPropertyMappings(rsw, resultMap, metaObject, lazyLoader, columnPrefix) || foundValues; foundValues = lazyLoader.size() > 0 || foundValues; rowValue = foundValues || configuration.isReturnInstanceForEmptyRow() ? rowValue : null; } return rowValue; }在getRowValue中会判断是否是自动映射的,我们这里没有使用ResultMap,所以是自动映射(默认),那么就进入applyAutomaticMappings()方法,而这个方法就会完成对象的封装。
private boolean applyAutomaticMappings(ResultSetWrapper rsw, ResultMap resultMap, MetaObject metaObject, String columnPrefix) throws SQLException { //自动映射参数列表 List<UnMappedColumnAutoMapping> autoMapping = createAutomaticMappings(rsw, resultMap, metaObject, columnPrefix); //是否找到了该列 boolean foundValues = false; if (!autoMapping.isEmpty()) { //遍历 for (UnMappedColumnAutoMapping mapping : autoMapping) { //通过列名获取值 final Object value = mapping.typeHandler.getResult(rsw.getResultSet(), mapping.column); if (value != null) { //如果值不为空,说明找到了该列 foundValues = true; } if (value != null || (configuration.isCallSettersOnNulls() && !mapping.primitive)) { // gcode issue #377, call setter on nulls (value is not 'found') //在这里赋值 metaObject.setValue(mapping.property, value); } } } return foundValues; }我们可以看到这个方法会通过遍历参数列表从而通过
metaObject.setValue(mapping.property, value);对返回对象进行赋值,但是返回对象有可能是Map,有可能是我们自定义的对象,会有什么区别呢?实际上,所有的赋值操作在内部都是通过一个叫ObjectWrapper的对象完成的,我们可以进去看看它对于Map和自定义对象赋值的实现有什么区别,问题就迎刃而解了。
先看看上文中代码的
metaObject.setValue()方法public void setValue(String name, Object value) { PropertyTokenizer prop = new PropertyTokenizer(name); if (prop.hasNext()) { MetaObject metaValue = metaObjectForProperty(prop.getIndexedName()); if (metaValue == SystemMetaObject.NULL_META_OBJECT) { if (value == null) { // don't instantiate child path if value is null return; } else { metaValue = objectWrapper.instantiatePropertyValue(name, prop, objectFactory); } } metaValue.setValue(prop.getChildren(), value); } else { //这个方法最终会调用objectWrapper.set()对结果进行赋值 objectWrapper.set(prop, value); } }我们可以看看objectWrapper的实现类:

而我们今天举的例子,DemoMapper的返回值是Map,所以objectWrapper会调用MapWrapper的set方法,如果是自定义类型,那么就会调用BeanWrapper的set方法,下面看看两个类中的set方法有什么区别:
//MapWrapper的set方法 public void set(PropertyTokenizer prop, Object value) { if (prop.getIndex() != null) { Object collection = resolveCollection(prop, map); setCollectionValue(prop, collection, value); } else { //实际上就是调用了Map的put方法将属性名和属性值放入map中 map.put(prop.getName(), value); } } //BeanWrapper的set方法 public void set(PropertyTokenizer prop, Object value) { if (prop.getIndex() != null) { Object collection = resolveCollection(prop, object); setCollectionValue(prop, collection, value); } else { //在这里赋值,通过反射赋值,调用setXX()方法赋值 setBeanProperty(prop, object, value); } } private void setBeanProperty(PropertyTokenizer prop, Object object, Object value) { try { Invoker method = metaClass.getSetInvoker(prop.getName()); Object[] params = {value}; try { method.invoke(object, params); } catch (Throwable t) { throw ExceptionUtil.unwrapThrowable(t); } } catch (Throwable t) { throw new ReflectionException("Could not set property '" + prop.getName() + "' of '" + object.getClass() + "' with value '" + value + "' Cause: " + t.toString(), t); } }上面两个set方法分别是MapWrapper和BeanWrapper的不同实现,MapWrapper的set方法实际上就是将属性名和属性值放到map的key和value中,而BeanWrapper则是使用了反射,调用了Bean的set方法,将值注入。

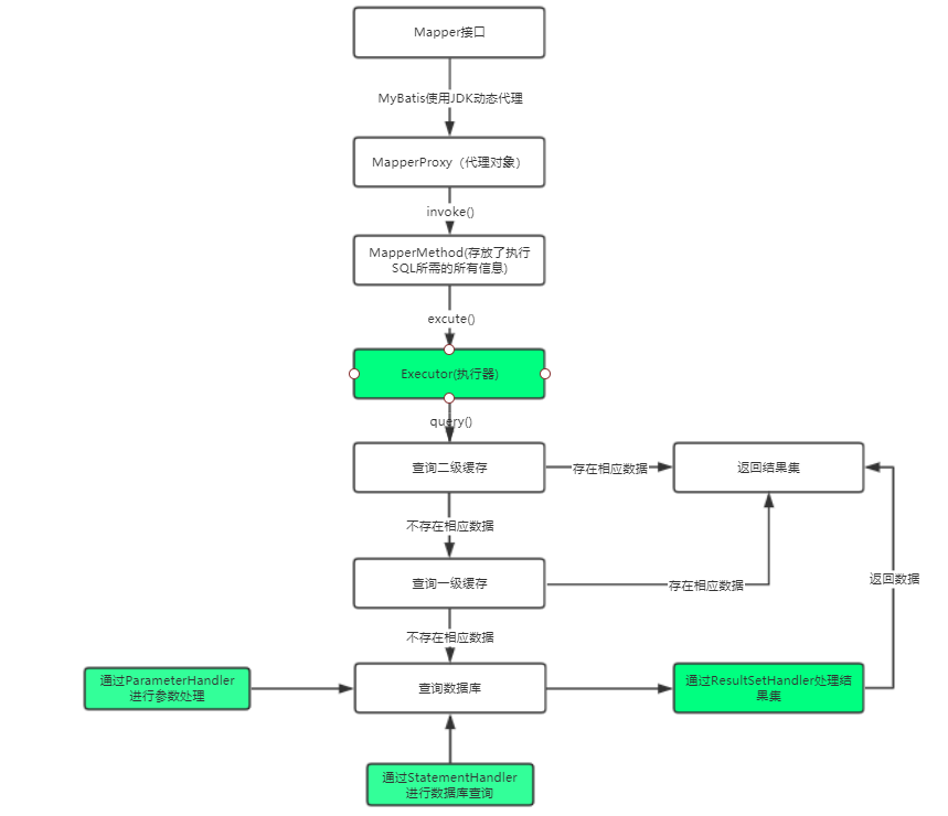
结语
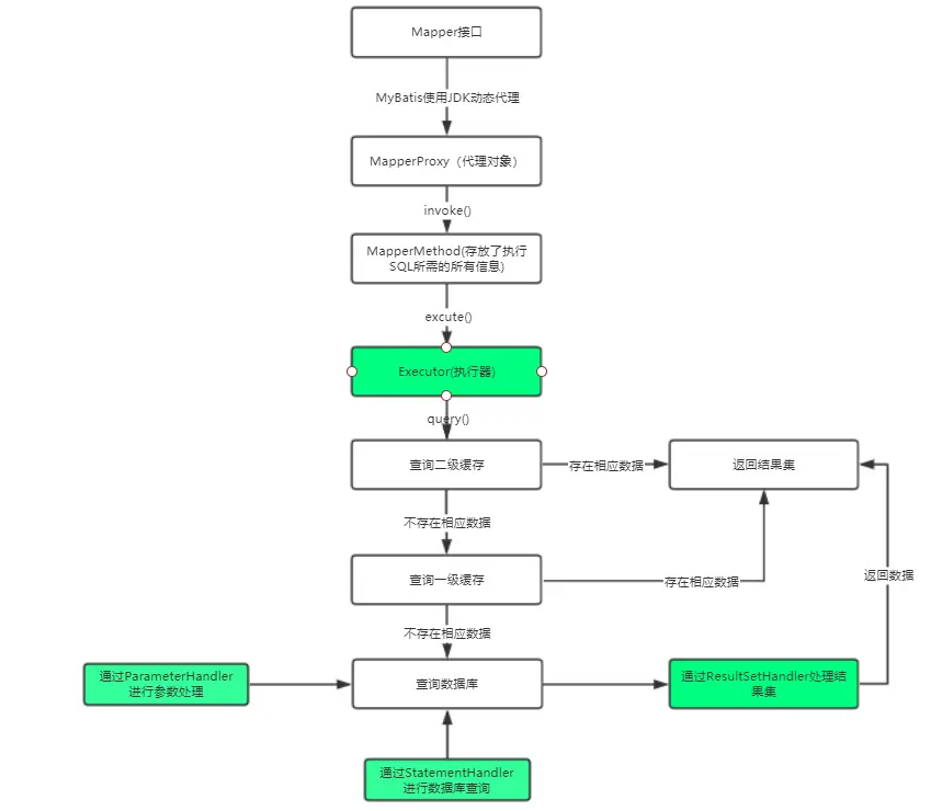
至此,MyBatis的执行流程就为止了,本篇主要聊了从构建配置对象后,MyBatis是如何执行一条查询语句的,一级查询语句结束后是如何进行对结果集进行处理,映射为我们定义的数据类型的。
由于是源码分析文章,所以如果只是粗略的看,会显得有些乱,所以我还是再提供一张流程图,会比较好理解一些。

当然这张流程图里并没有涉及到关于回写缓存的内容,关于MyBatis的一级缓存、二级缓存相关的内容,我会在第三篇源码解析中阐述。
欢迎大家访问我的个人博客:Object's Blog