介绍
为了让大家更容易理解,我们从一个场景开始讲解,让大家一步一步跟着思路思考,相信你一定会更容易看懂。
考虑下面一种获取用户id的请求处理
//例1
function getUserId() {
return new Promise(function(resolve) {
//异步请求
http.get(url, function(results) {
resolve(results.id)
})
})
}
getUserId().then(function(id) {
//一些处理
})
getUserId方法返回一个promise,可以通过它的then方法注册(注意注册这个词)在promise异步操作成功时执行的回调。这种执行方式,使得异步调用变得十分顺手。
原理剖析
那么类似这种功能的Promise怎么实现呢?其实按照上面一句话,实现一个最基础的雏形还是很easy的。
极简promise雏形
function Promise(fn) {
var value = null,
callbacks = []; //callbacks为数组,因为可能同时有很多个回调
this.then = function (onFulfilled) {
callbacks.push(onFulfilled);
};
function resolve(value) {
callbacks.forEach(function (callback) {
callback(value);
});
}
fn(resolve);
}
上述代码很简单,大致的逻辑是这样的:
- 调用then方法,将想要在Promise异步操作成功时执行的回调放入callbacks队列,其实也就是注册回调函数,可以向观察者模式方向思考;
- 创建Promise实例时传入的函数会被赋予一个函数类型的参数,即resolve,它接收一个参数value,代表异步操作返回的结果,当一步操作执行成功后,用户会调用resolve方法,这时候其实真正执行的操作是将callbacks队列中的回调一一执行;
可以结合例1中的代码来看,首先new Promise时,传给promise的函数发送异步请求,接着调用promise对象的then属性,注册请求成功的回调函数,然后当异步请求发送成功时,调用resolve(results.id)方法, 该方法执行then方法注册的回调数组。
相信仔细的人应该可以看出来,then方法应该能够链式调用,但是上面的最基础简单的版本显然无法支持链式调用。想让then方法支持链式调用,其实也是很简单的:
this.then = function (onFulfilled) {
callbacks.push(onFulfilled);
return this;
};
see?只要简单一句话就可以实现类似下面的链式调用:
// 例2
getUserId().then(function (id) {
// 一些处理
}).then(function (id) {
// 一些处理
});
加入延时机制
细心的同学应该发现,上述代码可能还存在一个问题:如果在then方法注册回调之前,resolve函数就执行了,怎么办?比如promise内部的函数是同步函数:
function getUserId() {
return new Promise(function (resolve) {
resolve(9876);
});
}
getUserId().then(function (id) {
// 一些处理
});
这显然是不允许的,Promises/A+规范明确要求回调需要通过异步方式执行,用以保证一致可靠的执行顺序。因此我们要加入一些处理,保证在resolve执行之前,then方法已经注册完所有的回调。我们可以这样改造下resolve函数:
function resolve(value) {
setTimeout(function() {
callbacks.forEach(function (callback) {
callback(value);
});
}, 0)
}
上述代码的思路也很简单,就是通过setTimeout机制,将resolve中执行回调的逻辑放置到JS任务队列末尾,以保证在resolve执行时,then方法的回调函数已经注册完成.
但是,这样好像还存在一个问题,可以细想一下:如果Promise异步操作已经成功,这时,在异步操作成功之前注册的回调都会执行,但是在Promise异步操作成功这之后调用的then注册的回调就再也不会执行了,这显然不是我们想要的。
加入状态
恩,为了解决上一节抛出的问题,我们必须加入状态机制,也就是大家熟知的pending、fulfilled、rejected。
Promises/A+规范中的2.1Promise States中明确规定了,pending可以转化为fulfilled或rejected并且只能转化一次,也就是说如果pending转化到fulfilled状态,那么就不能再转化到rejected。并且fulfilled和rejected状态只能由pending转化而来,两者之间不能互相转换。一图胜千言:

改进后的代码是这样的:
function Promise(fn) {
var state = 'pending',
value = null,
callbacks = [];
this.then = function (onFulfilled) {
if (state === 'pending') {
callbacks.push(onFulfilled);
return this;
}
onFulfilled(value);
return this;
};
function resolve(newValue) {
value = newValue;
state = 'fulfilled';
setTimeout(function () {
callbacks.forEach(function (callback) {
callback(value);
});
}, 0);
}
fn(resolve);
}
上述代码的思路是这样的:resolve执行时,会将状态设置为fulfilled,在此之后调用then添加的新回调,都会立即执行。
这里没有任何地方将state设为rejected,为了让大家聚焦在核心代码上,这个问题后面会有一小节专门加入。
链式Promise
那么这里问题又来了,如果用户再then函数里面注册的仍然是一个Promise,该如何解决?比如下面的例4:
// 例4
getUserId()
.then(getUserJobById)
.then(function (job) {
// 对job的处理
});
function getUserJobById(id) {
return new Promise(function (resolve) {
http.get(baseUrl + id, function(job) {
resolve(job);
});
});
}
这种场景相信用过promise的人都知道会有很多,那么类似这种就是所谓的链式Promise。
链式Promise是指在当前promise达到fulfilled状态后,即开始进行下一个promise(后邻promise)。那么我们如何衔接当前promise和后邻promise呢?(这是这里的难点)。
其实也不是辣么难,只要在then方法里面return一个promise就好啦。Promises/A+规范中的2.2.7就是这么说哒(微笑脸)~
下面来看看这段暗藏玄机的then方法和resolve方法改造代码:
function Promise(fn) {
var state = 'pending',
value = null,
callbacks = [];
this.then = function (onFulfilled) {
return new Promise(function (resolve) {
handle({
onFulfilled: onFulfilled || null,
resolve: resolve
});
});
};
function handle(callback) {
if (state === 'pending') {
callbacks.push(callback);
return;
}
//如果then中没有传递任何东西
if(!callback.onFulfilled) {
callback.resolve(value);
return;
}
var ret = callback.onFulfilled(value);
callback.resolve(ret);
}
function resolve(newValue) {
if (newValue && (typeof newValue === 'object' || typeof newValue === 'function')) {
var then = newValue.then;
if (typeof then === 'function') {
then.call(newValue, resolve);
return;
}
}
state = 'fulfilled';
value = newValue;
setTimeout(function () {
callbacks.forEach(function (callback) {
handle(callback);
});
}, 0);
}
fn(resolve);
}
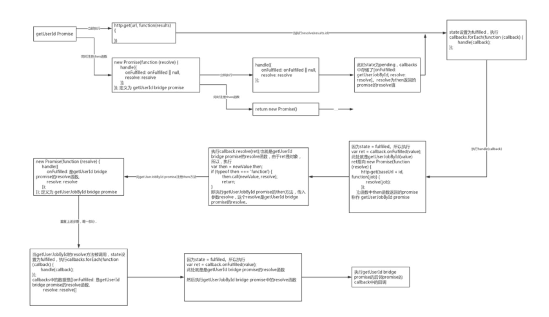
我们结合例4的代码,分析下上面的代码逻辑,为了方便阅读,我把例4的代码贴在这里:
// 例4
getUserId()
.then(getUserJobById)
.then(function (job) {
// 对job的处理
});
function getUserJobById(id) {
return new Promise(function (resolve) {
http.get(baseUrl + id, function(job) {
resolve(job);
});
});
}
- then方法中,创建并返回了新的Promise实例,这是串行Promise的基础,并且支持链式调用。
- handle方法是promise内部的方法。then方法传入的形参onFulfilled以及创建新Promise实例时传入的resolve均被push到当前promise的callbacks队列中,这是衔接当前promise和后邻promise的关键所在(这里一定要好好的分析下handle的作用)。
- getUserId生成的promise(简称getUserId promise)异步操作成功,执行其内部方法resolve,传入的参数正是异步操作的结果id
- 调用handle方法处理callbacks队列中的回调:getUserJobById方法,生成新的promise(getUserJobById promise)
- 执行之前由getUserId promise的then方法生成的新promise(称为bridge promise)的resolve方法,传入参数为getUserJobById promise。这种情况下,会将该resolve方法传入getUserJobById promise的then方法中,并直接返回。
- 在getUserJobById promise异步操作成功时,执行其callbacks中的回调:getUserId bridge promise中的resolve方法
- 最后执行getUserId bridge promise的后邻promise的callbacks中的回调。
更直白的可以看下面的图,一图胜千言(都是根据自己的理解画出来的,如有不对欢迎指正):

失败处理:
在异步操作失败时,标记其状态为rejected,并执行注册的失败回调:
//例5
function getUserId() {
return new Promise(function(resolve) {
//异步请求
http.get(url, function(error, results) {
if (error) {
reject(error);
}
resolve(results.id)
})
})
}
getUserId().then(function(id) {
//一些处理
}, function(error) {
console.log(error)
})
有了之前处理fulfilled状态的经验,支持错误处理变得很容易,只需要在注册回调、处理状态变更上都要加入新的逻辑:
function Promise(fn) {
var state = 'pending',
value = null,
callbacks = [];
this.then = function (onFulfilled, onRejected) {
return new Promise(function (resolve, reject) {
handle({
onFulfilled: onFulfilled || null,
onRejected: onRejected || null,
resolve: resolve,
reject: reject
});
});
};
function handle(callback) {
if (state === 'pending') {
callbacks.push(callback);
return;
}
var cb = state === 'fulfilled' ? callback.onFulfilled : callback.onRejected,
ret;
if (cb === null) {
cb = state === 'fulfilled' ? callback.resolve : callback.reject;
cb(value);
return;
}
ret = cb(value);
callback.resolve(ret);
}
function resolve(newValue) {
if (newValue && (typeof newValue === 'object' || typeof newValue === 'function')) {
var then = newValue.then;
if (typeof then === 'function') {
then.call(newValue, resolve, reject);
return;
}
}
state = 'fulfilled';
value = newValue;
execute();
}
function reject(reason) {
state = 'rejected';
value = reason;
execute();
}
function execute() {
setTimeout(function () {
callbacks.forEach(function (callback) {
handle(callback);
});
}, 0);
}
fn(resolve, reject);
}
上述代码增加了新的reject方法,供异步操作失败时调用,同时抽出了resolve和reject共用的部分,形成execute方法。
错误冒泡是上述代码已经支持,且非常实用的一个特性。在handle中发现没有指定异步操作失败的回调时,会直接将bridge promise(then函数返回的promise,后同)设为rejected状态,如此达成执行后续失败回调的效果。这有利于简化串行Promise的失败处理成本,因为一组异步操作往往会对应一个实际功能,失败处理方法通常是一致的:
//例6
getUserId()
.then(getUserJobById)
.then(function (job) {
// 处理job
}, function (error) {
// getUserId或者getUerJobById时出现的错误
console.log(error);
});
异常处理
细心的同学会想到:如果在执行成功回调、失败回调时代码出错怎么办?对于这类异常,可以使用try-catch捕获错误,并将bridge promise设为rejected状态。handle方法改造如下:
function handle(callback) {
if (state === 'pending') {
callbacks.push(callback);
return;
}
var cb = state === 'fulfilled' ? callback.onFulfilled : callback.onRejected,
ret;
if (cb === null) {
cb = state === 'fulfilled' ? callback.resolve : callback.reject;
cb(value);
return;
}
try {
ret = cb(value);
callback.resolve(ret);
} catch (e) {
callback.reject(e);
}
}
如果在异步操作中,多次执行resolve或者reject会重复处理后续回调,可以通过内置一个标志位解决。
总结
刚开始看promise源码的时候总不能很好的理解then和resolve函数的运行机理,但是如果你静下心来,反过来根据执行promise时的逻辑来推演,就不难理解了。这里一定要注意的点是:promise里面的then函数仅仅是注册了后续需要执行的代码,真正的执行是在resolve方法里面执行的,理清了这层,再来分析源码会省力的多。
现在回顾下Promise的实现过程,其主要使用了设计模式中的观察者模式:
通过Promise.prototype.then和Promise.prototype.catch方法将观察者方法注册到被观察者Promise对象中,同时返回一个新的Promise对象,以便可以链式调用。 被观察者管理内部pending、fulfilled和rejected的状态转变,同时通过构造函数中传递的resolve和reject方法以主动触发状态转变和通知观察者。