版本控制几乎是所有开发项目的必备,Git是目前主流的版本控制系统,下面介绍几种常用的工作流程。
目录:
- 最简模式
- 特征分支
- 开发分支
- 开发 + 特性分支
- 发布分支
1. 最简模式

这是最简单的工作流模式,只使用master分支。
这种方式只适合于非常小的项目,例如个人项目。
当团队增长后,这种方式会极其混乱,产生大量的代码冲突。
2. Feature 特征分支

在上种方式上添加了 feature 特征分支。
每个 feature 分支都是用来开发某个新功能,以便与项目的其他部分隔离。
当 feature 分支中的功能开发完成后,这个分支就合并到 master 分支。
所以 feature 分支的生命周期比较短。
3. Developer 开发分支

开发分支基于 master 分支创建,并与 master 一样长期存在。
开发分支是开发时随时提交的代码,master 分支中是达到可发布状态的代码。
这种模式与最简模式一样,只适合非常小的团队。
4. Developer + Feature 混搭

这2种策略可以很好的混合使用。
master 分支中总是可发布的代码。
feature 分支只与 developer 分支合并。
当 developer 分支中的代码测试通过后,合并到 master 分支,然后发布。
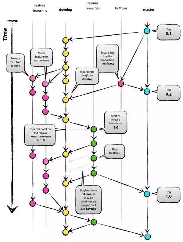
5. Release 发布分支

在上一种模式上进行了扩展,这种方式适用于频繁发布的大型项目。
当 feature 都开发完成,合并到 developer 分支,测试通过后进入到发布状态,这时,创建一个 release 分支。
release 为预上线分支,如果上线前发现了bug,在 release 上进行修改提交,这样就可以允许其他团队在不干扰发布工作的情况下处理新功能。
当 release 确定发布时,要合并到 master 和 developer 分支。
这种模式基础上还有一种扩展:hotfix分支,用于修复紧急bug,从 master 创建,修复完成后,合并到 master 和 developer 分支。
也就形成了这个经典的 git 工作流图:

翻译整理自:
https://medium.com/@jurtzmarcel/git-workflows-cb0c023ca88