[图解leetcode之数组系列]3 删除排序数组中的重复项

208 阅读2分钟

前言

秋招的结束,面试了大大小小的公司,最大的问题在于算法上。所以打算坚持在leetcode打卡,看看到底能不能行,如果你想见证,那我来开车,你坐稳,一起走向更好的远方。2020=1024+996,准备好了?

一 题目

[26 删除排序数组中的重复项]

给定一个排序数组,你需要在原地删除重复出现的元素,使得每个元素只出现一次,返回移除后数组的新长度。不要使用额外的数组空间,你必须在原地修改输入数组并在使用 O(1) 额外空间的条件下完成。

示例1

给定数组 nums = [1,1,2],

函数应该返回新的长度 2, 并且原数组 nums 的前两个元素被修改为 1, 2。

你不需要考虑数组中超出新长度后面的元素。

示例2

给定 nums = [0,0,1,1,1,2,2,3,3,4],

函数应该返回新的长度 5, 并且原数组 nums 的前五个元素被修改为 0, 1, 2, 3, 4。

你不需要考虑数组中超出新长度后面的元素。

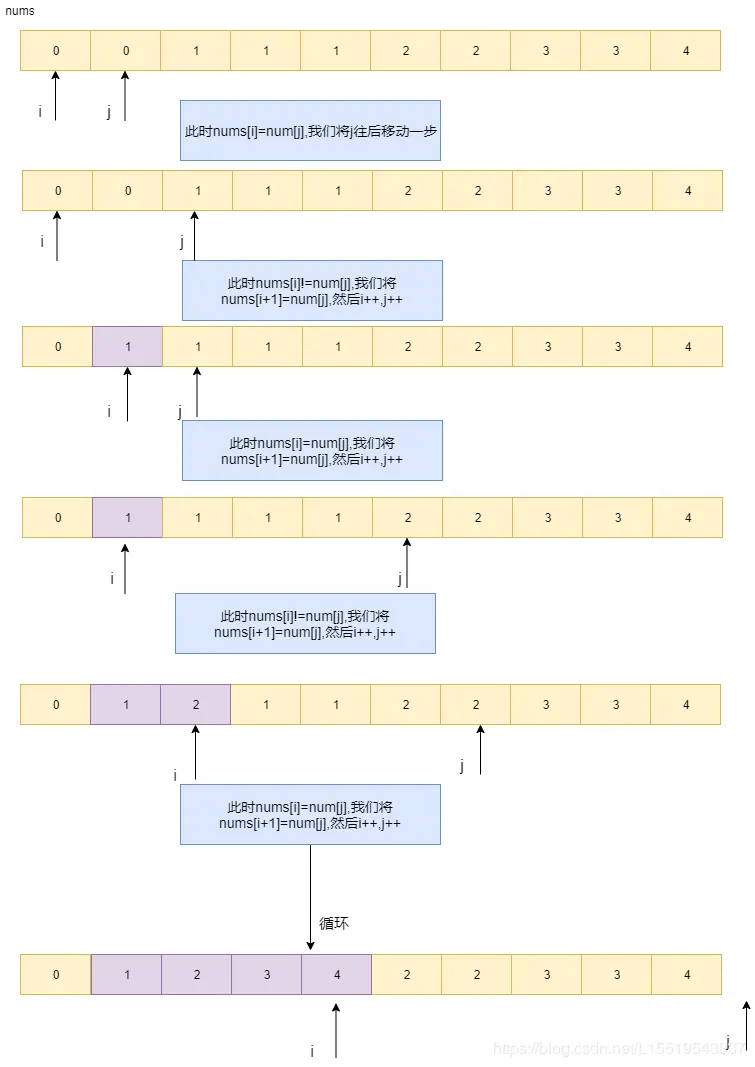
2 思路1---快慢指针

这里注意审题,数组本身已经排序,重复的数字就是连续的哟。

我们先定义两个指针,慢指针i和快指针,如果num[i]=num[j],我们就让快指针j跳过重复项。如果num[i]!=num[j],那么久=nums[i++]=num[j],然后同时前进下面我们看看图。

在这里插入图片描述

class Solution {
public:
    int removeDuplicates(vector<int>& nums) {
        if(nums.size()==0) return 0;
        int i=0;
        for(int j=1;j<nums.size();j++)
        {
            if(nums[j]!=nums[i])
            {
               
                nums[i+1]=nums[j]; 
                i++;
            }
        }
        return i+1;
    }
};

3 思路1优化

如果我们的排序数组没有重复的元素,按照上面的思路我们会出现多余的复制操作,所以借此可以优化一下。当num[i]!=nums[j],而且j-i>1的时候我们才进行复制,如下图所示。

在这里插入图片描述
优化后的代码

class Solution {
public:
    int removeDuplicates(vector<int>& nums) {
        if(nums.size()==0) return 0;
        int i=0;
        for(int j=1;j<nums.size();j++)
        {
            if(nums[j]!=nums[i])
            {
               if(j-i>1)
               {
                    nums[i+1]=nums[j];
               }
                 
                i++;
            }
        }
        return i+1;
    }
};

4 总结

今天学习了快慢指针去掉重复数的问题,在后面还会遇到指针相遇等问题也会有类似的思路哟!

希望读者和咱一起一步一个脚印去把基础知识打牢固。如果读者发现有什么错误或者不太好的地方,欢迎私我,我会及时修改,同时如果觉得文章不错点赞是对我最大的鼓励哟,同时关注[我是程序员小贱]就领取免费书籍和视频哈。