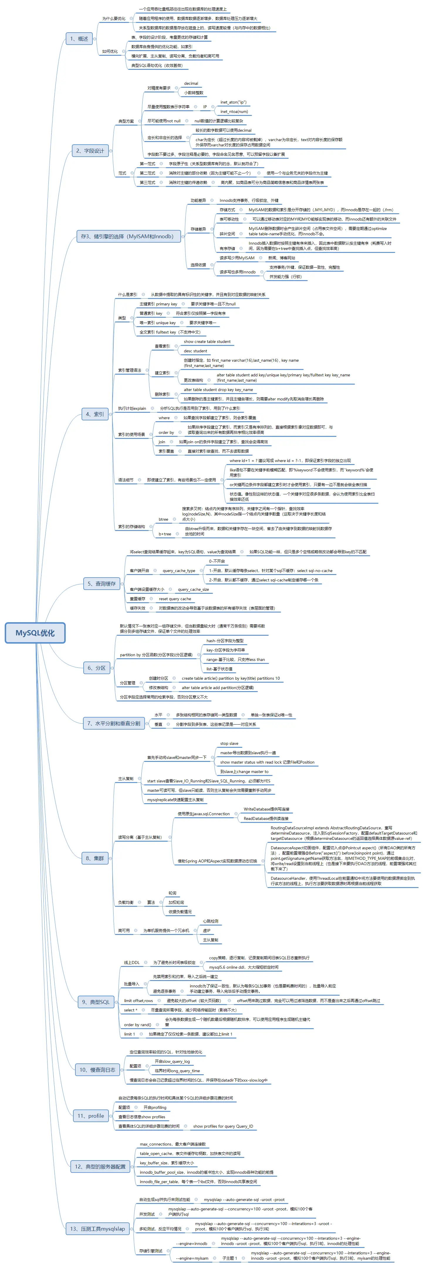
MySQL优化/面试,看这一篇就够了

143 阅读35分钟
原文链接: www.nowcoder.com


原文链接:www.zhenganwen.top/articles/20…
个人博客:zhenganwen.top/

本文概要

概述

为什么要优化

  • 系统的吞吐量瓶颈往往出现在数据库的访问速度上
  • 随着应用程序的运行,数据库的中的数据会越来越多,处理时间会相应变慢
  • 数据是存放在磁盘上的,读写速度无法和内存相比

如何优化

  • 设计数据库时:数据库表、字段的设计,存储引擎
  • 利用好MySQL自身提供的功能,如索引等
  • 横向扩展:MySQL集群、负载均衡、读写分离
  • SQL语句的优化(收效甚微)

字段设计

字段类型的选择,设计规范,范式,常见设计案例

原则:尽量使用整型表示字符串

存储IP

INET_ATON(str),address to number

INET_NTOA(number),number to address

MySQL内部的枚举类型(单选)和集合(多选)类型

但是因为维护成本较高因此不常使用,使用关联表的方式来替代enum

原则:定长和非定长数据类型的选择

decimal不会损失精度,存储空间会随数据的增大而增大。double占用固定空间,较大数的存储会损失精度。非定长的还有varchar、text

金额

对数据的精度要求较高,小数的运算和存储存在精度问题(不能将所有小数转换成二进制)

定点数decimal

price decimal(8,2)有2位小数的定点数,定点数支持很大的数(甚至是超过int,bigint存储范围的数)

小单位大数额避免出现小数

元->分

字符串存储

定长char,非定长varchar、text(上限65535,其中varchar还会消耗1-3字节记录长度,而text使用额外空间记录长度)

原则:尽可能选择小的数据类型和指定短的长度

原则:尽可能使用 not null

非null字段的处理要比null字段的处理高效些!且不需要判断是否为null。

null在MySQL中,不好处理,存储需要额外空间,运算也需要特殊的运算符。如select null = null和select null <> null(<>为不等号)有着同样的结果,只能通过is null和is not null来判断字段是否为null。

如何存储?MySQL中每条记录都需要额外的存储空间,表示每个字段是否为null。因此通常使用特殊的数据进行占位,比如int not null default 0、string not null default ‘’

原则:字段注释要完整,见名知意

原则:单表字段不宜过多

二三十个就极限了

原则:可以预留字段

在使用以上原则之前首先要满足业务需求

关联表的设计

外键foreign key只能实现一对一或一对多的映射

一对多

使用外键

多对多

单独新建一张表将多对多拆分成两个一对多

一对一

如商品的基本信息(item)和商品的详细信息(item_intro),通常使用相同的主键或者增加一个外键字段(item_id)

范式 Normal Format

数据表的设计规范,一套越来越严格的规范体系(如果需要满足N范式,首先要满足N-1范式)。N

第一范式1NF:字段原子性

字段原子性,字段不可再分割。

关系型数据库,默认满足第一范式

注意比较容易出错的一点,在一对多的设计中使用逗号分隔多个外键,这种方法虽然存储方便,但不利于维护和索引(比如查找带标签java的文章)

第二范式:消除对主键的部分依赖

即在表中加上一个与业务逻辑无关的字段作为主键

主键:可以唯一标识记录的字段或者字段集合。

course_name course_class weekday(周几) course_teacher
MySQL 教育大楼1525 周一 张三
Java 教育大楼1521 周三 李四
MySQL 教育大楼1521 周五 张三

依赖:A字段可以确定B字段,则B字段依赖A字段。比如知道了下一节课是数学课,就能确定任课老师是谁。于是周几下一节课和就能构成复合主键,能够确定去哪个教室上课,任课老师是谁等。但我们常常增加一个id作为主键,而消除对主键的部分依赖。

对主键的部分依赖:某个字段依赖复合主键中的一部分。

解决方案:新增一个独立字段作为主键。

第三范式:消除对主键的传递依赖

传递依赖:B字段依赖于A,C字段又依赖于B。比如上例中,任课老师是谁取决于是什么课,是什么课又取决于主键id。因此需要将此表拆分为两张表日程表和课程表(独立数据独立建表):

id weekday course_class course_id
1001 周一 教育大楼1521 3546
course_id course_name course_teacher
3546 Java 张三

这样就减少了数据的冗余(即使周一至周日每天都有Java课,也只是course_id:3546出现了7次)

存储引擎选择

早期问题:如何选择MyISAM和Innodb?

现在不存在这个问题了,Innodb不断完善,从各个方面赶超MyISAM,也是MySQL默认使用的。

存储引擎Storage engine:MySQL中的数据、索引以及其他对象是如何存储的,是一套文件系统的实现。

功能差异

show engines

Engine Support Comment
InnoDB DEFAULT Supports transactions, row-level locking, and foreign keys
MyISAM YES MyISAM storage engine

存储差异

MyISAM Innodb
文件格式 数据和索引是分别存储的,数据.MYD,索引.MYI 数据和索引是集中存储的,.ibd
文件能否移动 能,一张表就对应.frm、MYD、MYI3个文件 否,因为关联的还有data下的其它文件
记录存储顺序 按记录插入顺序保存 按主键大小有序插入
空间碎片(删除记录并flush table 表名之后,表文件大小不变) 产生。定时整理:使用命令optimize table 表名实现 不产生
事务 不支持 支持
外键 不支持 支持
锁支持(锁是避免资源争用的一个机制,MySQL锁对用户几乎是透明的) 表级锁定 行级锁定、表级锁定,锁定力度小并发能力高

锁扩展

表级锁(table-level lock):lock tables <table_name1>,<table_name2>... read/write,unlock tables <table_name1>,<table_name2>...。其中read是共享锁,一旦锁定任何客户端都不可读;write是独占/写锁,只有加锁的客户端可读可写,其他客户端既不可读也不可写。锁定的是一张表或几张表。

行级锁(row-level lock):锁定的是一行或几行记录。共享锁:select * from <table_name> where <条件> LOCK IN SHARE MODE;,对查询的记录增加共享锁;select * from <table_name> where <条件> FOR UPDATE;,对查询的记录增加排他锁。这里值得注意的是:innodb的行锁,其实是一个子范围锁,依据条件锁定部分范围,而不是就映射到具体的行上,因此还有一个学名:间隙锁。比如select * from stu where id < 20 LOCK IN SHARE MODE会锁定id在20左右以下的范围,你可能无法插入id为18或22的一条新纪录。

选择依据

如果没有特别的需求,使用默认的Innodb即可。

MyISAM:以读写插入为主的应用程序,比如博客系统、新闻门户网站。

Innodb:更新(删除)操作频率也高,或者要保证数据的完整性;并发量高,支持事务和外键保证数据完整性。比如OA自动化办公系统。

索引

关键字与数据的映射关系称为索引(==包含关键字和对应的记录在磁盘中的地址==)。关键字是从数据当中提取的用于标识、检索数据的特定内容。

索引检索为什么快?

  • 关键字相对于数据本身,==数据量小==
  • 关键字是==有序==的,二分查找可快速确定位置

图书馆为每本书都加了索引号(类别-楼层-书架)、字典为词语解释按字母顺序编写目录等都用到了索引。

MySQL中索引类型

普通索引(key),唯一索引(unique key),主键索引(primary key),全文索引(fulltext key)

三种索引的索引方式是一样的,只不过对索引的关键字有不同的限制:

  • 普通索引:对关键字没有限制
  • 唯一索引:要求记录提供的关键字不能重复
  • 主键索引:要求关键字唯一且不为null

索引管理语法

查看索引

show create table 表名:

desc 表名

创建索引

创建表之后建立索引

create TABLE user_index(
    id int auto_increment primary key,
    first_name varchar(16),
    last_name VARCHAR(16),
    id_card VARCHAR(18),
    information text
);
 
-- 更改表结构
alter table user_index
-- 创建一个first_name和last_name的复合索引,并命名为name
add key name (first_name,last_name),
-- 创建一个id_card的唯一索引,默认以字段名作为索引名
add UNIQUE KEY (id_card),
-- 鸡肋,全文索引不支持中文
add FULLTEXT KEY (information);

show create table user_index:

创建表时指定索引

CREATE TABLE user_index2 (
    id INT auto_increment PRIMARY KEY,
    first_name VARCHAR (16),
    last_name VARCHAR (16),
    id_card VARCHAR (18),
    information text,
    KEY name (first_name, last_name),
    FULLTEXT KEY (information),
    UNIQUE KEY (id_card)
);

删除索引

根据索引名删除普通索引、唯一索引、全文索引:alter table 表名 drop KEY 索引名

alter table user_index drop KEY name;
alter table user_index drop KEY id_card;
alter table user_index drop KEY information;

删除主键索引:alter table 表名 drop primary key(因为主键只有一个)。这里值得注意的是,如果主键自增长,那么不能直接执行此操作(自增长依赖于主键索引):

需要取消自增长再行删除:

alter table user_index
-- 重新定义字段
MODIFY id int,
drop PRIMARY KEY

但通常不会删除主键,因为设计主键一定与业务逻辑无关。

执行计划explain

CREATE TABLE innodb1 (
    id INT auto_increment PRIMARY KEY,
    first_name VARCHAR (16),
    last_name VARCHAR (16),
    id_card VARCHAR (18),
    information text,
    KEY name (first_name, last_name),
    FULLTEXT KEY (information),
    UNIQUE KEY (id_card)
);
insert into innodb1 (first_name,last_name,id_card,information) values ('张','三','1001','华山派');

我们可以通过explain selelct来分析SQL语句执行前的执行计划:

由上图可看出此SQL语句是按照主键索引来检索的。

执行计划是:当执行SQL语句时,首先会分析、优化,形成执行计划,在按照执行计划执行。

索引使用场景(重点)

where

上图中,根据id查询记录,因为id字段仅建立了主键索引,因此此SQL执行可选的索引只有主键索引,如果有多个,最终会选一个较优的作为检索的依据。

-- 增加一个没有建立索引的字段
alter table innodb1 add sex char(1);
-- 按sex检索时可选的索引为null
EXPLAIN SELECT * from innodb1 where sex='男';

可以尝试在一个字段未建立索引时,根据该字段查询的效率,然后对该字段建立索引(alter table 表名 add index(字段名)),同样的SQL执行的效率,你会发现查询效率会有明显的提升(数据量越大越明显)。

order by

当我们使用order by将查询结果按照某个字段排序时,如果该字段没有建立索引,那么执行计划会将查询出的所有数据使用外部排序(将数据从硬盘分批读取到内存使用内部排序,最后合并排序结果),这个操作是很影响性能的,因为需要将查询涉及到的所有数据从磁盘中读到内存(如果单条数据过大或者数据量过多都会降低效率),更无论读到内存之后的排序了。

但是如果我们对该字段建立索引alter table 表名 add index(字段名),那么由于索引本身是有序的,因此直接按照索引的顺序和映射关系逐条取出数据即可。而且如果分页的,那么只用取出索引表某个范围内的索引对应的数据,而不用像上述那取出所有数据进行排序再返回某个范围内的数据。(从磁盘取数据是最影响性能的)

join

对join语句匹配关系(on)涉及的字段建立索引能够提高效率

索引覆盖

如果要查询的字段都建立过索引,那么引擎会直接在索引表中查询而不会访问原始数据(否则只要有一个字段没有建立索引就会做全表扫描),这叫索引覆盖。因此我们需要尽可能的在select后==只写必要的查询字段==,以增加索引覆盖的几率。

这里值得注意的是不要想着为每个字段建立索引,因为优先使用索引的优势就在于其体积小。

语法细节(要点)

在满足索引使用的场景下(where/order by/join on或索引覆盖),索引也不一定被使用

字段要独立出现

比如下面两条SQL语句在语义上相同,但是第一条会使用主键索引而第二条不会。

select * from user where id = 20-1;
select * from user where id+1 = 20;

like查询,不能以通配符开头

比如搜索标题包含mysql的文章:

select * from article where title like '%mysql%';

这种SQL的执行计划用不了索引(like语句匹配表达式以通配符开头),因此只能做全表扫描,效率极低,在实际工程中几乎不被采用。而一般会使用第三方提供的支持中文的全文索引来做。

但是 关键字查询 热搜提醒功能还是可以做的,比如键入mysql之后提醒mysql 教程、mysql 下载、mysql 安装步骤等。用到的语句是:

select * from article where title like 'mysql%';

这种like是可以利用索引的(当然前提是title字段建立过索引)。

复合索引只对第一个字段有效

建立复合索引:

alter table person add index(first_name,last_name);

其原理就是将索引先按照从first_name中提取的关键字排序,如果无法确定先后再按照从last_name提取的关键字排序,也就是说该索引表只是按照记录的first_name字段值有序。

因此select * from person where first_name = ?是可以利用索引的,而select * from person where last_name = ?无法利用索引。

那么该复合索引的应用场景是什么?==组合查询==

比如对于select * person from first_name = ? and last_name = ?,复合索引就比对first_name和last_name单独建立索引要高效些。很好理解,复合索引首先二分查找与first_name = ?匹配的记录,再在这些记录中二分查找与last_name匹配的记录,只涉及到一张索引表。而分别单独建立索引则是在first_name索引表中二分找出与first_name = ?匹配的记录,再在last_name索引表中二分找出与last_name = ?的记录,两者取交集。

or,两边条件都有索引可用

一但有一边无索引可用就会导致整个SQL语句的全表扫描

状态值,不容易使用到索引

如性别、支付状态等状态值字段往往只有极少的几种取值可能,这种字段即使建立索引,也往往利用不上。这是因为,一个状态值可能匹配大量的记录,这种情况MySQL会认为利用索引比全表扫描的效率低,从而弃用索引。索引是随机访问磁盘,而全表扫描是顺序访问磁盘,这就好比有一栋20层楼的写字楼,楼底下的索引牌上写着某个公司对应不相邻的几层楼,你去公司找人,与其按照索引牌的提示去其中一层楼没找到再下来看索引牌再上楼,不如从1楼挨个往上找到顶楼。

如何创建索引

  • 建立基础索引:在where、order by、join字段上建立索引。
  • 优化,组合索引:基于业务逻辑
    • 如果条件经常性出现在一起,那么可以考虑将多字段索引升级为==复合索引==
    • 如果通过增加个别字段的索引,就可以出现==索引覆盖==,那么可以考虑为该字段建立索引
    • 查询时,不常用到的索引,应该删除掉

前缀索引

语法:index(field(10)),使用字段值的前10个字符建立索引,默认是使用字段的全部内容建立索引。

前提:前缀的标识度高。比如密码就适合建立前缀索引,因为密码几乎各不相同。

==实操的难度==:在于前缀截取的长度。

我们可以利用select count(*)/count(distinct left(password,prefixLen));,通过从调整prefixLen的值(从1自增)查看不同前缀长度的一个平均匹配度,接近1时就可以了(表示一个密码的前prefixLen个字符几乎能确定唯一一条记录)

索引的存储结构

BTree

btree(多路平衡查找树)是一种广泛应用于==磁盘上实现索引功能==的一种数据结构,也是大多数数据库索引表的实现。

以add index(first_name,last_name)为例:

BTree的一个node可以存储多个关键字,node的大小取决于计算机的文件系统,因此我们可以通过减小索引字段的长度使结点存储更多的关键字。如果node中的关键字已满,那么可以通过每个关键字之间的子节点指针来拓展索引表,但是不能破坏结构的有序性,比如按照first_name第一有序、last_name第二有序的规则,新添加的韩香就可以插到韩康之后。白起 < 韩飞 < 韩康 < 李世民 < 赵奢 < 李寻欢 < 王语嫣 < 杨不悔。这与二叉搜索树的思想是一样的,只不过二叉搜索树的查找效率是log(2,N)(以2为底N的对数),而BTree的查找效率是log(x,N)(其中x为node的关键字数量,可以达到1000以上)。

从log(1000+,N)可以看出,少量的磁盘读取即可做到大量数据的遍历,这也是btree的设计目的。

B+Tree聚簇结构

聚簇结构(也是在BTree上升级改造的)中,关键字和记录是存放在一起的。

在MySQL中,仅仅只有Innodb的==主键索引为聚簇结构==,其它的索引包括Innodb的非主键索引都是典型的BTree结构。

哈希索引

在索引被载入内存时,使用哈希结构来存储。

查询缓存

缓存select语句的查询结果

在配置文件中开启缓存

windows上是my.ini,linux上是my.cnf

在[mysqld]段中配置query_***_type:

  • 0:不开启
  • 1:开启,默认缓存所有,需要在SQL语句中增加select sql-no-***提示来放弃缓存
  • 2:开启,默认都不缓存,需要在SQL语句中增加select sql-***来主动缓存(==常用==)

更改配置后需要重启以使配置生效,重启后可通过show variables like ‘query_***_type’;来查看:

show variables like 'query_***_type';
query_***_type    DEMAND

在客户端设置缓存大小

通过配置项query_***_size来设置:

show variables like 'query_***_size';
query_***_size    0
 
set global query_***_size=64*1024*1024;
show variables like 'query_***_size';
query_***_size    67108864

将查询结果缓存

select sql_*** * from user;

重置缓存

reset query ***;

缓存失效问题(大问题)

当数据表改动时,基于该数据表的任何缓存都会被删除。(表层面的管理,不是记录层面的管理,因此失效率较高)

注意事项

  1. 应用程序,不应该关心query ***的使用情况。可以尝试使用,但不能由query ***决定业务逻辑,因为query ***由DBA来管理。
  2. 缓存是以SQL语句为key存储的,因此即使SQL语句功能相同,但如果多了一个空格或者大小写有差异都会导致匹配不到缓存。

分区

一般情况下我们创建的表对应一组存储文件,使用MyISAM存储引擎时是一个.MYI和.MYD文件,使用Innodb存储引擎时是一个.ibd和.frm(表结构)文件。

当数据量较大时(一般千万条记录级别以上),MySQL的性能就会开始下降,这时我们就需要将数据分散到多组存储文件,==保证其单个文件的执行效率==。

最常见的分区方案是按id分区,如下将id的哈希值对10取模将数据均匀分散到10个.ibd存储文件中:

create table article(
    id int auto_increment PRIMARY KEY,
    title varchar(64),
    content text
)PARTITION by HASH(id) PARTITIONS 10

查看data目录:

==服务端的表分区对于客户端是透明的==,客户端还是照常插入数据,但服务端会按照分区算法分散存储数据。

MySQL提供的分区算法

==分区依据的字段必须是主键的一部分==,分区是为了快速定位数据,因此该字段的搜索频次较高应作为强检索字段,否则依照该字段分区毫无意义

hash(field)

相同的输入得到相同的输出。输出的结果跟输入是否具有规律无关。==仅适用于整型字段==

key(field)

和hash(field)的性质一样,只不过key是==处理字符串==的,比hash()多了一步从字符串中计算出一个整型在做取模操作。

create table article_key(
    id int auto_increment,
    title varchar(64),
    content text,
    PRIMARY KEY (id,title)    -- 要求分区依据字段必须是主键的一部分
)PARTITION by KEY(title) PARTITIONS 10

range算法

是一种==条件分区==算法,按照数据大小范围分区(将数据使用某种条件,分散到不同的分区中)。

如下,按文章的发布时间将数据按照2018年8月、9月、10月分区存放:

create table article_range(
    id int auto_increment,
    title varchar(64),
    content text,
    created_time int,    -- 发布时间到1970-1-1的毫秒数
    PRIMARY KEY (id,created_time)    -- 要求分区依据字段必须是主键的一部分
)charset=utf8
PARTITION BY RANGE(created_time)(
    PARTITION p201808 VALUES less than (1535731199),    -- select UNIX_TIMESTAMP('2018-8-31 23:59:59')
    PARTITION p201809 VALUES less than (1538323199),    -- 2018-9-30 23:59:59
    PARTITION p201810 VALUES less than (1541001599)    -- 2018-10-31 23:59:59
);

注意:条件运算符只能使用==less than==,这以为着较小的范围要放在前面,比如上述p201808,p201819,p201810分区的定义顺序依照created_time数值范围从小到大,不能颠倒。

insert into article_range values(null,'MySQL优化','内容示例',1535731180);
flush tables;    -- 使操作立即刷新到磁盘文件

由于插入的文章的发布时间1535731180小于1535731199(2018-8-31 23:59:59),因此被存储到p201808分区中,这种算法的存储到哪个分区取决于数据状况。

list算法

也是一种条件分区,按照列表值分区(in (值列表))。

create table article_list(
    id int auto_increment,
    title varchar(64),
    content text,
    status TINYINT(1),    -- 文章状态:0-草稿,1-完成但未发布,2-已发布
    PRIMARY KEY (id,status)    -- 要求分区依据字段必须是主键的一部分
)charset=utf8
PARTITION BY list(status)(
    PARTITION writing values in(0,1),    -- 未发布的放在一个分区    
    PARTITION published values in (2)    -- 已发布的放在一个分区
);
insert into article_list values(null,'mysql优化','内容示例',0);
flush tables;

分区管理语法

range/list

增加分区

前文中我们尝试使用range对文章按照月份归档,随着时间的增加,我们需要增加一个月份:

alter table article_range add partition(
    partition p201811 values less than (1543593599)    -- select UNIX_TIMESTAMP('2018-11-30 23:59:59')
    -- more
);

删除分区

alter table article_range drop PARTITION p201808

注意:==删除分区后,分区中原有的数据也会随之删除!==

key/hash

新增分区

alter table article_key add partition partitions 4

销毁分区

alter table article_key coalesce partition 6

key/hash分区的管理不会删除数据,但是每一次调整(新增或销毁分区)都会将所有的数据重写分配到新的分区上。==效率极低==,最好在设计阶段就考虑好分区策略。

分区的使用

当数据表中的数据量很大时,分区带来的效率提升才会显现出来。

只有检索字段为分区字段时,分区带来的效率提升才会比较明显。因此,==分区字段的选择很重要==,并且==业务逻辑要尽可能地根据分区字段做相应调整==(尽量使用分区字段作为查询条件)。

水平分割和垂直分割

水平分割:通过建立结构相同的几张表分别存储数据

垂直分割:将经常一起使用的字段放在一个单独的表中,分割后的表记录之间是一一对应关系。

分表原因

  • 为数据库减压
  • 分区算法局限
  • 数据库支持不完善(5.1之后mysql才支持分区操作)

id重复的解决方案

  • 借用第三方应用如mem***、redis的id自增器
  • 单独建一张只包含id一个字段的表,每次自增该字段作为数据记录的id

集群

横向扩展:从根本上(单机的硬件处理能力有限)提升数据库性能 。由此而生的相关技术:==读写分离、负载均衡==

安装和配置主从复制

环境

  • Red Hat Enterprise Linux Server release 7.0 (Maipo)(虚拟机)
  • mysql5.7(下载地址

安装和配置

解压到对外提供的服务的目录(我自己专门创建了一个/export/server来存放)

tar xzvf mysql-5.7.23-linux-glibc2.12-x86_64.tar.gz -C /export/server
cd /export/server
mv mysql-5.7.23-linux-glibc2.12-x86_64 mysql

添加mysql目录的所属组和所属者:

groupadd mysql
useradd -r -g mysql mysql
cd /export/server
chown -R mysql:mysql mysql/
chmod -R 755 mysql/

创建mysql数据存放目录(其中/export/data是我创建专门用来为各种服务存放数据的目录)

mkdir /export/data/mysql

初始化mysql服务

cd /export/server/mysql
./bin/mysqld --basedir=/export/server/mysql --datadir=/export/data/mysql --user=mysql --pid-file=/export/data/mysql/mysql.pid --initialize

如果成功会显示mysql的root账户的初始密码,记下来以备后续登录。如果报错缺少依赖,则使用yum instally依次安装即可

配置my.cnf

vim /etc/my.cnf
 
[mysqld]
basedir=/export/server/mysql
datadir=/export/data/mysql
socket=/tmp/mysql.sock
user=mysql
server-id=10 # 服务id,在集群时必须唯一,建议设置为IP的第四段
port=3306
# Disabling symbolic-links is recommended to prevent assorted security risks
symbolic-links=0
# Settings user and group are ignored when systemd is used.
# If you need to run mysqld under a different user or group,
# customize your systemd unit file for mariadb according to the
# instructions in http://fedoraproject.org/wiki/Systemd
 
[mysqld_safe]
log-error=/export/data/mysql/error.log
pid-file=/export/data/mysql/mysql.pid
 
#
# include all files from the config directory
#
!includedir /etc/my.cnf.d

将服务添加到开机自动启动

cp /export/server/mysql/support-files/mysql.server /etc/init.d/mysqld

启动服务

service mysqld start

配置环境变量,在/etc/profile中添加如下内容

# mysql env
MYSQL_HOME=/export/server/mysql
MYSQL_PATH=$MYSQL_HOME/bin
PATH=$PATH:$MYSQL_PATH
export PATH

使配置即可生效

source /etc/profile

使用root登录

mysql -uroot -p
# 这里填写之前初始化服务时提供的密码

登录上去之后,更改root账户密码(我为了方便将密码改为root),否则操作数据库会报错

set password=password('root');
flush privileges;

设置服务可被所有远程客户端访问

use mysql;
update user set host='%' where user='root';
flush privileges;

这样就可以在宿主机使用navicat远程连接虚拟机linux上的mysql了

配置主从节点

配置master

以linux(192.168.10.10)上的mysql为master,宿主机(192.168.10.1)上的mysql为slave配置主从复制。

修改master的my.cnf如下

[mysqld]
basedir=/export/server/mysql
datadir=/export/data/mysql
socket=/tmp/mysql.sock
user=mysql
server-id=10
port=3306
# Disabling symbolic-links is recommended to prevent assorted security risks
symbolic-links=0
# Settings user and group are ignored when systemd is used.
# If you need to run mysqld under a different user or group,
# customize your systemd unit file for mariadb according to the
# instructions in http://fedoraproject.org/wiki/Systemd
 
log-bin=mysql-bin    # 开启二进制日志
expire-logs-days=7  # 设置日志过期时间,避免占满磁盘
binlog-ignore-db=mysql    # 不使用主从复制的数据库
binlog-ignore-db=information_schema
binlog-ignore-db=performation_schema
binlog-ignore-db=sys
binlog-do-db=test    #使用主从复制的数据库
 
[mysqld_safe]
log-error=/export/data/mysql/error.log
pid-file=/export/data/mysql/mysql.pid
 
#
# include all files from the config directory
#
!includedir /etc/my.cnf.d

重启master

service mysqld restart

登录master查看配置是否生效(ON即为开启,默认为OFF):

mysql> show variables like 'log_bin';
+---------------+-------+
| Variable_name | Value |
+---------------+-------+
| log_bin       | ON    |
+---------------+-------+

在master的数据库中建立备份账号:backup为用户名,%表示任何远程地址,用户back可以使用密码1234通过任何远程客户端连接master

grant replication slave on *.* to 'backup'@'%' identified by '1234'

查看user表可以看到我们刚创建的用户:

mysql> use mysql
mysql> select user,authentication_string,host from user;
+---------------+-------------------------------------------+-----------+
| user          | authentication_string                     | host      |
+---------------+-------------------------------------------+-----------+
| root          | *81F5E21E35407D884A6CD4A731AEBFB6AF209E1B | %         |
| mysql.session | *TH***NOTAVALIDPASSWORDTHATCANBEUSEDHERE | localhost |
| mysql.sys     | *TH***NOTAVALIDPASSWORDTHATCANBEUSEDHERE | localhost |
| backup        | *A4B6157319038724E3560894F7F932C8886EBFCF | %         |
+---------------+-------------------------------------------+-----------+

新建test数据库,创建一个article表以备后续测试

CREATE TABLE `article` (
  `id` int(11) NOT NULL AUTO_INCREMENT,
  `title` varchar(64) DEFAULT NULL,
  `content` text,
  PRIMARY KEY (`id`)
) CHARSET=utf8;

重启服务并刷新数据库状态到存储文件中(with read lock表示在此过程中,客户端只能读数据,以便获得一个一致性的快照)

[root@zhenganwen ~]# service mysqld restart
Shutting down MySQL.... SUCCESS! 
Starting MySQL. SUCCESS! 
[root@zhenganwen mysql]# mysql -uroot -proot
mysql> flush tables with read lock;
Query OK, 0 rows affected (0.00 sec)

查看master上当前的二进制日志和偏移量(记一下其中的File和Position)

mysql> show master status \G
*************************** 1. row ***************************
             File: mysql-bin.000002
         Position: 154
     Binlog_Do_DB: test
 Binlog_Ignore_DB: mysql,information_schema,performation_schema,sys
Executed_Gtid_Set: 
1 row in set (0.00 sec)

File表示实现复制功能的日志,即上图中的Binary log;Position则表示Binary log日志文件的偏移量之后的都会同步到slave中,那么在偏移量之前的则需要我们手动导入。

主服务器上面的任何修改都会保存在二进制日志Binary log里面,从服务器上面启动一个I/O thread(实际上就是一个主服务器的客户端进程),连接到主服务器上面请求读取二进制日志,然后把读取到的二进制日志写到本地的一个Realy log里面。从服务器上面开启一个SQL thread定时检查Realy log,如果发现有更改立即把更改的内容在本机上面执行一遍。

如果一主多从的话,这时主库既要负责写又要负责为几个从库提供二进制日志。此时可以稍做调整,将二进制日志只给某一从,这一从再开启二进制日志并将自己的二进制日志再发给其它从。或者是干脆这个从不记录只负责将二进制日志转发给其它从,这样架构起来性能可能要好得多,而且数据之间的延时应该也稍微要好一些

手动导入,从master中导出数据

mysqldump -uroot -proot -hlocalhost test > /export/data/test.sql

将test.sql中的内容在slave上执行一遍。

配置slave

修改slave的my.ini文件中的[mysqld]部分

log-bin=mysql
server-id=1 #192.168.10.1

保存修改后重启slave,WIN+R->services.msc->MySQL5.7->重新启动

登录slave检查log_bin是否以被开启:

show VARIABLES like 'log_bin';

配置与master的同步复制:

stop slave; 
change master to
    master_host='192.168.10.10',    -- master的IP
    master_user='backup',            -- 之前在master上创建的用户
    master_password='1234',
    master_log_file='mysql-bin.000002', -- master上 show master status \G 提供的信息
    master_log_pos=154;

启用slave节点并查看状态

mysql> start slave;
mysql> show slave status \G
*************************** 1. row ***************************
               Slave_IO_State: Waiting for master to send event
                  Master_Host: 192.168.10.10
                  Master_User: backup
                  Master_Port: 3306
                Connect_Retry: 60
              Master_Log_File: mysql-bin.000002
          Read_Master_Log_Pos: 154
               Relay_Log_File: DESKTOP-KUBSPE0-relay-bin.000002
                Relay_Log_Pos: 320
        Relay_Master_Log_File: mysql-bin.000002
             Slave_IO_Running: Yes
            Slave_SQL_Running: Yes
              Replicate_Do_DB:
          Replicate_Ignore_DB:
           Replicate_Do_Table:
       Replicate_Ignore_Table:
      Replicate_Wild_Do_Table:
  Replicate_Wild_Ignore_Table:
                   Last_Errno: 0
                   Last_Error:
                 Skip_Counter: 0
          Exec_Master_Log_Pos: 154
              Relay_Log_Space: 537
              Until_Condition: None
               Until_Log_File:
                Until_Log_Pos: 0
           Master_SSL_Allowed: No
           Master_SSL_CA_File:
           Master_SSL_CA_Path:
              Master_SSL_Cert:
            Master_SSL_Cipher:
               Master_SSL_Key:
        Seconds_Behind_Master: 0
Master_SSL_Verify_Server_Cert: No
                Last_IO_Errno: 0
                Last_IO_Error:
               Last_SQL_Errno: 0
               Last_SQL_Error:
  Replicate_Ignore_Server_Ids:
             Master_Server_Id: 10
                  Master_UUID: f68774b7-0b28-11e9-a925-000c290abe05
             Master_Info_File: C:\ProgramData\MySQL\MySQL Server 5.7\Data\master.info
                    SQL_Delay: 0
          SQL_Remaining_Delay: NULL
      Slave_SQL_Running_State: Slave has read all relay log; waiting for more updates
           Master_Retry_Count: 86400
                  Master_Bind:
      Last_IO_Error_Timestamp:
     Last_SQL_Error_Timestamp:
               Master_SSL_Crl:
           Master_SSL_Crlpath:
           Retrieved_Gtid_Set:
            Executed_Gtid_Set:
                Auto_Position: 0
         Replicate_Rewrite_DB:
                 Channel_Name:
           Master_TLS_Version:
1 row in set (0.00 sec)

注意查看第4、14、15三行,若与我一致,表示slave配置成功

测试

关闭master的读取锁定

mysql> unlock tables;
Query OK, 0 rows affected (0.00 sec)

向master中插入一条数据

mysql> use test
mysql> insert into article (title,content) values ('mysql master and slave','record the cluster building succeed!:)');
Query OK, 1 row affected (0.00 sec)

查看slave是否自动同步了数据

mysql> insert into article (title,content) values ('mysql master and slave','record the cluster building succeed!:)');
Query OK, 1 row affected (0.00 sec)

至此,主从复制的配置成功!:)

使用mysqlreplicate命令快速搭建 Mysql 主从复制

读写分离

读写分离是依赖于主从复制,而主从复制又是为读写分离服务的。因为主从复制要求slave不能写只能读(如果对slave执行写操作,那么show slave status将会呈现Slave_SQL_Running=NO,此时你需要按照前面提到的手动同步一下slave)。

方案一、定义两种连接

就像我们在学JDBC时定义的DataBase一样,我们可以抽取出ReadDataBase,WriteDataBase implements DataBase,但是这种方式无法利用优秀的线程池技术如DruidDataSource帮我们管理连接,也无法利用Spring AOP让连接对DAO层透明。

方案二、使用Spring AOP

如果能够使用Spring AOP解决数据源切换的问题,那么就可以和Mybatis、Druid整合到一起了。

我们在整合Spring1和Mybatis时,我们只需写DAO接口和对应的SQL语句,那么DAO实例是由谁创建的呢?实际上就是Spring帮我们创建的,它通过我们注入的数据源,帮我们完成从中获取数据库连接、使用连接执行SQL语句的过程以及最后归还连接给数据源的过程。

如果我们能在调用DAO接口时根据接口方法命名规范(增addXXX/createXXX、删deleteXX/removeXXX、改updateXXXX、查selectXX/findXXX/getXX/queryXXX)动态地选择数据源(读数据源对应连接master而写数据源对应连接slave),那么就可以做到读写分离了。

项目结构

引入依赖

其中,为了方便访问数据库引入了mybatis和druid,实现数据源动态切换主要依赖spring-aop和spring-aspects

<dependencies>
    <dependency>
        <groupId>org.mybatis</groupId>
        <artifactId>mybatis-spring</artifactId>
        <version>1.3.2</version>
    </dependency>
    <dependency>
        <groupId>org.mybatis</groupId>
        <artifactId>mybatis</artifactId>
        <version>3.4.6</version>
    </dependency>
    <dependency>
        <groupId>org.springframework</groupId>
        <artifactId>spring-core</artifactId>
        <version>5.0.8.RELEASE</version>
    </dependency>
    <dependency>
        <groupId>org.springframework</groupId>
        <artifactId>spring-aop</artifactId>
        <version>5.0.8.RELEASE</version>
    </dependency>
    <dependency>
        <groupId>org.springframework</groupId>
        <artifactId>spring-jdbc</artifactId>
        <version>5.0.8.RELEASE</version>
    </dependency>
    <dependency>
        <groupId>com.alibaba</groupId>
        <artifactId>druid</artifactId>
        <version>1.1.6</version>
    </dependency>
    <dependency>
        <groupId>mysql</groupId>
        <artifactId>mysql-connector-java</artifactId>
        <version>6.0.2</version>
    </dependency>
    <dependency>
        <groupId>org.springframework</groupId>
        <artifactId>spring-context</artifactId>
        <version>5.0.8.RELEASE</version>
    </dependency>
 
    <dependency>
        <groupId>org.springframework</groupId>
        <artifactId>spring-aspects</artifactId>
        <version>5.0.8.RELEASE</version>
    </dependency>
 
    <dependency>
        <groupId>org.projectlombok</groupId>
        <artifactId>lombok</artifactId>
        <version>1.16.22</version>
    </dependency>
    <dependency>
        <groupId>org.springframework</groupId>
        <artifactId>spring-test</artifactId>
        <version>5.0.8.RELEASE</version>
    </dependency>
    <dependency>
        <groupId>junit</groupId>
        <artifactId>junit</artifactId>
        <version>4.12</version>
    </dependency>
 
</dependencies>

数据类

package top.zhenganwen.mysqloptimize.entity;
 
import lombok.AllArgsConstructor;
import lombok.Data;
import lombok.NoArgsConstructor; <a href="/profile/1954537" data-card-uid="1954537" class="" target="_blank" data-card-index="3">@Data @AllArgsConstructor
@NoArgsConstructor
public class Article {
 
    private int id;
    private String title;
    private String content;
}</a>

spring配置文件

其中RoutingDataSourceImpl是实现动态切换功能的核心类,稍后介绍。

<?xml version="1.0" encoding="UTF-8"?>
<beans xmlns="http://www.springframework.org/schema/beans"
       xmlns:xsi="http://www.w3.org/2001/XMLSchema-instance"
       xmlns:context="http://www.springframework.org/schema/context"
       xsi:schemaLocation="http://www.springframework.org/schema/beans http://www.springframework.org/schema/beans/spring-beans.xsd http://www.springframework.org/schema/context http://www.springframework.org/schema/context/spring-context.xsd">
 
    <context:property-placeholder location="db.properties"></context:property-placeholder>
 
    <context:component-scan base-package="top.zhenganwen.mysqloptimize"/>
 
    <bean id="slaveDataSource" class="com.alibaba.druid.pool.DruidDataSource">
        <property name="driverClassName" value="${db.driverClass}"/>
        <property name="url" value="${master.db.url}"></property>
        <property name="username" value="${master.db.username}"></property>
        <property name="password" value="${master.db.password}"></property>
    </bean>
 
    <bean id="masterDataSource" class="com.alibaba.druid.pool.DruidDataSource">
        <property name="driverClassName" value="${db.driverClass}"/>
        <property name="url" value="${slave.db.url}"></property>
        <property name="username" value="${slave.db.username}"></property>
        <property name="password" value="${slave.db.password}"></property>
    </bean>
 
    <bean id="dataSourceRouting" class="top.zhenganwen.mysqloptimize.dataSource.RoutingDataSourceImpl">
        <property name="defaultTargetDataSource" ref="masterDataSource"></property>
        <property name="targetDataSources">
            <map key-type="java.lang.String" value-type="javax.sql.DataSource">
                <entry key="read" value-ref="slaveDataSource"/>
                <entry key="write" value-ref="masterDataSource"/>
            </map>
        </property>
        <property name="methodType">
            <map key-type="java.lang.String" value-type="java.lang.String">
                <entry key="read" value="query,find,select,get,load,"></entry>
                <entry key="write" value="update,add,create,delete,remove,modify"/>
            </map>
        </property>
    </bean>
 
    <!-- Mybatis文件 -->
    <bean id="sqlSessionFactory" class="org.mybatis.spring.SqlSessionFactoryBean">
        <property name="configLocation" value="classpath:mybatis-config.xml" />
        <property name="dataSource" ref="dataSourceRouting" />
        <property name="mapperLocations" value="mapper/*.xml"/>
    </bean>
 
    <bean class="org.mybatis.spring.mapper.MapperScannerConfigurer">
        <property name="basePackage" value="top.zhenganwen.mysqloptimize.mapper" />
        <property name="sqlSessionFactoryBeanName" value="sqlSessionFactory" />
    </bean>
</beans>

dp.properties

master.db.url=jdbc:mysql://localhost:3306/test?useUnicode=true&characterEncoding=utf8&serverTimezone=UTC
master.db.username=root
master.db.password=root
 
slave.db.url=jdbc:mysql://192.168.10.10:3306/test?useUnicode=true&characterEncoding=utf8&serverTimezone=UTC
slave.db.username=root
slave.db.password=root
 
db.driverClass=com.mysql.jdbc.Driver

mybatis-config.xml

<?xml version="1.0" encoding="UTF-8"?>
<!DOCTYPE configuration
        PUBLIC "-//mybatis.org//DTD Config 3.0//EN"
        "http://mybatis.org/dtd/mybatis-3-config.dtd">
<configuration>
    <typeAliases>
        <typeAlias type="top.zhenganwen.mysqloptimize.entity.Article" alias="Article"/>
    </typeAliases>
</configuration>

mapper接口和配置文件

ArticleMapper.java

package top.zhenganwen.mysqloptimize.mapper;
 
import org.springframework.stereotype.Repository;
import top.zhenganwen.mysqloptimize.entity.Article;
 
import java.util.List;
 
@Repository
public interface ArticleMapper {
 
    List<Article> findAll();
 
    void add(Article article);
 
    void delete(int id);
 
}

ArticleMapper.xml

<?xml version="1.0" encoding="UTF-8" ?>
<!DOCTYPE mapper PUBLIC "-//mybatis.org//DTD Mapper 3.0//EN" "http://mybatis.org/dtd/mybatis-3-mapper.dtd" >
<mapper namespace="top.zhenganwen.mysqloptimize.mapper.ArticleMapper">
    <select id="findAll" resultType="Article">
        select * from article
    </select>
 
    <insert id="add" parameterType="Article">
        insert into article (title,content) values (#{title},#{content})
    </insert>
 
    <delete id="delete" parameterType="int">
        delete from article where id=#{id}
    </delete>
</mapper>

核心类

RoutingDataSourceImpl
package top.zhenganwen.mysqloptimize.dataSource;
 
import org.springframework.jdbc.datasource.lookup.AbstractRoutingDataSource;
 
import java.util.*;
 
/**
 * RoutingDataSourceImpl class
 * 数据源路由
 *
 * @author zhenganwen, blog:zhenganwen.top
 * @date 2018/12/29
 */
public class RoutingDataSourceImpl extends AbstractRoutingDataSource {
 
    /**
     * key为read或write
     * value为DAO方法的前缀
     * 什么前缀开头的方法使用读数据员,什么开头的方法使用写数据源
     */
    public static final Map<String, List<String>> METHOD_TYPE_MAP = new HashMap<String, List<String>>();
 
    /**
     * 由我们指定数据源的id,由Spring切换数据源
     *
     * <a href="/profile/547241" data-card-uid="547241" class="" target="_blank" data-card-index="4">@return */ </a><a href="/profile/992988" data-card-uid="992988" class="" target="_blank" data-card-index="5">@Override protected Object determineCurrentLookupKey() {
        System.out.println("数据源为:"+DataSourceHandler.getDataSource());
        return DataSourceHandler.getDataSource();
    }
 
    public void setMethodType(Map<String, String> map) {
        for (String type : map.keySet()) {
            String methodPrefixList = map.get(type);
            if (methodPrefixList != null) {
                METHOD_TYPE_MAP.put(type, Arrays.asList(methodPrefixList.split(",")));
            }
        }
    }
}</a>

它的主要功能是,本来我们只配置一个数据源,因此Spring动态***DAO接口时直接使用该数据源,现在我们有了读、写两个数据源,我们需要加入一些自己的逻辑来告诉调用哪个接口使用哪个数据源(读数据的接口使用slave,写数据的接口使用master。这个告诉Spring该使用哪个数据源的类就是AbstractRoutingDataSource,必须重写的方法determineCurrentLookupKey返回数据源的标识,结合spring配置文件(下段代码的5,6两行)

<bean id="dataSourceRouting" class="top.zhenganwen.mysqloptimize.dataSource.RoutingDataSourceImpl">
    <property name="defaultTargetDataSource" ref="masterDataSource"></property>
    <property name="targetDataSources">
        <map key-type="java.lang.String" value-type="javax.sql.DataSource">
            <entry key="read" value-ref="slaveDataSource"/>
            <entry key="write" value-ref="masterDataSource"/>
        </map>
    </property>
    <property name="methodType">
        <map key-type="java.lang.String" value-type="java.lang.String">
            <entry key="read" value="query,find,select,get,load,"></entry>
            <entry key="write" value="update,add,create,delete,remove,modify"/>
        </map>
    </property>
</bean>

如果determineCurrentLookupKey返回read那么使用slaveDataSource,如果返回write就使用masterDataSource。

DataSourceHandler
package top.zhenganwen.mysqloptimize.dataSource;
 
/**
 * DataSourceHandler class
 * <p>
 * 将数据源与线程绑定,需要时根据线程获取
 *
 * @author zhenganwen, blog:zhenganwen.top
 * @date 2018/12/29
 */
public class DataSourceHandler {
 
    /**
     * 绑定的是read或write,表示使用读或写数据源
     */
    private static final ThreadLocal<String> holder = new ThreadLocal<String>();
 
    public static void setDataSource(String dataSource) {
        System.out.println(Thread.currentThread().getName()+"设置了数据源类型");
        holder.set(dataSource);
    }
 
    public static String getDataSource() {
        System.out.println(Thread.currentThread().getName()+"获取了数据源类型");
        return holder.get();
    }
}
DataSourceAspect
package top.zhenganwen.mysqloptimize.dataSource;
 
import org.aspectj.lang.JoinPoint;
import org.aspectj.lang.annotation.Aspect;
import org.aspectj.lang.annotation.Before;
import org.aspectj.lang.annotation.Pointcut;
import org.springframework.context.annotation.EnableAspectJAutoProxy;
import org.springframework.stereotype.Component;
 
import java.util.List;
import java.util.Set;
 
import static top.zhenganwen.mysqloptimize.dataSource.RoutingDataSourceImpl.METHOD_TYPE_MAP;
 
/**
 * DataSourceAspect class
 *
 * 配置切面,根据方法前缀设置读、写数据源
 * 项目启动时会加载该bean,并按照配置的切面(哪些切入点、如何增强)确定动态***逻辑
 * @author zhenganwen,blog:zhenganwen.top
 * @date 2018/12/29
 */ <a href="/profile/664319079" data-card-uid="664319079" class="" target="_blank" data-card-index="6">@Component //声明这是一个切面,这样Spring才会做相应的配置,否则只会当做简单的bean注入
@Aspect
@EnableAspectJAutoProxy
public class DataSourceAspect {
 
    /**
     * 配置切入点:DAO包下的所有类的所有方法
     */
    @Pointcut("execution(* top.zhenganwen.mysqloptimize.mapper.*.*(..))")
    public void aspect() {
 
    }
 
    /**
     * 配置前置增强,对象是aspect()方法上配置的切入点
     */
    @Before("aspect()")
    public void before(JoinPoint point) {
        String className = point.getTarget().getClass().getName();
        String invokedMethod = point.getSignature().getName();
        System.out.println("对 "+className+"$"+invokedMethod+" 做了前置增强,确定了要使用的数据源类型");
 
        Set<String> dataSourceType = METHOD_TYPE_MAP.keySet();
        for (String type : dataSourceType) {
            List<String> prefixList = METHOD_TYPE_MAP.get(type);
            for (String prefix : prefixList) {
                if (invokedMethod.startsWith(prefix)) {
                    DataSourceHandler.setDataSource(type);
                    System.out.println("数据源为:"+type);
                    return;
                }
            }
        }
    }
}</a>

测试读写分离

如何测试读是从slave中读的呢?可以将写后复制到slave中的数据更改,再读该数据就知道是从slave中读了。==注意==,一但对slave做了写操作就要重新手动将slave与master同步一下,否则主从复制就会失效。

package top.zhenganwen.mysqloptimize.dataSource;
 
import org.junit.Test;
import org.junit.runner.RunWith;
import org.springframework.beans.factory.annotation.Autowired;
import org.springframework.test.context.ContextConfiguration;
import org.springframework.test.context.junit4.SpringJUnit4ClassRunner;
import top.zhenganwen.mysqloptimize.entity.Article;
import top.zhenganwen.mysqloptimize.mapper.ArticleMapper;
 
@RunWith(SpringJUnit4ClassRunner.class)
@ContextConfiguration(locations = "classpath:spring-mybatis.xml")
public class RoutingDataSourceTest {
 
    @Autowired
    ArticleMapper articleMapper;
 
    @Test
    public void testRead() {
        System.out.println(articleMapper.findAll());
    }
 
    @Test
    public void testAdd() {
        Article article = new Article(0, "我是新插入的文章", "测试是否能够写到master并且复制到slave中");
        articleMapper.add(article);
    }
 
    @Test
    public void testDelete() {
        articleMapper.delete(2);
    }
}

负载均衡

负载均衡算法

  • 轮询
  • 加权轮询:按照处理能力来加权
  • 负载分配:依据当前的空闲状态(但是测试每个节点的内存使用率、CPU利用率等,再做比较选出最闲的那个,效率太低)

高可用

在服务器架构时,为了保证服务器7x24不宕机在线状态,需要为每台单点服务器(由一台服务器提供服务的服务器,如写服务器、数据库中间件)提供冗余机。

对于写服务器来说,需要提供一台同样的写-冗余服务器,当写服务器健康时(写-冗余通过心跳检测),写-冗余作为一个从机的角色复制写服务器的内容与其做一个同步;当写服务器宕机时,写-冗余服务器便顶上来作为写服务器继续提供服务。对外界来说这个处理过程是透明的,即外界仅通过一个IP访问服务。

典型SQL

线上DDL

DDL(Database Definition Language)是指数据库表结构的定义(create table)和维护(alter table)的语言。在线上执行DDL,在低于MySQL5.6版本时会导致全表被独占锁定,此时表处于维护、不可操作状态,这会导致该期间对该表的所有访问无法响应。但是在MySQL5.6之后,支持Online DDL,大大缩短了锁定时间。

优化技巧是采用的维护表结构的DDL(比如增加一列,或者增加一个索引),是==copy==策略。思路:创建一个满足新结构的新表,将旧表数据==逐条==导入(复制)到新表中,以保证==一次性锁定的内容少==(锁定的是正在导入的数据),同时旧表上可以执行其他任务。导入的过程中,将对旧表的所有操作以日志的形式记录下来,导入完毕后,将更新日志在新表上再执行一遍(确保一致性)。最后,新表替换旧表(在应用程序中完成,或者是数据库的rename,视图完成)。

但随着MySQL的升级,这个问题几乎淡化了。

数据库导入语句

在恢复数据时,可能会导入大量的数据。此时为了快速导入,需要掌握一些技巧:

  1. 导入时==先禁用索引和约束==:
alter table table-name disable keys

待数据导入完成之后,再开启索引和约束,一次性创建索引

alter table table-name enable keys
  1. 数据库如果使用的引擎是Innodb,那么它==默认会给每条写指令加上事务==(这也会消耗一定的时间),因此建议先手动开启事务,再执行一定量的批量导入,最后手动提交事务。
  2. 如果批量导入的SQL指令格式相同只是数据不同,那么你应该先prepare==预编译==一下,这样也能节省很多重复编译的时间。

limit offset,rows

尽量保证不要出现大的offset,比如limit 10000,10相当于对已查询出来的行数弃掉前10000行后再取10行,完全可以加一些条件过滤一下(完成筛选),而不应该使用limit跳过已查询到的数据。这是一个==offset做无用功==的问题。对应实际工程中,要避免出现大页码的情况,尽量引导用户做条件过滤。

select * 要少用

即尽量选择自己需要的字段select,但这个影响不是很大,因为网络传输多了几十上百字节也没多少延时,并且现在流行的ORM框架都是用的select *,只是我们在设计表的时候注意将大数据量的字段分离,比如商品详情可以单独抽离出一张商品详情表,这样在查看商品简略页面时的加载速度就不会有影响了。

order by rand()不要用

它的逻辑就是随机排序(为每条数据生成一个随机数,然后根据随机数大小进行排序)。如select * from student order by rand() limit 5的执行效率就很低,因为它为表中的每条数据都生成随机数并进行排序,而我们只要前5条。

解决思路:在应用程序中,将随机的主键生成好,去数据库中利用主键检索。

单表和多表查询

多表查询:join、子查询都是涉及到多表的查询。如果你使用explain分析执行计划你会发现多表查询也是一个表一个表的处理,最后合并结果。因此可以说单表查询将计算压力放在了应用程序上,而多表查询将计算压力放在了数据库上。

现在有ORM框架帮我们解决了单表查询带来的对象映射问题(查询单表时,如果发现有外键自动再去查询关联表,是一个表一个表查的)。

count(*)

在MyISAM存储引擎中,会自动记录表的行数,因此使用count(*)能够快速返回。而Innodb内部没有这样一个计数器,需要我们手动统计记录数量,解决思路就是单独使用一张表:

id table count
1 student 100

limit 1

如果可以确定仅仅检索一条,建议加上limit 1,其实ORM框架帮我们做到了这一点(查询单条的操作都会自动加上limit 1)。

慢查询日志

用于记录执行时间超过某个临界值的SQL日志,用于快速定位慢查询,为我们的优化做参考。

开启慢查询日志

配置项:slow_query_log

可以使用show variables like ‘slov_query_log’查看是否开启,如果状态值为OFF,可以使用set GLOBAL slow_query_log = on来开启,它会在datadir下产生一个xxx-slow.log的文件。

设置临界时间

配置项:long_query_time

查看:show VARIABLES like 'long_query_time',单位秒

设置:set long_query_time=0.5

实操时应该从长时间设置到短的时间,即将最慢的SQL优化掉

查看日志

一旦SQL超过了我们设置的临界时间就会被记录到xxx-slow.log中

profile信息

配置项:profiling

开启profile

set profiling=on

开启后,所有的SQL执行的详细信息都会被自动记录下来

mysql> show variables like 'profiling';
+---------------+-------+
| Variable_name | Value |
+---------------+-------+
| profiling     | OFF   |
+---------------+-------+
1 row in set, 1 warning (0.00 sec)
 
mysql> set profiling=on;
Query OK, 0 rows affected, 1 warning (0.00 sec)

查看profile信息

show profiles

mysql> show variables like 'profiling';
+---------------+-------+
| Variable_name | Value |
+---------------+-------+
| profiling     | ON    |
+---------------+-------+
1 row in set, 1 warning (0.00 sec)
 
mysql> insert into article values (null,'test profile',':)');
Query OK, 1 row affected (0.15 sec)
 
mysql> show profiles;
+----------+------------+-------------------------------------------------------+
| Query_ID | Duration   | Query                                                 |
+----------+------------+-------------------------------------------------------+
|        1 | 0.00086150 | show variables like 'profiling'                       |
|        2 | 0.15027550 | insert into article values (null,'test profile',':)') |
+----------+------------+-------------------------------------------------------+

通过Query_ID查看某条SQL所有详细步骤的时间

show profile for query Query_ID

上面show profiles的结果中,每个SQL有一个Query_ID,可以通过它查看执行该SQL经过了哪些步骤,各消耗了多场时间

典型的服务器配置

以下的配置全都取决于实际的运行环境

  • max_connections,最大客户端连接数

    mysql> show variables like 'max_connections';
    +-----------------+-------+
    | Variable_name   | Value |
    +-----------------+-------+
    | max_connections | 151   |
    +-----------------+-------+
  • table_open_***,表文件句柄缓存(表数据是存储在磁盘上的,缓存磁盘文件的句柄方便打开文件读取数据)

    mysql> show variables like 'table_open_***';
    +------------------+-------+
    | Variable_name    | Value |
    +------------------+-------+
    | table_open_*** | 2000  |
    +------------------+-------+
  • key_buffer_size,索引缓存大小(将从磁盘上读取的索引缓存到内存,可以设置大一些,有利于快速检索)

    mysql> show variables like 'key_buffer_size';
    +-----------------+---------+
    | Variable_name   | Value   |
    +-----------------+---------+
    | key_buffer_size | 8388608 |
    +-----------------+---------+
  • innodb_buffer_pool_size,Innodb存储引擎缓存池大小(对于Innodb来说最重要的一个配置,如果所有的表用的都是Innodb,那么甚至建议将该值设置到物理内存的80%,Innodb的很多性能提升如索引都是依靠这个)

    mysql> show variables like 'innodb_buffer_pool_size';
    +-------------------------+---------+
    | Variable_name           | Value   |
    +-------------------------+---------+
    | innodb_buffer_pool_size | 8388608 |
    +-------------------------+---------+
  • innodb_file_per_table(innodb中,表数据存放在.ibd文件中,如果将该配置项设置为ON,那么一个表对应一个ibd文件,否则所有innodb共享表空间)

压测工具mysqlslap

安装MySQL时附带了一个压力测试工具mysqlslap(位于bin目录下)

自动生成sql测试

C:\Users\zaw>mysqlslap --auto-generate-sql -uroot -proot
mysqlslap: [Warning] Using a password on the command line interface can be insecure.
Benchmark
        Average number of seconds to run all queries: 1.219 seconds
        Minimum number of seconds to run all queries: 1.219 seconds
        Maximum number of seconds to run all queries: 1.219 seconds
        Number of clients running queries: 1
        Average number of queries per client: 0

并发测试

C:\Users\zaw>mysqlslap --auto-generate-sql --concurrency=100 -uroot -proot
mysqlslap: [Warning] Using a password on the command line interface can be insecure.
Benchmark
        Average number of seconds to run all queries: 3.578 seconds
        Minimum number of seconds to run all queries: 3.578 seconds
        Maximum number of seconds to run all queries: 3.578 seconds
        Number of clients running queries: 100
        Average number of queries per client: 0
 
C:\Users\zaw>mysqlslap --auto-generate-sql --concurrency=150 -uroot -proot
mysqlslap: [Warning] Using a password on the command line interface can be insecure.
Benchmark
        Average number of seconds to run all queries: 5.718 seconds
        Minimum number of seconds to run all queries: 5.718 seconds
        Maximum number of seconds to run all queries: 5.718 seconds
        Number of clients running queries: 150
        Average number of queries per client: 0

多轮测试

C:\Users\zaw>mysqlslap --auto-generate-sql --concurrency=150 --iterations=10 -uroot -proot
mysqlslap: [Warning] Using a password on the command line interface can be insecure.
Benchmark
        Average number of seconds to run all queries: 5.398 seconds
        Minimum number of seconds to run all queries: 4.313 seconds
        Maximum number of seconds to run all queries: 6.265 seconds
        Number of clients running queries: 150
        Average number of queries per client: 0

存储引擎测试

C:\Users\zaw>mysqlslap --auto-generate-sql --concurrency=150 --iterations=3 --engine=innodb -uroot -proot
mysqlslap: [Warning] Using a password on the command line interface can be insecure.
Benchmark
        Running for engine innodb
        Average number of seconds to run all queries: 5.911 seconds
        Minimum number of seconds to run all queries: 5.485 seconds
        Maximum number of seconds to run all queries: 6.703 seconds
        Number of clients running queries: 150
        Average number of queries per client: 0
C:\Users\zaw>mysqlslap --auto-generate-sql --concurrency=150 --iterations=3 --engine=myisam -uroot -proot
mysqlslap: [Warning] Using a password on the command line interface can be insecure.
Benchmark
        Running for engine myisam
        Average number of seconds to run all queries: 53.104 seconds
        Minimum number of seconds to run all queries: 46.843 seconds
        Maximum number of seconds to run all queries: 60.781 seconds
        Number of clients running queries: 150
        Average number of queries per client: 0